必练05 化学用语与基本概念20题 2023年高考化学总复习高频考点必刷1000题(广东专用)
展开1. (2021·广东高考真题) “天问一号”着陆火星,“嫦娥五号”采回月壤。腾飞中国离不开化学,长征系列运载火箭使用的燃料有液氢和煤油等化学品。下列有关说法正确的是
A. 煤油是可再生能源B. 燃烧过程中热能转化为化学能
C. 火星陨石中的质量数为20D. 月壤中的与地球上的互为同位素
2. (2022东莞市上学期期末考试)下列化学用语正确的是
A. N2的电子式
B. 质子数18、中子数17的原子符号表示式
C. (中子)是化学变化
D. 氧化还原反应电子转移可表示为: (浓)=Cu(NO3)2+2NO2↑+2H2O
3.(2022佛山一模)2021年首次测量到系外行星HD209458b大气中氰化氢、氮和水蒸气等6种分子的光谱。下列化学用语正确的是
A.氰化氢的结构式:H-CNB.碳原子L层中的电子数:6
C.氨气的电子式: D.中子数为10的氧原子:
4.(2022珠海高三上学期摸底测试)正确掌握化学用语是学好化学的基础,下列化学用语正确的是
A.乙烯的结构简式为:CH2CH2
B.甲基的电子式:
C.比例模型可以表示二氧化碳分子
D.Mg和Cl形成离子键的过程:
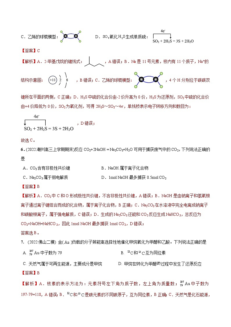
5.(2022珠海高三上学期期末)正确掌握化学用语是学好化学的基础。下列化学用语正确的是
A.2-甲基戊烷的键线式: B.的结构示意图:
C.乙烯的球棍模型: D.氧化生成单质硫:
6.(2022潮州高三上学期期末)反应CO2+2NaOH = Na2CO3+H2O可用于捕获废气中的CO2,下列说法正确的是
A.CO2含有非极性共价键B.NaOH属于离子化合物
C.Na2CO3属于弱电解质D.1ml NaOH最多捕获0.5ml CO2
7. (2022佛山二模) 金()负载的分子筛能高选择性地催化甲烷氧化为甲醇和乙酸。下列说法正确的是
A. 中子数为79 B. 和互为同位素
C. 天然气属于可再生能源,主要成分是甲烷 D. 甲烷在转化为甲醇过程中发生了还原反应
8.(2022惠州一模)下列相关微粒的化学用语错误的是
A.中子数为12的钠原子: NaB.石墨和C60互为同素异形体
C.Cl的原子结构示意图:D.的电子式:
9.(2022江门一模)下列相关化学用语表示正确的是
A.N4()和N2互为同素异形体B.的电子式为
C.Ca(OH)2中不含共价键D.乙烯的结构简式为CH2CH2
10.(2022江门高三上学期调研测试)下列对应化学用语的表示错误的是
A.次氯酸的电子式为 B.次磷酸是一元酸,其结构式为
C.乙烯的结构简式为D.原子核内有8个中子的碳原子表示为
11.(2022揭阳市高三上学期期末)下列化学用语使用正确的是
A.的电子式:
B.的球棍模型示意图为
C.钾原子的原子结构示意图为
D.“铜溶解在浓硝酸”的电子转移方向和数目:
12.(2022茂名一模))三星堆见证了中华文明起源的多样性,其通过“测定法”初步确定其年代区间。下列有关说法正确的是
A.与互为同位素
B.的核外电子数是14
C.可由中子轰击产生,与化学性质相同
D.青铜器皿、骨头、纺织品、灰烬等都可作为检测的样品
13.(2022梅州二模))正确使用化学用语是学习化学必需的基本技能。下列化学用语表达正确的是
A.H2O2的电子式:B.小苏打的化学式: Na2CO3
C.丙烷的球棍模型:D.Ca原子的结构示意图:
14.(2022清远市高三上学期期末)常温下,氯气可溶于水且与水反应:Cl2+H2O⇌HCl+HClO,下列化学用语表示错误的是
A.35Cl与37Cl互为同位素B.HClO的结构式为H-O-Cl
C.O2-的结构示意图:D.H2O的空间充填模型:
15.(2022汕头市高三上学期期末质量监测)宏观辨识与微观探析是化学学科核心素养之一,下列有关物质的微观认识正确的是
A.乙酸的结构简式:B.Cl的一种核素(中子数为20):
C.甲基的电子式:zzzz D.的结构示意图:
16.(2022汕头市高三下学期第一次模拟考试)“分类”思想能帮助我们寻找物质的通性,下列物质分类正确的是
A.NO、为酸性氧化物B.、为共价化合物
C.氢氟酸、氢硫酸为强电解质D.84消毒液、洁厕灵为混合物
17.(2022韶关市高三上学期综合测试)科学家创造了由18个碳原子构成的环碳(C18),碳原子由单键和叁键交替连接在一起,结构如图所示。下列说法正确的是
A.C18与C60互为同系物
B.12C18和14C18互为同位素,化学性质几乎相同
C.C18和金刚石互为同分异构体
D.环碳中碳原子均达8电子稳定结构
18.(2022韶关市高三上学期综合测试)下列化学用语正确的是
A.中子数为9的氮原子:NB.甲基的电子式:
C.Na+的结构示意图:D.S2Cl2的结构式:S-Cl-Cl-S
19.(2022深圳二模)实验室制备乙炔的反应为CaC2+2H2O=Ca(OH)2+C2H2↑。下列有关描述正确的是
A.CaC2的电子式:B.钙的原子结构示意图:
C.Ca(OH)2中含有非极性键D.该反应属于氧化还原反应
20. (2022深圳一模)下列有关化学用语表示正确的是
A. 水分子的球棍模型:B. 钾原子的结构示意图:
C. Na2O2的电子式:D. 中子数为20的氯原子:
必练17 化学实验综合20题-高考化学总复习高频考点必刷题(广东专用): 这是一份必练17 化学实验综合20题-高考化学总复习高频考点必刷题(广东专用),文件包含必练17化学实验综合20题高考化学总复习高频考点必刷题广东专用解析版docx、必练17化学实验综合20题高考化学总复习高频考点必刷题广东专用原卷版docx等2份试卷配套教学资源,其中试卷共66页, 欢迎下载使用。
必练04 化学与劳动教育20题高考化学总复习高频考点必刷题(广东专用): 这是一份必练04 化学与劳动教育20题高考化学总复习高频考点必刷题(广东专用),文件包含必练04化学与劳动教育20题高考化学总复习高频考点必刷题广东专用解析版docx、必练04化学与劳动教育20题高考化学总复习高频考点必刷题广东专用原卷版docx等2份试卷配套教学资源,其中试卷共19页, 欢迎下载使用。
必练17 化学实验综合20题- 2023年高考化学总复习高频考点必刷1000题(广东专用): 这是一份必练17 化学实验综合20题- 2023年高考化学总复习高频考点必刷1000题(广东专用),文件包含必练17化学实验综合20题2023年高考化学总复习高频考点必刷1000题广东专用解析版docx、必练17化学实验综合20题2023年高考化学总复习高频考点必刷1000题广东专用原卷版docx等2份试卷配套教学资源,其中试卷共64页, 欢迎下载使用。

