- 第20章 电与磁(A卷·夯实基础)-2022-2023学年九年级物理全一册名校单元双测AB卷(人教版) 试卷 1 次下载
- 第20章 电与磁(B卷·能力提升)-2022-2023学年九年级物理全一册名校单元双测AB卷(人教版) 试卷 1 次下载
- 第22章 能源与可持续发展(A卷·夯实基础)-2022-2023学年九年级物理全一册名校单元双测AB卷(人教版) 试卷 0 次下载
- 第21章 信息的传递(A卷·夯实基础)-2022-2023学年九年级物理全一册名校单元双测AB卷(人教版) 试卷 0 次下载
- 第21章 信息的传递(B卷·能力提升)-2022-2023学年九年级物理全一册名校单元双测AB卷(人教版) 试卷 0 次下载
物理九年级全册第二十章 电与磁综合与测试巩固练习
展开2022-2023学年上学期第二十二章单元检测卷B卷(人教版)
九年级 物理
(考试时间:90分钟 试卷满分:100分)
注意事项:
1.本试卷分第Ⅰ卷(选择题)和第Ⅱ卷(非选择题)两部分。
2.测试范围:人教版九年级全一册第二十二章:能源与可持续发展。
第Ⅰ卷
一、单项选择题:本题共10小题,每小题3分,共30分。
1.(2022·湖北恩施·模拟预测)关于能源、信息和材料,下列说法正确的是( )
A.光纤通信是利用光在内壁上多次折射来传递信息的
B.制作手机芯片的主要材料是半导体
C.风能、地热能和核能都来源于太阳能
D.热水壶的手柄常用胶木制作,是因为胶木的导热性好
2.(2022·江苏宿迁·中考真题)我国科学技术迅猛发展,在信息、能源和材料等领域取得了辉煌的成续,下列说法正确的是( )
A.我国白鹤滩水电站中的发电机是利用电磁感应原理发电的
B.神舟十四号飞船上的新型硅光电池板主要将电能转化为太阳能
C.能量在转移和转化的过程中总量保持不变,因此我们不需要节约能源
D.现在我国已建成的核电站主要是利用核聚变释放能量,核能属于可再生能源
3.(2022·云南师范大学实验中学三模)下列有关材料、能量、信息说法中,正确的是( )
A.风能和核能都属于可再生能源
B.利用半导体材料可制成二极管、三极管
C.“5G”比“4G”传递信息更快,是因为它所使用的电磁波的波速更快
D.汽油机在压缩冲程中,将内能转化为机械能
4.(2022·辽宁锦州·中考真题)目前我国在能源、材料和航天等领域都取得了巨大成就。下列说法正确的是( )
A.核能和地热能都是可再生能源
B.半导体是制造集成电路的重要材料
C.地面控制中心通过超声波与空间站中的航天员通信
D.空间站上太阳能电池板将太阳能转化为内能
5.(2022·江苏泰州·中考真题)下列能源中,属于非清洁能源的是( )
A.风能 B.煤炭 C.水能 D.太阳能
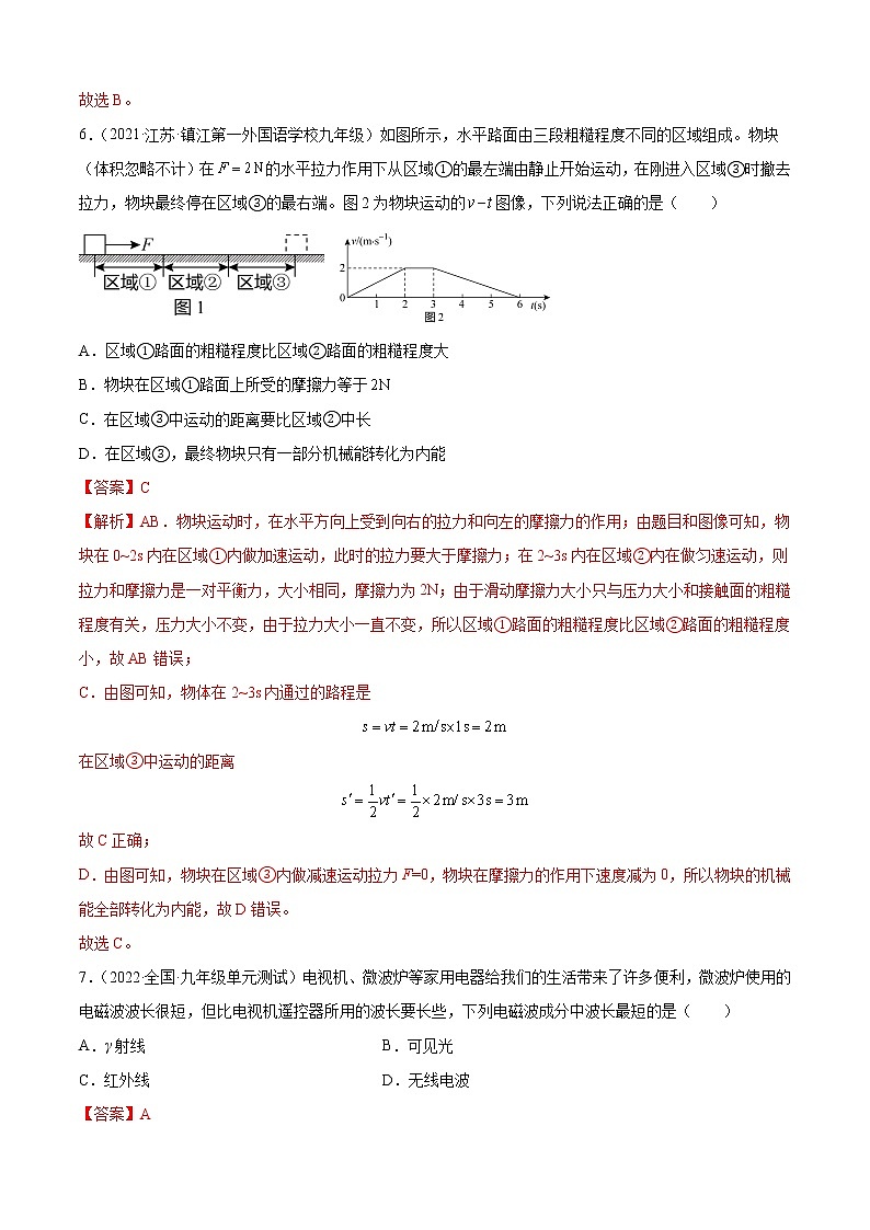
6.(2021·江苏·镇江第一外国语学校九年级)如图所示,水平路面由三段粗糙程度不同的区域组成。物块(体积忽略不计)在的水平拉力作用下从区域①的最左端由静止开始运动,在刚进入区域③时撤去拉力,物块最终停在区域③的最右端。图2为物块运动的图像,下列说法正确的是( )
A.区域①路面的粗糙程度比区域②路面的粗糙程度大
B.物块在区域①路面上所受的摩擦力等于
C.在区域③中运动的距离要比区域②中长
D.在区域③,最终物块只有一部分机械能转化为内能
7.(2022·全国·九年级单元测试)电视机、微波炉等家用电器给我们的生活带来了许多便利,微波炉使用的电磁波波长很短,但比电视机遥控器所用的波长要长些,下列电磁波成分中波长最短的是( )
A.γ射线 B.可见光
C.红外线 D.无线电波
8.(2022·全国·九年级专题练习)下列关于能量转移和转化的方向性的说法中,不正确的是( )
A.在自然界中不是所有能量都能利用
B.能量的利用是有条件的,也是有代价的
C.不同温度的物体发生热传递时,热传递的方向只能从高温物体到低温物体,不会相反
D.汽车刹车时,车的动能转化为内能,这些内能可以收集起来,再作为车行驶的动力
9.(2022·全国·九年级专题练习)下列关于核能的说法中正确的是( )
A.物质是由原子组成的,原子中有原子核,所以利用任何物质都能得到核能
B.到目前为止,人类获得核能有两种途径,即原子核的裂变和聚变
C.原子弹和氢弹都是利用原子核裂变的原理制成的
D.自然界只有在人为的条件下才会发生聚变
10.(2022·北京八十中九年级期中)普通白炽灯正常工作时消耗的电能有90%因发热而损失,而新型的LED灯(发光二极管)发光时几乎不发热,从而减小了电能的损失,成为科技创新的重要领域之一。下面有关普通白炽灯和LED灯工作过程的比较说法不正确的是( )
A.普通白炽灯正常工作时消耗的电能转化为光能和机械能
B.LED灯的发光原理是由电能直接转化为光能
C.普通白炽灯正常工作时消耗的电能主要转化为光能
D.LED灯提高了电能转化为光能的效率,有利于节约能源
第Ⅱ卷
二、填空题。(每空1分,共22分)
11.(2022·江苏泰州·模拟预测)如图所示,是汽油机工作循环中的 ___________冲程,汽油机通常用水来作为冷却剂,是因为水具有 ___________的特性,若该汽油机每分钟做功1200次,则飞轮的转速为 ___________r/s。热机的燃料通常有汽油、柴油或天然气,它们都属于 ___________(可再生/不可再生)能源。汽车在紧急刹车时,刹车片会发烫,这是通过 ___________的方式增加物体内能的,散失到空气中的内能无法自动转化为机械能再用来驱动汽车,这是因为能量的转移和转化具有 ___________性。
12.(2022·辽宁营口·模拟预测)神舟载人飞船成功发射,并与我国空间站天和核心舱成功交会对接。出舱的航天员与轨道舱之间需要系上一根安全绳,当航天员意外漂离轨道舱时,可拉着绳子返回轨道舱。这是利用物体间_____的原理。空间站可以利用太阳能电池板获得能量,太阳能是太阳内部的氢原子核发生_____(填“裂变”或“聚变”)释放出的核能。制作手机芯片的核心材料是_____(填“导体”“半导体”或“超导”)材料。
13.(2022·江苏·南京师范大学附属中学树人学校模拟预测)能源家族中,有①煤、②天然气、③风能、水能、⑤核能、⑥太阳能等,属于不可再生能源的有___________(填序号);其中天然气是目前家庭中常用的能源,完全燃烧天然气释放的热量,若这些热量的被水吸收,可以将的水由加热到___________。[ ,]
14.(2022·四川南充·二模)核电站的核反应堆中发生的是核___________(选填“裂变”或“聚变”),若1kg铀原子核完全反应释放的能量相当于完全燃烧2400t煤释放的能量,则70g铀核完全反应可使___________kg的水温度升高80℃(煤的热值为3×107J/kg,水的比热容为4.2×103J/(kg•℃),不考虑能量损失)。
15.(2022·上海·九年级)汽车已进入寻常百姓家中,汽车主要以汽油为燃料,汽油属于______(可再生/不可再生)能源。若某汽油机飞轮转速为20r/s的汽车,在水平路面上行驶,则在1min内汽油机完成______个工作循环,对外做功______次;若汽车行驶过程中消耗汽油2kg,则这些汽油完全燃烧能放出______J的热量。(汽油的热值为4.6×107J/kg)
16.(2021·江苏南通·一模)如图所示是我国开始启动研制的一款高速飞行列车,时速可达4000km/h。它利用同名磁极相互______的原理使得列车脱离地面,在低压真空仓内高速飞行,在真空仓的上表面分布有由______(填“半导体”或“超导体”)材料制成的硅光电池板,将光能转化为______为列车提供动力能源、硅光电池板产生的电能属于二次能源。
17.(2021·江苏·九年级专题练习)有一种利用太阳能电源工作的新型动力车,它上面的太阳能板接收太阳辐射的能量,太阳能电池提供的电压为120V,可供电动机正常工作的电流为10A。
(1)太阳能属于_______(选填“可”或“不可”)再生能源;
(2)电动机正常工作时,将电能主要转化为_______能。
三、综合题(共38分)
18.(8分)(2022·黑龙江牡丹江·三模)【阅读材料,回答问题】
2021年6月25日,我国自主发现的平均水深最深、勘探开发难度最大的海上超深水大气田“深海一号”正式投产通气,它的投产意味着我国海洋石油勘探开发能力实现了由300米到1500米超深水的历史性跨越。在大气田上矗立着“深海一号”能源站,气田通过能源站进行生产,它是世界首座十万吨级深水半潜式生产储油平台,排水量11万立方米,能源站总重量达5.3万吨,排水量相当于两艘辽宁舰。目前已经探明储量超千亿方,最大井深4000米以上,最大水深超过1500米。在1500多米的深海之中,由海洋生物遗体分解产生的天然气,就是被这座能源站处理达标后,顺着海底管线呼啸着游向粤港澳大湾区以及南海等地的千家万户,主要用于发电和城市燃气。
(1)天然气属于下列哪一类能源___________
A.一次能源 B.可再生能源 C.新能源
理由是___________;
(2)利用天然气发电过程中的能量转化情况是:___________;
(3)海下1500m深处,海水压强的大小相当于___________个标准大气压。(海水的密度取、标准大气压取)
19.(8分)(2022·江苏南京·二模)如图所示是利用太阳能电池工作的一种新型动力车。它上面的太阳能接收板的有效面积为8m2,天气晴朗且接收板正对阳光时,每平方米面积上每秒钟能接收到太阳辐射的能量为1000J,太阳能电池提供的电压为120V,可供电动机正常工作的电流为10A。
(1)太阳能是一种 ______能源,电池将太阳能转化为电能的效率是 ______;
(2)若电动机正常工作时,将电能转化机械能的转化效率是80%,且该车沿水平路面匀速行驶时所获得的牵引力是150N,则该车匀速行驶的速度是 ______m/s;
(3)上述电动机正常工作42min,损耗的能量全部被初温25℃、质量6kg的水吸收,则水升高的温度为 ______。[c水=4.2×103J/(kg•℃)]
20.(12分)(2022·新疆·中考真题)中国“人造太阳”——大型核实验装置( EAST)取得重大突破,奠定了我国在核聚变研究领域的世界领先地位。
(1)EAST利用氘、氚原子核,在超高温下结合成氦原子核,同时释放出巨大的核能。这与我国正在运行的核电站获得核能的方式___________(填“相同”或“不同”)。结合成氦原子核时,带正电的氘、氚原子核间具有很强的静电___________(填“引”或“斥”)力。 在利用核能过程中,能量的转移和转化具有___________(填“ 方向”或“可逆”)性。
(2)EAST装置中,超导线圈中的强大___________( 填“电压”或“电流”)产生强磁场,氘、氚原子核在磁力作用下被约束在真空室的环形轨道内运动,运动方向始终与磁力方向垂直。磁力对氘、氚原子核___________(填“做功”或“不做功”),该过程___________(填“能”或“不能”)说明磁力可以改变物体的运动状态。
21.(10分)(2022·新疆·乌鲁木齐市第136中学九年级期末)早期的风光互补发电巧妙利用太阳光强时风速小,光弱时风速大的自然特点,使风能、光能互补,从而基本保证发电功率稳定。
(1)风机功率和风速的三次方成正比,风速加倍,其功率增加到原来的_______倍。光伏功率和光的辐射量有关,单位面积光能的功率叫光的辐射量, 其单位是_______;
(2)用风光互补发的电对额定功率P的用电器供电,风机功率为P1,光伏功率为 P2,当 P1+P2= _______时, 用电器正常工作。如图是某风光互补发电系统一段时间内功率变化的图线,在_______(选填“9”或“11”) 点钟左右,光伏功率最大。对于额定功率为 1kW的用电器,在13点~ 16点这段时间里,风光互补发的电 _______(选填“能”或“不能”)满足其工作。
人教版九年级全册第十六章 电压 电阻综合与测试课后作业题: 这是一份人教版九年级全册第十六章 电压 电阻综合与测试课后作业题,文件包含第16章电压电阻B卷·能力提升解析版-2022-2023学年九年级物理全一册名校单元双测AB卷人教版docx、第16章电压电阻B卷·能力提升原卷版-2022-2023学年九年级物理全一册名校单元双测AB卷人教版docx等2份试卷配套教学资源,其中试卷共16页, 欢迎下载使用。
人教版第二十章 电与磁综合与测试达标测试: 这是一份人教版第二十章 电与磁综合与测试达标测试,文件包含第20章电与磁B卷·能力提升解析版-2022-2023学年九年级物理全一册名校单元双测AB卷人教版docx、第20章电与磁B卷·能力提升原卷版-2022-2023学年九年级物理全一册名校单元双测AB卷人教版docx等2份试卷配套教学资源,其中试卷共18页, 欢迎下载使用。
初中物理人教版九年级全册第十三章 内能综合与测试测试题: 这是一份初中物理人教版九年级全册第十三章 内能综合与测试测试题,文件包含第13章内能B卷·能力提升解析版-2022-2023学年九年级物理全一册名校单元双测AB卷人教版docx、第13章内能B卷·能力提升原卷版-2022-2023学年九年级物理全一册名校单元双测AB卷人教版docx等2份试卷配套教学资源,其中试卷共17页, 欢迎下载使用。

