2022年中考英语复习名词语法专项讲义
展开
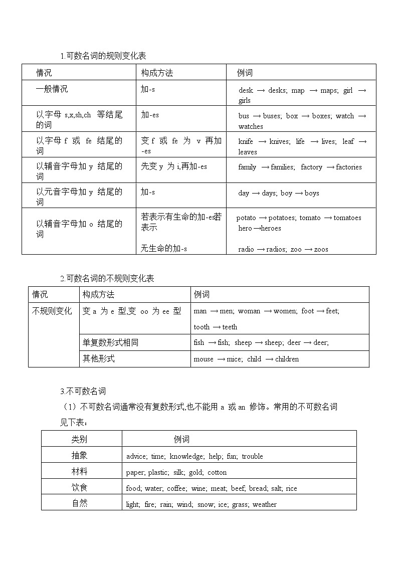
名词一、名词定义名词是词性的一种,也是实词的一种, 是指待人、物、事、时、地、情感、概念等实体或抽象事物的词。名词可以独立成句。在短语或句子中通常可以用代词来替代。 二、名词分类1.专有名词:表示具体的人,事物,地点,团体或机构的专有名称(第一个字要大写)。例:China(中国)、Asia(亚洲) Beijing(北京)、the People’s Republic of China(中华人民共和国)。① 专有名词如果是含有普通名词的短语,则必须使用定冠词the。例:the Great Wall(长城)② 姓氏名如果采用复数形式,则表示该姓氏一家人(复数含义)。例:the Greens( 格林一家人)。2.普通名词:表示某些人,某类事物,某种物质或抽象概念的名称。例:teacher 老师、tea 茶、water 水、reform 改革、free 自由、health 健康普通名词又可进一步分为五类:a.个体名词:表示单个的人和事物。(car 汽车 room 房间 photo 照片)b.集体名词:表示一群人或一些事物的名称。(people 人们 family 家庭)c.复合名词:两个或两个以上名词连在一起构成的名词。(boy-friend 男友)d.物质名词:表示物质或不具备确定形状和大小的个体的物质。(fire 火)e.抽象名词:表示动作,状态,品质或其他抽象概念。( health 健康)3.按是否可数分类:名词又可分为可数名词和不可数名词(1)不可数名词:不可数名词是指不能以数目来计算,它一般没有复数形式,只有单数形式,它的前面不能用不定冠词 a / an。抽象名词,物质名词和专有名词一般是不可数名词。(2)可数名词:可数名词是指能以数目来计算,可以分成个体的人或东西;因此它有复数形式。三、名词的数1.可数名词的规则变化表情况构成方法例词一般情况加-sdesk → desks; map → maps; girl → girls以字母s,x,sh,ch 等结尾的词加-esbus → buses; box → boxes; watch → watches以字母f 或 fe 结尾的词变f 或 fe 为 v 再加-esknife → knives; life → lives; leaf → leaves以辅音字母加y 结尾的词先变y 为i,再加-esfamily → families; factory → factories以元音字母加y 结尾的词加-sday → days; boy → boys 以辅音字母加o 结尾的词若表示有生命的加-es,若表示 无生命的加-spotato → potatoes; tomato → tomatoeshero→heroes radio → radios; zoo → zoos 2.可数名词的不规则变化表情况构成方法例词不规则变化变a 为e 型,变 oo 为ee 型man → men; woman → women; foot → feet; tooth → teeth单复数形式相同fish → fish; sheep → sheep; deer → deer;其他形式mouse → mice; child → children 不可数名词(1)不可数名词通常没有复数形式,也不能用a 或an 修饰。常用的不可数名词见下表:类别例词抽象advice; time; knowledge; help; fun; trouble材料paper; plastic; silk; gold; cotton饮食food; water; coffee; wine; meat; beef; bread; salt; rice自然light; fire; rain; wind; snow; ice; grass; weather (2)不可数名词量的表示情况方法示例具体的量数词+表数量的名词+of+不可数名词a piece of paper大概的量表示量的限定词+不可数名词some water; a lot of money (3)有些名词既可作可数名词又可作不可数名词,但意义不同名词可数不可数chicken小鸡鸡肉glass玻璃杯玻璃orange橘子橘汁room房间空间time次数、倍数时间wood树林木头、木材work作品工作 4.不同国家的人的单复数 名称总称(谓语用复数)一个人两个人中国人the Chinesea Chinesetwo Chinese日本人the Japanesea Japanesetwo Japanese英国人the Englishan Englishmantwo Englishmen法国人the Frencha Frenchmantwo Frenchmen美国人the Americansan Americantwo Americans澳大利亚人the Australiansan Australiantwo Australians德国人the Germansa Germantwo Germans5.同类名词:抽象类
secret 秘密;service 服务;spirit 精神;love 爱;action 行动;life 生活;kindness 友好;introduction 介绍;examination 检查;graduation 毕业;invitation 邀请;time 时间;patience 耐心;advice 建议; help 帮助;rule 规则;order 命令;reason 原因;experience 经历;chance 机会;excuse 借口;danger 危险;success 成功;idea 想法;dream 梦想;health 健康;encourage 鼓励;courage 勇气;cause 原 因;feeling 感觉;sense 感觉;habit 习惯;suggestion 建议;happiness 快乐;interest 兴趣;friendship友谊;fact 事实;news 新闻;lie 谎言;information 信息;wish 愿望;color 颜色;shape 形状;taste 味道;knowledge 知识;energy 能量;change 变化;ability 能力;style 风格;pressure 压力;difficulty 困难;hope 希望;height 高度;strength 力量;voice 声音;mind 思想;thought 想法;question 问题;solution 解决方法;relationship 关系;goal 目标;decision 决定
实物类
paper 纸;stone 石头;leaf 叶子;rubbish 垃圾;shorts 短裤;shoes 鞋;glasses 眼镜;trousers 裤子;clothes 衣服;wood 木头;textbook 课本;umbrella 雨伞;camera 照相机;ticket 票;candy 糖果;toy 玩具;stamp 邮票;book 书;knife 小刀;glass 玻璃;pencil 铅笔;brush 刷子;license 证件;wine 葡萄酒;cap 帽子;watch 手表;computer 电脑;doll 玩具娃娃;cup 杯子;poster 海报;dress裙子;tool 工具;map 地图;picture 照片;radio 收音机;flower 花;thread 线;gift 礼物
饮食类
food 食物;diet 饮食;snack 小吃;bread 面包;cake 蛋糕;noodle 面条;dumpling 饺子;hamburger 汉堡;meat肉;beef 牛肉;chicken 鸡肉;fish 鱼肉;egg 鸡蛋;vegetable 蔬菜;carrot 胡萝卜;potato 土豆;tomato 西红柿;fruit 水果;apple 苹果;orange 橘子;pear 梨;banana 香蕉;drink 饮料;coffee咖啡;milk 牛奶;tea 茶;juice 果汁
场所类
school 学校;park 公园;hospital 医院;supermarket 超市;market 市场;classroom 教室;library 图书馆;restaurant 餐馆;cinema 电影院;bank 银行;station 车站;post office 邮局;home 家;bookshop 书店;dining room 餐厅;airport 机场
人物类
man 男士;young man 年轻男士;woman 女士;neighbor 邻居;customer 顾客;foreigner 外国人;friend 朋友;hero 英雄;winner 获胜者;classmate 同学;parent 父(母);fan 粉丝;father 父亲;mother 母亲;partner 伙伴
自然类
air 空气;water 水;land 土地;light 光;sand 沙子;field 田地;mountain 山;street 街道;river 河流;lake 湖;sea 大海;farm 农场;sun 太阳;snow 雪;wind 风;rain 雨;cloud 云;beach 沙滩;forest 森林;grassland 草地;desert 沙漠
身体部位类
head 头;arm 胳膊;hand 手;leg 腿;eye 眼睛;nose 鼻子;body 身体;foot 脚;finger 手指;tooth牙齿;mouth 嘴巴;tongue 舌头;throat 喉咙
时间类
spring 春天;summer 夏天;autumn 秋天;winter 冬天;day 日子;week 周;minute 分钟;time 次数;month 月;year 年
职业类
teacher 老师;doctor 医生;scientist 科学家;actor 演员;writer 作家;policeman 警察;worker 工人;farmer 农民
学科类
art 艺术;music 音乐;sport 运动;painting 绘画;science 科学;Chinese 语文;English 英语;history历史;math 数学;geography 地理;biology 生物;chemistry 化学;physics 物理
节日类
Christmas 圣诞节;Easter 复活节;Thanksgiving 感恩节;Halloween 万圣节;Spring Festival 春节;the Lantern Festival 元宵节;the Dragon-Boat Festival 端午节;the Mid-Autumn Festival 中秋节
动物类
hen 母鸡;cat 猫;fish 鱼;bird 小鸟;horse 马;cow 母牛;pig 猪;deer 鹿;elephant 象;lion 狮子;tiger 虎;dog 狗;bear 熊;rabbit 兔子;mouse 老鼠;monkey 猴子
交通工具类
car 小车;bus 公共汽车;train 火车;bike 自行车;subway 地铁;plane 飞机
6.常见的名词修饰语:只修饰可数名词的修饰语:
few 很少几个,几乎没有a few 有几个several 有几个many 很多a couple of 两个many a 很多a number of 若干a great/large number of 许多
只修饰不可数名词的修饰语:
little 很少;几乎没有a little 有一点儿much 很多a good/great deal of 很多a bit of 有一点儿a large amount of 大量的
既可修饰可数名词又可修饰不可数名词的修饰语:
some 一些 plenty of 充足的 hardly any 几乎没有a lot of 很多lots of 很多enough 足够的most 大多数的the rest of 剩下的
四、名词所有格1.名词所有格表示名词之间的所有关系。有两种表示形式:一种是’s 所有格,另一种是 of 所有格。2.’s 所有格类别构成方法举例有生命的单数名词加’smy son’s pen; people’s friend有生命的复数名词以s 结尾加’the teachers’ office; 20 years’ time不以s 结尾加’swomen’s work表示时间、距离、国家等的名词单数加’san hour’s walk复数加’five minutes’ walk表示几个人共同拥有在最后一个名词后加’sTom and Jim’s room 汤姆和吉姆共同的房间表示每个人各自拥有在每个名词后加’sMike’s and John’s desks 迈克和约翰各自的书桌 3.of 所有格(1)表示无生命事物的名词一般用 of 所有格。例:a leg of the table(2)of 所有格有时也可以用于人或有生命的东西表示所属关系,特别是当这些所有者有较长的定语时。例:the name of the brave young man

