2021学年第四章 地貌综合与测试导学案
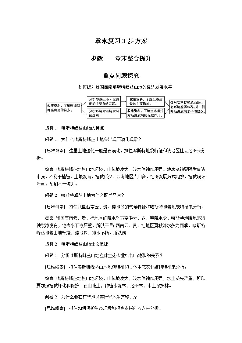
展开如何提升我国西南喀斯特峰丛山地的经济发展水平
资料1 喀斯特峰丛山地的特点
问题1 为什么喀斯特峰丛山地会出现石漠化现象?
[思维线索] 这里土地退化一般是石漠化,抓住喀斯特地貌特征和该地区社会经济来分析。
答案:喀斯特峰丛地貌山地环绕,山体坡度大,流水侵蚀作用强。地表溶蚀裂隙发育透水强,不利于植被、土壤发育,植被稀少。西南地区人口多,经济发展方式粗放,植被破坏严重,加剧水土流失。
问题2 喀斯特峰丛山地为什么既旱又涝?
[思维线索] 抓住我国西南云、贵、桂地区的气候特征和喀斯特地貌地表特征来分析。
答案:我国西南云、贵、桂地区的降水季节变率大,冬、春降水少,喀斯特地貌地表溶蚀裂隙发育,地表水下渗严重,所以干旱;西南云、贵、桂地区夏秋降水多为雨季,喀斯特峰丛地貌山地环绕,洼地多,排水不畅,所以涝。
资料2 喀斯特峰丛山地生态重建
问题1 分析喀斯特峰丛山地立体生态农业结构与地貌的关系?
[思维线索] 抓住喀斯特峰丛山地地貌特征和立体生态农业结构特征来分析。
答案:喀斯特峰丛地貌山地环绕,山体坡度大,流水侵蚀作用强,水土流失严重,所以要加强植被绿化和保护。在山坡上,种植水源林、经济林、水土保护林。
问题2 为什么要在有些地区实行异地生态移民?
[思维线索] 抓住如何保护生态环境和提高农民的收入来分析。
答案:因地制宜恢复生态,开发特色民俗、自然旅游资源,发展特色旅游业;依托特色物产,发展特色农产品加工;挖掘特色文化遗产,发展旅游及相关手工业;恢复生态,带动就业,拉动经济,促进区域可持续发展。
知识网络构建
本章自我梳理:
热点问题聚焦
热点聚焦
一喀斯特地貌——大窝凼
【热点关注】
2017年10月10日,中国科学院国家天文台宣布,“中国天眼”发现2颗脉冲星,距离地球分别约4 100光年和1.6万光年。这是中国射电望远镜首次发现脉冲星。
截至2018年9月,“中国天眼”已发现44颗新脉冲星。
【热点素材】
500米口径球面射电望远镜英文简称刚好是FAST。FAST是世界上最大的射电望远镜,于2016年9月25日在贵州省平塘县大窝凼洼地落成启用。巨大的射电望远镜犹如一只巨大的“天眼”,探测遥远、神秘的“天外文明”。
贵州省平塘县大窝凼洼地位于( 25.6°N,106.8°E),东北距平塘县城约85千米,西南距罗甸县城约45千米。总体位于贵州高原向广西丘陵过渡的斜坡地带,地势总体上北高南低,区域内碳酸盐岩广泛分布,岩溶峰丘、洼地、落水洞极为发育,地势起伏不平,低山地形。洼地地表岩溶洼地发育,地势起伏大,坡度较陡,地貌类型简单,局部山体陡峭,形成陡崖和悬壁。这里是喀斯特地貌所特有的一大片漏斗天坑群——它就像一个天然的“巨碗”,刚好盛起望远镜如30个足球场面积大的巨型反射面。
FAST选址大窝凼有三个方面的原因:一是地貌最接近FAST的造型,工程开挖量最小;二是这里的喀斯特地质可以保障雨水向地下渗透,不会在表面淤积而损坏和腐蚀望远镜;三是射电望远镜需要一处“静土”,大窝凼附近人烟稀少,周围高山环绕,能有效屏蔽周围的人为电磁波干扰。
【地理视角】
1.结合区域自然地理条件,分析天文望远镜的区位条件。
2.结合FAST区位选择,考查喀斯特地貌成因、特征及其对人们生产生活的影响。
(1)射电望远镜选址该地的原因不可能是( )
A.喀斯特地貌,保障雨水下渗B.天然的洼地,工程量较小
C.海拔高、晴天多,有利于观测D.人烟稀少,无线电干扰较少
(2)该地区广泛分布的岩石( )
A.经岩浆喷发冷凝形成B.可能含有化石
C.经变质作用形成D.经流水侵蚀形成
二 潟湖
【热点关注】
在海的边缘地区,由于海水受不完全隔绝或周期性隔绝,从而引起水介质的咸化或淡化,即可形成不同水体性质的潟湖。
【热点素材】
1.潟湖概况
潟湖指被沙嘴、沙坝或珊瑚分割而与外海相分离的局部海水水域。海岸带泥沙的横向运动常可形成离岸坝——潟湖地貌组合。当波浪向岸运动,泥沙平行于海岸堆积,形成高出海水面的离岸坝,坝体将海水分割,内侧便形成半封闭或封闭式的潟湖。在潮流作用下,可以冲开堤坝,形成潮汐通道。涨潮流带入潟湖的泥沙,在通道口内侧形成潮汐三角洲。潟湖沉积是由入潟湖河流、海岸沉积物和潮汐三角洲物质充填,多由粉砂淤泥质夹砂砾石物质组成,往往有黑色有机质黏土与贝壳碎屑等沉积物。海岸与滨岸坝之间,有水道与外海相通的浅水区。滨岸坝是由波浪堆积而成的沙坝或砾石坝,或是珊瑚礁坝,相应地分为两种类型:海岸潟湖和珊瑚潟湖。
潟湖形成后,由于与水体连通性的差异,其水体盐度出现差异,据此可分为淡化潟湖和咸化潟湖。
2.潟湖功能
(1)防洪
潟湖可宣泄区域排水,因而很少发生水灾。
(2)保护海岸
由于外有沙洲的阻挡,可防止风暴潮侵蚀冲刷海岸。
(3)天然养殖场
潟湖是鱼、虾、贝和螃蟹的孕育场,也是附近渔民的天然养殖场。
(4)人工港
由于潟湖外侧往往有沙洲作为防波堤,其内风平浪静,因此,有时可以改建为人工港。
【地理视角】
1.结合具体背景材料,分析潟湖形成的过程。
2.结合具体的案例,分析潟湖的功能。,2.海岸地貌和陆架沉积序列的演化能较客观地反映海平面的升降状况。沙坝是由波浪挟带泥沙堆积而成的一种狭长的、与海岸线平行的堆积体,沙坝将海水分割,内侧便形成一个封闭或半封闭的潟湖,潟湖常有潮汐通道与外海相连。下图为某时期形成的美国东海岸地貌和陆架沉积序列模式图,图中a、b为三角洲。据此完成(1)~(3)题。
(1)图中a、b三角洲形成的主要外力作用分别是( )
A.河流堆积、涨潮时海浪堆积
B.河流堆积、退潮时海浪堆积
C.涨潮时海浪堆积、河流堆积
D.退潮时海浪堆积、河流堆积
(2)该时期该地海岸地貌和陆架沉积序列的演化过程中,海平面相对于陆地( )
A.基本稳定 B.呈上升趋势
C.反复升降 D.呈下降趋势
(3)若此后潟湖演变成淡水湖,原因可能是( )
A.大规模海退
B.大规模海进
C.河流改道入海
D.沙坝面积缩小
步骤二 微专题讲练
微专题1 河流地貌示意图的判读
河流地貌示意图主要是通过河流流域示意图(图1)、河谷剖面图(图2)、河道平面图(图3)等呈现河流地貌的特点。河流地貌示意图的判读应注意以下几方面。
1.根据河流的不同河段判断河谷形状
区分河流的上、中、下游,根据不同河段侵蚀作用的差异判断河谷形状。上游地区多“V”形谷,中下游地区多槽形谷,如图2中①位于河流上游,②位于河流中下游。
2.根据河流流向、河道形态判断侵蚀岸和堆积岸,辅助判断两岸地貌类型
(1)河流直道段,根据南、北半球判别侵蚀岸与堆积岸。
受地转偏向力的影响,北半球河流直道段的右岸为侵蚀岸,坡度陡;左岸为堆积岸,坡度缓;南半球反之。
(2)河流弯道段,根据“凹岸侵蚀,凸岸堆积”原则判别侵蚀岸与堆积岸。
河流流经弯道时,水流做曲线运动产生离心力,在离心力的作用下,表层水流趋向凹岸,冲刷凹岸,使凹岸水面略高于凸岸,因此,底部水流在压力作用下由凹岸流向凸岸,形成弯道环流,在弯道环流的作用下,凹岸发生侵蚀,凸岸发生堆积。如下图所示:
(3)根据聚落和港口分布判别侵蚀岸和堆积岸。
堆积岸泥沙堆积,地形平坦,土壤肥沃,通常作为农业用地和聚落用地;侵蚀岸河水较深且泥沙淤积少,适宜筑港。
例1 下图分别为河流地貌的平面和剖面示意图。读图,完成(1)~(2)题。
(1)图示河流地貌形成的原因,主要是( )
A.流水侵蚀和堆积作用
B.风力搬运作用
C.流水溶蚀作用
D.风化作用
(2)图乙所示地形剖面对应图甲中的( )
A.①② B.②③
C.①③ D.①④
(3)如果河中有沙金,淘金点产量最高的可能是( )
A.T处 B.P处
C.T处、P处 D.无法确定
解题反思
弯道环流
弯道是河流广泛存在的一种形态,其形态和演变与防洪、水利开发、航道治理、港口利用等密切相关,是水文学和地貌学的重要研究对象。弯道环流对河道整治、渠首防沙、限制局部冲淤、提高排沙建筑物输沙能力有重要的作用。中国两千多年前修建的都江堰渠首中的飞沙堰,就是利用人工弯道环流排沙,以减少渠道进口,即宝瓶口的进沙量。
微专题2 等高线地形图的判读
1.等高线基本规律
同线等高、异线异高、同图等距、曲线闭合等。
2.判断地形部位
(1)凸地形(如山顶、山峰):等高线闭合,中间高、四周低。
(2)凹地形(如盆地、洼地等):等高线闭合,中间低、四周高。
(3)山脊:等高线弯曲,凸向低处。
(4)山谷:等高线弯曲,凸向高处。
(5)陡崖:多条海拔不等的等高线的交会处。
(6)鞍部:两个山顶(峰)之间的低地。
(7)峡谷:海拔中间低、两侧高,且两侧等高线密集。
3.判断地形类型
(1)平原:海拔在200 m以下,等高线稀疏,较为平直。
(2)丘陵:海拔在200 m~500 m之间,相对高度小于100 m,等高线较稀疏。
(3)山地:海拔在500 m以上,地势起伏大,相对高度大于100 m,等高线较密集。
(4)高原:海拔高(500 m以上),相对高度小,等高线在边缘地区密集,而内部明显稀疏。
(5)盆地:倒置地形,中间较低,等高线较稀疏;四周较高,等高线较密集。
(6)大陆架:海水深度小于200 m,且等深线稀疏(坡度较小)。
(7)大陆坡:海水深度大于200 m,且等深线密集(坡度较大)。
4.判断坡度大小
(1)同一等高线地形图上坡度的大小
在同一等高线地形图上,等高线分布越密集,则坡度越陡;等高线越稀疏,则坡度越缓。可根据“坡度=垂直相对高度/水平距离”来计算坡度。
(2)不同等高线地形图上坡度的大小
①比例尺和等高距相同,则看等高线的疏密程度,等高线越密集,坡度越大;等高线越稀疏,坡度越小。例如,下图(单位:m)中的坡度由大到小的顺序为:C>A>D>B。
②比例尺相同,等高距不同,则相同的水平范围等高距越大,坡度越大;等高距越小,坡度越小。例如,下图(单位:m)中的坡度由大到小的顺序为:B>D>A>C。
③比例尺不同,等高距相同,等高线疏密程度相近,则比例尺越大,坡度越大;比例尺越小,坡度越小。例如,下图(单位:m)中的坡度由大到小的顺序为:A>C>D>B。
5.判断高度
(1)等高线地形图中高度的判断
在等高线地形图中,首先要找出图中最大等高线的数值(H大)和最小等高线的数值(H小)及等高距(d)。如图1(单位:m)所示,图中最大等高线H大=500 m,最小等高线H小=100 m,等高距d=100 m,则:
①图中最大海拔高度(H最大)
H大≤H最大
H小-d
H大-H小≤H相
首先从图中读出在陡崖处相交的等高线中最大值(H大)、最小值(H小)、等高距(d)和相交会的等高线的条数n。如图2,H大=400 m,H小=100 m,d=100 m,n=4,则:
①陡崖最大海拔(H最大)
H大≤H最大
H小-d
(n-1)d≤H相<(n+1)d
(3)
闭合处等高线的高度判断
位于两条等高线之间的闭合区域,如果其值与两侧等高线中的较低值相等,则闭合区域内的海拔低于其等高线的值;如果闭合等高线的值与两侧等高线中的较高值相等,则闭合区域内的海拔高于其等高线的值。如图3,若等高线a、b、c中,a①如果c=a,则d②如果c=b,则d>b,即“大于大的”。
例2 等高线图可以反映一个地区的地貌特征。下图为某地区等高线(单位:m)图。读图,完成(1)~(2)题。
(1)图中两条400 m等高线之间的部分表示的地形单元是( )
A.山脊 B.陡崖
C.断块山脉 D.峡谷
(2)图中310 m等高线相邻的灰色部分最可能为( )
①崩塌堆积物 ②突出的小基岩 ③河中的沙洲 ④低矮的山丘
A.①② B.②③
C.③④ D.①④
解题反思 等值线图的六大判读要素
微专题3 等高线地形图的应用
1.选点
2.选线
3.选面
例3 读某地等高线地形图,图中①处修建了水泥厂,其原料主要来自②处的采石场,为了运输原料,计划修建一条公路,比较合理的线路是( )
A.甲 B.乙
C.丙 D.丁
解题反思 根据等高线地形图进行“点”“线”“面”的区位因素选择的题目,经常会以地图为背景材料,要求在图上设计或选择所需的“点”“线”“面”,并给予科学评价;或要求结合区域认知、地理实践力等核心素养,在地形图上选择野外宿营地和逃生路线。既贴近生活,又考查学生灵活运用等高线知识解决实际问题的能力。
步骤三 建模板类题诊断
模板 根据地貌景观判断地理事物
1.进行定位
(1)峰林、峰丛、地下河等为喀斯特地貌的典型代表,主要分布在我国西南云贵高原地区。
(2)河流堆积地貌主要分布在河流出山口、中下游和入海口地区。
(3)“V”形河谷主要分布在河流上游,槽形河谷主要分布在河流中下游。
(4)雅丹地貌、沙丘等风沙地貌主要分布在干旱、半干旱地区。
2.判断风向
(1)利用流动沙丘的坡度大小来确定风向:如果没有植被阻挡,沙丘在风力作用下可以移动,形成流动沙丘。流动沙丘的特点是具有单向斜层理结构,并且迎风坡平缓,背风坡陡峭。
所以坡度缓的一侧为上风向。(如图)
(2)利用沉积物的颗粒大小判断风向:沉积物会随着风速的减弱而沉积下来,颗粒大的先沉积,所以在一次沉积过程中,颗粒大的一侧为上风向。
3.判断河流流向
(1)根据河谷的宽窄判断:由于河流的上游以下蚀作用为主,所以上游河谷深而窄;下游河流的侧蚀作用明显,所以下游河谷浅而宽。(如下图)
(2)根据三角洲、冲积扇的形状来判断:在出山口和河口处形成的冲积扇和三角洲是向着下游方向展开的。(如下图)
(3)河流泥沙堆积时,一般颗粒大、比重大的先堆积,颗粒小、比重小的后堆积,因此局部地区沉积物颗粒由粗到细的方向就是河流流向。(如下图)
例 扇三角洲(见下图)是由邻近高地推进到稳定水体中的冲积扇。读图,完成下题。
对图中扇三角洲特征的叙述,正确的有( )
①一定发育在河流入海口 ②三角洲前缘沉积物颗粒较小 ③一定发育在河流出山口处 ④水体既可能是湖也可能是海
A.①②③ B.①②④
C.①③④ D.②③④
答题模板
第一步,判读景观图表示的地貌类型。
①根据地貌所在地区进行判断,如广西、贵州、云南→喀斯特地貌,新疆地区→风力侵蚀或风力堆积地貌,沿海地区→海岸地貌等。
②根据地貌形态进行判断,如地貌形态为扇形,多为冲积扇。
第二步,分析地貌的形成过程。
①根据地貌形态明确形成该地貌的主要作用。如溶沟、峰林→流水溶蚀,“V”形河谷→河流侵蚀,沙丘→风沙堆积,海蚀崖→海浪侵蚀等。
②观察景观的特殊之处,分析发生过的地质作用。如景观造型奇特或有岩石碎屑说明可能发生过侵蚀作用,有层状形态说明发生过沉积作用。
③根据地貌所在地区的气候等特征判断具体的作用类型。如同样发生了侵蚀作用,干旱地区以风力侵蚀为主,湿润地区以流水侵蚀为主。
不同地区的环境特征和主导作用所对应的地貌类型如下:
【举一反三】
中国山水画家多师法自然,其作品往往具有明显的地域特征。下图为我国四幅山水画作品。读图,完成1~2题。
1.画中描绘江南丘陵景观的是( )
A.① B.②
C.③ D.④
2.画③中描绘的地貌类型形成的原因是( )
A.冰川作用、风力作用
B.流水作用、冰川作用
C.风力作用、流水作用
D.生物作用、流水作用
步骤一 章末整合提升
对点演练
1.解析:第(1)题,射电望远镜位于贵州省,地处亚热带,位于亚热带季风气候区,夏季高温多雨,全年降水较多,C项符合题意;贵州省多喀斯特地貌分布,溶洞、地下暗河等地貌发育,地表水许多通过地下暗河流走;大窝凼是天然形成的洼地,建设的工程量较小;地形复杂,交通不便,人烟稀少,无线电干扰较少,A、B、D三项均是射电望远镜选址该地的原因。第(2)题,该地区石灰岩分布面积广,按成因属于沉积岩,经外力作用(风化、侵蚀、搬运、沉积)而形成,沉积岩中可能会含有化石。综上所述,A、C、D三项错误,B项正确。
答案:(1)C (2)B
2.解析:第(1)题,读图,图中显示a三角洲位于潮汐通道的潟湖一侧,是涨潮时海浪堆积形成的;b三角洲位于河流入湖口处,形成的主要外力作用是河流堆积。第(2)题,根据该时期形成的美国东海岸地貌和陆架沉积序列可知,该地先有沼泽沉积,然后依次是潟湖沉积、沙坝沉积,最后是浅海沉积,说明该时期该地海岸地貌和陆架沉积序列的演化过程中,浅海沉积覆盖在部分潟湖沉积之上,即该时期海平面相对于陆地呈上升趋势,该海岸逐渐由陆相演变为海相。第(3)题,若此后潟湖演变成淡水湖,原因可能是大规模海退,潟湖中海水减少,河流水大量流入。若大规模海进,由于海水的补给,湖水不会变成淡水。河流改道入海不能使湖水盐度下降。沙坝面积缩小,不会影响湖水盐度。
答案:(1)C (2)B (3)A
步骤二 微专题讲练
例1 解析:
第(1)题,图中河流凸岸是由流水堆积作用形成的,凹岸是由流水侵蚀作用形成的,故A项正确。第(2)题,图乙中T岸为侵蚀岸,P岸为堆积岸,图甲中凹岸为侵蚀岸,凸岸为堆积岸,故图乙地形剖面图对应图甲中的①③。第(3)题,沙金沉积在河道中才容易淘采,P处位于河流凸岸,水流速度慢,堆积作用明显,故更容易淘金,B项正确。
答案:(1)A (2)C (3)B
例2 解析:第(1)题,两条400 m等高线之间地势落差大,中间低,两侧高,两侧等高线密集,且呈带状分布,为典型的峡谷地形,D项正确。第(2)题,图中灰色部分等高线向海拔较低的地区凸出,应该为地势较高的地形,但高度不大,且靠近陡崖,有可能是崩塌堆积物,也有可能是陡崖上突出的小基岩,①②正确。
答案:(1)D (2)A
例3 解析:图中甲、乙、丙、丁四条线路中,乙、丙、丁三条线路均要穿过山地,地形起伏大,建设难度大;甲线路虽然长度最长,但地形起伏小,工程量和施工难度小,有利于交通运输的通畅和安全。故甲线路最合理。
答案:A
步骤三 建模板类题诊断
例 解析:读题可知,扇三角洲实际是冲积扇,形成于河流出山口处,是因河流流出山口后地势变得开阔平坦,水流速度减慢,河水挟带的泥沙沉积而形成的;由“推进到稳定水体中”可知,可以形成于入海口、入湖口等位置;在沉积的过程中,颗粒大的物质先沉积,越向冲积扇的下部(三角洲的前缘),沉积物的颗粒越小。故②③④正确。
答案:D
[举一反三]
1~2.解析:第1题,从图中可以看出画①中地形崎岖,相对高度很大,为山地;画②中峰林峻秀,为喀斯特地貌;画③是沟谷发育比较好的地形,为我国的黄土高原;画④中地形有一定起伏,但是相对高度不是很大,为丘陵地区。故D项正确。第2题,画③为我国的黄土高原。黄土高原早期是由风从西北地区吹来的尘埃沉积而形成的高原,后来受到流水侵蚀作用形成纵横的沟谷。故C项正确。
答案:1.D 2.C
判读要素
判读技法
看图名
读图名明确等值线所要反映的地理事物,如等高线、等压线、等人口密度线、等太阳高度线等
看数值
①同线等值;,②相邻两条等值线差值相等或等于0;,③计算两点差值时,先读出两点的数值,再对比求差
看疏密
等值线越密集,差值越大;等值线越稀疏,差值越小
看延伸
①观察等值线走向;,②分析等值线分布、变化规律及原因
看弯曲
①根据“凸高为低,凸低为高”进行判断;,②结合图中信息分析弯曲原因
看闭合
①若闭合等值线位于两条不相等的等值线之间时,则用“大于大的,小于小的”规律判断,如下图中A<400,b>500
②若闭合等值线位于两条相等的等值线之间时,则其数值可大于、也可小于相邻等值线且与其相差一个等值距,如下图中A>600或A<400
点的类型
区位要求
水库坝址
坝址应建在等高线密集的河流峡谷处,因在该处筑坝工程量小且落差大;库区宜选在河谷、山谷地区或口袋形的洼地、小盆地,以保证有较大的集水面积和库容
港口
港口应建在等高线稀疏、等深线密集的海湾地区,即陆域平坦、水域深阔的避风海湾;避开含沙量大的河流,以免引起航道淤塞
气象站
气象站应建在坡度适中、地形开阔的地方
疗养院
疗养院应建在坡度较缓(等高线稀疏)、向阳坡、背山面水(河、湖、海)、气候宜人、空气清新的地方,且有交通线通过,交通便利
宿营地
宿营地应避开河谷、河边,以预防突降暴雨造成的山洪暴发;避开陡崖、陡坡,以防崩塌、落石造成伤害;应选在地势较高的缓坡(山脊)或较平坦的鞍部宿营
航空港
航空港应建在等高线稀疏,即地形平坦开阔、坡度适当、易排水的地方,地质条件稳定;注意盛行风向,并与城市保持适当的距离等
线的类型
区位要求
公路
铁路
一般要求坡度平缓,尽量与等高线平行;线路较短,尽量少占农田;少建桥梁;避开陡崖、陡坡等;通往山顶的公路,往往需建盘山路;等等。如下图中公路最佳选线为EHF
引水路线
在选择引水路线时,首先要考虑水从高处往低处流这一要求,尽量确保自流,然后再结合距离的远近确定较合适的引水路线
输油、输气管道
路线尽可能短,尽量避免通过山脉、大河等,以降低施工难度和建设成本
面的类型
区位要求
图示
农业生产布局
根据地形类型、地势起伏、坡度陡缓,结合气候和水源条件,因地制宜地合理布局农、林、牧、渔业。一般在平原发展耕作业,山区、丘陵发展林业,河湖海发展渔业
工业区、居民区选址
一般选在靠近水源、交通便利、等高线间距较大的地形平坦开阔处
区域
环境特征
主导作用
主要地貌
干旱、半干旱区
昼夜温差大、降水少、风力大
风力作用
风沙地貌
湿润、半湿润区
降水丰富、地表径流量大
流水作用
河流地貌、喀斯特地貌
高山地区
气温低、冰川发育
冰川作用
冰川地貌
沿海地区
海水运动
海浪作用
海岸地貌
高中地理人教版 (2019)必修 第一册第四章 地貌综合与测试学案及答案: 这是一份高中地理人教版 (2019)必修 第一册第四章 地貌综合与测试学案及答案,文件包含第一节常见地貌类型docx、第二节地貌的观察docx、章末整合docx等3份学案配套教学资源,其中学案共91页, 欢迎下载使用。
人教版 (2019)必修 第一册第六章 自然灾害综合与测试导学案: 这是一份人教版 (2019)必修 第一册第六章 自然灾害综合与测试导学案,共17页。
高中地理人教版 (2019)必修 第一册第五章 植被与土壤综合与测试学案: 这是一份高中地理人教版 (2019)必修 第一册第五章 植被与土壤综合与测试学案,共16页。

