- 第4章 生物技术的安全性与伦理问题(基础卷)-【章末分层卷】2022-2023学年高二生物同步测试卷(人教版2019选择性必修3) 试卷 2 次下载
- 第4章 生物技术的安全性与伦理问题(提升卷)-【章末分层卷】2022-2023学年高二生物同步测试卷(人教版2019选择性必修3) 试卷 2 次下载
- 期中测试卷(基础卷)-【章末分层卷】2022-2023学年高二生物同步测试卷(人教版2019选择性必修3) 试卷 3 次下载
- 期中测试卷(提升卷)-【章末分层卷】2022-2023学年高二生物同步测试卷(人教版2019选择性必修3) 试卷 3 次下载
- 期末测试卷(基础卷)-【章末分层卷】2022-2023学年高二生物同步测试卷(人教版2019选择性必修3) 试卷 4 次下载
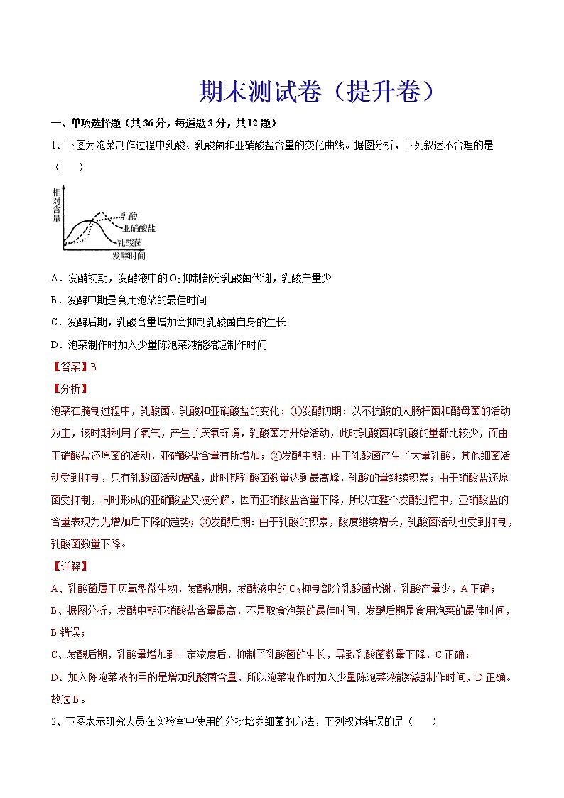
期末测试卷(提升卷)-【章末分层卷】2022-2023学年高二生物同步测试卷(人教版2019选择性必修3)
展开
一、单项选择题(共36分,每道题3分,共12题)
1、下图为泡菜制作过程中乳酸、乳酸菌和亚硝酸盐含量的变化曲线。据图分析,下列叙述不合理的是( )
A.发酵初期,发酵液中的O2抑制部分乳酸菌代谢,乳酸产量少
B.发酵中期是食用泡菜的最佳时间
C.发酵后期,乳酸含量增加会抑制乳酸菌自身的生长
D.泡菜制作时加入少量陈泡菜液能缩短制作时间
2、下图表示研究人员在实验室中使用的分批培养细菌的方法,下列叙述错误的是( )
A.尿素分解菌可利用培养基中的尿素是因为能合成脲酶
B.短期保存的菌种,可将菌液加入甘油后放在冷冻箱中冷藏
C.液体选择培养基通常可用于选择培养,增加目标菌种的浓度
D.将三角瓶放在摇床上振荡培养能提高溶氧量和养料的利用率
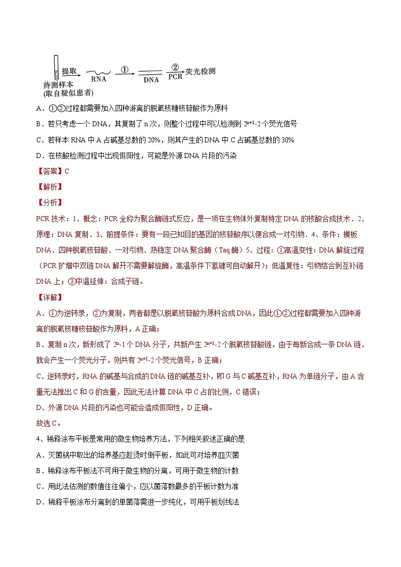
3、下图为我国新型冠状病毒(RNA病毒)核酸检测的基本流程,采用的是“实时荧光定量RT-RCR”技术,1~2h内即可得到检测结果。其基本原理是DNA的复制,过程中加入与特定模板链互补的荧光探针,这样每新合成一条DNA链,就会产生一个荧光分子,通过检测荧光信号即可确定是否为阳性。下列相关说法错误的是( )
A.①②过程都需要加入四种游离的脱氧核糖核苷酸作为原料
B.若只考虑一个DNA,其复制了n次,则整个过程中可以检测到2n+1-2个荧光信号
C.若样本RNA中A占碱基总数的20%,则其产生的DNA中C占碱基总数的30%
D.在核酸检测过程中出现假阳性,可能是外源DNA片段的污染
4、稀释涂布平板是常用的微生物培养方法,下列相关叙述正确的是
A.灭菌锅中取出的培养基应趁烫时倒平板,如此可对培养皿灭菌
B.稀释涂布平板法不可用于微生物的分离,可用于微生物的计数
C.用此法估测的数值往往偏小,应以菌落数最多的平板计数为准
D.稀释平板涂布分离到的单菌落需进一步纯化,可用平板划线法
5、子宫内膜异位症患者常伴有不孕症状,患者腹腔液中含有较高浓度的白细胞介素(IL)。为探明腹腔液中存在的IL对生殖活动的影响,科研人员利用三种重组人白细胞介素IL-1 β、IL-5、IL-6,将获能处理后的精子与成熟的卵母细胞在培养液中混合培养,培养适宜时间后,观察受精情况,得到如下实验结果。以下说法错误的是( )
A.实验过程中,可给雌性小鼠注射一定量的促性腺激素,以获得多枚卵母细胞
B.培养后取培养液用显微镜观察,若观察到卵细胞膜和透明带的间隙中有两个极体,则卵细胞已完成受精
C.从图中可知,IL能抑制小鼠受精,且随浓度的升高,IL-1 β、IL-5、IL-6的抑制作用均不断增强
D.若要研究IL对小鼠早期胚胎发育的影响,可利用上述培养液,继续观察统计不同发育时期胚胎的发育情况
6、我国科研人员在实验室中通过构建多种酶催化体系的方法,首次实现了在细胞外从二氧化碳固定到合成淀粉的过程。下列有关叙述错误的是( )
A.可采用 PCR技术从不同物种的基因组中扩增得到多酶催化体系中的目标酶基因
B.在多酶催化体系中,可能会因为酶的最适反应条件不同而使反应中断
C.该方法可在分子水平上直接改变氨基酸的序列,实现对酶特性的改造和优化
D.若该科研成果成熟后推广应用有助于摆脱耕地和自然环境限制,解决粮食危机
7、近年来发展起来的胚胎工程技术为优良种畜的快速繁殖带来了无限生机,如图为经体外受精和胚胎分割移植培育优质奶牛的过程。下列说法正确的是( )
A.体外受精所需的成熟卵细胞可以从母体中直接获取,但在受精前要对精子进行获能处理
B.进行胚胎分割时,应选择发育到原肠胚时期的胚胎进行操作
C.胚胎分割时只能用分割针在显微镜下将胚胎均等分割成若干份
D.受体母牛必须和供体牛属于同一物种,移植后的胚胎能在受体子宫中存活的生理基础是受体子宫对外来胚胎不发生排斥反应
8、大肠杆菌的体积大小通常在0.5~3 μm,下图为分离培养获得大肠杆菌噬菌体的实验操作过程。相关叙述正确的是( )
A.使用污水是因为其中含有大量大肠杆菌,能很容易地分离到大肠杆菌噬菌体
B.步骤A的目的是让大肠杆菌噬菌体利用培养基中的蛋白质等成分迅速增殖
C.步骤B的目的是促进噬菌体与大肠杆菌分离,从而获得更纯的大肠杆菌
D.检测滤液中是否有大肠杆菌噬菌体,应该用含有大肠杆菌的液体培养基
9、下列关于微生物培养和利用的叙述,正确的是( )
A.以尿素为唯一氮源且含刚果红的培养基可选择和鉴别尿素分解菌
B.接种前要了解固体培养基是否被污染需用完全培养基接种菌液培育检测
C.鉴别培养基作用的原理是显现某微生物的特征,以区别于其他微生物
D.应用稀释涂布平板法对微生物进行计数的估计值比实际值偏大
10、细胞呼吸的原理在生活和生产中具有重要的意义,下列相关叙述错误的是( )
A.夏季农田发生涝灾后要及时排水,主要目的是防止作物根部进行无氧呼吸导致烂根
B.酵母菌用于生产面包是利用了酵母菌通过有氧呼吸在细胞质基质中产生的CO2
C.在低氧环境中储存水果可以减少有机物的消耗量
D.乳酸菌只能进行无氧呼吸,所以制作酸奶需要在无氧条件下进行
11、酵母中的蛋白含量高,可用作饲料蛋白,且有些酵母能利用工业废甲醇作为碳源进行繁殖。研究人员拟从土壤中分离该类酵母并大量培养,操作流程如下图。下列相关叙述正确的是( )
A.土样、培养基、培养器皿和接种工具等都必须严格灭菌
B.只有③过程中使用的培养基需以甲醇作为唯一的碳源
C.⑤过程扩大培养时需要保证充足的营养并营造无氧环境
D.通过逐步提高培养基中甲醇的浓度可获得甲醇高耐受菌株
12、研究人员仿照制备乳腺生物反应器的思路,制备了一种膀胱生物反应器,用其获得人体特殊功能蛋白W的基本过程如下图所示。下列有关叙述正确的是( )
A.步骤①和②所代表的操作分别是显微注射、早期胚胎培养
B.步骤③时一般选择发育良好、形态正常的桑葚胚或原肠胚
C.转基因动物乳腺上皮细胞与膀胱上皮细胞的遗传信息不同
D.膀胱生物反应器将会受到转基因动物的性别和年龄的限制
二、非选择题(共4道题,共64分)
13、某同学配制了两种培养基:I.羧甲基纤维素钠培养基(含微量马铃薯提取液,不含琼脂);Ⅱ.羧甲基纤维素钠琼脂培养基(含刚果红)。该同学欲利用上述两种培养基从腐木、腐叶密集处的土壤中采样分离筛选出纤维素高效分解菌。回答下列问题:
(1)纤维素分解菌能分泌_______________,其中C1酶、CX酶可将秸秤中的纤维素分解成_______________,由葡萄糖苷酶再将其分解为葡萄糖,从而使该细菌获得碳源。
(2)将采样的土壤加入到培养基①中培养一段时间,该步骤的目的是_______________。
(3)为筛选并鉴定纤维素分解菌,常采用图1所示的方法:
①该接种方法是_______________,图中培养基应选择_______________(填“Ⅰ”或“Ⅱ”)。
②若通过该方法培养的平板如图2所示,则造成该现象的不当操作是________________。
③初筛挑选纤维素高效分解菌时,应挑取平板上_______________的菌落作为目的菌。
14、草甘膦是一种常用除草剂,科学家从黑麦草植株中获取抗草甘膦基因,通过转基因技术获得了抗草甘膦的玉米新品种。请回答下列问题:
(1)在野外自然环境下,科研人员若想筛选抗草甘膦的黑麦草植株,具体的操作是____。从这些抗草甘膦的黑麦草细胞质中提取 _________________,构建cDNA文库,从中选取抗草甘膦基因。
(2)为了让目的基因能够表达和发挥作用,需要构建基因表达载体。除了目的基因外,基因表达载体的组成,还包括___________。为将抗草甘膦基因导入受体细胞,需要将该基因导入农杆菌的Ti质粒上的____中,这样做的目的是____。
(3)获取重组细胞后,再利用_________技术获得试管苗。但发现该玉米新品种抗草甘膦的能力较低,此后可通过____修饰或改造抗草甘膦的基因。
(4)抗草甘膦基因从黑麦草转移到玉米中,玉米能表现出与黑麦草一样的抗草甘膦特性,其原因是 ___。
15、某女性患有输卵管阻塞和红绿色盲,其丈夫表现正常,该夫妇借助试管婴儿技术,“借腹生子”,一次生殖过程中生出的两个孩子,如图所示。请分析回答:
(1)过程X若想顺利进行必须满足两个条件:A来自父方的精子要进行_________。B来自母方的卵子要培养至_________期 。
(2)过程Y的细胞分裂方式是_______。该过程早期在_______进行。(填“体内”或“体外”)
(3)_______(生物技术)是甲、乙产生的最后一道工序。一般来说,该技术操作比较合适的时期是________。
(4)这两个孩子性别是否相同?_______(填“是”或“否”)。若借助人工手段获得这样两个胎儿,需要用到的技术手段是_______。
(5)如果你是医生,在设计试管婴儿的时候你应该建议这对夫妇选择生下___孩(“男”或“女”)。代孕母亲开始阶段要和该女性患者同时注射_________激素,进行这一操作的目的使供受体生理变化相同提供胚胎发育所需的生理环境。
16、把生物战剂做成干粉或液体,喷洒在空气中,形成有害的气雾云团,叫作生物战剂气溶胶。生物战剂气溶胶的颗粒很小,约为0.5~5μm,肉眼很难看见,渗透力强,杀伤范围广,被人吸入呼吸道后,可以进入肺泡和血管,所以使人致死量比其他感染途径剂量小。一些通常由食物或昆虫传播的致病原也可以通过气溶胶由呼吸道感染。
根据以上材料回答下列问题:
(1)有可能作为生物战剂气溶胶的致病原,应该分属于哪些生物类群?(请至少指出三类)①_____________;②______________;③______________。
(2)生物战剂气溶胶通常从什么途径侵人人体?此外,它还可能通过什么途径侵入人体?(请至少指出两条途径)①__________________;②__________________。
(3)你认为针对生物战剂的防御研究可能从哪些方面取得成效,并简要说明理论依据。(至少举出一个方面)_____________________。
(4)有人说,生物武器给人造成的危害要远远超出核武器。你认为这种说法有道理吗?为什么?______________________。
期末测试卷(基础卷)-【章末分层卷】2022-2023学年高二生物同步测试卷(人教版2019选择性必修3): 这是一份期末测试卷(基础卷)-【章末分层卷】2022-2023学年高二生物同步测试卷(人教版2019选择性必修3),文件包含期末测试卷基础卷-章末分层卷2022-2023学年高二生物同步测试卷人教版2019选择性必修3解析版docx、期末测试卷基础卷-章末分层卷2022-2023学年高二生物同步测试卷人教版2019选择性必修3原卷版docx等2份试卷配套教学资源,其中试卷共21页, 欢迎下载使用。
期中测试卷(提升卷)-【章末分层卷】2022-2023学年高二生物同步测试卷(人教版2019选择性必修3): 这是一份期中测试卷(提升卷)-【章末分层卷】2022-2023学年高二生物同步测试卷(人教版2019选择性必修3),文件包含期中测试卷提升卷-章末分层卷2022-2023学年高二生物同步测试卷人教版2019选择性必修3解析版docx、期中测试卷提升卷-章末分层卷2022-2023学年高二生物同步测试卷人教版2019选择性必修3原卷版docx等2份试卷配套教学资源,其中试卷共22页, 欢迎下载使用。
期中测试卷(基础卷)-【章末分层卷】2022-2023学年高二生物同步测试卷(人教版2019选择性必修3): 这是一份期中测试卷(基础卷)-【章末分层卷】2022-2023学年高二生物同步测试卷(人教版2019选择性必修3),文件包含期中测试卷基础卷-章末分层卷2022-2023学年高二生物同步测试卷人教版2019选择性必修3解析版doc、期中测试卷基础卷-章末分层卷2022-2023学年高二生物同步测试卷人教版2019选择性必修3原卷版doc等2份试卷配套教学资源,其中试卷共21页, 欢迎下载使用。

