上海市宝山区2022届高考二模地理试卷解析版
展开1.在下列日、地、月位置关系的示意图中,表示下弦月的是( )
A.B.
C.D.
2.关于太阳活动的叙述正确的是( )
A.活动周期不规律
B.太阳黑子的多少和大小可以作为太阳活动强弱的标志
C.在黑子数目最多的时期和地方,耀斑等其他形式的太阳活动就很少出现
D.太阳大气层从里到外分为光球、色球、日冕三部分,黑子和耀斑都出现在光球层
3.根据 “某地正午太阳高度和昼夜长短变化图”中某地两分日的正午太阳高度及两至日的昼长时间,可以判断观测者所在城市可能是( )
A.上海(31°N)B.南非开普敦(34°S)
C.北京(40°N)D.阿根廷别德马(40°S)
4.板块构造学说认为,太平洋西部边缘深海沟的形成是由于( )
A.两个大洋板块碰撞形成的
B.两个大陆扳块碰撞形成的
C.大洋板块与大陆板块碰撞形成的
D.两个板块张裂形成的
5.下图所示的甲、乙两地的地貌,其形成的主要原因是( )
A.流水侵蚀B.流水堆积C.风力侵蚀D.风力沉积
6.塑造桂林山水的主要外力作用是( )
A.流水侵蚀B.风力侵蚀C.冰川侵蚀D.波浪侵蚀
7.径流量随气温高低而变化,汛期主要出现在夏季的河流,主要位于我国的( )
①亚热带季风气候区 ②温带季风气候区 ③温带大陆性气候区 ④高原山地气候区
A.①②B.①③C.②④D.③④
8.下图显示的热力环流模式是( )
A.夜晚的山谷风B.白天的山谷风
C.夜晚的海陆风D.白天的海陆风
9.下图为以极点为中心的半球图(部分)示意图,箭头及字母符号表示洋流的分布位置及流向,大渔场可能形成在( )
A.a洋流经过的海域附近B.c洋流经过的海域附近
C.b洋流与c洋流连接处D.c洋流汇入d洋流处
10.受地形和暖流等因素的共同影响,马达加斯加岛东部、澳大利亚东北部、巴西高原东部的气候类型是( )
A.热带稀树草原气候B.热带雨林气候
C.热带季风气候D.高原山地气候
11.某品牌在某区域开设的第一家门店称为首店。利用区域特有优势,吸引众多首店聚集,促进区域经济发展的经济形态称为首店经济。下图所示2019年上半年我国部分城市首店数量及类型统计图。上海成为我国首店数量最多城市的主要原因是( )
A.交通便捷,通达度高B.资金雄厚,设施完善
C.经济发达,消费水平高D.政策支持,改革开放早
12.北京市向周边面状延伸,十堰市沿山谷绵延扩展,影响两市空间形态形成的主要因素是( )
A.降水B.气温C.资源D.地形
13.乌镇——世界互联网大会的永久会址,被誉为中国最后的枕水人家。青石板路,白墙黛瓦,木质廊柱。其所处的地域文化区是( )
A.黄土高原文化B.江南水乡文化
C.华南妈祖文化D.华北平原文化
14.“粮改饲”是指在原种粮区推广种植优质牧草发展畜牧业,将单纯的“粮仓”变为“粮仓+奶罐+肉库”的产业活动。影响黑龙江、河南等地推进“粮改饲”的主导因素是( )
A.市场B.气候C.劳动力D.交通
15.在上海新一轮产业转型升级中,有人提出保留钢铁企业的总部和研发机构,将其生产基地转移出上海。能够支持这一建议的理由是上海( )
①有足够数量的高素质工人 ②环境较好,水资源充足③能源、矿产资源匮乏 ④研发基础好,
A.①②B.②③C.③④D.①④
16.乌克兰大部分处在东欧平原、温带大陆性气候区,是世界上第三大粮食出口国,有“欧洲粮仓”美誉,其农业地域类型为( )
A.旱作农业B.地中海型农业
C.牧场畜牧业D.高度发达的商品化混合农业
17.经过20多年的高速增长,我国某企业已发展成为全球知名数字企业,并催生大量相关数字企业,推动数字产业发展成为城市新兴的支柱产业。下图为该企业在城市的扩散示意图,影响该企业在城市扩散的主要区位因素是( )
A.河流B.土地C.集聚D.市场
18.近年来,直播带货不断兴起,成为微商界发展的新动向。对直播带货影响较大的区位因素是( )
①交通②市场③集聚④地价
A.①②B.②③C.①④D.③④
19. 2021年7月21日18时,水利部和中国气象局联合发布河北西南部、山西东南部、河南北部等地红色山洪灾害气象预警。引起这些地区山洪的可能原因是( )
A.夏季风偏弱B.副热带高压偏强
C.正值暖锋过境D.亚洲高压偏强
20.相对湿度是空气中实际水汽压与同温度条件下饱和水汽压的比值,用百分数表示。下图示意我国某大城市1975—2015年城区和郊区各月平均相对湿度。造成城区与郊区相对湿度差异的主要原因是城区较郊区( )
A.气温高B.蒸发(腾)强
C.降水量大D.绿地面积大
二、综合题
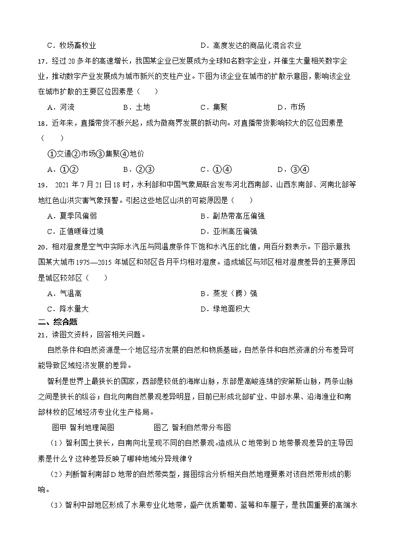
21.读图文资料,回答相关问题。
自然条件和自然资源是一个地区经济发展的自然和物质基础,自然条件和自然资源的分布差异可能导致区域经济发展的差异。
智利是世界上最狭长的国家,西部是较低的海岸山脉,东部是高峻连绵的安第斯山脉,两条山脉之间是狭长的纵谷;自北向南自然景观差异明显,目前已形成北部矿业、中部水果、沿海渔业和南部林牧的区域经济专业化生产格局。
图甲 智利地理简图 图乙 智利自然带分布图
(1)智利国土狭长,自南向北呈现不同的自然景观。造成从C地带到D地带景观差异的主导因素是什么?这种差异反映了哪种地域分异规律?
(2)判断智利南部D地带的自然带类型,据图综合分析相关自然地理要素对该自然带形成的影响。
(3)智利中部地区形成了水果专业化地带,盛产优质葡萄、蓝莓和车厘子,是我国重要的高端水果供应国。推断智利水果大规模进军我国和北美市场的主要季节,分析其水果高产优质的优势气候条件。
(4)简释智利北部矿业和沿海渔业经济格局形成的不同自然资源条件。
22.中国是世界上发现和利用茶树最早的国家。阅读图文材料,回答下列问题。
适合茶树生长的气候条件是年均温15—25℃,年降水量在1000—2000mm之间,喜阴。但是高温干旱会抑制茶树的生长,连续的暴雨则会造成茶园严重的洪涝。
茶产业属于劳动密集型产业。近年来,随着无性系良种和优质化栽培等技术的推广和政府对茶产业的高度重视及政策的强力支持,中国茶叶生产依靠政策、技术、产业化进入新的发展阶段。
表:我国四大茶叶主产区茶叶产量和产值全国占比变化
(1)据图判断我国茶叶主产区的主要气候类型并归纳其空间分布特征。
(2)读图归纳2009年至2014年我国茶叶种植面积的空间变化特点,并从农业区位的角度分析导致该变化的原因。
(3)茶树生长对天气变化较为敏感。以中国茶园面积种植相对高值区的湖北省为例,运用雨带推移的知识,分析该地区6月中旬至7月上旬茶树生长的关键阶段经常出现异常天气的原因。
(4)由表中资料可见,从2009年至2014年,我国西南茶区产值比重增加明显滞后于产量比重增加。简述西南茶区在提高产值、增加经济效益方面可以采取的有效对策。
23.四川茂县是我国崩塌、滑坡、泥石流等地质灾害多发地带。阅读图文材料,回答下列问题。
茂县位于四川省西北部,青藏高原东南边缘,岷江(长江主要支流)上游地区,地貌以高山峡谷为主。2017年6月24日,茂县某地突发山体滑坡,灾害发生后,该县紧急启动Ⅰ级特大型地质灾害险情和灾情应急响应。
表:茂县土地利用现状变化图(单位km)
(1)推测茂县地区滑坡、泥石流等灾害发生概率较高的月份,从气候条件分析其原因。
(2)分析茂县发生山体滑坡后乙村更易遭受掩埋的原因。
(3)简述茂县地区人口空间分布特征,并分析这一特征在发展经济方面的优势和防灾减灾方面的劣势。
(4)近年来,茂县在防治地质灾害、促进地区发展方面做出了一定的成效。根据表中资料,分析茂县防治地质灾害采取的可能措施。
答案解析部分
1.【答案】A
【知识点】月相变化与潮汐变化
【解析】【分析】读图A,此时日、地、月三者连线成直角,月球的白昼部分一半面对地球,根据地球自转方向判断,月球亮面圆弧朝向东,且地球上在下半夜才能观测到,因此应为下弦月,A符合题意;读图B,此时日、地、月三者连线成直角,月球的白昼部分一半面对地球,根据地球自转方向判断,月球亮面圆弧朝向西,且地球上在上半夜才能观测到,因此应为上弦月,B不符合题意;读图C,此时日、地、月三者不呈直角,根据地球自转方向判断,月球亮圆面朝向西,月球的白昼地区大部分面对地球,应为农历上半月的凸月,C不符合题意;读图D,此时日、地、月三者不呈直角,根据地球自转方向判断,月球亮圆面朝向东,月球的白昼地区大部分面对地球,应为农历下半月的凸月,D不符合题意。故答案为:A。
【点评】下弦月就是指太阳,地球,月亮处于一定的位置,在农历每月二十二、二十三日,因为只能看到月亮东边的半圆,所以叫“下弦”。
2.【答案】B
【知识点】太阳活动对地球的影响
【解析】【分析】根据所学知识,太阳活动周期是太阳黑子数及其他现象的准周期变化,大约11年为一个周期,因此活动周期有规律,A选项错误。太阳黑子出现在太阳光球层上,太阳黑子的多少和大小,可以作为太阳活动的主要标志,B选项正确。耀斑往往与太阳黑子同时出现,并且具有同样的变化周期,因此在黑子数目最多的时期和地方,耀斑等其他形式的太阳活动也频繁出现,C选项错误。太阳大气层从里到外分为光球层、色球层、日冕层三部分,黑子出现在光球层,耀斑出现在色球层,D选项错误。故答案为:B。
【点评】太阳外部大气从里向外依次是光球层、色球层、日冕层。太阳活动主要包括光球层上的黑子,色球层上的耀斑、日珥,日冕层的太阳风。太阳活动对地球的影响:扰动电离层,干扰无线电通讯;扰动地球磁场,产生“磁暴”现象;使两极地区产生“极光”现象;许多自然灾害的发生也与太阳活动有关。
3.【答案】C
【知识点】地球运动的地理意义
【解析】【分析】从图中可读出该城市春秋分时,正午太阳高度为50°,根据正午太阳高度计算公式:正午太阳高度H=90°-(直射地与所求地纬度差),可算出该地位于40°,又因二分二至日正午太阳都在正南方,可判断出该地位于北半球,C正确。
故答案为:C
【点评】正午太阳高度变化规律:
1.纬度分布规律
春秋二分日:由赤道向南北两侧递减 夏至日:由北回归线向南北两侧递减 冬至日:由南回归线向南北两侧递减。
2.季节变化规律
冬至到夏至北回归线以北太阳高度渐增;夏至再到冬至,北回归线以北太阳高度渐减;北半球夏至日最大 冬至日最小,南半球反之.求法:H=90-|a-b|H是所求的正午太阳高度角a是所求地的纬度 ,永远取正值.
4.【答案】C
【知识点】板块构造学说
【解析】【分析】根据所学知识,海沟是由大洋板块与大陆板块相向运动的消亡边界形成的,大洋板块相对于大陆板块的密度大、水平位置较低,相向运动时,大洋板块俯冲到大陆板块之下,就形成了海沟,C正确。故答案为:C。
【点评】板块构造学说与宏观地形:
(1)板块的划分:地球上的岩石圈由六大板块及许多小板块组成。板块内部比较稳定,板块交界处地壳比较活跃,多火山、地震。六大板块:亚欧板块、非洲板块、美洲板块、太平洋板块、印度洋板块(阿拉伯半岛、印度半岛、澳大利亚大陆)、南极洲板块。
(2)板块边界与地形:①挤压碰撞边界(或消亡边界)与地形:位于环太平洋和地中海-喜马拉雅山一线;
a.大陆板块与大陆板块挤压碰撞:形成巨大的褶皱山脉。
如:喜马拉雅山脉——亚欧板块与印度洋板块挤压碰撞;阿尔卑斯山脉——亚欧板块与非洲板块挤压碰撞。
b.大陆板块与大洋板块挤压碰撞:形成海岸山脉、岛弧(大陆一侧)、海沟(大洋一侧)等。
如:北美洲西海岸落基山脉——太平洋板块与美洲板块挤压碰撞;南美洲安第斯山脉——南极洲板块与美洲板块挤压碰撞;西太平洋岛弧链——亚欧板块与太平洋板块挤压碰撞;马里亚纳海沟——亚欧板块与太平洋板块挤压碰撞。
②张裂边界(或生长边界)与地形:大西洋的“S”形海岭和印度洋、太平洋的“入”形海岭。
形成:裂谷、海洋。如:东非大裂谷——非洲板块内部张裂;红海——非洲板块与印度洋板块张裂。
5.【答案】B
【知识点】河流地貌;外力作用的能量来源、表现形式及其影响
【解析】【分析】根据所学知识,甲图地貌形成与河流出山口处,地貌呈扇形特征,应该当河流流出山口时,流速骤降,携带的颗粒物在出山口出沉积而形成的扇形堆积体,为冲积扇(洪积扇),因此甲地貌的成因是流水堆积作用。乙图形成于河流入海口处,是河流入海时因流速降低导致携带的泥沙逐渐沉积形成的一片向海延伸的河口三角洲,因此乙地貌的成因也是流水堆积作用。因此B选项正确,A、C、D选项错误。故答案为:B。
【点评】外力作用与地表形态
(1)流水侵蚀地貌:V形谷(峡谷)、瀑布、喀斯特地貌(石林、溶洞、石钟乳、石柱、石笋等);黄土高原千沟万壑的地表形态;丹霞地貌。
(2)流水沉积地貌:山前冲积扇、河口三角洲、冲积平原(如长江中下游平原)、河漫滩平原。
(3)风力侵蚀地貌:风蚀蘑菇、风蚀洼地、雅丹地貌。
(4)风力沉积地貌:沙丘、黄土高原。
(5)冰川侵蚀地貌:U形谷、刃脊、冰斗、角峰、峡湾(挪威曲折的海岸线、北美五大湖——冰蚀湖)。
(6)冰川堆积地貌:冰碛地貌(冰碛丘陵、冰碛湖)
(7)海水侵蚀地貌:①海蚀崖、②海蚀柱、③海蚀穴(洞)、④海蚀拱桥
(8)海水堆积地貌:①海滩、②沙洲
6.【答案】A
【知识点】喀斯特地貌;河流地貌
【解析】【分析】桂林山水为喀斯特地貌,是可溶性岩石受流水的溶蚀作用形成,所以塑造桂林山水的主要外力作用是流水侵蚀作用,故答案为:A。
【点评】外力作用与地表形态
(1)流水侵蚀地貌:V形谷(峡谷)、瀑布、喀斯特地貌(石林、溶洞、石钟乳、石柱、石笋等);黄土高原千沟万壑的地表形态;丹霞地貌。
(2)流水沉积地貌:山前冲积扇、河口三角洲、冲积平原(如长江中下游平原)、河漫滩平原。
(3)风力侵蚀地貌:风蚀蘑菇、风蚀洼地、雅丹地貌。
(4)风力沉积地貌:沙丘、黄土高原。
(5)冰川侵蚀地貌:U形谷、刃脊、冰斗、角峰、峡湾(挪威曲折的海岸线、北美五大湖——冰蚀湖)。
(6)冰川堆积地貌:冰碛地貌(冰碛丘陵、冰碛湖)
(7)海水侵蚀地貌:①海蚀崖、②海蚀柱、③海蚀穴(洞)、④海蚀拱桥
(8)海水堆积地貌:①海滩、②沙洲
7.【答案】D
【知识点】陆地水体类型及其相互关系
【解析】【分析】由题干“径流量随气温高低而变化,汛期主要出现在夏季”可知,该河流的主要补给形式为冰川融水补给,故应当分布在我国西北内陆的温带大陆性气候区和青藏高原的高原山地气候区,③④对。季风气候区的河流主要补给形式是雨水补给,与降水密切相关,且温带季风气候区春季气温回升,积雪融水补给发生在春季,故①②错误。故答案为:D。
【点评】河流的水文特征:水位(决定于河流补给类型,以雨水补给的河流,水位变化由降水特点决定;冰川融水补给的河流,水位变化由气温特点决定);流量(以雨水补给的河流,看降水量的多少;流域面积大,一般流量大);含沙量(决定于流域内地面植被状况);结冰期有无或长短(最冷月月均温)水能蕴藏量(由流域内的地形、气候特征决定)。
8.【答案】D
【知识点】大气热力环流
【解析】【分析】从图中可以看出,陆地比海暖,陆地气压低,海洋气压高,风由海吹出陆地为海风,白天陆地升温快,气压低,海升温慢,气压高,为白天的海陆风,即白天吹海风,故答案为:D。
【点评】热力环流是大气运动最简单的形式,由于地面的冷热不均而形成的空气环流。其形成过程为:受热地区大气膨胀上升,近地面形成低气压,而高空形成高气压;受冷地区相反,从而在近地面和高空的水平面上形成了气压差,促使大气的水平运动,形成高低空的热力环流。
9.【答案】A
【知识点】世界洋流分布规律及其成因;洋流对地理环境的影响
【解析】【分析】根据图中的地球的运动方向(顺时针)判断是南半球的洋流分布。根据洋流的分布规律,在南半球的中低纬度海域形成的是逆时针的洋流。结合经纬度判断A,B,C,D的洋流所在的海洋是南太平洋,所以a是秘鲁寒流,b是南赤道暖流,c是东澳大利亚暖流,d是西风漂流。秘鲁寒流是上升流,形成著名的渔场,故答案为:A。
【点评】中低纬度海区形成以副热带高压为中心的大洋环流,北半球为顺时针,南半球为逆时针,大陆东岸是暖流,大陆西岸是寒流;北半球中高纬度海区形成以副极地低压为中心的逆时针大洋环流,大陆东岸是寒流,大陆西岸是暖流;南纬40°附近海域形成环球性西风漂流;北印度洋海区为冬逆夏顺的季风洋流。
10.【答案】B
【知识点】气候类型的判读;地方性分异规律
【解析】【分析】马达加斯加岛东部、澳大利亚东北部、巴西高原东部均位于南半球低纬度区域大陆东岸,均受低纬信风带的影响,从海洋上带来湿润气流;三地西侧均有海拔较高山地或高原,容易产生地形雨;沿岸均有暖流(马达加斯加岛东部有马达加斯加暖流,澳大利亚东北部有东澳大利亚暖流,巴西高原东部有巴西暖流)流经,增加降水量,所以三地均是热带雨林气候。故答案为:B。
【点评】热带雨林气候的特殊分布区:马达加斯加岛东部、澳大利亚东北部、巴西高原东南部、中美洲东北部成因:①地处热带;②东南信风(中美洲东北部:东北信风)的迎风坡,多地形雨;③沿岸暖流增温增湿。
11.【答案】C
【知识点】服务业区位因素及其变化
【解析】【分析】由材料“利用区域特有优势,吸引众多首店聚集,促进区域经济发展的经济形态称为首店经济”可知,上海市是我国经济最发达的城市,居民消费水平高,首店数量最多,C选项正确。首店的出现与交通、资金、政策关系不大,A、B、D选项错误。故答案为:C。
【点评】影响服务业的区位因素:①市场:市场需求影响服务产品的种类和发展潜力。②交通运输:影响服务业的空间布局。③劳动力:劳动力密集型服务业需要劳动力数量较多,技术密集型服务业对劳动力素质要求较高。④政府财政支持,税收和土地优惠等政策因素,对服务业有明显吸引作用。合理的政府监管和健全的法律制度等,有利于服务业的健康发展。⑤地价:大型综合购物中信一般布局在地价高的地方,零售业及其他生活性服务业一般布局在地价低的地方。
12.【答案】D
【知识点】城市空间形态及变化
【解析】【分析】城市所处的自然地理环境对城市空间结构有重要影响。北京市周边地区地形较为平坦,街道多横平竖直,如棋盘状,城市向周边面状延伸;湖北十堰市为山区城市,地形崎岖,山谷地区地形相对平缓,城市用地沿山谷绵延扩展。影响两市空间形态形成的主要因素是地形。故答案为:D。
【点评】城市的形态分为集中式、组团式、条带式或放射式几大类。集中式的优点是便于设置较完善的生活服务设施,各种设施的利用率高,方便居民生活,也便于行政领导和管理,并节省市政建设的投资;组团式的优点是分散污染源,有利于环境保护;条带式或放射式的优点是城市的各个部分接近郊区和亲近自然。
13.【答案】B
【知识点】地域文化在城乡景观中上的体现
【解析】【分析】黄土高原文化的特色是窑洞文化,信天游和安塞腰鼓等元素组成,故A选项不符合题意;由题意枕水人家。青石板路,白墙黛瓦,木质廊柱与江南水乡文化特征一致,故B选项符合题意;,妈祖文化体现了中国海洋文化的一种特质,主要表现为"海神"、"护航女神"等形式,故C选项不符合题意;华北文化主要以四合院、胡同文化为特征,故D选项不符合题意;所以B选项正确。
【点评】我国主要民居与地理环境的关系:
①蒙古包:气候干旱,降水少,便于拆迁,适合放牧;
②四合院:严密的构筑,厚实的后墙,既可防盗窃,又能保温、隔热、避寒,适应北方冬寒夏热、春季多风的温带大陆性气候的自然条件;
③江南水乡斜顶房:该地降水量大,斜顶房屋顶坡度大、墙体高,利于排水、防潮;
④窑洞:黄土高原土层深厚,黄土直立性强,适于开凿窑洞,且黄土是热的不良导体,窑洞中冬暖夏凉,居住十分舒适;
⑤竹楼:我国云南西双版纳地区,地处热带季风气候,气候湿热,竹楼竹木建造,住竹楼可以通风、防潮、防虫蛇等。
14.【答案】A
【知识点】农业区位因素及其变化
【解析】【分析】根据材料可知,“粮改饲”指的是农业类型发生了变化,由原本的种植业为主转变成了种植业+畜牧业的发展模式,气候是相对稳定的条件,一般不会引起农业的变化,B选项错误。劳动力因素不会改变农业类型,主要影响农业规模,C选项错误。交通的发展一般可以扩大农业的市场范围,也主要影响农业规模,对农业类型的改变影响小,D选项错误。随着我国经济的发展,居民的生活水平不断提高,对奶和肉的需求量增加,故由粮食种植改为了种植优质牧草,以保障畜牧业的发展,A选项正确。故答案为:A。
【点评】农业的区位条件包括自然和地理因素两个方面。影响农业的主要区位因素:气候:热量、光照、降水影响极大;地形:影响农业的类型(平原与山区不同)、影响农作物的分布(农作物随海拔有所不同);土壤:作物生长的物质基础,不同土壤适宜生长不同作物,东南丘陵的红壤适宜种茶树等;市场:市场的需求量最终决定了农业生产的类型和规模交通运输;园艺业、乳畜业产品容易变质,要求有方便的交通运输条件;政策:国家政策和政府干预手段影响。
15.【答案】C
【知识点】产业转移和资源跨区域调配对区域地理环境的影响
【解析】【分析】钢铁企业总部和研发机构保留在上海,是因为上海研发基础好,研发能力强,④正确。上海能源、矿产资源匮乏,因此将生产基地移出上海,移到能源、矿产资源丰富的地区,③正确。工人是属于生产部门的,如果是考虑工人数量的话,不应将生产部门移出去;如果是考虑水源充足的话,对生产有利,也不应该将生产部门移出去,所以,①②错误。C③④正确,ABD错误。C符合题意。
故答案为:C
【点评】影响工业的区位因素主要有:土地、水源、原料、燃料(动力)、交通运输、劳动力、市场、政策等。五种指向型工业:原料指向性、市场指向型、劳动力指向型、技术指向型和动力指向性。工业区位因素的一般分析框架:工业区位因素也要从自然因素和社会经济因素两方面分析,与农业区位因素比较工业区位受自然因素的影响要比农业小,特别是地形、气候和土壤,故工业区位选择在空间和时间更具有灵活性。以上分析属于综合分析,经过综合分析我们想得到理想的工业区位:充足的原料、动力;廉价的地租;质高价廉的劳动力;广阔的市场,有政府政策优惠等。
16.【答案】D
【知识点】混合农业
【解析】【分析】旱作农业是指在降水稀少、无灌溉条件的易旱地区(干旱、半干旱、半湿润)依靠天然降水、采取一系列旱作农业技术措施来发展旱生、抗旱、耐旱的农作物的栽培制度,主要是种植业,A错误;地中海式农业是指分布于南欧、西亚、北非地中海沿岸及其它地中海气候区,是以种植业和畜牧业并重的混合型农业,B错误;牧场畜牧业主要农产品是畜产品,而不是粮食,C错误;乌克兰大部分处在东欧平原、温带大陆性气候区,是世界上第三大粮食出口国,有“欧洲粮仓”美誉,生产规模大,机械化水平高,农业专业化生产程度高,符合商品化混合农业的生产特点,D正确。故答案为:D。
【点评】商品谷物农业是一种面向市场的农业地域类型,种植的作物主要是小麦和玉米。生产规模大、机械化程度高是商品谷物农业的基本特征。
17.【答案】B
【知识点】城镇的空间结构
【解析】【分析】根据图文可知,该企业在城市中扩散的特征表现在从老城区向新城区扩散的过程,并没有沿河流扩散的特点,A选项错误。随着业务的不断扩展,企业需要更大的土地,自然会选择土地资源丰富、地价较低的地区,老城区土地紧张,地价较高,迫使企业向土地资源更丰富、地价更低的新城区扩散,B选项正确。企业不断向外扩散,没有体现对集聚的要求,C选项错误。该企业为全球知名数字企业,市场面向全球,其在城市内扩散与市场因素关系不大,D选项错误。故答案为:B。
【点评】城市功能区一般是指住宅区、商业区和工业区。其分布及特点如下:一、住宅区位于商业区外围或工业区周边,是城市的主体区域,形态呈现组团装分布,特征是背景性,中等密度,配套齐全。二、商业区位于城市中心或次中心,形态呈集中团块和沿街线形分布,特征是标志性,高密度,高人流量。三、工业区位于城市外围,形态呈片区,园区式分布,特征是低密度,高物流量。
18.【答案】A
【知识点】服务业区位因素及其变化
【解析】【分析】微商发展对物流业发展要求提高,交通运输条件是影响微商发展的重要因素,①正确。微商需要直播带货把货物销售出去,因此市场需求是直播带货影响较大的因素之一,②正确。微商不需要集聚在一起,对选址要求较低,③错误。微商店铺选址相对自由,主要是通过网络渠道销售,地价因素影响很小,④错误。因此①②正确,故答案为:A。
【点评】影响服务业的区位因素:①市场:市场需求影响服务产品的种类和发展潜力。②交通运输:影响服务业的空间布局。③劳动力:劳动力密集型服务业需要劳动力数量较多,技术密集型服务业对劳动力素质要求较高。④政府财政支持,税收和土地优惠等政策因素,对服务业有明显吸引作用。合理的政府监管和健全的法律制度等,有利于服务业的健康发展。⑤地价:大型综合购物中信一般布局在地价高的地方,零售业及其他生活性服务业一般布局在地价低的地方。
19.【答案】B
【知识点】季风环流
【解析】【分析】根据所学知识,夏季风偏弱,雨带在南方徘徊,因此会导致南涝北旱,北方不会引起山洪灾害,A选项错误。副热带高气压偏强,且不断北移,使雨带随之迅速北移来到北方,使北方降水增多,导致山区山洪灾害发生,B选项正确。锋的形成需要冷暖空气交汇,7月北方地区受冷空气影响小,没有暖锋过境的特征,C选项错误。7月份亚欧大陆气温高,形成低压,D选项错误。故答案为:B。
【点评】山洪灾害发生的原因:1、地形条件:一般形成山洪泥石流的地形特征是中高山区,相对高差大,河谷坡度陡峻。表层为植皮覆盖有较厚的土体,土体下面为中深断裂及其派生级断裂切割的破碎岩石层。2、森林覆盖条件:大范围树林、毛竹覆盖,汛期当暖湿空气携带大量水气,达到林区上空,与林区温度偏低,相对湿度偏大的冷空气交锋,易造成大的局部降水。3、水源条件:水体既是山洪泥石流的组成部分,又是激发因素,主要来自降雨。
20.【答案】A
【知识点】大气热力环流;影响气候的主要因素
【解析】【分析】材料可知,该城市为大城市,大城市热岛效应明显,气温高于郊区,气温高,不易达到饱和水汽 压,相对湿度小,A正确;郊区绿地面积更大,蒸发(腾)强,BD错误;若降水量大则导致相对湿度大,而城区相对湿度小于郊区,C错误。故答案为:A。
【点评】空气湿度表示大气干燥程度的物理量。在一定的温度下在一定体积的空气里含有的水汽越少,则空气越干燥;水汽越,则空气越潮湿。空气的干湿程度叫做"湿度"。 相对湿度是空气中实际水汽含量(绝对湿度)与同温度下的饱和湿度(最大可能水汽含量)的百分比值。它只是一个相对数字,并不表示空气中湿度的绝对大小。在一定的气温条件下,一定体积的空气只能容纳一定量的水汽。如果水汽量达到了空气能够容纳水汽的限度,这时的空气就达到了饱和状态,相对湿度为100%。
21.【答案】(1)主导因素:纬度或热量。地域分异规律:纬度地带性规律。
(2)温带落叶阔叶林带。该自然带分布于智利西部沿海的南部地区,这里位于温带(这里位于南纬40度以南地区),常年受西风带影响,高大山系紧逼西海岸,西风带影响主要局限于高大山系西侧的狭长平原地带,导致该地带形成温带落叶阔叶林带。
(3)北半球的冬(春)季节。智利中部地区地处地中海气候区和(亚)热带沙漠气候区,夏季光照充足,昼夜温差大,有利于水果糖分的积累,所以水果高产优质。
(4)北部矿业:智利有丰富的铜矿和铁矿等矿产资源,为发展采矿业提供了丰富的自然资源。沿海渔业:沿岸有涌升流流经,带来丰富的饵料,形成世界级大渔场,渔业资源十分丰富。
【知识点】主要植被类型及其与环境的关系;影响气候的主要因素;水平地域分异规律;农业区位因素及其变化;工业区位因素及其变化
【解析】【分析】(1)由右图可知智利的纬度位置特点(20°S以南)和海陆位置特点(大陆西岸)可知该地自然带由北至南依次应为热带荒漠带、亚热带常绿硬叶林带、温带落叶阔叶林带,其自然带的变化方向是由低纬向高纬,所以其所反映的自然带的递变规律是纬度地带性规律,主导因素是纬度或热量。
(2)由图可知D地带位于40°S以南大陆西岸,可判断其气候类型是温带海洋性气候,对应的自然带类型就是温带落叶阔叶林带。成因分析中应首先结合当地的纬度位置(40°S以南)来确定热量类型(温带)和环流形势(常年盛行西风控制);再根据其海陆位置(大陆西岸)确定降水情况(西风迎岸风区,降水多且季节分配均匀);最后结合地形特点(南北走向的安弟斯山脉以西,气候带南北狭长),即可得出答案。
(3)本题水果供应季节判断时应抓住两个要点:一是要明确供应水果的品种是葡萄、蓝莓和车厘子,而这三种水果在我国和北美也有较广泛的种植;二是智利与我国和北美分属南北半球,季节相反。错开上市季节供应才有利于保证市场供求的持续性。水果品质的高低主要取决于水果中的糖分含量。由小题(1)分析可知智利中部为亚热带地中海气候,而其夏季光照强有利于果树通过光合作用合成有机糖分;夏季降水少晴天多,则昼夜温差大则会减少夜晚因呼吸作用所造成的有机糖分的消耗;有糖分的积累,利于所以智利水果高产优质。
(4)两类产业均属于资源指向型企业。矿业产业的布局与矿产资源分布相关,由左图可知矿产资源主要分布于智利北部,据此即可做答;渔业生产与沿海鱼类资源分布有关,而秘鲁寒流所造成的沿岸上升流所带来的丰富的饵料吸引了大量的冷水性鱼类在此聚集,在智利沿海形成世界级大渔场,有利于沿海渔业的发展。
【点评】(1)农业区位因素包括自然区位因素(气候、地形、土壤、水源)和社会经济因素(市场、交通、政策、劳动力、科技等)。市场需求决定着农业生产的类型和规模;交通运输条件的改善与冷藏保鲜技术条件的发展,使农产品的市场(销售范围)在地域上大为扩展。
(2)地表获得的太阳辐射随着纬度发生变化,导致热量由赤道向两极方向递减。受其影响,自然景观呈现南北方向更替,东西方向延伸的变化,主要是由于热量差异导致的,属于从赤道到两极的地域分异规律。
22.【答案】(1)气候类型:我国茶叶主产区主要属于亚热带、热带季风气候;空间分布:集中分布在秦岭淮河一线以南地区。
(2)种植面积:从2009年到2014年,我国西部(和北部)茶叶主茶区种植面积明显增加。原因:茶产业是劳动密集型产业,西部地区有较充足的农业劳动力,且劳动力价格较低;西部、北部茶业主产区有较多的适合茶业种植的山地,土地价格低,有利于发展茶业生产;地方政府对茶产业的重视和政策支持。
(3)湖北省地处长江中下游平原,受夏季风影响,一般6月中旬至7月上旬雨带移动至江淮地区,给湖北的茶树生长带来有利的水分条件。但夏季风通常不稳定,夏季风过强的年份,湖北地区降水量过少,会出现旱灾;夏季风过弱的年份,湖北地区降水量过多,会出现涝灾。从而影响茶树生长。
(4)利用无性系良种和优质化栽培等技术等科学技术,调整茶叶种植结构,不断优化茶区产品结构,延长茶产业的产业链;提高茶叶生产加工的机械化和规模化水平,降低人工成本;减少农药的使用,发展“绿色”茶叶,增加产业附加值;加强水利基础设施建设,提高茶区抵御自然灾害能力。
【知识点】气压带、风带的季节移动;季风环流;影响气候的主要因素;农业区位因素及其变化;以种植业为主的农业地域类型
【解析】【分析】(1)由图表可知,我国四大茶叶主产区包括西南茶区、江南茶区、华南茶区、江北茶区,主要集中在南方,以亚热带季风气候和热带季风气候为主,主要分布在秦岭-淮河以南地区。
(2)由图可知,2009年至2014年间我国茶叶种植面积明显发生变化的是西部地区,由中值区变为了高值区,主茶区种植面积明显增加。从农业区位的角度分析原因,自然方面:西部地区多山地地形,利于茶树种植;社会经济方面:茶产业属于劳动密集型产业,西部地区多廉价劳动力,利于茶叶种植;西部地区经济较为落后,茶叶种植需要大量的土地面积,而西部地区地价较低,可降低茶叶种植成本;且有政府对茶产业的高度重视及政策的强力支持等。
(3)湖北省主要位于秦岭-淮河以南,长江中下游平原地区,受夏季风影响大,6月中旬至7月上旬正好处于江淮地区的雨季,而夏季风具有不稳定的特征,夏季风势力强,锋面雨带推移快,雨带迅速移动到北方,江淮地区易出现旱灾;夏季风势力弱,锋面雨带推移慢,在江淮地区徘徊,易出现涝灾,因此经常出现异常天气。
(4)加大技术投入,对无性系良种和优质化栽培等技术积极推广,提高茶叶的品质,增加经济效益;延长产业链,增加对茶叶的加工环节,提高附加值;减少化肥农药的使用,发展绿色产品,建立茶叶品牌,产生品牌效应;扩大规模化水平和机械化水平,降低生产成本;同时也应该加强基础设施建设,减少自然灾害的影响,确保收益的稳定性等。
【点评】农业区位因素包括自然区位因素(气候、地形、土壤、水源)和社会经济因素(市场、交通、政策、劳动力、科技等)。市场需求决定着农业生产的类型和规模;交通运输条件的改善与冷藏保鲜技术条件的发展,使农产品的市场(销售范围)在地域上大为扩展。
23.【答案】(1)月份6、7、8月。原因:该地6、7、8月为一年中降水频度和强度比较大的月份,强降水更易引发滑坡、泥石流灾害。
(2)乙村上方的山坡上有大量松散的砾石堆,滑坡发生后,松散的砾石堆在重力的作用下沿山坡整体下滑,掩埋乙村。
(3)分布特征:人口分布不均匀,离岷江干流越近,人口越多,其中距干流200米处人口最多。优势:茂县接近河谷地带,距水源地较近,气候较温暖适宜,地势较平坦;有利于发展农业生产,并通过水路对外联系劣势:茂县地处青藏高原东南边缘,山体较陡峭,岩石破碎程度较高,该地区人口主要分布于较低的河谷地区,一旦受到滑坡、泥石流的影响,损失可能较大。
(4)由表中资料可见,自2000年以来,茂县耕地、草地面积持续减少,而林地面积持续增加,这表明茂县采取的措施可能主要是退耕还林,退草还林。
【知识点】滑坡与泥石流;滑坡与泥石流的防避
【解析】【分析】(1)观察图3可知,茂县多年月平均降水中,6、7、8月份降水量较大,证明这几个月降水频率较高,可能较为集中,泥石流和滑坡的发生需要地表起伏大,但也需要降水量大,才更容易引起。故在6、7、8月份最易发生。
(2)根据图2中信息可知,乙村上方山坡上分布有砾石堆,其特点是间隙大且松散,当发生滑坡时,砾石由于重力原因随之滑坡而下,掩埋乙村。
(3)根据图1可知,茂县的人口分布大多距离岷江干流附近,其中在两百米附近人口居民点最多,因此茂县的人口分布不均匀。这样的人口分布状况可以充分利用河谷水源充足,气温较高,地势较为平坦和土壤较为肥沃的条件,发展河谷农业;且可以通过水上交通,加强与其他地区之间的联系,促进区域的经济发展。但由于位于青藏高原的边缘地带,山高谷深,地势陡峭,岩石破碎,一旦进入雨季,容易发生滑坡和泥石流,人员集中,生命财产损失将更加严重。
(4)观察表中信息可知,2000年到2012年,茂县的耕地面积逐渐的减少;林地用地逐渐的增多,且占比例很大;草地也在逐渐减少。证明茂县实行退耕还林和退草还林,人民大量的栽种树木,保持水土,进而减少地质灾害的发生。
【点评】茂县地区位于四川西北部,青藏高原东南边缘。属于亚热带季风气候,受东南季风迎风坡影响影响,降水频繁且强度大更易引发滑坡、泥石流灾害。由居民分布统计图中数据可知,以茂县地区人口空间分布特征是人口分布不均匀。这一特征在经济发展方面优势要从地形地势、气候、水源等自然条件分析。不利因素应从自然灾害角度分析。此地地处高原边缘,所以山体陡哨,岩石破碎。人口集中分布于地势低洼之处,夏季雨多,岩石受到雨水冲涮,容易发生滑坡、泥石流等地质灾害,破坏力大,导致损失较大。
西南茶区(云贵川渝)
江南茶区(皖苏浙鄂湘赣)
华南茶区(粤桂琼闽)
江北茶区(陇南、陕南、豫南、鲁中南)
2009
2014
2009
2014
2009
2014
2009
2014
茶业产量
35%
44%
33%
23%
25%
24%
7%
8%
茶业产值
30%
31%
40%
34%
20%
19%
10%
16%
年份
耕地
林地
草地
2000
212.52
2164.12
1177.66
2007
184.11
2263.58
1109.98
2012
101.88
2634.72
843.11
2021年上海市宝山区高考地理二模试卷: 这是一份2021年上海市宝山区高考地理二模试卷,共27页。试卷主要包含了选择题,综合分析题等内容,欢迎下载使用。
上海市闵行区2022届高考二模地理试卷解析版: 这是一份上海市闵行区2022届高考二模地理试卷解析版,共22页。试卷主要包含了单选题,综合题,四千千米等内容,欢迎下载使用。
2022届上海市宝山区高考二模地理试题及答案: 这是一份2022届上海市宝山区高考二模地理试题及答案,共9页。试卷主要包含了选择题,综合分析题等内容,欢迎下载使用。

