高中地理人教版 (2019)必修 第一册第二节 大气受热过程和大气运动同步达标检测题
展开2.2.2 大气热力环流
目标导航
课程标准
课标解读
1.运用示意图等,说明热力环流原理,并解释相关现象
1.能够通过示意图,解释说明大气热力环流形成的过程
2.能够说明气温、气压、气流运动之间的关系,能画出等压面
3.能根据所学知识解释生活中的相关现象
知识精讲
知识点01 大气热力环流
1,大气中热量和水汽的输送,以及各种天气变化,都是通过大气运动实现的。大气运动有垂直运动和水平运动之分。大气的垂直运动表现为气流上升或气流下沉,大气的水平运动即是风。
2,由于地面冷热不均而形成的空气环流,称为大气热力环流,它是大气运动的一种最简单的形式。
3,当地面受热均匀时,空气没有相对上升和相对下沉运动。
A
B
C
4,当A地接受热量多,B、C两地接受热量少时,A地近地面空气膨胀上升,到上空聚积,使上空空气密度增大,形成高气压;B、C两地空气收缩下沉,上空空气密度减小,形成低气压。于是,空气从气压高的A地上空向气压低的B、C两地上空扩散。
5,在近地面,A地空气上升向外流出后,空气密度减小,形成低气压;B、C两地因有下沉气流,空气密度增大,形成高气压。这样近地面的空气从B、C两地流回A地,以补充A地上升的空气,从而形成了热力环流。
【知识拓展】
学习热力环流要掌握:
1,两个方向
(1)垂直方向:热处空气向上运动,冷处空气向下运动
(2)水平方向:无论高空还是近地面,都从高压流向低压
2,两个关系
(1)温压关系:热处近地面低压,高空高压;冷处近地面高压,高空低压;
(2)风压关系:风从高压吹向低压。
【知识拓展】
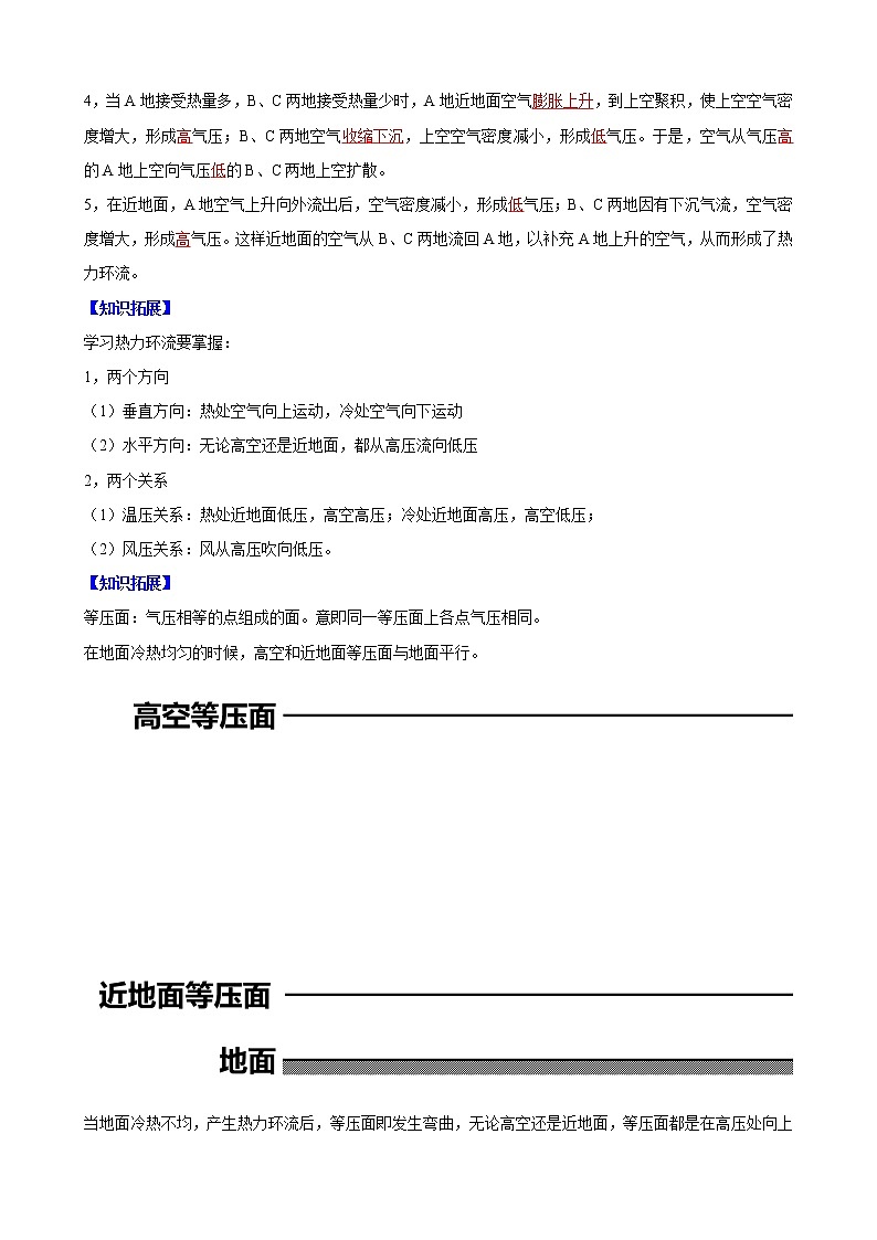
等压面:气压相等的点组成的面。意即同一等压面上各点气压相同。
在地面冷热均匀的时候,高空和近地面等压面与地面平行。
当地面冷热不均,产生热力环流后,等压面即发生弯曲,无论高空还是近地面,等压面都是在高压处向上弯曲,低压处向下弯曲。
反之亦然:等压面向上弯曲处为高压,向下弯曲处为低压。
【即学即练1】在热力环流图中,四处气压由高到低的排序是( )
A.①>②>③>④ B.④>③>②>① C.③>④>①>② D.④>①>②>③
【答案】D
【分析】
本题考查热力环流中气压的空间变化特点,体现了对学生综合思维的考查。
【详解】
④处气流下沉近地面形成高压,高空形成低压,①处气流上升近地面形成低压,高空形成高压;近地面气压高于高空。因此四处气压④>①>②>③。故选D。
知识点02 生活中常见的热力环流
(一)海陆风
1、由于海陆热力性质差异产生。
2、白天,由于陆地升温快,海洋升温慢,陆地空气受热上升,近地面形成低压;海洋空气遇冷下沉,形成高压,于是风从海洋吹向陆地,形成海风。
3、夜晚与白天情况相反,形成陆风。
(二)山谷风
1、由于山坡比同海拔的山谷升温(降温)快产生。
2、白天,由于山坡升温快,山坡空气受热上升,近地面形成低压,风从山谷吹向山坡,形成谷风。
3、夜晚与白天情况相反,形成山风。
(三)城市风
1、由于城市人口集中,能源消耗量大,加上建筑材料比热容普遍较小,导致市区气温偏高,形成“热岛效应”;而郊区人口较少,绿地面积大,气温相对较低,因此在市区和郊区间形成热力环流。
【即学即练2】旗帜飘动方向能反映近地面的风向,下图为我国某滨海地区不同时间旗帜飘动方向示意图。若旗帜飘动方向反映的是该地一日内主要风向的变化,则( )
A.甲为白天,吹海风 B.甲为夜晚,吹陆风
C.乙为白天,吹陆风 D.乙为夜晚,吹海风
【答案】B
【详解】
本题考查海陆风,旨在考查学生获取和解读地理信息、调动和运用地理知识的能力。本题解答的关键是掌握热力环流。白天陆地较热,盛行上升气流,海洋较冷,盛行下沉气流,近地面风从海洋吹向陆地,为海风。乙图中旗帜的方向指向陆地,说明吹的是海风;夜晚陆地较冷,盛行下沉气流,海洋较热,盛行上升气流,近地面风从陆地吹向海洋,为陆风。甲图中旗帜的方向指向海洋,说明吹的是陆风,B对,ACD错。
能力拓展
考法01 大气热力环流
1,大气热力环流
(1)热力环流形成的原因:地面冷热不均。
(2)热力环流中空气受热、遇冷后的垂直运动状况,空气垂直运动对近地面和高空水平方向气压的影响,即温压关系,属于考查重点。
(3)热力环流中水平方向大气的运动,无论近地面还是高空,都是从高压流向低压。
【典例1】 若此图为热力环流侧视图,③为近地面风向,则下列说法正确的是( )
A.温度:a>b>c>d
B.气压: d>a>b>c
C.引起该环流形成的原因是地面冷热不均
D.热力环流是大气运动最复杂的形式
【答案】C
【详解】
同一地区高度越高,气温越低,故温度ab大于cd,在近地面b大气膨胀上升故近地面为高温,a大气收缩下沉故温度低,故b大于a;据近地面低压(热低压)处其上空的温度高于近地面高压(冷高压)之上同一海拔处的温度,故c大于d,故排列是b>a>c>d,A错误;同一地区高度越高,气压越低,故ab大于cd,在水平方向上大气由高压流向低压,故a大于b,c大于d,故排列是a>b>c>d,B错误;形成热力环流的根本原因是地面冷热不均,C正确;热力环流是由于地面冷热不均而形成的空气环流,是大气运动最简单的形式,D错误;故选C。
【点睛】
热力环流是大气运动最简单的形式,由于地面的冷热不均而形成的空气环流。其形成过程为:受热地区大气膨胀上升,近地面形成低气压,而高空形成高气压;受冷地区相反,从而在近地面和高空的水平面上形成了气压差,促使大气的水平运动,形成高低空的热力环流。
考法02 常见的热力环流
1,海陆风的形成原因,白天、黑夜时的风向,属于考查重点。有时以湖陆风的形式出现。
2,山谷风的形成原因,白天、黑夜时的风向,属于高频考点,有时以某湖区、盆地的夜雨成因方式出现。
3,城市风的形成原因和风向,属于高频考点,考查重点是成因和影响,特别是与人类活动的相互影响。
【典例2】湖陆风是在较大湖泊和陆地之间形成的以 24 小时为周期的地方性风,包括湖风(出湖风)和陆风 (进湖风)。下图为洞庭湖东北部岳阳市某日 6~14 时的气温与湿度变化示意图。
该日,湖陆风有明显转变及对应的时刻是
A. 陆风转湖风 8:30~9:30
B. 陆风转湖风 10:00~11:00
C. 湖风转陆风 12:00~13:00
D. 湖风转陆风 13:00~14:00
【答案】
B
【分析】
10点之前,气温一直呈上升趋势,湿度呈下降趋势,10:00-11:00之间,气温下降,湿度大幅度上升,说明陆风转为湖风。
分层提分
题组A 基础过关练
1.下图所示的热力环流( )
A.往往出现在白天 B.常出现在夜间 C.陆地近地面为低压 D.海洋高空为低压
【答案】B
【详解】
本题首先要读图,从图里提取出有价值的信息,如图所示,近地面的风由陆地吹向海洋,根据风的形成可知,风由高压吹向低压,此时可知近地面陆地为高压、海洋为低压,由于是热力环流,可知陆地相对海洋受冷形成高压,陆地比海洋的比热容小白天受热快、晚上冷却的快,所以可以判定此现象常出现在夜间。A错误,B正确,陆地近地面为高压,海洋的高空也为高压,所以C、D选项错误。
【点睛】
热力环流的题首先要掌握热低压,冷高压,所以可以根据同一水平面两地的冷热判断其气压的高低、反过来也可以根据同一水平面两地气压的高低判断其冷热,风由高压吹向低压,近地面的气压高于高空的气压。
读下图,完成下面小题。
2.下列图中能正确反映水库与度假村之间热力环流的是( )
A.①② B.①④ C.②③ D.③④
3.水库建成后,对该度假村的影响叙述正确的是( )
A.蒸发量减小 B.地下水水位降低
C.空气湿度增加 D.气温日较差增大
【答案】
2.D
3.C
【分析】
2.由图中信息及所学知识可知,白天度假村和水库都增温,受水库与其周围热容量的差异,水库增温慢,气温较低,空气以下沉为主,而度假村空气则以上升为主,形成顺时针的空气环流;晚上度假村和水库都降温,水库降温慢,气温较高,空气以上升为主,而度假村空气则以下沉为主,形成逆时针的空气环流,所以正确的是③④,D正确。故选D。
3.由所学知识可知,水库建成后,水面变大,蒸发量增多,A错误;水库蓄水后,下渗量增加,使得地下水水位升高,B错误;水库建成后,水面变大,蒸发量增多,空气湿度增加,C正确;受水库的调节作用,附近度假村的气温日较差会减小,D错误。故选C。
【点睛】
本题根据水库与度假村之间的热力差异,考查了热力环流及其影响。
4.图表示的热力环流中,错误的是( )
A. B.
C. D.
【答案】C
【详解】
热力环流的根本原因是地面的冷热不均,热的地方,气体受热膨胀,产生上升气流;冷的地方,气体受冷收缩,产生下沉气流;大气的垂直运动使同一水平面上产生气压差,大气由高压流向低压,形成热力环流。在A图中,热的地方大气受热膨胀上升,冷的地方大气受冷收缩下沉,形成热力环流,故A对。B图中白天山坡增温快,产生上升流、谷地增温慢,产生下沉气流,形成谷风,故B对。D图中城市比郊区温度高,形成热岛现象,属于热力环流,故D对。而C图中,白天陆地增温快,应该产生上升流,而海洋增温慢,应该产生下沉气流,故C错。本题让选错误选项,故选C。
5.在热力环流图中,四处气压由高到低的排序是( )
A.①>②>③>④ B.④>③>②>① C.③>④>①>② D.④>①>②>③
【答案】D
【分析】
本题考查热力环流中气压的空间变化特点,体现了对学生综合思维的考查。
【详解】
④处气流下沉近地面形成高压,高空形成低压,①处气流上升近地面形成低压,高空形成高压;近地面气压高于高空。因此四处气压④>①>②>③。故选D。
6.若此图为热力环流侧视图,③为近地面风向,则下列说法正确的是( )
A.温度:a>b>c>d
B.气压: d>a>b>c
C.引起该环流形成的原因是地面冷热不均
D.热力环流是大气运动最复杂的形式
【答案】C
【详解】
同一地区高度越高,气温越低,故温度ab大于cd,在近地面b大气膨胀上升故近地面为高温,a大气收缩下沉故温度低,故b大于a;据近地面低压(热低压)处其上空的温度高于近地面高压(冷高压)之上同一海拔处的温度,故c大于d,故排列是b>a>c>d,A错误;同一地区高度越高,气压越低,故ab大于cd,在水平方向上大气由高压流向低压,故a大于b,c大于d,故排列是a>b>c>d,B错误;形成热力环流的根本原因是地面冷热不均,C正确;热力环流是由于地面冷热不均而形成的空气环流,是大气运动最简单的形式,D错误;故选C。
【点睛】
热力环流是大气运动最简单的形式,由于地面的冷热不均而形成的空气环流。其形成过程为:受热地区大气膨胀上升,近地面形成低气压,而高空形成高气压;受冷地区相反,从而在近地面和高空的水平面上形成了气压差,促使大气的水平运动,形成高低空的热力环流。
题组B 能力提升练
城市中心区排放的废热较多,建筑密集,地面多硬化,吸收太阳辐射多,向大气传送的热量也多。下图为“城市热力环流示意图”,据此完成下面小题。
1.图中甲、乙、丙、丁四地气温最高的是( )
A.甲 B.乙 C.丙 D.丁
2.在静风或微风时,图中各地的气流运动方向是( )
A.甲地气流垂直下沉 B.近地面气流由丙流向甲
C.丙地气流垂直上升 D.近地面气流由甲流向乙
【答案】
1.A
2.B
【分析】
1.材料信息表明,城市中心区排放的废热较多,建筑密集,地面多硬化,吸收太阳辐射多,向大气传送的热量也多,因此气温高。读图可知,甲、乙、丙、丁四地中,甲地位于城市中心,乙、丁位于城市边缘,丙位于郊区,相对于另外三地,甲地的城市废热较多,建筑密集,散热不畅,加上甲地硬化地表比重大,向大气传送的热量多,因此气温最高,A符合题意,排除BCD。故选A。
2.在静风或微风时,城市热岛环流受到影响较小,热岛效应表现相对突出。前题分析可知,城市中心(甲地)气温最高,空气受热膨胀上升,近地面形成低气压,高空形成高气压;郊区气温低,空气收缩下沉,近地面形成高气压,高空形成低气压,因此近地面气流由丙流向甲,或由乙、丁流向甲。由此判断,B正确,ACD错误。故选B。
【点睛】
一个地区的气温高于周围地区的现象。用两个代表性测点的气温差值(即热岛强度)表示。主要有城市热岛效应和青藏高原热岛效应两种。城市热岛效应是由于人为原因,改变了城市地表的局部温度、湿度、空气对流等因素,进而引起的城市小气候变化现象。该现象属于城市气候最明显的特征之一。城市热岛形成的原因:工厂生产、交通运输以及居民生活都需要燃烧各种燃料,每天都在向外排放大量的热量,这是城市热岛产生的最重要原因;城市建筑密集,散热不畅;城市里中绿地、林木和水体的减少,城市人工构筑物多,吸热快而比热容小,在相同的太阳辐射条件下,它们比自然下垫面(绿地、水面等)升温快,吸收热量多,蒸发耗热少;城市生产和生活,产生了大量的氮氧化物、二氧化碳和粉尘等排放物,产生温室效应。
3.伊朗古城亚兹德古老的“风塔”是建筑物中用来通风降温的建构。风塔高过屋顶的部分四面镂空,悬空连接到室内大厅(下左图),塔下中央建有一个水池(右图)。据此完成下列各题。“风塔”顶部四面镂空的主要目的是( )
A.便于室内空气流出 B.便于室外空气流入
C.便于室内热量散发 D.便于采光
【答案】B
【详解】
伊朗古城的“风塔”位于热带沙漠地区,塔下中央建有一个水池,水的热容量较大,气温较低,空气收缩下沉,高层空气由四周向塔中心流,则"风塔 "顶部四面镂空的主要目的是便于室外空气流入,故本题正确答案为B。底部窗户的目的是为了室内热量散发和室内空气流出,AC错误,风塔高过屋顶的部分四面镂空,对采光作用不大,D错误。故选B。
城市热岛强度是指市区温度与城市周边区域温度的差值,用来表明城市热岛效应的强度。进入21世纪后,京津冀城市群进入空前快速发展阶段,部分大城市城市用地迅速扩张。下表为2005-2015年京津冀城市群部分城市热岛强度变化统计表。据此完成下面小题。
城市
2005年
2005-2010年
2010-2015年
北京
1.45
0.19
0.25
天津
1.32
-0.08
-0.02
保定
0.78
0.19
-0.17
沧州
0.73
0.13
-0.34
唐山
1.15
-0.14
-0.02
秦皇岛
0.65
0.15
-0.31
廊坊
0.37
0.09
0.07
4.2005-2015年,京津冀城市群热岛强度变化的原因可能是( )
A.工业化速度加快 B.城市能源消费增加
C.生态环境保护意识增强 D.城市人口数量快速增长
【答案】
C
【分析】
本题以2005-2015年京津冀城市群部分城市热岛强度变化统计表为载体,考查城市的热岛效应强度变化的原因、规律及应对措施,考查学生综合思维及地理实践力,并渗透了人地协调观。
依据材料及表中数据,2005-2015年京津冀城市群部分城市热岛强度整体呈现下降,表明城市环境改善,与C项表述存在因果关系,故选C。
【点睛】
城市热岛效应是指城市因大量的人工发热、建筑物和道路等高蓄热体及绿地减少等因素,造成城市中的气温明显高于外围郊区的现象。
5.阅读材料,完成下列各题。
“穿堂风”也叫“过堂风”,是气象学中一种空气流动的现象,是流动于建筑物内部空间的风。我国许多地区民居设计都充分考虑了穿堂风。在炎炎夏日,穿堂风无异于降温避暑的“空调系统”。下图为“我国西南山区的传统民居穿堂风示意图”。
(1)与“穿堂风”形成有关的地理原理是________。
(2)根据图中“穿堂风”的气流运动方向判断:在近地面,白天屋后山的气压比房前的石质路面气压________,其主要原因是在太阳辐射的作用下,石质地面升温________,气温________,气压________。
(3)白天穿堂风风力比较大的天气是________(填“晴天”或“阴天”)。
【答案】热力环流 高 快 高 低 晴天
【分析】
本题主要以穿堂风考查热力环流原理及应用,熟悉原理即可,难度较低。
【详解】
(1)该地房屋前有水泥地,后有植被,二者的热力性质差异不同。白天石质路面比有植被地区升温快,气流上升,形成低压区,风从有植被的高压区吹向低压区,形成穿堂风。夜晚石质路面比有植被地区降温快,气流下沉,形成高压区。风吹向植被区,形成穿堂风。这种大气运动是由近地面受热不均形成的热力环流。
(2)结合热力环流原理,白天石质路面比有植被地区升温快,气温高,气流上升,形成低压区;有植被的地表升温慢,气温低,形成高压。
(3)白天晴天石质路面与山林屋后的温差较大,气压差大,风力较大;阴天二者的温差小,气压差小,风力小。
6.阅读下列材料,完成下列各题。
材料一 为什么市区气温比郊区高。久居城市的人们都有类似的体验,夏季里市区的气温要比郊区高。为了躲避酷热难耐的暑气,人们不得不跑到绿树成荫、河湖交错的郊区或乡村去享受一份清凉和惬意。为什么在享受现代城市的舒适与便利的同时,市区人要忍受比郊区更为炎热的酷暑呢?为了揭开这个谜底,我们将讨论城市热岛效应及其影响。
材料二 见下图。
(1)简要描述材料二图中气温曲线分布特点,在图上绘制城市上空和郊区之间的空气流动方向。
(2)分析城市热岛效应可能产生的环境问题。
【答案】(1)分布特点:城市中心的气温高于郊区,城郊居民区的气温高于农田。见下图:
(2)环境问题:在“热岛效应”的影响下,城市上空的云、雾会增加,使有害气体、烟尘在市区上空累积,形成严重的大气污染;热岛效应会导致城市地区降雨量显著增加;城市气候资源发生了相应的变化等。
【分析】
本题组主要考查热力环流的应用:城市热岛效应和带来的环境问题。突出了地理实践力和综合思维等地理核心素养。结合图示中气温曲线可以分析出市中心气温高于郊区,热的地方空气膨胀上升,冷的地方空气收缩下沉。
【详解】
(1)结合图示可知,图中气温曲线呈现出城市中心的气温高于郊区,城郊居民区的气温高于农田。因此城市市中心的气流以上升为主,郊区上空的气流以下沉为主,近地面的大气主要从郊区向市中心运动;高空的气流主要从市中心上空向郊区上空运动。
(2)城市热岛效应可能产生的环境问题:市区人类活动排放的废气废热较多,对流运动强烈,大气污染物质在市区上空累积,造成严重的大气污染;对流上升的空气形成城市热岛效应导致城市地区降雨量显著增加,形成城市雨岛效应。城市热岛效应可能产生的环境问题还有城市气候资源发生了相应的变化等。
【点睛】
在“热岛效应”的影响下,城市上空的云、雾会增加,使有害气体、烟尘在市区上空累积,形成严重的大气污染,形成城市浊岛效应。城市热岛效应会导致城市地区空气对流运动显著增加,使的城市降雨增加。
题组C 培优拔尖练
传统日光温室多设计成“垂直墙体+坡面透明膜”的结构(下图左)。近年来,我国某地出现了一种“阴阳棚”结构的棚体,即以传统日光温室的垂直墙体为共享墙,建造一个采光面相反的棚体(下图右)。据此完成下面小题。
1.为提高“阴阳棚”的互利效果,共享墙体上部和下部各留有一个空气信道,且在信道处装有风扇,加速空气流通。据此推断,上下通道气流方向以及作用分别为( )
A.通道1气流向北流,为乙棚增温 B.通道1气流向南流,为甲棚降温
C.通道2气流向北流,为乙棚降温 D.通道2气流向南流,为甲棚增温
2.相比于传统温室,“阴阳棚”温室( )
①土地利用率高②获取光照更多③保水能力减弱④效益大幅增加
A.①② B.①③ C.②④ D.①④
【答案】
1.A
2.D
【分析】
1.由图可知,甲棚为阳棚,光照条件较好,棚内气温较高,气流上升,从通道1进入乙棚,为乙棚增温;乙棚为阴棚,光照条件相对较差,气温较低,空气下沉,气流从通道2进入甲棚,为甲棚降温。所以通道1气流向北流,为乙棚增温,通道2气流向南流,为甲棚降温,A正确,BCD错。故选A。
2.相比于传统温室,“阴阳棚”温室加大了对原先墙体北侧光照条件相对较差的土地的利用,土地利用率提高,①正确;因地制宜发展对光照需求不同的农作物,增加了农产品种类,效益大幅增加,④正确,D正确。获取光照主要是甲棚的作用,其多少并没有发生显著变化,②错误,AC错误。相比于传统温室,“阴阳棚”温室的保水能力并没有减弱,③错误,B错误。故选D。
【点睛】
热力环流是由于地面冷热不均而形成的空气环流,它是大气运动的一种最简单的形式。如果地面受热多,近地面空气膨胀上升,近地面的空气密度减小,形成低压;上升的空气到上空聚集起来,使上空的空气密度增大,形成高气压。
对我国甘肃某绿洲观测发现,在天气稳定的状态下,会季节性出现绿洲地表温度全天低于周边沙漠的现象。下图为该绿洲和附近沙漠某时段内地表温度的变化示意图。据此完成下面小题。
3.图示观测时段内( )
A.正午绿洲和沙漠的地面温度达到最高 B.傍晚绿洲降温速率大于沙漠
C.凌晨绿洲和沙漠降温速率接近 D.上午绿洲长波辐射强于沙漠
4.导致绿洲夜间地表温度仍低于沙漠的主要原因是绿洲( )
①白天温度低 ②蒸发(腾)多 ③空气湿度大 ④大气逆辐射强
A.①② B.②③ C.③④ D.①④
5.这种现象最可能发生在( )
A.1~2月 B.4~5月 C.7~8月 D.10~11月
【答案】
3.C
4.A
5.C
【分析】
3.由图可知,约15时,绿洲和沙漠地面温度达到最高,甘肃位于100°E左右,与北京时间(120°E经线的地方时)时差不到3小时,故北京时间15时,甘肃不是正午,A错误;18时左右沙漠温度曲线下降更快,B错误;图中24时到6时,两条曲线基本平行,说明降温速率接近,C正确;温度越高,辐射越强,由图可知,沙漠温度始终高于绿洲,故绿洲长波辐射始终弱于沙漠,D错误。故选C。
4.绿洲空气湿度较大,植被对地面的遮阴作用,导致白天绿洲地表温度较低,①正确;夜晚绿洲地表蒸发量大,植物蒸腾量大,蒸发吸热,进一步降低了绿洲地表温度,②正确;夜晚绿洲空气湿度大,但仅考虑空气湿度,绿洲夜晚应该降温幅度小,地表温度高,故空气湿度大不是绿洲夜间地表温度仍低于沙漠的主要原因,③错误;大气逆辐射强,大气保温作用强,也不能导致夜晚绿洲地表温度低于沙漠,④错误。故选A。
5.1-2月为冬季,沙漠地表干燥,比热容小,降温幅度大,沙漠温度应该低于绿洲,A错误;7-8月为夏季,沙漠地表干燥,比热容小,升温幅度大,白天沙漠温度高于绿洲,绿洲植被较多,因为白天温度低于沙漠,且夜晚蒸发蒸腾多,温度也低于沙漠,C正确;4-5月,10-11月为春秋季节,绿洲和沙漠间的差异应该介于冬夏之间,BD错误。故选C。
【点睛】
夏季绿洲、湖泊的最高气温比其毗邻的沙漠戈壁低30℃左右,水分的蒸发量要少一半,几乎和沿海湿润地区差不多。其原因是由于沙漠戈壁和绿洲、湖泊对于太阳辐射的反射率不同,戈壁沙漠较绿洲的比热容小,在白昼阳光照射下,沙漠戈壁干燥地面增温比绿洲快得多,戈壁沙漠上空被加热的暖空气,通过局地大气环流作用输送到绿洲上空,形成一个上热下冷的逆温层,使下层冷空气以保持稳定,于是形成了一个比较凉爽、湿润的小气候。这种特殊的气象效应,称为绿洲的“冷岛效应”。
6.读下列材料,回答问题。
材料一有着600多年历史的日喀则(下图),是西藏名副其实的第二大城市。日喀则在藏语里的意思是“土地肥美的庄园”。这座城市位于雅鲁藏布江及其主要支流年楚河的汇流处河谷地带,日照充足,农业发达,素有“西藏粮仓”之称。耕地面积125万亩,占西藏自治区的1/3,主要集中在雅鲁藏布江、年楚河、朋曲河沿岸的河谷地带。如今拉日铁路直达日喀则,坐上由拉萨至日喀则的火车,可以领略沿途藏区的风景。日喀则以其古老的文牝、雄伟的寺庙建筑、壮丽的自然景观、优越的地理位置,成为西藏地区最有吸引力的旅游胜地之一,同时也成为了西藏自治区重要的商品粮基地。
材料二日喀则所在河谷(下左图)及大气运动(右图)
(1)日喀则被称为“西藏粮仓”,该地种植主要的粮食作物有哪些?试分析该地发展粮食生产有哪些有利的自然条件?
(2)利用材料二中的信息分析日喀则多夜雨的原因?
(3)推测该地区有哪些丰富的新能源并说明理由。
【答案】(1)青稞、小麦;河谷地区,海拔相对较低,气候温暖;太阳辐射强,气温日较差大;土地肥沃,灌溉水源充足。
(2)地处河谷地带,晚上河谷地带降温慢,气温高,气流上升,气温下降容易遇冷凝结成雨(成云致雨),所以山谷多夜雨。
(3)地热资源丰富,板块的交界处,地壳运动活跃,多地热。太阳能丰富,空气稀薄,大气洁净、水汽含量小,对太阳辐射削弱少,日照时间长。
【分析】
本题主要考查对青藏地区的区域认知以及对热力环流基本概念的理解。
【详解】
(1)日喀则位于青藏地区,全年积温较低,适宜种植青稞和小麦。根据题意,日喀则位于雅鲁藏布江及其主要支流年楚河的汇流处河谷地带,海拔相对青藏高原其他地方较低,气温较为温暖,热量相对充足。河谷地带,灌溉水源充足,土壤肥沃。并且该地太阳辐射强,日照充足,气温日较差大。
(2)根据材料二,该地地处河谷地带,夜晚谷底降温慢,气温较高,气流过上升,气流在上升过程中容易遇冷凝结,成云致雨,所以该处多夜雨。白天该处谷底升温慢,气温较低,气流多下沉,不易产生降水。
(3)青藏高原地处亚欧板块和印度洋板块交界处,地壳活跃,多地热资源。海拔高,空气稀薄,大气洁净、水汽含量少,对太阳辐射的削弱作用弱,并且纬度较低,全年日照时间长,太阳能资源丰富。
7.阅读图文材料,完成下列要求。
台湾西部有较广阔的平原和盆地,昼夜温差大。康熙三十三年(1694年)《台湾府志》卷7《风土志》中描写风向差异时说道:“晓东,暮西,风之所在与中土又大异矣!”(注:中土指福建)。下图为台湾海峡剖面示意图。
(1)在图中画出图示时刻台湾海峡东西两侧的大气热力环流示意图。
(2)分析台湾西部“晓东、暮西”现象的成因。
【答案】(1)作图如下:
(2)台湾西部西临台湾海峡,白天陆地增温快,陆地地面气压较低,海水增温慢,海面气压较高,气流由海面吹向陆地,故傍晚吹西风;夜晚陆地降温快,陆地地面气压较高,海水降温慢,海面气压较低,故而早晨吹陆风,所以早晨吹东风,因此早东晚西。
【分析】
本题以台湾海峡剖面示意图为载体,涉及热力环流的原理与运用的相关知识。考查学生获取与解读地理信息、描述和阐述地理基本原理的相关能力,结合课本所学地理知识以及图示信息分析作答即可。
【详解】
(1)图示为白天,陆地升温快,盛行上升气流,台湾海峡所在的水域升温慢,盛行下沉气流,近地面气流由台湾海峡附近的海域流向陆地,高空气流由陆地高空流向台湾海峡上空。绘制如下图:
(2)一是要明确地理位置在台湾西部,二是要明确“晓东、暮西”的含义。晓即是早晨,晓东的意思是早晨吹偏东风,暮指的是傍晚时刻,暮西表示傍晚吹偏西风。台湾西部西临台湾海峡,夜晚陆地降温快,盛行下沉气流,近地面形成高压,台湾海峡所在的海域气温相对较高,盛行上升气流,近地面为低压,近地面水平气流由陆地吹向海域,即为偏东风,这种现象会一直持续到第二日的清晨。白天随着太阳辐射的增强,陆地升温快,盛行上升气流,近地面为低压,台湾海峡所在的海域增温较慢,为下沉气流,近地面为高压,近地面气流由台湾海峡吹向台湾西部,为偏西风,所以傍晚盛行偏西风。
第14讲 热力环流与大气水平运动: 这是一份第14讲 热力环流与大气水平运动,共14页。
湘教版 (2019)必修 第一册第三节 大气热力环流课后练习题: 这是一份湘教版 (2019)必修 第一册第三节 大气热力环流课后练习题,共2页。试卷主要包含了大气热力环流,图中,下列关于甲、乙两地叙述正确的是,下列能正确表示山风的是等内容,欢迎下载使用。
2020-2021学年第三节 大气热力环流同步训练题: 这是一份2020-2021学年第三节 大气热力环流同步训练题,共2页。试卷主要包含了大气热力环流,关于图中空气运动的说法正确的是,下列关于气压的说法正确的是,关于该环流形成的原因是甲乙两地,能够正确表示环流方向的是等内容,欢迎下载使用。

