高中化学选择性必修一 第一章总结(解析版)
展开第一章 总结与检测(学案)
一、反应热与焓变
1、化学反应中的能量变化
(1)化学反应中的两大变化:物质变化和能量变化。
(2)化学反应中的两大守恒:质量守恒和能量守恒。
(3)化学反应中的能量转化形式:热能、光能、电能等。通常主要表现为热量的变化。
2、焓变、反应热
(1)定义:在恒压条件下进行的反应的热效应。
(2)符号:ΔH。
(3)单位:kJ·mol-1或kJ/mol。
3、吸热反应和放热反应
①放热反应:
a 可燃物的燃烧;b 酸碱中和反应;c 大多数化合反应;d 金属跟酸的置换反应
e 物质的缓慢氧化等
②吸热反应
a 大多数分解反应;b 盐的水解和弱电解质的电离
c Ba(OH)2·8H2O与NH4Cl反应;d 碳和水蒸气、C和CO2的反应等
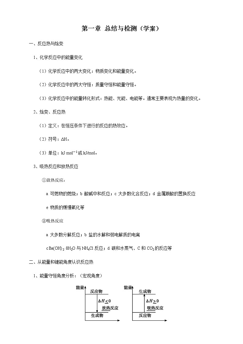
二、从能量和键能角度认识反应热
1、能量守恒角度分析:(宏观角度)
(1)根据能量守恒,反应的△H=生成物的能量之和-反应物的能量之和。
(2)当反应物的能量之和大于生成物的能量之和,判断化学反应放热,△H<0;反之为吸热反应,△H>0。
2、化学键的角度:(微观角度)
(1)化学反应中存在旧键断裂和新键形成的过程,且旧键断裂吸收热量,新键形成过程中放出热量,化学反应的能量变化取决于吸收和放出热量的多少,当吸收热量大于放出的热量时反应吸热;当放出的热量大于吸收的热量时,反应放热。且反应的△H=反应物的键能之和=生成物的键能之和。
(2)在分析化学反应的能量变化时,从以上的两个角度加以考虑为基本思路。需指明,如准确分析反应热的本质,将两种分析思路结合进行。以图表示为:
微观角度
宏观角度
概述
上图中各段表示的意义
概述
上图中各段表示的意义
旧化学键断裂吸收的能量与新化学键生成放出的能量的差
a表示断裂旧化学键吸收的能量
b表示生成新化学键放出的能量
c表示反应热
反应物的能量与生成物的能量差
a表示活化能
b表示活化分子结合成生成物所释放的能量
c表示反应热
结合上表,不管从微观角度还是宏观角度分析反应焓变均为△H=a-b。
3、键能、反应热和稳定性的关系
(1)键能定义
在101kPa、298K条件下,1mol气态AB分子全部拆开成气态A原子和B原子时需吸收的能量,称AB间共价键的键能,单位为kJ·mol–1。
(2)键能与反应热
化学反应中最主要的变化是旧化学键的断裂和新化学键的形成。化学反应中能量的变化也主要决定于这两个方面吸热与放热,可以通过键能计算得到近似值。
①放热反应或吸热反应
旧键断裂吸收的能量大于新键形成放出的能量,为吸热反应;旧键断裂吸收的能量小于新键形成所放出的能量,该反应为放热反应。
②反应热
化学反应中吸收或放出的热量称反应热,符号ΔH,单位kJ·mol–1,吸热为正值,放热为负值。可以通过热化学方程式表示。反应热的大小与多个因素有关,其数据来源的基础是实验测定。由于反应热的最主要原因是旧化学键断裂吸收能量与新化学键形成放出能量,所以通过键能粗略计算出反应热。
ΔH(反应热)==反应物的键能总和—生成物键能总和。为方便记忆,可作如下理解:断裂旧化学键需吸热(用“+”号表示),形成新化学键则放热(用“-”号表示),化学反应的热效应等于反应物和生成物键能的代数和,即ΔH=(+反应物的键能总和)+(—生成物键能总和),若ΔH<0,为放热,若ΔH>0,为吸热。
4、物质稳定性
物质在反应中放出能量越多,则生成物能量越小,该物质越稳定,生成物中化学键越牢固,反之亦然。
三、热化学反应方程式的书写与判断
1、热化学反应方程式的概念
表示参加反应的物质的物质的量和反应热的关系的化学方程式。
2、意义
表明了化学反应中的物质变化和能量变化。
如:2H2(g)+O2(g)===2H2O(l)ΔH=-571.6kJ·mol-1
表示:2mol氢气和1mol氧气反应生成2mol液态水时放出571.6kJ的热量。
3、书写
(1)注明反应条件:反应热与测定条件(温度、压强等)有关。绝大多数反应是在25℃、101kPa下进行的,可不注明。
(2)注明物质状态:常用s、l、g、aq分别表示固体、液体、气体、溶液。
(3)注意符号单位:ΔH应包括“+”或“-”、数字和单位(kJ·mol-1)。
(4)注意守恒关系:①原子守恒和得失电子守恒;②能量守恒。(ΔH与化学计量数相对应)
(5)区别于普通方程式:一般不注“↑”“↓”以及“点燃”“加热”等。
(6)注意热化学方程式的化学计量数。
热化学方程式中各物质化学式前面的化学计量数仅表示该物质的物质的量,可以是整数,也可以是分数。且化学计量数必须与ΔH相对应,如果化学计量数加倍,则ΔH也要加倍。
四、燃烧热、中和热
1、燃烧热
(1)概念
在101kPa时,1mol纯物质完全燃烧生成稳定的氧化物时所放出的热量,叫做该物质的燃烧热。燃烧热的单位一般用kJ·mol-1表示。
燃烧热的限定词有恒压(101kPa时)、可燃物的物质的量(1mol)、完全燃烧、稳定的氧化物等,其中的“完全燃烧”,是指物质中下列元素完全转变成对应的氧化物:C→CO2(g),H→H2O(l),S→SO2(g)等。
(2)表示的意义
例如C的燃烧热为393.5kJ·mol-1,表示在101kPa时,1molC完全燃烧放出393.5kJ的热量。
(3)书写热化学方程式
燃烧热是以1mol物质完全燃烧所放出的热量来定义的,因此在书写它的热化学方程式时,应以燃烧1mol物质为标准来配平其余物质的化学计量数。
(4)燃烧热的计算
可燃物完全燃烧放出的热量的计算方法为Q放=n(可燃物)×ΔH
式中:Q放为可燃物燃烧反应放出的热量;n为可燃物的物质的量;ΔH为可燃物的燃烧热。
2、中和热
(1)概念:在稀溶液中,强酸跟强碱发生中和反应生成1mol液态H2O时的反应热叫中和热。
(2)注意几个限定词:①稀溶液;②产物是1mol液态H2O;③用离子方程式可表示为OH-(aq)+H+(aq)===H2O(l)ΔH=-57.3kJ·mol-1。
(3)中和热的测定
①测定原理
ΔH=-(m酸+m碱)·C·(t终-t始)n
c=4.18J·g-1·℃-1=4.18×10-3kJ·g-1·℃-1;
n为生成H2O的物质的量。
②装置如图(在横线上填出仪器的名称)
③实验步骤及解释
五、盖斯定律的应用
1、内容
化学反应不管是一步完成还是分几步完成,其反应热是相同的,即化学反应的反应热只与反应体系的始态、终态有关,而与反应的途径无关。
2、应用
间接计算某些反应的反应热。
转化关系式
反应热间的关系
aA ∆H 1 B、A ∆H 2 B
ΔH1=aΔH2
AB
ΔH1=-ΔH2
ΔH=ΔH1+ΔH2
【练习】下列反应属于放热反应的是( )
①二氧化碳与赤热的炭反应生成一氧化碳;
②葡萄糖在人体内氧化分解;
③Ba(OH)2•8H2O晶体与NH4Cl晶体反应;
④锌粒与稀H2SO4反应制取H2;
⑤植物通过光合作用将CO2转化为葡萄糖。
A.②④ B.①⑤ C.①③④⑤ D.①④⑤
【答案】A
【解析】①二氧化碳与赤热的炭反应生成一氧化碳是吸热反应,故错误;
②葡萄糖在人体内氧化分解属于燃烧反应,故是放热反应,故正确;
③Ba(OH)2•8H2O晶体与NH4Cl晶体反应是吸热反应,故错误;
④锌粒与稀H2SO4反应制取H2是放热反应,故正确;
⑤植物通过光合作用将CO2转化为葡萄糖是吸热反应,故错误。故选:A。
【练习】下列说法错误的是( )
A.化学反应中的能量变化都表现为热量变化
B.需要加热才能发生的反应不一定是吸热反应
C.NaOH固体溶于水不是放热反应
D.反应物和生成物所具有的总能量决定了反应是放热还是吸热
【答案】A
【解析】A.化学反应中化学能可以转变为热能、光能、电能等等,不只是转变为热能,故A错误;
B.有的放热反应需要高温条件发生,如铝热反应是放热反应,但需要加热,故B正确;
C.NaOH固体溶于水是物理变化,放热反应属于化学反应,故C正确;
D.当反应物的总能量大于生成物的总能量时,则反应放热,反之吸热,故反应吸放热取决于反应物和生成物的总能量的大小,故D正确;故选:A。
【练习】下列反应中能量变化与图一致的是( )
A.甲烷燃烧
B.生石灰与水反应
C.镁与稀硫酸的反应
D.氢氧化钡晶体和氯化铵晶体反应
【答案】D
【解析】A.甲烷的燃烧放出大量的热,为放热反应,故A不选;
B.生石灰与水反应,为放热反应,故B不选;
C.活泼金属与酸的反应为放热反应,故C不选;
D.氢氧化钡晶体和氯化铵晶体反应为吸热反应,故D选。故选:D。
【练习】1mol H2在O2中完全燃烧生成液态水放出285.8kJ的热量,下列热化学方程式正确的是( )
A.2H2(g)+O2(g)═2H2O△H=﹣285.8kJ•mol﹣1
B.H2(g)+O2(g)═H2O△H=﹣285.8 kJ•mol﹣1
C.2H2(g)+O2(g)═2H2O(l)△H=﹣571.6kJ•mol﹣1
D.H2O(l)═H2(g)+O2(g)△H=﹣285.8kJ•mol﹣1
【答案】C
【解析】1mol H2在O2中完全燃烧生成液态水时,放出285.8kJ热量,则热化学方程式应为2H2(g)+O2(g)═2H2O(l)△H=﹣571.6kJ•mol﹣1或H2(g)+O2(g)═H2O(l)△H=﹣285.8kJ•mol﹣1或H2O(l)═H2(g)+O2(g)△H=+285.8kJ•mol﹣1,故选:C。
【练习】下列说法或表示方法正确的是( )
A.物质发生化学反应时一定伴随着能量变化
B.由C(石墨)=C(金刚石)△H=+l.9kJ/mol可知金刚石比石墨稳定
C.同温同压下,H2(g)+Cl2(g)═2HCl(g)在光照和点燃条件下的△H不相同
D.在稀溶液中:H+(aq)+OH﹣(aq)═H2O(1)△H=﹣57.3kJ/mol,若将含lmol H2SO4与含1mol Ba(OH)2的稀溶液混合,放出的热量等于114.6kJ
【答案】A
【解析】A、化学反应的实质是旧键断裂、新键形成,断裂化学键吸热,形成化学键放热,所以物质发生化学反应时一定伴随着能量变化,故A正确;
B、由C(石墨)=C(金刚石)△H=+l.9kJ/mol可知,C(金刚石)具有的内能较大,物质具有的内能越大越不稳定,则石墨比金刚石稳定,故B错误;
C、反应的焓变与反应条件无关,则,H2(g)+Cl2(g)═2HCl(g)在光照和点燃条件下的△H相同,故C错误;
D、钡离子和硫酸根结合成硫酸钡时放热,H+(aq)+OH﹣(aq)═H2O(1)△H=﹣57.3kJ/mol,lmol H2SO4与含1mol Ba(OH)2的稀溶液混合生成2molH2O(1),则放出的热量大于114.6kJ,故D错误;故选:A。
【练习】已知拆开1mol氢气中的化学键需要消耗436kJ能量,拆开1mol氧气中的化学键需要消耗498kJ能量,根据能量变化示意图,下列说法不正确的是( )
A.①、②的数值分别为1370、1852
B.拆开H2O(g)中的1mol H﹣O键吸收463kJ的能量
C.2H2(g)+O2(g)═2H2O(g)△H=﹣482kJ•mol﹣1
D.已知H2O(1)═H2O(g)△H>0,说明lmol H2O(1)的能量比1mol H2O(g)高
【答案】D
【解析】A、2molH2(g)+1molO2(g)→4molH(g)+2molO(g)吸收436kJ×2+498kJ=1370kJ,焓变△H=反应物总键能﹣生成物总键能,即﹣482kJ/mol=1370kJ/mol﹣生成物总键能E生成物,则生成物总键能E生成物=(1370+482)kJ/mol=1852kJ/mol,故A正确;
B、由选项A可知,4molH(g)+2molO(g)→2H2O(g)放出1852kJ/mol,则H﹣O键键能EO﹣H=1852kJ/mol÷4=463kJ/mol,断裂化学键吸热,即拆开1mol H﹣O键吸收463kJ的能量,故B正确;
C、由图象可知反应为2H2(g)+O2(g)═2H2O(g)为放热反应,焓变△H=﹣482kJ•mol﹣1,故C正确;
D、H2O(1)═H2O(g)△H>0,即过程吸热,则lmol H2O(g)的能量比1mol H2O(l)高,故D错误;故选:D。
【练习】下列反应属于吸热反应的是( )
A.氧化钙溶于水
B.乙醇燃烧
C.铝粉与氧化铁粉未反应
D.Ba(OH)2•8H2O与NH4Cl反应
【答案】D
【解析】A、CaO溶于水为放热反应,故A错误;
B、所有的燃烧均为放热反应,故乙醇的燃烧为放热反应,故B错误;
C、铝粉与氧化铁反应是铝热反应,是放热反应,故C错误;
D、Ba(OH)2•8H2O与NH4Cl的反应是吸热反应,故D正确。故选:D。
【练习】如图所示,有关化学反应和能量变化的说法正确的是( )
A.图a可以表示碳酸钙分解反应的能量变化
B.图b中反应物一定比生成物稳定
C.图a不需要加热就能发生,图b一定需要加热才能发生
D.图b可以表示氯化铵固体与氢氧化钡晶体反应的能量变化
【答案】D
【解析】A、碳酸钙分解反应为吸热反应,而图a表示的反应为放热反应,故A错误;
B、图b为吸热反应,反应物的总内能低,则反应物稳定,但反应物不一定比生成物都稳定,如甲烷分解生成的C更稳定,故B错误;
C、反应中能量变化与反应条件无关,放热反应可能需要加热,吸热反应可能常温下发生,故C错误;
D、氯化铵固体与氢氧化钡晶体反应为吸热反应,图b中反应物总能量小于生成物总能量,为吸热反应,故D正确;故选:D
【练习】化学反应一定伴随旧化学键的断裂和新化学键的生成。断开化学键要吸收能量。形成化学键要放出能量。根据下表数据。有关反应H2(g)+Cl2(g)═2HCl(g)的说法正确的是( )
化学键
H﹣H
Cl﹣Cl
H﹣Cl
断开1mol化学键需要的能量
436kJ
243kJ
431kJ
A.H2和Cl2的总能量比生成的HCl的总能量低
B.该反应中有极性键的断裂,非极性键的生成
C.该反应需要点燃或强光照射,属于吸热反应
D.每生成1mol HCl气体,该反应将放出91.5kJ的能量
【答案】D
【解析】A、H2(g)+Cl2(g)=2HCl(g)的焓变△H=反应物的总键能﹣生成物的总键能=436kJ/mol+243kJ/mol﹣431kJ/mol×2=﹣183kJ/mol<0,为放热反应,则反应物H2和Cl2的总能量比生成物HCl的总能量高,故A错误;
B、H2和Cl2中只有非极性键,HCl中含有极性键,即该反应中非极性键的断裂、极性键的生成,故B错误;
C、吸放热反应与反应条件无关,实际上H2和Cl2反应生成HCl是放热反应,故C错误;
D、H2(g)+Cl2(g)=2HCl(g)的焓变△H=反应物的总键能﹣生成物的总键能=436kJ/mol+243kJ/mol﹣431kJ/mol×2=﹣183kJ/mol,即生成2molHCl气体,放出183kJ热量,则生成1molHCl气体,放出91.5kJ热量,故D正确;故选:D。
【练习】肼(NH)可作为发射火箭的燃料。已知1g液态肼(N2H4)气体在空气中燃烧生成氮气和水蒸气,放出16.7kJ的热量,该反应的热化学方程式是( )
A.N2H4(l)+O2(g)═2H2O(g)+N2(g),△H=﹣16.7kJ•mol﹣1
B.N2H4(l)+O2(g)═2H2O(l)+N2(g),△H=﹣534.4kJ•mol﹣1
C.N2H4(l)+O2(g)═2H2O(g)+N2(g),△H=﹣534.4kJ•mol﹣1
D.N2H4(l)+O2(g)═2H2O(g)+N2(g),△H=+534.4kJ•mol﹣1
【答案】C
【解析】已知1g肼(N2H4)气体在空气中燃烧生成氮气和水蒸气,放出16.7kJ的热量,32g(1mol)肼完全燃烧放出热量为:16.7kJ×32=534.4kJ,该反应的热化学方程式为:N2H4(g)+O2(g)=N2(g)+2H2O(g)△H=﹣534.4kJ•mol﹣1或N2H4(l)+O2(g)═2H2O(g)+N2(g)△H=﹣534.4kJ•mol﹣1,故选:C。
【练习】下列关于化学反应与能量的说法中,不正确的是( )
①有能量变化的过程是化学反应;
②化学反应中的能量变化的大小与反应物的质量多少无关;
③化学变化中的能量变化主要是由化学键变化引起的;
④能量变化是化学变化的基本特征之一;
⑤热量不是化学反应中能量变化的唯一形式;
⑥吸热反应不一定需要加热;
⑦放热的化学反应均可以设计成原电池。
A.①②⑦ B.①⑤⑥ C.①④ D.④⑤⑦
【答案】A
【解析】①有能量变化的过程可以是化学反应,也可以是物理变化,比如三态变化是物理变化,故①错误;
②化学反应中的能量变化的大小与反应物的质量多少成正比例关系,同一个反应,反应物的量翻倍了,能量变化值也翻倍,故②错误;
③化学变化中的能量变化主要是断裂反应物化学键吸收的能量与形成生成物化学键时放出的能量的差引起的,故③正确;
④化学变化时,既有物质变化,又有能量变化,故能量变化是化学变化的基本特征之一,故④正确;
⑤能量形式有多种,有光能、热能、电能等等,故热量不是化学反应中能量变化的唯一形式,故⑤正确;
⑥吸热反应不一定需要加热,例如氢氧化钡晶体和氯化铵晶体在室温下混合即可发生,该反应是吸热反应,故⑥正确;
⑦放热的氧化还原反应均可以设计成原电池,故⑦错误;故选:A。
【练习】下列说法正确的是( )
A.如图可以表示吸收能量的过程
B.化学反应过程中必然伴随着能量变化
C.该反应可能是氢氧化钡晶体与氯化铵晶体的反应
D.H2O(g)═H2O(l)过程中放出大量的热,该过程属于放热反应
【答案】B
【解析】A、反应物具有的能量大于生成物的内能时,该反应为放热反应,不是吸热反应,故A错误;
B、化学反应中一定有化学键的断裂和生成,断裂化学键吸热、形成化学键放热,则化学反应一定都伴随着能量的变化,故B正确;
C、氢氧化钡晶体与氯化铵晶体的反应是吸热反应,而图中反应为放热反应,不相符合,故C错误;
D、H2O(g)→H2O(l)为同种物质的状态变化,为放热的物理变化,不是放热反应,故D错误;故选:B。
【练习】下列热化学方程式中的“△H”表示H2燃烧热的是( )
A.H2(g)+O2(g)═H2O(g)△H1
B.H2(g)+O2(g)═H2O(1)△H2
C.2H2(g)+O2(g)═2H2O(g)△H3
D.2H2(g)+O2(g)═2H2O(1)△H4
【答案】B
【解析】结合燃烧热的概念可知,H2燃烧热的热化学方程式中,H2的系数为1,生成H2O的状态为液态,则表H2示燃烧热的热化学方程式为:H2(g)+O2(g)═H2O(1)△H2,故选:B。
【练习】某同学设计如图所示实验,探究反应中的能量变化。下列判断正确的是( )
A.由实验可知,(a)、(b)、(c)所涉及的反应都是放热反应
B.将实验(a)中的铝片更换为等质量的铝粉后释放出的热量有所增加
C.实验(c)中将环形玻璃搅拌棒改为铁质搅拌棒对实验结果没有影响
D.若用NaOH固体测定中和热,则测定结果偏高
【答案】D
【解析】A、金属与酸的反应、酸碱中和反应都是放热反应,但氢氧化钡晶体与氯化铵的反应是吸热反应,故A错误;
B、等质量的铝片、铝粉与足量的盐酸反应,放热相等,但铝粉的反应速率快,故B错误;
C、金属铁是热的良导体,实验(c)中将环形玻璃搅拌棒改为铁质搅拌棒,导致装置中热量损失大,测得的中和热数值偏小,故C错误;
D、NaOH固体溶于水放出大量热,所以用NaOH固体和酸反应测定中和热时,测定的结果偏高,故D正确;故选:D。
【练习】(1)甲同学用50mL0.50mol•L﹣1盐酸与50mL0.55mol•L﹣1NaOH溶液测定计算中和反应的反应热。回答下列问题:
从实验装置上看,图1中缺少的一种玻璃用品是_____________。如改用0.0275 mol NaOH固体与该盐酸进行实验,则实验中测得的“中和热”数值将_____________(填“偏大”、“偏小”或“无影响”)。已知稀盐酸和NaOH稀溶液发生中和反应生成0.1molH2O时,放出5.73kJ的热量,则表示该反应中和热的热化学方程式为_____________________________________。
(2)乙同学用另一装置将V1mL1.0mol•L﹣1HCl溶液和V2mL未知浓度的NaOH溶液混合均匀后测量并记录溶液温度,实验结果如图2所示(实验中始终保持V1+V2=50)。回答下列问题:
做该实验时环境温度_____________(填“高于”、“低于”或“等于”)22℃.根据图计算该NaOH溶液的浓度约是____________mol•L﹣1。
【答案】(1)环形玻璃搅拌棒;偏大;NaOH(aq)+HCl(aq)=NaCl(aq)+H2O(l)△H=﹣57.3kJ/mol;
(2)低于;1.5。
【解析】(1)由量热计的构造可知该装置的缺少仪器是环形玻璃搅拌棒;NaOH固体溶于水时放热,所以改用0.0275 mol NaOH固体与该盐酸进行实验,则实验中测得的“中和热”数值将偏大;稀盐酸和NaOH稀溶液发生中和反应生成0.1molH2O时,放出5.73kJ的热量,则生成1molH2O时,放出57.3kJ的热量,热化学方程式为NaOH(aq)+HCl(aq)=NaCl(aq)+H2O(l)△H=﹣57.3kJ/mol,
故答案为:环形玻璃搅拌棒;偏大;NaOH(aq)+HCl(aq)=NaCl(aq)+H2O(l)△H=﹣57.3kJ/mol;
(2)V1=0时NaOH溶液的体积为50ml,由图可知此时温度为21℃,所以实验时的环境温度等于21℃,即实验时环境温度低于22℃;
B.由图可知,V1=30时,溶液温度最高,即NaOH和HCl恰好完全反应,由于n(NaOH)=n(HCl),c(NaOH)×20×10﹣3L=1.0 mol•L﹣1×30×10﹣3L,c(NaOH)=1.5mol•L﹣1,
故答案为:低于;1.5。
高中化学选择性必修一 第一章总结(原卷板): 这是一份高中化学选择性必修一 第一章总结(原卷板),共12页。
高中化学选择性必修一 第一章检测 (原卷版): 这是一份高中化学选择性必修一 第一章检测 (原卷版),共19页。
高中化学选择性必修一 第一章检测 (解析版): 这是一份高中化学选择性必修一 第一章检测 (解析版),共19页。

