高中化学人教版 (2019)必修 第二册第二节 乙烯与有机高分子材料第二课时同步训练题
展开
这是一份高中化学人教版 (2019)必修 第二册第二节 乙烯与有机高分子材料第二课时同步训练题,共6页。
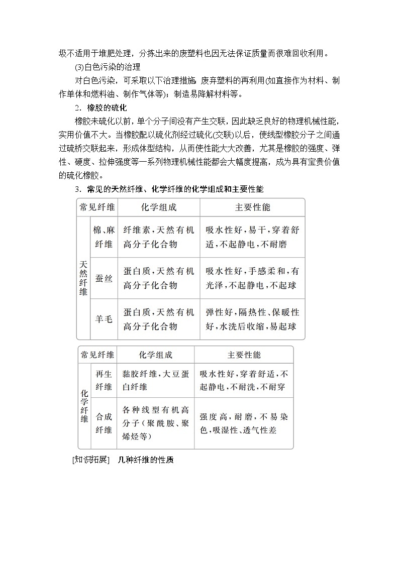
第二课时 有机高分子材料[明确学习目标] 1.了解有机高分子材料的分类及用途。2.了解常见的塑料性能及用途。3.了解合成橡胶与合成纤维的特点及用途。学生自主学习 塑料1.塑料的成分塑料的主要成分是合成树脂,像聚乙烯、聚丙烯、聚氯乙烯酚醛树脂等,还有根据需要加入的具有某些特定用途的添加剂,如能提高塑性的增塑剂、防止塑料老化的防老剂,以及增强材料、着色剂等,即塑料=合成树脂+添加剂。2.塑料的性能塑料具有强度高、密度小、耐腐蚀,易加工等很多优良的性能,在日常生活和工业生产中大量代替了钢铁、木材等传统材料。 橡胶1.橡胶的重要性橡胶是制造飞机、汽车轮胎和各种密封材料等所必需的原料,是重要的战略物资,广泛应用于工农业、国防、交通及日常生活中。2.橡胶的分类 纤维 聚氯乙烯塑料可用于食品包装吗?提示:聚氯乙烯热稳定性较差,受热会产生对人有害的物质,故不可用于食品包装。课堂互动探究1.塑料与白色污染(1)白色污染的含义由于合成材料的广泛应用和发展,一些塑料制品带来的环境污染就是“白色污染”。(2)白色污染的危害废旧塑料包装物进入环境后,由于其很难降解,造成长期的、深层次的生态环境问题,如:废旧塑料包装物混在土壤中,影响农作物吸收养分和水分,将导致农作物减产;抛弃在陆地或水体中的废旧塑料包装物,被动物当作食物吞入,导致动物死亡(在动物园、牧区和海洋中,此类情况已屡见不鲜);混入生活垃圾中的废旧塑料包装物很难处理,填埋处理将会长期占用土地,混有塑料的生活垃圾不适用于堆肥处理,分拣出来的废塑料也因无法保证质量而很难回收利用。(3)白色污染的治理对白色污染,可采取以下治理措施:废弃塑料的再利用(如直接作为材料、制作单体和燃料油、制作气体等);制造易降解材料等。2.橡胶的硫化橡胶未硫化以前,单个分子间没有产生交联,因此缺乏良好的物理机械性能,实用价值不大。当橡胶配以硫化剂经过硫化(交联)以后,使线型橡胶分子之间通过硫桥交联起来,形成体型结构,从而使性能大大改善,尤其是橡胶的强度、弹性、硬度、拉伸强度等一系列物理机械性能都会大幅度提高,成为具有宝贵价值的硫化橡胶。3.常见的天然纤维、化学纤维的化学组成和主要性能 几种纤维的性质 下列有关高分子化合物性质的描述正确的是( )A.均易溶于有机溶剂B.一般比同质量的金属强度小C.大多数合成高分子化合物不溶于水,抗酸碱性能较强D.均不耐热,受热后会熔化,改变原有形状[批注点拨] [答案] C[练1] 对于某化合成的材料(如塑料制品)废弃物的处理方法中正确的是( )A.将废弃物混在垃圾中填埋在土壤中B.将废弃物焚烧C.将废弃物用化学方法加工成涂料或汽油D.将废弃物倾倒在海洋中答案 C解析 废弃物的再回收利用是最好的处理方法。 [练2] 下列说法正确的是( )A.合成纤维和再生纤维统称为化学纤维B.天然纤维是不能被加工处理的C.涤纶燃烧时有烧焦羽毛的气味D.合成纤维一般是通过缩聚反应制得的,如氯纶答案 A解析 天然纤维再加工处理可得到再生纤维,B错误;蛋白质燃烧时有烧焦羽毛气味,C错误;氯纶是聚氯乙烯纤维,是经过加聚反应制得的,D错误。学习效果检测1.高分子材料与一般金属材料相比,优越性是( )A.强度大 B.电绝缘性能好C.不耐化学腐蚀 D.不耐热答案 B解析 金属都是电的良导体。2.下列一些报道中,你认为科学的是( )A.疏通煤气管道,充入氩气引起爆炸B.新粉刷过石灰浆的墙壁释放出CO2使一些老人窒息而死C.有易燃易爆的工作场所,严禁穿化纤类衣服D.本饮料是纯天然饮品,绝对不含任何化学物质答案 C解析 充入惰性气体不会引起爆炸,A错误;新粉刷过石灰浆的墙壁会吸收CO2,Ca(OH)2+CO2===CaCO3+H2O,不会放出CO2,B错误;化纤类衣服燃烧后会熔化并黏在身上,给人造成更大伤害,C正确。不含任何化学物质是不可能的,H2O就是一种,D错误。3.塑料废弃物的危害有①难以分解,破坏土壤结构,影响植物生长;②污染海洋;③危及海洋生物的生存;④造成海难事件;⑤破坏环境卫生,污染地下水( )A.①②③④⑤ B.①②③④C.②③④ D.①⑤答案 A4.下列物质一定不是天然高分子的是( )A.橡胶 B.蛋白质 C.尼龙 D.纤维素答案 C解析 天然橡胶、蛋白质、天然纤维素都属于天然高分子化合物,只有尼龙自然界中不存在,属于合成高分子化合物。5.下列各物质属于高分子化合物的是( )A.葡萄糖 B.硬脂酸甘油酯C.TNT D.酶答案 D解析 高分子化合物一般指的是相对分子质量≥10000的化合物,故A、B、C错误;绝大多数酶是蛋白质,属于天然高分子化合物。6.下列有关高分子化合物的叙述正确的是( )A.高分子化合物极难溶解B.高分子化合物依靠分子间作用力结合,材料强度较小C.高分子均为长链状分子D.高分子材料均为混合物答案 D解析 鸡蛋清是一种蛋白质,天然高分子化合物,可溶于水,A错误;有些塑料制品强度很高,如ABS工程塑料,B错误;高分子有链状也有网状,如橡胶硫化后为网状结构,C错误;故选D。
相关试卷
这是一份人教版 (2019)必修 第二册第二节 乙烯与有机高分子材料第2课时习题,共9页。试卷主要包含了以下有关物质结构的描述正确的是,下列有关物质结构的描述正确的是等内容,欢迎下载使用。
这是一份化学必修 第二册第二节 乙烯与有机高分子材料第1课时同步测试题,共7页。试卷主要包含了下列过程中发生了加成反应的是等内容,欢迎下载使用。
这是一份化学必修 第二册第二节 乙烯与有机高分子材料第二课时随堂练习题,共16页。

