人教版高考物理一轮复习第1章运动的描述匀变速直线运动第3节运动图象和追及相遇问题学案
展开一、直线运动的图象
1.xt图象
(1)物理意义
反映了做直线运动的物体的位移随时间变化的规律。
(2)两种特殊的xt图象
①若xt图象是一条倾斜的直线,说明物体做匀速直线运动。
②若xt图象是一条平行于时间轴的直线,说明物体处于静止状态。
2.vt图象
(1)物理意义
反映了做直线运动的物体的速度随时间变化的规律。
(2)两种特殊的vt图象
①若vt图象是与横轴平行的直线,说明物体做匀速直线运动。
②若vt图象是一条倾斜的直线,说明物体做匀变速直线运动。
二、追及和相遇问题
1.追及问题的两类情况
(1)若后者能追上前者,追上时,两者处于同一位置,且后者速度一定不小于前者速度。
(2)若后者追不上前者,则当后者速度与前者速度相等时,两者相距最近。
2.相遇问题的两类情况
(1)同向运动的两物体追及即相遇。
(2)相向运动的物体,当各自发生的位移大小之和等于开始时两物体间的距离时即相遇。
1.思考辨析(正确的画“√”,错误的画“×”)
(1)无论是xt图象还是vt图象都只能描述直线运动。(√)
(2)xt图象交点表示相遇,vt图象的交点表示速度相同。(√)
(3)xt图象与时间轴围成的面积表示物体运动的路程。(×)
(4)同一直线上运动的两物体,后者若追上前者时,后者速度必须大于前者。(×)
(5)同一直线上运动的两物体,速度相等时,两物体相距最远或最近。(√)
(6)两物体同向运动恰好不相碰,则此时两物体速度相等。(√)
2.(沪科版必修1P43T6改编)如图所示为甲、乙两物体在同一直线上运动的位置坐标x随时间t变化的图象,已知甲对应的是图象中的直线,乙对应的是图象中的曲线,则下列说法正确的是( )
A.甲做匀减速直线运动
B.乙做匀速直线运动
C.0~t1时间内两物体平均速度大小相等
D.两物体的运动方向相反
D [结合题意分析题图易知,题图中图象的斜率等于速度,知甲沿负方向做匀速直线运动,故A项错误;乙图线切线的斜率不断增大,说明乙的速度不断增大,做变速直线运动,故B项错误;根据坐标的变化量等于位移知,0~t1时间内两物体位移大小不相等,方向相反,所以平均速度不相等,故C项错误;根据图象的斜率等于速度可知,甲的速度为负,乙的速度为正,即两物体的运动方向相反,故D项正确。]
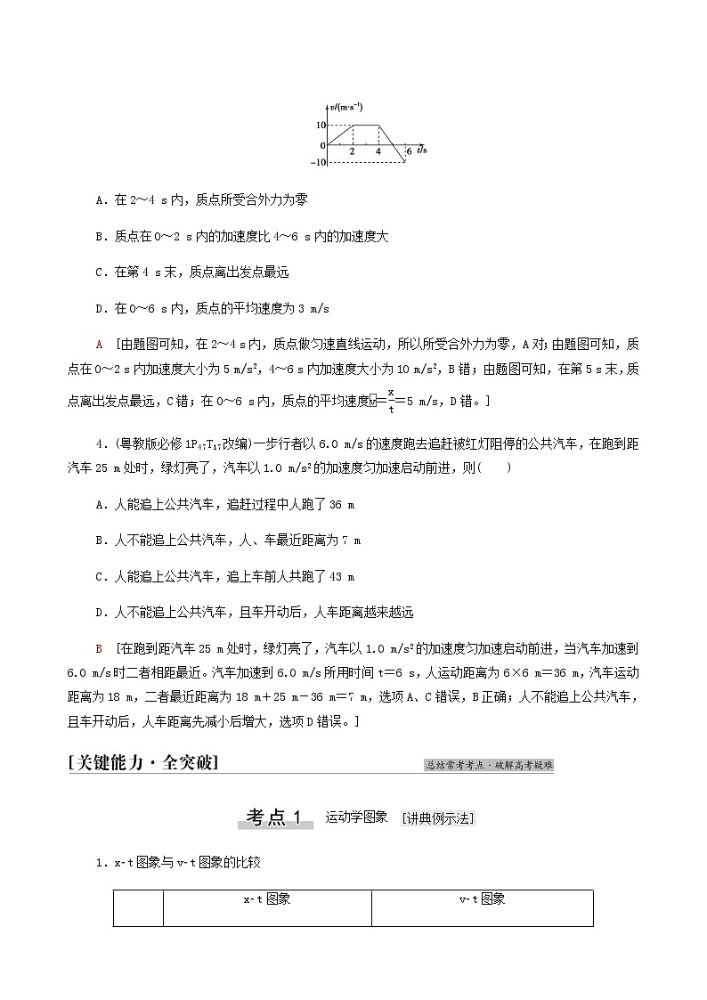
3.(人教版必修1P41T5改编)一质点做直线运动的vt图象如图所示,下列选项正确的是( )
A.在2~4 s内,质点所受合外力为零
B.质点在0~2 s内的加速度比4~6 s内的加速度大
C.在第4 s末,质点离出发点最远
D.在0~6 s内,质点的平均速度为3 m/s
A [由题图可知,在2~4 s内,质点做匀速直线运动,所以所受合外力为零,A对;由题图可知,质点在0~2 s内加速度大小为5 m/s2,4~6 s内加速度大小为10 m/s2,B错;由题图可知,在第5 s末,质点离出发点最远,C错;在0~6 s内,质点的平均速度eq \x\t(v)=eq \f(x,t)=5 m/s,D错。]
4.(粤教版必修1P47T17改编)一步行者以6.0 m/s的速度跑去追赶被红灯阻停的公共汽车,在跑到距汽车25 m处时,绿灯亮了,汽车以1.0 m/s2的加速度匀加速启动前进,则( )
A.人能追上公共汽车,追赶过程中人跑了36 m
B.人不能追上公共汽车,人、车最近距离为7 m
C.人能追上公共汽车,追上车前人共跑了43 m
D.人不能追上公共汽车,且车开动后,人车距离越来越远
B [在跑到距汽车25 m处时,绿灯亮了,汽车以1.0 m/s2的加速度匀加速启动前进,当汽车加速到6.0 m/s时二者相距最近。汽车加速到6.0 m/s所用时间t=6 s,人运动距离为6×6 m=36 m,汽车运动距离为18 m,二者最近距离为18 m+25 m-36 m=7 m,选项A、C错误,B正确;人不能追上公共汽车,且车开动后,人车距离先减小后增大,选项D错误。]
运动学图象 eq \([讲典例示法])
1.xt图象与vt图象的比较
2.三点说明
(1)xt图象与vt图象都只能描述直线运动,且均不表示物体运动的轨迹;
(2)分析图象要充分利用图象与其所对应的物理量的函数关系;
(3)识图方法:一轴、二线、三斜率、四面积、五截距、六交点。
[典例示法] (2020·贵州遵义航天高级中学模考)如图所示的xt图象和vt图象中给出四条图线,甲、乙、丙、丁代表四辆车由同一地点向同一方向运动的情况。则下列说法不正确的是( )
A.甲车速度不变,乙车速度逐渐减小
B.t1时刻,甲的速度大于乙的速度
C.丙、丁两车在t2时刻相遇
D.t2时刻,丙的加速度大于丁的加速度
审题指导:解此题的关键有两点
(1)正确把握图象代表的物体运动规律。
(2)正确区分两类图象中交点、斜率的物理意义。
C [由xt图象可知甲车做匀速直线运动,乙车做速度越来越小的变速直线运动,故A正确;xt图象的斜率表示速度,t1时刻,甲图线的斜率大于乙图线的斜率,所以甲的速度大于乙的速度,故B正确;由vt图象与时间轴围成的面积表示位移可知,丙、丁两车在t2时刻没有相遇,故C错误;vt图象的斜率表示加速度,t2时刻,丙图线的斜率大于丁图线的斜率,所以丙的加速度大于丁的加速度,故D正确。]
直线运动图象问题要根据物理情景中遵循的规律,由图象提取信息和有关数据,根据对应的规律公式对问题做出正确的解答。具体分析过程如下:
[跟进训练]
xt图象的应用
1.物体A、B的xt图象如图所示,由图可知( )
A.从第3 s起,两物体运动方向相同,且vA>vB
B.两物体由同一位置开始运动,但物体A比B迟3 s才开始运动
C.在5 s内两物体的位移相等,5 s末A、B相遇
D.5 s内A、B的平均速度相等
A [xt图象的斜率大小表示物体运动的速度大小,斜率的正、负表示物体运动的方向,由题图可知,A正确;B物体的出发点在距离原点5 m处,A物体的出发点在原点处,B错误;物体B在5 s内的位移为10 m-5 m=5 m,物体A在5 s内的位移为10 m,eq \x\t(v)B=eq \f(5,5) m/s=1 m/s,eq \x\t(v)A=eq \f(10,5) m/s=2 m/s,C、D错误。]
2.(2020·江苏南京师大附中高考模拟)如图所示为一个质点运动的位移x随时间t变化的图象,由此可知质点在0~4 s内( )
A.先沿x轴正方向运动,后沿x轴负方向运动
B.一直做匀变速运动
C.t=2 s时速度一定最小
D.速率为5 m/s的时刻有两个
D [从图中可知正向位移减小,故质点一直朝着负方向运动,A错误;图象的斜率表示速度大小,故斜率先增大后减小,说明物体速率先增大后减小,做变速运动,但不能判断是不是做匀变速直线运动,t=2 s时,斜率最大,速度最大,B、C错误;因为斜率先增大后减小,并且平均速度为5 m/s,故增大过程中有一刻速度为5 m/s,减小过程中有一刻速度为5 m/s,共有两个时刻速度大小为5 m/s,D正确。]
vt图象的应用
3.(2020·南京、盐城二模)某次实验中,通过传感器获得小车的速度v与时间t的关系图象如图所示,则小车( )
A.在0~1.0 s内位移先增大后减小
B.在0~1.0 s内加速度先增大后减小
C.在0~1.0 s内位移约为0.5 m
D.在0~0.5 s内平均速度为0.35 m/s
C [在0~1.0 s内物体的速度均为正值,则物体的位移一直增大,选项A错误;vt图线的斜率等于加速度,则在0~1.0 s内加速度先减小后增大,选项B错误;vt图象与坐标轴围成的面积等于位移,则由图象可知,在0~1.0 s内位移约为0.5 m,选项C正确;在0~0.5 s内的位移约为0.21 m,则平均速度为eq \(v,\s\up6(-))=eq \f(x,t)=0.42 m/s,选项D错误。]
4.(2019·河南四模)甲、乙两个质点从同一位置开始做直线运动,vt图象如图所示,两质点在t2时刻相遇,则下列说法正确的是( )
A.t1时刻两质点的运动方向相反
B.相遇前两质点一定在t2时刻相距最远
C.t1~t2时间内,一定有某一时刻两质点的加速度相同
D.t2时刻,甲刚好从后面追上乙
C [由题图可知,在t1时刻,两质点的速度方向均为正方向,即两质点均沿正方向运动,故A错误;由图象可知,两质点从同一位置开始运动,在0~t1时间内,甲质点的速度始终大于乙质点的速度,故甲在前乙在后,在这段时间内,两质点的距离越来越远,在t1时刻速度达到相同,距离最远,B错误;若vt图象是曲线,则曲线在某一时刻的切线斜率代表该时刻的瞬时加速度,所以在t1~t2时间内,可以在甲质点的图象上画出与乙质点图象相平行的切线,故在t1~t2时间内,一定有某一时刻两质点的加速度相同,C正确;由B选项的分析可知,在t2时刻之前,乙质点一直处于甲质点的后方,故在t2时刻,乙恰好从后方追上甲,D错误。]
图象的转换
5.一物体做直线运动,其加速度随时间变化的at图象如图所示,则下列各vt图象中可能正确描述此物体运动的是( )
A B
C D
D [物体在0~eq \f(T,2)时间内做加速度为a0的匀加速直线运动,eq \f(T,2)时刻速度达到最大值,在eq \f(T,2)~T时间内以最大速度做匀速直线运动,在T~eq \f(3T,2)时间内做加速度为a0的匀减速直线运动,at图线与t轴所围面积表示物体速度的变化量,可知eq \f(3T,2)时刻物体的速度减小为0,在eq \f(3T,2)~2T时间内物体开始反向做加速度大小为a0的匀加速直线运动。]
非常规图象的分析及应用
6.(2020·福建三明市质量检测)如图所示四幅图为物体做直线运动的图象,下列说法正确的是( )
甲 乙
丙 丁
A.甲图中,物体在0~t0这段时间内的位移小于eq \f(v0t0,2)
B.乙图中,物体的加速度为2 m/s2
C.丙图中,阴影面积表示t1~t2时间内物体的加速度变化量
D.丁图中,t=3 s时物体的速度为25 m/s
D [题图甲中,因vt图象与t轴围成的面积等于位移,可知物体在0~t0这段时间内的位移大于eq \f(v0t0,2),选项A错误;题图乙中,根据v2=2ax可知2a=eq \f(15,15) m/s2=1 m/s2,则物体的加速度为0.5 m/s2,选项B错误;题图丙中,根据Δv=aΔt可知,阴影面积表示t1~t2时间内物体的速度变化量,选项C错误;题图丁中,由x=v0t+eq \f(1,2)at2可得eq \f(x,t)=v0+eq \f(1,2)at,由图象可知eq \f(1,2)a=eq \f(10,2) m/s2=5 m/s2,v0=-5 m/s,则a=10 m/s2;则t=3 s时物体的速度为v3=v0+at3=25 m/s,选项D正确。]
追及相遇问题 eq \([讲典例示法])
1.追及、相遇问题中的“一个条件、两个关系”
(1)一个条件:即两者速度相等,它往往是物体间能够追上、追不上或两者距离最大、最小的临界条件,也是分析判断的切入点。
(2)两个关系:即时间关系和位移关系,这两个关系可通过画运动示意图得到。
2.追及、相遇问题的常见情景
假设物体A追物体B,开始时两个物体相距x0,有三种常见情境:
(1)A追上B时,必有xA-xB=x0,且vA≥vB。
(2)要使两物体恰好不相撞,两物体同时到达同一位置时速度相同,必有xA-xB=x0,vA=vB。
(3)若使两物体保证不相撞,则要求当vA=vB时,xA-xB
2.函数法:设两物体在t时刻相遇,然后根据位移关系列出关于t的方程f(t)=0,若方程f(t)=0无正实数解,则说明这两个物体不可能相遇;若方程f(t)=0存在正实数解,说明这两个物体能相遇。
3.图象法
(1)若用位移图象求解,分别作出两个物体的位移图象,如果两个物体的位移图象相交,则说明两物体相遇。
(2)若用速度图象求解,则注意比较速度图线与时间轴包围的面积。
[典例示法] (一题多解)在水平轨道上有两列火车A和B相距s,A车在后面做初速度为v0、加速度大小为2a的匀减速直线运动,而B车同时做初速度为零、加速度为a的匀加速直线运动,两车运动方向相同。要使两车不相撞,求A车的初速度v0满足什么条件。
思路点拨:要使两车恰好不相撞,A车追上B车时其速度只能与B车相等。设A、B两车从相距s到A车追上B车时,A车的位移为sA、末速度为vA、所用时间为t,B车的位移为sB、末速度为vB,两者的运动过程如图所示。
[解析] 法一:临界法
利用位移公式、速度公式求解
对A车有sA=v0t+eq \f(1,2)×(-2a)×t2
vA=v0+(-2a)×t
对B车有sB=eq \f(1,2)at2,vB=at
对两车有s=sA-sB
追上时,两车不相撞的临界条件是vA=vB
联立以上各式解得v0=eq \r(6as)
故要使两车不相撞,A车的初速度v0应满足的条件是
v0
利用判别式求解,由法一可知sA=s+sB
即v0t+eq \f(1,2)×(-2a)×t2=s+eq \f(1,2)at2
整理得3at2-2v0t+2s=0
这是一个关于时间t的一元二次方程,当根的判别式Δ=(-2v0)2-4×3a×2s<0时,t无实数解,即两车不相撞,所以要使两车不相撞,A车的初速度v0应满足的条件是v0
利用速度—时间图象求解,先作A、B两车的速度—时间图象,其图象如图所示,设经过t′时间两车刚好不相撞,则对A车有vA=v′=v0-2at′
对B车有vB=v′=at′
以上两式联立解得t′=eq \f(v0,3a)
经t′时间两车发生的位移大小之差,即原来两车间的距离s,它可用图中的阴影面积表示,由图象可知s=eq \f(1,2)v0·t′=eq \f(1,2)v0·eq \f(v0,3a)=eq \f(v\\al(2,0),6a),所以要使两车不相撞,A车的初速度v0应满足的条件是v0
[跟进训练]
1.如图所示,A、B两物体相距s=7 m 时,A在水平拉力和摩擦力作用下,正以vA=4 m/s的速度向右匀速运动,而物体B此时正在摩擦力作用下以vB=10 m/s 的初速度向右匀减速运动,加速度a=-2 m/s2。则A追上B所经历的时间是( )
A.7 s B.8 s C.9 s D.10 s
B [由题意知,t=5 s时,物体B的速度减为零,位移大小xB=vBt+eq \f(1,2)at2=25 m,此时A的位移xA=vAt=20 m,A、B两物体相距Δs=s+xB-xA=7 m+25 m-20 m=12 m,再经过Δt=eq \f(Δs,vA)=3 s,A追上B,所以A追上B所经历的时间是5 s+3 s=8 s,选项B正确。]
2.(2020·安徽合肥模拟)强行超车是道路交通安全的极大隐患之一。如图是汽车超车过程的示意图,汽车甲和货车均以36 km/h的速度在路面上匀速行驶,其中甲车车身长L1=5 m、货车车身长L2=8 m,货车在甲车前s=3 m 处。若甲车司机开始加速从货车左侧超车,加速度大小为2 m/s2。假定货车速度保持不变,不计车辆变道的时间及车辆的宽度。求:
(1)甲车完成超车至少需要多长时间;
(2)若甲车开始超车时,看到道路正前方的乙车迎面驶来,此时二者相距110 m,乙车速度为54 km/h。甲车超车的整个过程中,乙车速度始终保持不变,请通过计算分析,甲车能否安全超车。
[解析] 本题考查追及问题在交通问题中的应用。
(1)设甲车经过时间t刚好完成超车,在时间t内
甲车位移x1=v1t+eq \f(1,2)at2
货车位移x2=v2t
根据几何关系有x1=x2+L1+L2+s
代入数据解得t=4 s
甲车完成超车至少需要的时间为4 s。
(2)假设甲车能安全超车,在4 s内,
甲车位移x1=v1t+eq \f(1,2)at2=56 m
乙车位移x3=v3t=60 m
由于x1+x3=116 m>110 m,故甲车不能安全超车。
[答案] (1)4 s (2)不能安全超车
近几年的高考追及和相遇问题常以vt图象或xt图象的形式考查,用图象描述两物理量关系时,比较直观、形象且信息量大,体现了数形结合法的应用。
[典例示法] 2019年1月31日,河南信阳高速因路面结冰和出现团雾而造成多车追尾。如图所示是模拟在该高速公路上的甲、乙两车刹车过程中的vt图象,甲车在后,乙车在前。若两车发生追尾,则以下判断正确的是( )
A.两车一定是在t=15 s至t=20 s之间的某时刻发生追尾
B.两车可能是在t=8 s时发生追尾
C.t=0时刻两车间距可能大于28 m
D.甲车刹车的加速度大小是乙车的3倍
B [根据速度—时间图象可知,15~20 s内,甲车的速度小于乙车.不可能发生追尾,选项A错误;0~10 s内任一时刻,甲车的速度大于乙车,这个时间段内可能发生追尾,选项B正确;t=10 s时两车的速度大小均为5 m/s,在vt图象中,图象与t轴所围成的面积表示位移,0~10 s内,甲车位移大小x1=eq \f(5+15,2)×10 m=100 m,乙车位移大小x2=eq \f(5+10,2)×10 m=75 m,因两车发生追尾,所以两车间距离应小于Δx=x1-x2=25 m,选项C错误;根据速度—时间图象的斜率表示加速度可得甲的加速度大小a1=eq \f(15-0,15) m/s2=1 m/s2,乙的加速度大小a2=eq \f(10-0,20) m/s2=0.5 m/s2,则a1=2a2,选项D错误。]
[跟进训练]
3.(2019·江淮十校联考)甲、乙两车同时同地出发,在同一平直公路上行驶。其中甲车做匀速直线运动,乙车由静止开始做匀加速直线运动,其运动的xt图象如图所示。则乙车追上甲车前两车间的最大距离为( )
A.15 m B.20 m C.25 m D.50 m
C [由题知,v甲=eq \f(100,5) m/s=20 m/s,100 m=eq \f(1,2)a(5 s)2,可知v乙=at=8t。将xt图象转化为vt图象,如图所示。vt图象与t轴围成的图形面积表示位移,可知t=2.5 s时,甲、乙速度相等,此时相距最远,所以最大距离是阴影部分面积,即25 m,故选C。]
4.具有我国自主知识产权的“歼10”飞机的横空出世,证实了我国航空事业在飞速发展,而航空事业的发展又离不开风洞试验,其简化模型如图a所示。在光滑的水平轨道上停放相距x0=10 m的甲、乙两车,其中乙车是风力驱动车。在弹射装置使甲车获得v0=40 m/s的瞬时速度向乙车运动的同时,乙车的风洞开始工作,将风吹向固定在甲车上的挡风板,从而使乙车获得了速度,测绘装置得到了甲、乙两车的vt图象如图b所示,设两车始终未相撞。
a b
(1)若甲车的质量与其加速度的乘积等于乙车的质量与其加速度的乘积,求甲、乙两车的质量比;
(2)求两车相距最近时的距离。
[解析] (1)由题图b可知:甲车加速度的大小
a甲=eq \f(40-10,t1) m/s2
乙车加速度的大小a乙=eq \f(10-0,t1) m/s2
因甲车的质量与其加速度的乘积等于乙车的质量与其加速度的乘积,所以有:m甲a甲=m乙a乙
解得eq \f(m甲,m乙)=eq \f(1,3)。
(2)在t1时刻,甲、乙两车的速度相等,均为v=10 m/s,此时两车相距最近
对乙车有:v=a乙t1
对甲车有:v=a甲(0.4 s-t1)
可解得t1=0.3 s
车的位移等于vt图线与时间轴所围的面积,有:x甲=eq \f(40+10×0.3,2) m=7.5 m,x乙=eq \f(10×0.3,2) m=1.5 m
两车相距最近时的距离为
xmin=x0+x乙-x甲=4 m。
[答案] (1)eq \f(1,3) (2)4 m
xt图象
vt图象
图象示例
图线含义
图线①表示质点做匀速直线运动(斜率表示速度v)
图线①表示质点做匀加速直线运动(斜率表示加速度a)
图线②表示质点静止
图线②表示质点做匀速直线运动
图线③表示质点向负方向做匀速直线运动
图线③表示质点做匀减速直线运动
交点④表示此时三个质点相遇
交点④表示此时三个质点有相同的速度
点⑤表示t1时刻质点位移为x1(图中阴影部分的面积没有意义)
点⑤表示t1时刻质点速度为v1(图中阴影部分的面积表示质点在0~t1时间内的位移)
追及、相遇问题的常用分析方法
与运动图象相结合的追及相遇问题
人教版高考物理一轮复习第1章运动的描述匀变速直线运动专题突破1运动图象追及和相遇问题学案含答案: 这是一份人教版高考物理一轮复习第1章运动的描述匀变速直线运动专题突破1运动图象追及和相遇问题学案含答案
高考物理一轮复习第1章运动的描述匀变速直线运动微专题1运动图象和追及相遇问题学案: 这是一份高考物理一轮复习第1章运动的描述匀变速直线运动微专题1运动图象和追及相遇问题学案,共9页。
高考物理二轮复习第1章运动的描述匀变速直线运动微专题1运动图象和追及相遇问题学案: 这是一份高考物理二轮复习第1章运动的描述匀变速直线运动微专题1运动图象和追及相遇问题学案,共9页。

