2023版高考生物一轮总复习第10单元生物技术与工程第35课传统发酵技术的应用发酵工程及其应用教师用书
展开第35课 传统发酵技术的应用 发酵工程及其应用
►学业质量水平要求◄
1.结合泡菜的制作,科学认识生活中用到的生物学知识。(生命观念、科学探究)
2.通过果酒和果醋的制作,认识不同类型微生物的应用,并根据各自的特点理解其操作过程。(生命观念、科学思维)
3.结合生活或生产实例,举例说出发酵工程的原理并进行简单的设计和制作。(生命观念、科学探究)
考点一 传统发酵技术的应用
1.发酵与传统发酵技术
(1)发酵
①概念:发酵是人们利用微生物,在适宜的条件下,将原料通过微生物的代谢转化为人类所需要的产物的过程。
②实例——腐乳
a.原理:经过微生物的发酵,豆腐中的蛋白质被分解成小分子的肽和氨基酸。
b.起主要作用的微生物:毛霉。
(2)传统发酵技术
①概念:直接利用原材料中天然存在的微生物,或利用前一次发酵保存下来的面团、卤汁等发酵物中的微生物进行发酵、制作食品的技术。
②类型:以混合菌种的固体发酵和半固体发酵为主。
2.传统发酵食品的制作
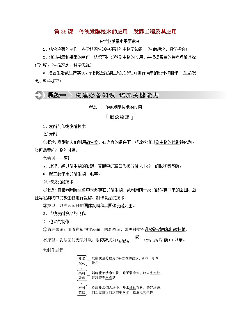
(1)泡菜的制作
①菌种来源:附着在植物体表面上的乳酸菌,常见种类有乳酸链球菌和乳酸杆菌。
②原理:乳酸菌的无氧呼吸,反应简式为C6H12O62C3H6O3(乳酸)+能量。
③制作过程
(2)果酒和果醋的制作
①制作原理与发酵条件
②制作过程
1.乳酸菌是厌氧细菌,无氧呼吸产物是乳酸与CO2。 ( × )
2.亚硝酸盐会危害人体健康,一定要禁止食用。 ( × )
3.葡萄酒的自然发酵中,起主要作用的是突变型酵母菌。 ( × )
4.只要O2充足醋酸菌发酵的产物是一样的。 ( × )
5.制作泡菜过程中可在坛内加入少量白酒,防止泡菜变质。 ( √ )
【教材细节命题】
1.(选择性必修3 P6探究·实践)为什么泡菜坛只能装八成满?在泡菜发酵初期,由蔬菜表面带入的大肠杆菌、酵母菌等较为活跃,它们可进行发酵,发酵产物中有较多的CO2,如果泡菜坛装得太满,发酵液可能会溢出坛外。另外,泡菜坛装得太满,会使盐水不太容易完全淹没菜料,从而导致坛内菜料变质腐烂。泡菜坛留有一定的空间,也更方便拿取泡菜。
2.(选择性必修3 P7探究·实践)在制作葡萄酒和葡萄醋的过程中,发酵液分别有哪些变化?在葡萄酒的制作过程中,发酵液中会产生气泡,这是因为酵母菌发酵产生CO2;如果是用紫色葡萄制作葡萄酒,随着发酵时间的延长,由果皮进入发酵液的花青素会越来越多,因而发酵液的颜色会逐渐加深变成深红色。葡萄醋发酵过程中一般不会出现气泡,发酵完成时,在发酵液的表面上会出现一层菌膜,这是醋酸菌膜。
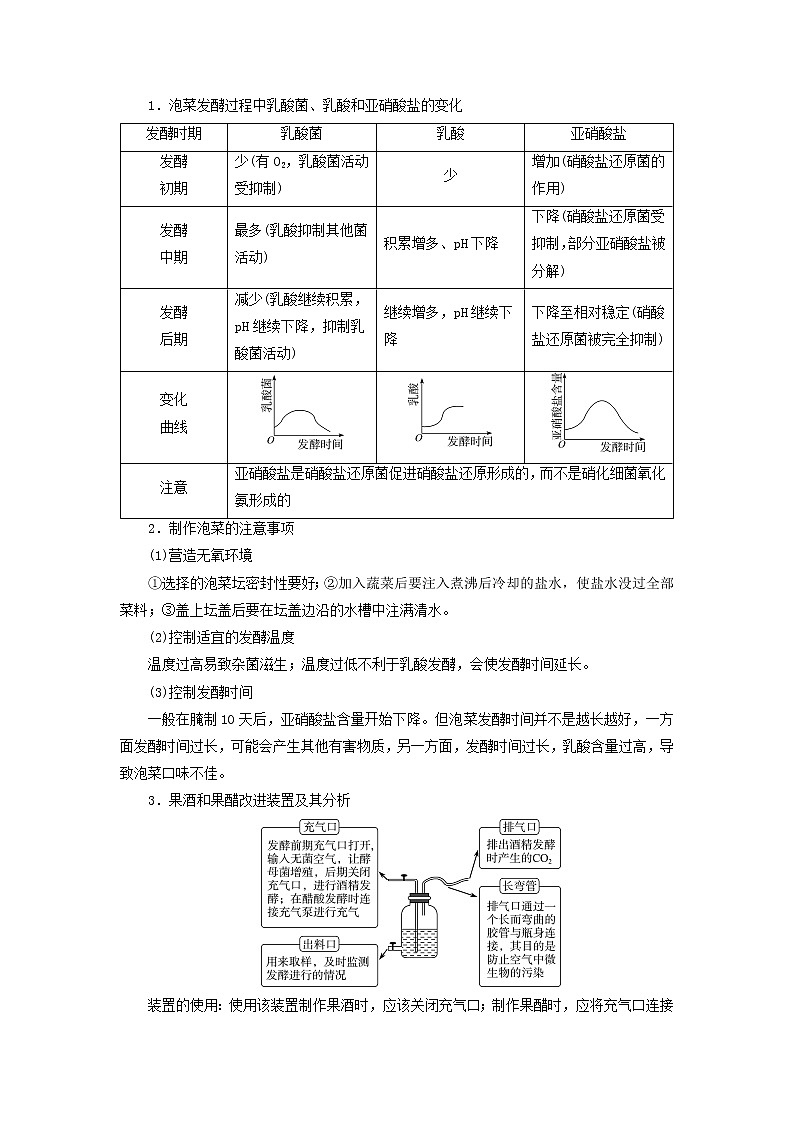
1.泡菜发酵过程中乳酸菌、乳酸和亚硝酸盐的变化
发酵时期 | 乳酸菌 | 乳酸 | 亚硝酸盐 |
发酵 初期 | 少(有O2,乳酸菌活动受抑制) | 少 | 增加(硝酸盐还原菌的作用) |
发酵 中期 | 最多(乳酸抑制其他菌活动) | 积累增多、pH下降 | 下降(硝酸盐还原菌受抑制,部分亚硝酸盐被分解) |
发酵 后期 | 减少(乳酸继续积累,pH继续下降,抑制乳酸菌活动) | 继续增多,pH继续下降 | 下降至相对稳定(硝酸盐还原菌被完全抑制) |
变化 曲线 | |||
注意 | 亚硝酸盐是硝酸盐还原菌促进硝酸盐还原形成的,而不是硝化细菌氧化氨形成的 | ||
2.制作泡菜的注意事项
(1)营造无氧环境
①选择的泡菜坛密封性要好;②加入蔬菜后要注入煮沸后冷却的盐水,使盐水没过全部菜料;③盖上坛盖后要在坛盖边沿的水槽中注满清水。
(2)控制适宜的发酵温度
温度过高易致杂菌滋生;温度过低不利于乳酸发酵,会使发酵时间延长。
(3)控制发酵时间
一般在腌制10天后,亚硝酸盐含量开始下降。但泡菜发酵时间并不是越长越好,一方面发酵时间过长,可能会产生其他有害物质,另一方面,发酵时间过长,乳酸含量过高,导致泡菜口味不佳。
3.果酒和果醋改进装置及其分析
装置的使用:使用该装置制作果酒时,应该关闭充气口;制作果醋时,应将充气口连接充气泵,输入空气。
考向1| 发酵及传统发酵技术概念的判断
1.关于发酵的叙述,错误的是( )
A.发酵就是无氧呼吸
B.发酵是将原料通过微生物的代谢转化为人类所需要的产物的过程
C.酒精发酵是由活的酵母菌引起的
D.利用微生物能够生产出人们所需的多种产物的原因是不同的微生物具有产生不同代谢物的能力
A 解析:发酵包括有氧发酵和无氧发酵,A错误;发酵是指人们利用微生物,在适宜的条件下,将原料通过微生物的代谢转化为人类所需要的产物的过程,B正确;酒精发酵是由活的酵母菌引起的,C正确;不同的微生物具有产生不同代谢物的能力,因此利用微生物能够生产出人们所需的多种产物,D正确。
2.(2021·湖北卷)中国的许多传统美食制作过程蕴含了生物发酵技术。下列叙述正确的是( )
A.泡菜制作过程中,酵母菌将葡萄糖分解成乳酸
B.馒头制作过程中,酵母菌进行呼吸作用产生CO2
C.米酒制作过程中,将容器密封可以促进酵母菌生长
D.酸奶制作过程中,后期低温处理可产生大量乳酸杆菌
B 解析:泡菜制作过程中,主要是乳酸菌将葡萄糖分解成乳酸,A错误;做馒头或面包时,酵母菌可以分解面粉中的葡萄糖,产生CO2和酒精,CO2是气体,遇热膨胀而形成小孔,使得馒头或面包暄软多孔,B正确;酵母菌在有氧条件下可以大量繁殖,在密封即无氧条件下产生酒精,C错误;酸奶制作过程中,后期低温处理时大部分乳酸杆菌已死亡,不会大量繁殖,D错误。
考向2| 泡菜的制作原理和过程的分析
3.(2021·山东淄博一模)下图为泡菜制作过程中乳酸、乳酸菌和亚硝酸盐含量的变化曲线。据图分析,下列叙述不合理的是( )
A.发酵初期,发酵液中的O2抑制部分乳酸菌代谢,乳酸产量少
B.发酵初期,亚硝酸盐含量较低,是泡菜风味品质最好的时期
C.发酵中期,乳酸大量积累导致pH下降,抑制其他微生物生长
D.发酵后期,乳酸量增加到一定浓度后,会导致乳酸菌数量下降
B 解析:乳酸菌属于厌氧型微生物,发酵初期,发酵液中的O2抑制部分乳酸菌代谢,乳酸产量少,A正确;发酵初期,由于发酵程度低,乳酸产量少,泡菜风味品质不好,B错误;由图可知,发酵中期,乳酸大量积累导致发酵液pH下降,抑制其他微生物生长,C正确;发酵后期,乳酸含量增加到一定浓度后,会抑制乳酸菌的生长,导致乳酸菌数量下降,D正确。
考向3| 果酒、果醋的制作原理和过程的分析
4.(2021·山东卷)葡萄酒的制作离不开酵母菌。下列说法错误的是( )
A.无氧条件下酵母菌能存活但不能大量繁殖
B.自然发酵制作葡萄酒时起主要作用的菌是野生型酵母菌
C.葡萄酒颜色是葡萄皮中的色素进入发酵液形成的
D.制作过程中随着发酵的进行发酵液中糖含量增加
D 解析:酵母菌进行有氧呼吸获得能量可大量繁殖,无氧条件下,酵母菌发酵产生酒精,故无氧条件下酵母菌能进行无氧呼吸,可存活但不能大量繁殖,A正确;自然发酵制作葡萄酒时起主要作用的菌是葡萄皮上的野生型酵母菌,B正确;葡萄皮中的色素进入发酵液使葡萄酒呈现颜色,C正确;制作葡萄酒过程中随着发酵的进行发酵液中糖含量减少,D错误。
5.(2021·辽宁卷)利用菠萝蜜制作果醋的大致流程为:先在灭菌的果肉匀浆中接种酵母菌,发酵6天后,再接入活化的醋酸杆菌,发酵5天。下列有关叙述错误的是( )
A.乙醇既是醋酸发酵的底物,又可以抑制杂菌繁殖
B.酵母菌和醋酸杆菌均以有丝分裂的方式进行增殖
C.酵母菌和醋酸杆菌发酵过程中控制通气的情况不同
D.接入醋酸杆菌后,应适当升高发酵温度
B 解析:当缺少糖源时,醋酸菌将乙醇变为乙醛,再将乙醛变为乙酸,同时乙醇还可以抑制杂菌繁殖,A正确。酵母菌一般以出芽的方式繁殖,醋酸杆菌以二分裂的方式进行增殖,B错误。酵母菌发酵过程中先通气使其大量繁殖,再密闭发酵产生乙醇;醋酸杆菌为好氧菌,需持续通入无菌氧气,C正确。酵母菌发酵的适宜温度是18~30 ℃,醋酸杆菌发酵的适宜温度为30~35 ℃,D正确。
考点二 发酵工程及其应用
1.概念:利用微生物的特定功能,通过现代工程技术,规模化生产对人类有用的产品。
2.发酵工程的基本环节
3.发酵工程的应用
(1)在食品工业上的应用:①生产传统的发酵产品。②生产各种各样的食品添加剂。③生产酶制剂。
(2)在医药工业上的应用
①青霉素的发现和产业化生产推动了发酵工程在医药领域的应用和发展。
②发酵工程逐步扩展到了其他抗生素、多种氨基酸、激素和免疫调节剂等的生产领域。
(3)在农牧业上的应用:①生产微生物肥料。②生产微生物农药。③生产微生物饲料。
(4)在其他方面的应用
发酵工程正渗透到几乎所有的工农业领域,在助力解决粮食、环境、健康和能源等方面的重大问题上,做出越来越大的贡献。
1.发酵工程中所需的性状优良的菌种只能从自然界中筛选出来。 ( × )
2.在菌种确定之前就要选择原料制备培养基。 ( × )
3.发酵罐内发酵是发酵工程的中心环节。 ( √ )
4.发酵工程在食品工业、医药工业和农牧业等许多领域得到了广泛的应用。 ( √ )
1.发酵工程中心环节的分析
2.啤酒的工业化生产的过程分析
(1)啤酒发酵的过程及内容
(2)“精酿”啤酒与“工业”啤酒的区别
1.下面是有关啤酒的工业化生产的流程。下列有关叙述错误的是( )
发芽→焙烤→碾磨→糖化→蒸煮→发酵→消毒→终止
A.啤酒的发酵过程包括主发酵和后发酵两个阶段
B.发芽的过程中大麦会产生淀粉酶,便于将大麦中的淀粉分解为葡萄糖进行酒精发酵
C.发酵的过程就是酵母菌进行有氧呼吸的过程
D.消毒的目的是杀死啤酒中的大多数微生物,以延长它的保存期
C 解析:发酵的过程是酵母菌进行无氧呼吸产生酒精的过程,C错误。
2.(2021·山东济南二模)发酵工程是指采用现代工程技术手段,利用微生物的某些特定功能,为人类生产有用的产品。常用好氧菌谷氨酸棒状杆菌利用图1的发酵罐来大量生产味精,发酵流程如图2所示。下列叙述正确的是( )
A.发酵中所使用的谷氨酸棒状杆菌菌种可从自然界筛选,也可通过诱变育种、杂交育种或基因工程育种获得
B.为了保证发酵产品的产量和品质,图中发酵配料及发酵罐需经过严格的灭菌
C.在发酵过程中,通过加料口取样,随时监测产物浓度和微生物数量
D.图中发酵过程需通入无菌空气,并通过搅拌使培养液与菌种充分接触后关闭通气口
B 解析:谷氨酸棒状杆菌属于原核生物,不能进行有性生殖,无法通过杂交育种获得,A错误;严格灭菌可以杀死发酵配料及发酵罐中的所有微生物,防止杂菌污染,从而保证发酵产品的产量和品质,B正确;在发酵过程中,应通过放料口取样,随时监测产物浓度和微生物数量,C错误;谷氨酸棒状杆菌属于好氧菌,在发酵过程中要不断地通入无菌空气,不能关闭通气口,D错误。
【归纳总结】
(1)啤酒酵母菌:通过微生物培养技术筛选出的优良菌种,在接种前进行扩大培养,缩短生产周期。
(2)焙烤温度不能过高,防止淀粉酶失活。
(3)蒸煮后的糖浆一定要冷却后才能接种,防止高温杀死酵母菌。
(4)发酵过程中注意控制好温度、pH、通气、发酵时间等。
(5)接种前要对发酵罐进行灭菌,接种时要进行无菌操作,防止杂菌污染。
【命题动态】针对人类生产或生活的某一需求,结合生活或生产实例,考查传统发酵技术及发酵工程的应用。呈现形式一般以选择题为主,难度较低或中档。
1.(2020·山东卷)我国的酿酒技术历史悠久,古人在实际生产中积累了很多经验。《齐民要术》记载:将蒸熟的米和酒曲混合前需“浸曲发,如鱼眼汤,净淘米八斗,炊作饭,舒令极冷”。意思是将酒曲浸到活化,冒出鱼眼大小的气泡,把八斗米淘净,蒸熟,摊开冷透。下列说法错误的是( )
A.“浸曲发”过程中酒曲中的微生物代谢加快
B.“鱼眼汤”现象是微生物呼吸作用产生的CO2释放形成的
C.“净淘米”是为消除杂菌对酿酒过程的影响而采取的主要措施
D.“舒令极冷”的目的是防止蒸熟的米温度过高导致酒曲中的微生物死亡
[思维培养]
C 解析:“浸曲发”是将酵母菌活化,可以使微生物代谢加快,A正确;“鱼眼汤”是指酵母菌在呼吸过程中产生CO2,使溶液中出现气泡,B正确;在做酒过程中,为消除杂菌的影响而采取的主要措施是“炊作饭”,即蒸熟,C错误;“舒令极冷”是将米饭摊开冷透,目的是防止温度过高导致微生物(酵母菌)死亡,D正确。
2.(2021·广东卷)中国科学家运用合成生物学方法构建了一株嗜盐单胞菌H,以糖蜜(甘蔗榨糖后的废弃液,含较多蔗糖)为原料,在实验室发酵生产PHA等新型高附加值可降解材料,期望提高甘蔗的整体利用价值。工艺流程如下图。
回答下列问题:
(1)为提高菌株H对蔗糖的耐受能力和利用效率,可在液体培养基中将蔗糖作为________,并不断提高其浓度,经多次传代培养(指培养一段时间后,将部分培养物转入新配的培养基中继续培养)以获得目标菌株。培养过程中定期取样并用__________________的方法进行菌落计数,评估菌株增殖状况。此外,选育优良菌株的方法还有____________________(答出两种方法即可)等。
(2)基于菌株H嗜盐、酸碱耐受能力强等特性,研究人员设计了一种不需要灭菌的发酵系统,其培养基盐浓度设为60 g/L,pH为10,菌株H可正常持续发酵60 d以上。该系统不需要灭菌的原因是______________________________
_______________________________________。(答出两点即可)
(3)研究人员在工厂进行扩大培养,在适宜的营养物浓度、温度、pH条件下发酵,结果发现发酵液中菌株H细胞增殖和PHA产量均未达到预期,并产生了少量乙醇等物质,说明发酵条件中____________________可能是高密度培养的限制因素。
(4)菌株H还能通过分解餐厨垃圾(主要含蛋白质、淀粉、油脂等)来生产PHA,说明其能分泌__________________________________
__________________________________________________________________。
解析:(1)根据题意分析,该实验的目的是提高菌株H对蔗糖的耐受能力和利用效率,结合微生物的代谢需求,其液体培养基应该以蔗糖作为唯一碳源,并不断提高其浓度,经多次传代培养以获得目标菌株。培养过程中定期取样并用血细胞计数板计数的方法进行菌落计数,评估菌株增殖状况。此外,选育优良菌株的方法还有诱变育种、基因工程育种等。(2)已知菌株H具有嗜盐、酸碱耐受能力强等特性,因此当培养基盐浓度为60 g/L,pH为10时,菌株H可正常持续发酵60 d以上,而盐浓度为60 g/L的条件下,其他杂菌因失水过多而死亡;pH为10的条件下,其他杂菌的酶变性失活,生长繁殖受抑制,故该系统不需要灭菌。(3)分析题意,扩大培养时,营养物浓度、温度、pH等条件适宜,而发酵液中菌株H细胞增殖和PHA产量均未达到预期,并产生了少量乙醇等物质,说明发酵条件中氧气不足,使菌种进行无氧呼吸产生乙醇,即氧气(O2或溶解氧)可能是限制高密度培养的重要因素。(4)根据酶的专一性可知,菌株H能通过分解主要含蛋白质、淀粉、油脂等的餐厨垃圾来生产PHA,说明其能分泌蛋白酶、淀粉酶、脂肪酶等。
答案:(1)唯一碳源 血细胞计数板计数 诱变育种、基因工程育种 (2)盐浓度为60 g/L的条件下,其他杂菌因失水过多而死亡;pH为10的条件下,其他杂菌的酶变性失活,生长繁殖受抑制 (3)氧气(O2或溶解氧) (4)蛋白酶、淀粉酶、脂肪酶等
1.(生活、学习和实践情境)与啤酒、葡萄酒并称世界三大古酒的黄酒是中国特产,即墨老酒是黄酒中的珍品,按照“黍米必齐、曲蘖必时、水泉必香、陶器必良、湛炽必洁、火剂必得”的古代造酒六法(古遗六法)酿制而成。下列关于我国传统黄酒发酵的叙述,错误的是( )
A.黄酒中的酒精是糖类经酵母菌无氧呼吸产生的代谢产物
B.“曲蘖”指酿造老酒的酵母菌,在酿造黄酒过程中进行有氧呼吸和无氧呼吸
C.“湛炽必洁”为消除杂菌对酿酒过程的影响而采取的主要措施
D.“火剂必得”的目的是大火升温,保持高温是促进酵母菌无氧呼吸酿酒的前提
D 解析:黄酒中的酒精是糖类经酵母菌无氧呼吸产生的代谢物,因为酵母菌无氧呼吸的产物是酒精,A正确;在黄酒制作过程中同样需要酵母菌先进行有氧呼吸大量繁殖,而后经过无氧呼吸产生酒精,据此可推测,“曲蘖”指酿造老酒的酵母菌,在酿造黄酒过程中进行有氧呼吸和无氧呼吸,B正确;避免杂菌污染是酿酒过程中的必要措施,因此,“湛炽必洁”为消除杂菌对酿酒过程的影响而采取的主要措施,C正确;“火剂必得”是指控制适宜的温度保证酵母菌发酵所需,通常为18~30 ℃,D错误。
2.(生命科学史情境)传统的酱油制作工艺采用面粉、黄豆做成酱饼,通过蒸熟、发酵、摊晒,然后将酱饼捣碎和盐汤盛入缸中,主要利用黑曲霉发酵,经5~6个月日晒夜露,不断搅动着酱缸里的酱,进行“捣缸”,待酱料完全熟化,再进行压榨过滤。下列说法错误的是( )
A.“蒸熟”使大豆蛋白质变性,并杀灭附着在原料上的微生物
B.加盐的目的主要是赋予酱油一定的咸味
C.“捣缸”的目的是通风降温,混合均匀,以利于黑曲霉正常生长繁殖
D.黑曲霉产生的蛋白水解酶等多种酶可水解原料中的蛋白质,增加酱油的鲜味
B 解析:“蒸熟”使大豆蛋白质变性,有利于后期发酵,同时起到杀灭附着在原料上的微生物的作用,A正确;加盐的目的是抑制某些腐生微生物的活动,同时赋予酱油一定的咸味,B错误;黑曲霉是一种好氧菌,“捣缸”的目的是通风供氧,降低温度,混合均匀,以利于黑曲霉正常生长繁殖,C正确;黑曲霉有复杂的酶系统,主要产生蛋白水解酶等,多种酶可水解原料中的蛋白质,增加酱油的鲜味,D正确。
3.(科学实验和探究情境)泡菜的制作工艺是我国悠久的文化遗产之一。制作泡菜的过程中,应控制亚硝酸盐在一定浓度范围内,以免对人体产生危害。兴趣小组欲研究不同浓度食醋对泡菜中亚硝酸盐含量的影响。实验步骤如下:称取等量的新鲜白菜4份,每份均加入等量的质量分数为7%的盐水、鲜姜和辣椒,再加入食醋,调节料液的食醋浓度分别为0、0.3%、0.6%、0.9%,每天测定其亚硝酸盐含量,下图为室温下的实验结果。请回答下列相关问题:
(1)制作泡菜时,如果发现发酵容器内底层的发酵效果比上层的好,则说明制作泡菜使用的发酵菌属于________(填“好氧菌”或“厌氧菌”)。设置食醋浓度为0的组别的目的是_______________
_________________________________________________________。
(2)分析曲线可知,随泡制时间的延长,亚硝酸盐含量的变化趋势均表现为______________并均在第3 d达到最大值。室温下,用白菜制作的泡菜,最佳食用时间是泡制________d以后。泡菜发酵初期,由于泡菜罐加盖并水封,会使______菌逐渐被抑制;发酵中期,乳酸菌大量繁殖产生乳酸使______菌被抑制;发酵后期,________菌也会被抑制。
(3)结合本实验,不同浓度食醋对泡菜中亚硝酸盐含量的影响是___________________________________________________________________
________________________________________________(答出两点)。
解析:(1)制作泡菜时,底层缺乏氧气,若底层的发酵效果比上层的好,说明该发酵菌是厌氧菌。设置食醋浓度为0的一组,目的是与有食醋的实验组形成对照,排除无关变量对实验结果的影响。(2)分析题图曲线可知,亚硝酸盐含量变化趋势均表现为先上升后下降;9 d后泡菜中的亚硝酸盐含量降至最低,适宜食用。发酵初期水密封后发酵环境中缺乏氧气,好氧菌被逐渐抑制;发酵中期乳酸菌产生乳酸,不耐酸细菌被抑制,随着代谢产物的积累,发酵后期乳酸菌被抑制。(3)根据题图可知,食醋会抑制泡菜中亚硝酸盐的产生;三组浓度中,0.6%食醋抑制作用最强;食醋浓度过高或过低抑制作用均下降。
答案:(1)厌氧菌 作为对照,排除无关变量对实验结果的影响 (2)先上升后下降 9 好氧 不耐酸 乳酸 (3)食醋会抑制泡菜中亚硝酸盐的产生;三组浓度中,0.6%食醋抑制作用最强;食醋浓度过高或过低抑制作用均下降
高中生物人教版 (2019)选择性必修3第3节 发酵工程及其应用教案: 这是一份高中生物人教版 (2019)选择性必修3<a href="/sw/tb_c4008667_t8/?tag_id=27" target="_blank">第3节 发酵工程及其应用教案</a>,共10页。教案主要包含了教学重点和难点,教学方法,课时安排 1课时,教学设计,发酵工程的概念等内容,欢迎下载使用。
35 2022年高考生物一轮复习(新高考版2(鲁辽)适用) 第十单元 第35讲 传统发酵技术的应用和发酵工程及其应用: 这是一份35 2022年高考生物一轮复习(新高考版2(鲁辽)适用) 第十单元 第35讲 传统发酵技术的应用和发酵工程及其应用,共23页。
2023版高考生物一轮总复习第10单元生物技术与工程第40课基因工程教师用书: 这是一份2023版高考生物一轮总复习第10单元生物技术与工程第40课基因工程教师用书,共27页。教案主要包含了易错分析,教材细节命题,易错提醒,命题动态等内容,欢迎下载使用。

