2023版高考生物一轮总复习第5单元遗传的基本规律与伴性遗传第16课基因在染色体上及伴性遗传和人类遗传病教师用书
展开第16课 基因在染色体上及伴性遗传和人类遗传病
►学业质量水平要求◄
1.通过基因在染色体上与伴性遗传特点分析,从分子水平、细胞水平阐述生命的延续性,建立起进化与适应的观点。(生命观念)
2.通过对伴性遗传规律和解答遗传系谱图方法的归纳总结,培养归纳与概括、推理和逻辑分析能力。(科学思维)
考点一 基因在染色体上的假说与证据
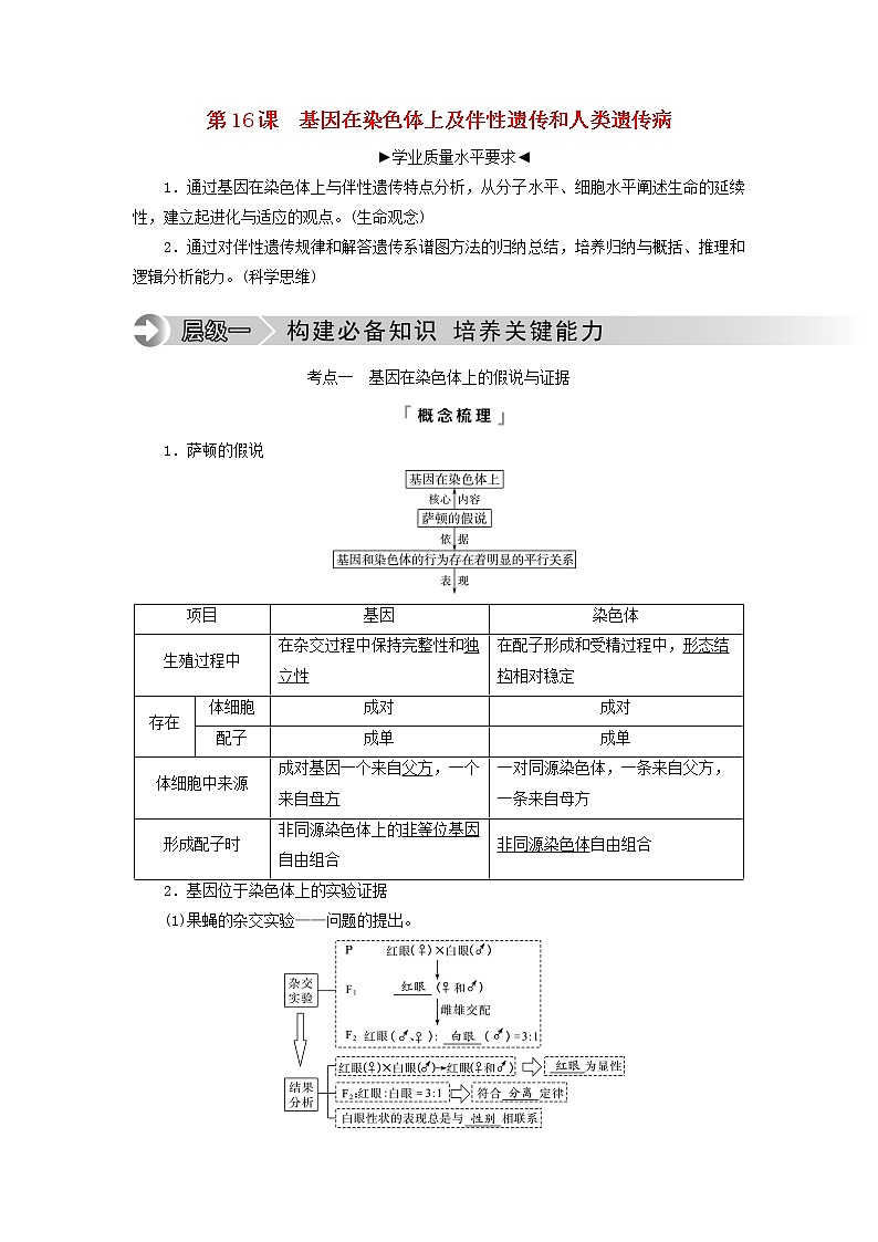
1.萨顿的假说
项目
基因
染色体
生殖过程中
在杂交过程中保持完整性和独立性
在配子形成和受精过程中,形态结构相对稳定
存在
体细胞
成对
成对
配子
成单
成单
体细胞中来源
成对基因一个来自父方,一个来自母方
一对同源染色体,一条来自父方,一条来自母方
形成配子时
非同源染色体上的非等位基因自由组合
非同源染色体自由组合
2.基因位于染色体上的实验证据
(1)果蝇的杂交实验——问题的提出。
(2)假设解释——提出假设。
①假设:控制果蝇红眼、白眼的基因只位于X染色体上,Y染色体上无相应的等位基因。
②对杂交实验的解释(如下图)。
(3)测交验证:亲本中的白眼雄蝇和F1中的红眼雌蝇交配→子代中雌性红蝇∶雌性白蝇∶雄性红蝇∶雄性白蝇=1∶1∶1∶1。再用得到的白眼雌蝇和野生型红眼雄蝇交配→子代雌性全为红眼,雄性全为白眼。
(4)结论:控制果蝇红眼、白眼的基因只位于X染色体上→基因位于染色体上。
3.基因与染色体的关系:一条染色体上有多个基因,基因在染色体上呈线性排列。
1.萨顿假说的内容为基因是由染色体携带着从亲代传递给下一代的,即基因在染色体上。 ( √ )
2.果蝇易饲养、繁殖快,常用它作为遗传学研究的实验材料。 ( √ )
3.摩尔根用同位素标记法证明基因在染色体上呈线性排列。 ( × )
4.染色体和基因并不是一一对应的关系,一条染色体上含有很多个基因。 ( √ )
【教材细节命题】
1.(必修2 P31图29拓展)所有生物都有性染色体吗?并非所有生物都有性染色体,没有性别之分的生物(如酵母菌等)没有性染色体,雌雄同株的生物如玉米、水稻等也无性染色体。性染色体只存在于生殖细胞中吗?性染色体既存在于生殖细胞中,又存在于正常体细胞中。
2.(必修2 P31正文拓展)细胞中的基因都位于染色体上吗?不是。为什么?①真核生物的核基因都位于染色体上,而质基因位于线粒体等细胞器内;②原核生物的基因有的位于拟核区DNA分子上,有的位于细胞质的质粒上。
摩尔根实验的拓展分析
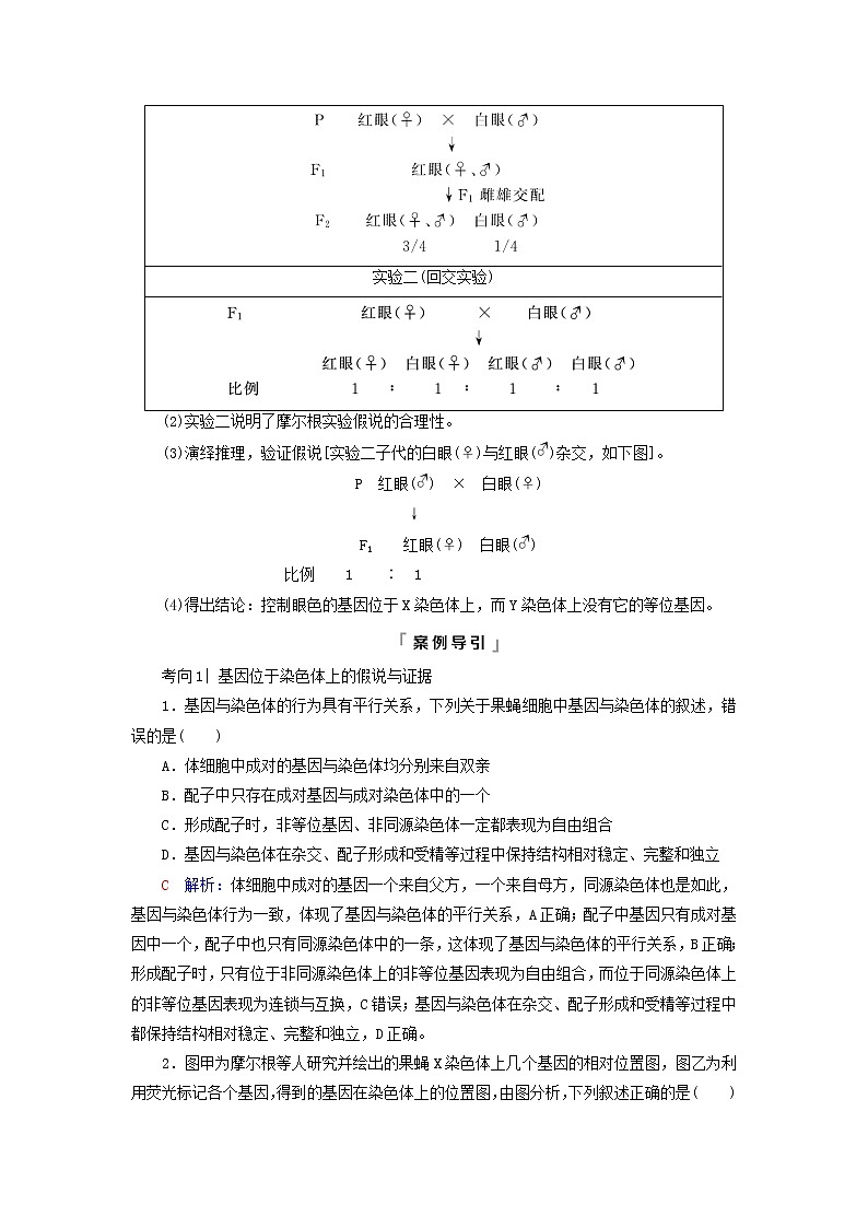
(1)观察实验(摩尔根先做了实验一,紧接着做了回交实验二)。
实验一(杂交实验):
实验二(回交实验)
(2)实验二说明了摩尔根实验假说的合理性。
(3)演绎推理,验证假说[实验二子代的白眼(♀)与红眼()杂交,如下图]。
P 红眼() × 白眼(♀)
↓
F1 红眼(♀) 白眼()
比例 1 ∶ 1
(4)得出结论:控制眼色的基因位于X染色体上,而Y染色体上没有它的等位基因。
考向1| 基因位于染色体上的假说与证据
1.基因与染色体的行为具有平行关系,下列关于果蝇细胞中基因与染色体的叙述,错误的是( )
A.体细胞中成对的基因与染色体均分别来自双亲
B.配子中只存在成对基因与成对染色体中的一个
C.形成配子时,非等位基因、非同源染色体一定都表现为自由组合
D.基因与染色体在杂交、配子形成和受精等过程中保持结构相对稳定、完整和独立
C 解析:体细胞中成对的基因一个来自父方,一个来自母方,同源染色体也是如此,基因与染色体行为一致,体现了基因与染色体的平行关系,A正确;配子中基因只有成对基因中一个,配子中也只有同源染色体中的一条,这体现了基因与染色体的平行关系,B正确;形成配子时,只有位于非同源染色体上的非等位基因表现为自由组合,而位于同源染色体上的非等位基因表现为连锁与互换,C错误;基因与染色体在杂交、配子形成和受精等过程中都保持结构相对稳定、完整和独立,D正确。
2.图甲为摩尔根等人研究并绘出的果蝇X染色体上几个基因的相对位置图,图乙为利用荧光标记各个基因,得到的基因在染色体上的位置图,由图分析,下列叙述正确的是( )
A.图甲和图乙都能说明一条染色体上有多个基因,且呈线性排列
B.图甲中朱红眼基因和深红眼基因的遗传遵循自由组合定律
C.图乙中方框内的四个荧光点所在的基因所含遗传信息一定不同
D.从荧光点的分布来看,图乙中是两条含有染色单体的非同源染色体
A 解析:据图甲可知,一条染色体上有多个基因,基因在染色体上呈线性排列;据图乙不同荧光点的位置分布可以说明基因在染色体上呈线性排列,A正确。图甲中朱红眼基因和深红眼基因位于同一条染色体上,不能自由组合,B错误。图乙中方框内的四个荧光点位置相同,说明这四个基因可能是相同基因(遗传信息相同),也可能是等位基因(遗传信息不同),因此,方框内的四个荧光点所在的基因所含遗传信息不一定不同,C错误。由图乙可知,图示为两条染色体,二者形态大小相似、基因位点相同,是一对同源染色体。同时每条染色体的同一位置有两个基因(荧光点),据此可推测染色体中有染色单体,因此图乙中是一对含有染色单体的同源染色体,D错误。
考向2| 基因在染色体上的实验探究
3.摩尔根在果蝇杂交实验中发现了伴性遗传,在果蝇野生型个体与白眼突变体杂交实验中,最早能够判断白眼基因位于X染色体上的最关键实验结果是( )
A.白眼突变体与野生型个体杂交,F1全部表现为野生型,雌、雄比例为1∶1
B.F1自由交配,后代出现性状分离,白眼全部是雄性
C.F1雌性与白眼雄性杂交,后代出现白眼,且在雌雄性果蝇中比例均为1∶1
D.白眼雌性与野生型雄性杂交,后代白眼全部为雄性,野生型全部为雌性
B 解析:若白眼基因位于X染色体上,则白眼性状应与性别有关,F1自由交配,后代中白眼全部为雄性,该结果是判断白眼基因位于X染色体上的最关键证据。
4.已知果蝇的灰体和黄体受一对等位基因控制,但这对相对性状的显隐性关系和该等位基因所在的染色体是未知的。同学甲用一只灰体雌蝇与一只黄体雄蝇杂交,子代中♀灰体∶♀黄体∶灰体∶黄体为1∶1∶1∶1。同学乙用两种不同的杂交实验都证实了控制黄体的基因位于X染色体上,并表现为隐性。请根据上述结果,回答下列问题:
(1)仅根据同学甲的实验,________(填“能”或“不能”)证明控制黄体的基因位于X染色体上,并表现为隐性。
(2)请用同学甲得到的子代果蝇为材料设计两个不同的实验,这两个实验都能独立证明同学乙的结论。(要求:每个实验只用一个杂交组合,并指出支持同学乙结论的预期实验结果)
解析:(1)假设与果蝇体色相关的基因用A、a表示。灰体雌蝇与黄体雄蝇杂交,子代中出现了灰体和黄体,据此不能判断该相对性状的显隐性;而子代雌雄个体中灰体和黄体的比例均为1∶1,基因在常染色体(如亲本基因型为Aa×aa)或X染色体上(如亲本基因型为XAXa×XaY)均可出现此比例,所以根据此结果不能确定基因的位置。(2)若基因位于X染色体上,且黄体(用基因a表示)为隐性状性,则亲本基因型为XAXa×XaY,子代基因型为XAXa(灰体♀)、XaXa(黄体♀)、XAY(灰体)、XaY(黄体)。伴性遗传后代的表型往往与性别相关联,所以若要证明该基因位于X染色体上,所选个体的杂交子代表型能表现出性别差异。分析同学甲得到的子代果蝇可得出两组杂交组合能独立证明同学乙的结论:①♀黄体(XaXa)×灰体(XAY)→XAXa(灰体♀)、XaY(黄体),子代中所有雌性都表现为灰体,雄性都表现为黄体;②♀灰体(XAXa)×灰体(XAY)→XAXA(灰体♀)、XAXa(灰体♀)、XAY(灰体)、XaY(黄体),子代中所有的雌性都表现为灰体,雄性中灰体与黄体各占一半。
答案:(1)不能 (2)实验1:杂交组合:♀黄体×灰体。预期结果:子一代中所有的雌性都表现为灰体,雄性都表现为黄体。实验2:杂交组合:♀灰体×灰体。预期结果:子一代中所有的雌性都表现为灰体,雄性中一半表现为灰体,另一半表现为黄体。
考点二 伴性遗传和人类遗传病
1.伴性遗传的类型和特点
(1)伴X染色体隐性遗传实例——红绿色盲。
①男性的色盲基因一定传给女儿,也一定来自母亲,表现为交叉遗传特点。
②若女性为患者,则其父亲和儿子一定是患者;若男性正常,则其母亲和女儿也一定正常。
③如果一个女性携带者的父亲和儿子均患病,说明这种遗传病的遗传特点是隔代遗传。
④这种遗传病的遗传特点是男性患者多于女性。
(2)伴X染色体显性遗传实例——抗维生素D佝偻病。
①男性的抗维生素D佝偻病基因一定传给女儿,也一定来自母亲。
②若男性为患者,则其母亲和女儿一定是患者;若女性正常,则其父亲和儿子也一定正常。
③这种遗传病的遗传特点是女性患者多于男性,图中体现出的遗传特点是世代连续遗传。
(3)伴Y染色体遗传实例——外耳道多毛症。
①患者全为男性,女性全部正常。
②没有显隐性之分。
③父传子,子传孙,具有世代连续性。
2.伴性遗传的应用
(1)推测后代发病率,指导优生优育。
婚配实例
生育建议
原因分析
男性正常×女性色盲
生女孩
该夫妇所生男孩均患色盲而女孩正常
抗维生素D佝偻病男性×女性正常
生男孩
该夫妇所生女孩全患病而男孩正常
(2)根据性状推断性别,指导生产实践。
已知控制鸡的羽毛有横斑条纹的基因只位于Z染色体上,且芦花(B)对非芦花(b)为显性,选育“非芦花雌鸡”的遗传杂交实验过程及遗传图解如下:
①选择亲本:选择非芦花雄鸡和芦花雌鸡杂交。
②遗传图解。
③选择子代:从F1中选择表型为“非芦花”的个体保留。
1.人类红绿色盲患病家系的系谱图中一定能观察到隔代遗传现象。 ( × )
2.外耳道多毛症患者产生的精子中均含有该致病基因。 ( × )
3.红绿色盲的遗传不遵循孟德尔的分离定律。 ( × )
4.一对表现正常的夫妇,生下了一个患病的女孩,则该致病基因一定是隐性基因且位于常染色体上。 ( √ )
【教材细节命题】
1.(必修2 P34“问题探讨”)为什么红绿色盲与抗维生素D佝偻病与性别关联的表现不同?尽管红绿色盲基因和抗维生素D佝偻病基因都位于X染色体上,但红绿色盲基因为隐性基因,而抗维生素D佝偻病基因为显性基因。因此,这两种遗传病与性别关联的表现不相同,红绿色盲表现为患病男性多于女性,而抗维生素D佝偻病则表现为患病女性多于男性。
2.(必修2 P35图212拓展)为什么人类的许多位于X染色体上的基因在Y染色体上无相应等位基因?人类的X染色体和Y染色体无论在形状、大小和携带的基因种类上都有差别。X染色体比Y染色体大,携带的基因多,所以许多位于X染色体上的基因在Y染色体上无相应等位基因。
1.X、Y染色体不同区段的遗传特点分析
2.伴性遗传的类型和遗传特点
基因的
Y染色体非同源区段基因的传递规律
X染色体非同源区段基因的传递规律
隐性基因
显性基因
模型
图解
判断
依据
父传子、子传孙,具有世代遗传连续性
双亲正常子病;母病子必病,女病父必病
子正常双亲病;父病女必病,子病母必病
规律
没有显隐性之分,患者全为男性,女性全部正常
男性患者多于女性患者;具有隔代交叉遗传现象
女性患者多于男性患者;具有世代连续遗传现象
举例
人类外耳道多毛症
人类红绿色盲症、血友病
抗维生素D佝偻病
3.“程序法”分析遗传系谱图
考向1| 伴性遗传的类型和遗传特点
1.(2021·河南郑州一测)下图是四个单基因遗传病家族的系谱图,图中“□、○”分别表示正常男女,“、”分别表示患病男女,仔细观察这些系谱图,分析相关表述错误的是( )
A.①②③④中患者均可能是白化病患者
B.①中的患者不可能是红绿色盲患者
C.②③④中患者均可能患有红绿色盲
D.③中的致病基因可能位于X染色体上且为显性遗传病
C 解析:白化病是常染色体隐性遗传病,①②③④中患者均有可能是白化病患者,A项正确;①所示遗传病为常染色体隐性遗传病,红绿色盲是伴X染色体隐性遗传病,①中的患者不可能是红绿色盲患者,B项正确;若②中患者患红绿色盲,则其儿子必定患病,与图②矛盾,故②中的患者不可能是红绿色盲患者,C项错误;③中母亲患病,儿子患病,③中遗传病可能是伴X染色体显性遗传病、伴X染色体隐性遗传病、常染色体显性遗传病、常染色体隐性遗传病,D项正确。
2.(2021·广东肇庆一模)调查发现,先天性眼球震颤是一种人类遗传病,表现为患者无法自主地随意运动眼球而影响视力。一位患此病男性与一位正常女性婚配的后代中,女儿均患此病,儿子均正常。从遗传角度分析,下列叙述错误的是( )
A.该病属于伴X染色体显性遗传病
B.女性患者可能产生不含该致病基因的卵细胞
C.男性患者的基因只能从其母亲那传来,再传给其女儿,表现为隔代交叉遗传
D.该家庭中的患病女儿与正常男性婚配,无论生男生女都有50%的患病可能性
C 解析:根据题意可知,先天性眼球震颤是一种人类遗传病,假如该病受一对等位基因病B、b控制。根据“患病男性与正常女性婚配的后代中,女儿均患此病,儿子均正常”,说明该病的遗传存在性别差异,且先天性眼球震颤对正常为显性,致病基因位于X染色体上,男性患者的基因型为XBY,正常女性的基因型为XbXb。二者婚配,后代的基因型及比例为1/2XBXb(患病女性)、1/2XbY(正常男性)。 根据题意先天性眼球震颤应属于伴X染色体显性遗传病,A正确;若女性患者为杂合子,产生的卵细胞中有1/2不含该致病基因,B正确;伴X染色体隐性遗传具有隔代交叉遗传现象,而此病属于伴X染色体显性遗传病,具有世代连续遗传的特点,C错误;该家族的患病女儿(XBXb)与正常男性(XbY)婚配,所生女儿和儿子均有50%的患病可能,D正确。
【方法规律】X、Y染色体的来源及传递规律
(1)X1Y中X1来自母亲,Y来自父亲,向下一代传递时,X1只能传给女儿,Y只能传给儿子。
(2)X2X3中X2、X3一条来自父亲,一条来自母亲。向下一代传递时,X2、X3任何一条既可传给女儿,又可传给儿子。
(3)一对染色体组成为X1Y、X2X3的夫妇生两个女儿,则女儿中来自父亲的染色体都为X1,且是相同的;但来自母亲的染色体可能为X2,也可能为X3,不一定相同。
考向2| 遗传系谱图中遗传方式的判断和概率计算
3.某家族患有甲、乙两种单基因遗传病,其中一种病的致病基因位于X染色体上。研究人员通过调查得到了该家族的遗传系谱图(图1),然后对Ⅰ1、Ⅱ2、Ⅱ3、Ⅲ2的这两对基因进行电泳分离,得到了不同的条带(图2)。下列说法合理的是 ( )
A.甲病是常染色体隐性遗传病,乙病是伴X染色体隐性遗传病
B.条带①代表甲病的致病基因,条带③代表乙病的致病基因
C.对Ⅲ1的两对基因进行电泳分离,所得的条带应该是①和③
D.只考虑甲、乙两种遗传病,Ⅰ4与Ⅱ1基因型相同的概率是1/2
B 解析:根据题意和图示分析可知,Ⅰ3和Ⅰ4个体不患甲病,而他们有一个患甲病的女儿,即“无中生有为隐性,隐性看女病,女病男正非伴性”,说明甲病是常染色体隐性遗传病;根据题干信息可知乙病是伴X染色体遗传病,由Ⅰ4患乙病, Ⅱ2未患乙病,说明乙病是伴X染色体显性遗传病,A错误。Ⅱ2不患甲病而Ⅱ3患甲病,因此电泳条带中,条带①代表甲病的致病基因,条带②代表甲病的正常基因;图中Ⅱ2、 Ⅱ3和Ⅲ2均不患乙病,因此条带③表示乙病的显性致病基因,条带④代表乙病的正常基因,B正确。假设甲病的相关基因为A、a,乙病的相关基因为B、b,根据电泳图可知,Ⅱ2基因型为AAXbY,Ⅱ1基因型为AaXBXb,所以Ⅲ1基因型为AAXBY或AaXBY,故电泳条带为②③或 ①②③,C错误。图中Ⅰ4的基因型为AaXBXb,Ⅱ1的基因型为AaXBXb,Ⅰ4与Ⅱ1的基因型相同,D错误。
4.(2021·广东广州六校联考)人类某遗传病受一对等位基因(E、e)控制,两个家系成员的性状如图所示,下列说法错误的是( )
A.该遗传病的遗传方式为常染色体隐性遗传
B.Ⅲ1的基因型为Ee的概率为3/5
C.Ⅲ1与Ⅲ2生育一个患病男孩的概率为1/20
D.Ⅲ1与Ⅲ2生育一个正常女孩,该女孩携带该致病基因的概率为14/27
D 解析:Ⅰ1和Ⅰ2不患病,但是其女儿Ⅱ1患病,可判断出该遗传病为常染色体隐性遗传病,A项正确;Ⅱ3的基因型为1/3EE、2/3Ee,Ⅱ4的基因型为Ee,二者婚配所生后代基因型为Ee的概率为1/3×1/2+2/3×1/2=3/6,为EE的概率为1/3×1/2+2/3×1/4=2/6,又因Ⅲ1不患病,其基因型为Ee的概率为(3/6)÷(3/6+2/6)=3/5,B项正确;Ⅲ2的基因型为1/3EE、2/3Ee,Ⅲ1和Ⅲ2生育一个患病男孩的概率为3/5×2/3×1/4×1/2=1/20,C项正确;Ⅲ1产生的配子类型及比例为E∶e=7∶3,Ⅲ2产生的配子类型及比例为E∶e=2∶1,Ⅲ1与Ⅲ2生育一个正常女孩,该女孩是携带者的概率为(7/10×1/3+3/10×2/3)÷(1-3/10×1/3)=13/27,D项错误。
【方法规律】区分“患病男孩”和“男孩患病”
(1)位于常染色体上的遗传病
如果控制遗传病的基因位于常染色体上,由于常染色体与性染色体是自由组合的,在计算“患病男孩”与“男孩患病”概率时遵循以下规则:
①男孩患病概率=患病孩子的概率。
②患病男孩概率=患病孩子概率×1/2。
(2)位于性染色体上的遗传病。
如果控制遗传病的基因位于性染色体上,由于该性状与性别联系在一起,所以在计算“患病男孩”与“男孩患病”概率时遵循伴性遗传规律,即先从双亲基因型推出后代的患病情况,再按以下规则:
①患病男孩的概率=患病男孩在后代全部孩子中占的概率。
②男孩患病的概率=后代男孩群体中患病者占的概率。
5.(2021·山东卷改编)小鼠Y染色体上的S基因决定雄性性别的发生,在X染色体上无等位基因,带有S基因的染色体片段可转接到X染色体上。已知配子形成不受S基因位置和数量的影响,染色体能正常联会、分离,产生的配子均具有受精能力;含S基因的受精卵均发育为雄性,不含S基因的均发育为雌性,但含有两个Y染色体的受精卵不发育。一个基因型为XYS的受精卵中的S基因丢失,由该受精卵发育成能产生可育雌配子的小鼠。若该小鼠与一只体细胞中含两条性染色体但基因型未知的雄鼠杂交得F1,F1小鼠雌雄间随机杂交得F2,则F2小鼠中雌雄比例不可能为( )
A.4∶3 B.3∶4 C.8∶3 D.7∶8
C 解析:如果雄鼠的基因型是XYS,当其和该雌鼠XY杂交,F1中XX∶XY∶XYS∶YSY(致死)=1∶1∶1∶1,雌性∶雄性=2∶1。当F1杂交,雌性产生的配子为3X∶1Y,雄性产生的配子为1X∶1YS,随机交配后,产生的F2为3XX∶3XYS∶1XY∶1YSY(致死),所以雌性∶雄性=4∶3。如果雄鼠的基因型是XSY,当其和该雌鼠XY杂交,F1中XSX∶XSY∶XY∶YY(致死)=1∶1∶1∶1,雄性∶雌性=2∶1,当F1杂交,雄性可以产生的配子为1X∶2XS∶1Y,雌性产生的配子为1X∶1Y,随机结合后,产生的F2为1XX∶1XY∶2XSX∶2XSY∶1XY∶1YY(致死),所以雌性∶雄性=3∶4。如果雄鼠的基因型是XSX,当其和该雌鼠XY杂交,F1中XSX∶XSY∶XX∶XY=1∶1∶1∶1,雌性∶雄性=1∶1,当F1杂交,雌性产生的配子为3X∶1Y,雄性产生的配子为2XS∶1X∶1Y,随机结合后,产生的F2为6XSX∶2XSY∶3XX∶1XY∶3XY∶1YY(致死),所以雌性∶雄性=7∶8。
考点三 人类遗传病
1.人类常见遗传病
(1)概念:由遗传物质改变而引起的人类疾病,主要可以分为单基因遗传病、多基因遗传病和染色体异常遗传病三大类。
(2)人类遗传病的特点、类型及实例(连线)。
2.遗传病的检测和预防
(1)手段:主要包括遗传咨询和产前诊断等。
(2)遗传咨询的内容和步骤。
(3)产前诊断。
1.单基因遗传病是受一个基因控制的疾病。 ( × )
2.哮喘、青少年型糖尿病都属于多基因遗传病。 ( √ )
3.禁止近亲结婚能降低各种遗传病的发病率。 ( × )
4.通过遗传咨询可推算某些遗传病的发病率。 ( √ )
5.缺铁引起的贫血是可以遗传的。 ( × )
1.概括常见的遗传病类型
2.调查人群中的遗传病(实验)
(1)调查流程。
(2)有关遗传病调查的四个必备知识。
①发病率=×100%。
②遗传病发病率与遗传方式的调查范围不同。
项目内容
调查对象及范围
注意事项
结果计算及分析
遗传病发病率
广大人群随机抽样
考虑年龄、性别等因素,群体足够大
患病人数占所调查的总人数的百分比
遗传病遗传方式
患者家系
正常情况与患病情况
分析致病基因的显隐性及所在的染色体类型
③并非所有遗传病都可进行发病率和遗传方式的调查。
遗传病调查时,最好选取群体中发病率较高的单基因遗传病,如红绿色盲、白化病等。多基因遗传病容易受环境因素影响,不宜作为调查对象。
④调查人类遗传病发病率时,调查的群体要足够大,可以对小组数据的结果在班级或年级中进行汇总。
考向1| 人类遗传病的类型和特点
1.(2020·北京卷)甲型血友病(HA)是由位于X染色体上的A基因突变为a所致。下列关于HA的叙述不正确的是( )
A.HA是一种伴性遗传病
B.HA患者中男性多于女性
C.XAXa个体不是HA患者
D.男患者的女儿一定患HA
D 解析:甲型血友病(HA)是由位于X染色体上的A基因突变为a所致,是一种伴X染色体隐性遗传病,A正确;男性只要存在Xa即表现患病,女性需同时存在XaXa时才表现为患病,故HA患者中男性多于女性,B正确;XAXa个体不是HA患者,属于携带者,C正确;男患者的基因型为XaY,若婚配对象为XAXA,则其女儿(XAXa)不会患病,D错误。
2.(2020·山东卷)人体内一些正常或异常细胞脱落破碎后,其DNA会以游离的形式存在于血液中,称为cfDNA;胚胎在发育过程中也会有细胞脱落破碎,其DNA进入孕妇血液中,称为cffDNA。近几年,结合DNA测序技术,cfDNA和cffDNA在临床上得到了广泛应用。下列说法错误的是( )
A.可通过检测cfDNA中的相关基因进行癌症的筛查
B.提取cfDNA进行基因修改后直接输回血液可用于治疗遗传病
C.孕妇血液中的cffDNA可能来自脱落后破碎的胎盘细胞
D.孕妇血液中的cffDNA可以用于某些遗传病的产前诊断
B 解析:癌症产生的原因是原癌基因和抑癌基因发生突变,故可以通过检测cfDNA中相关基因来进行癌症的筛查,A正确;提取cfDNA进行基因修改后直接输回血液,该基因并不能正常表达,不可用于治疗遗传病,B错误;孕妇血液中的cffDNA可能来自胚胎细胞或母体胎盘细胞,C正确;提取孕妇血液中的cffDNA,因其含有胎儿的遗传物质,故可通过DNA测序技术检测其是否含有某种致病基因,用于某些遗传病的产前诊断,D正确。
考向2| 调查人群中的遗传病
3.(2021·广西梧州一模)我国青少年近视率逐年上升,有关近视的成因人们看法不一。用眼过度、读写距离太近、缺乏体育锻炼等很多因素都可能导致近视,近视还与遗传因素有关。请结合所学知识,分析以下问题:
(1)人类遗传病通常是指由____________而引起的人类疾病,主要可以分为单基因遗传病、多基因遗传病和________________三大类。
(2)某高中学校的学生根据所学知识针对近视的发病率进行了调查,发现调查结果高于官方发布的统计数据,推测可能的原因是________________________(答出一点即可)。
(3)病理性近视(高度近视)是一种单基因遗传病。某女生为高度近视,父母非高度近视,由此推测高度近视的遗传方式可能为____________遗传(不考虑X、Y同源区段)。因近视程度易受环境影响,且诊断存在误差,单个家庭所得结论可信度不高。为进一步验证上述推测,请设计一个调查方案,要求写出调查对象及预期结果(因条件所限,只能调查父母和子女两代人的视力情况)。
解析:(1)人类遗传病通常是指由遗传物质改变而引起的人类疾病,主要可以分为单基因遗传病、多基因遗传病和染色体异常遗传病三大类。(2)若调查遗传病的发病率,应在群体中抽样调查,选取的样本要足够多,且要随机取样。所以发现调查结果高于官方发布的统计数据,可能的原因是在发病较密集的人群中调查;调查的群体偏小等。(3)某女生为高度近视,父母非高度近视,“无中生有”为隐性,女儿患病父亲正常,由此推断高度近视的遗传方式可能为常染色体隐性遗传。若要验证上述推测,可设计以下调查方案。方案一:调查多对双亲都是非高度近视的家庭,若子女中出现多个高度近视个体,且男女患病人数大致相等(或出现多个女孩高度近视),则证明推测正确。方案二:调查多个母亲高度近视、父亲非高度近视的家庭,若子代非高度近视的个体多于高度近视个体,且男女患病人数大致相等(或出现多个女孩高度近视,或出现多个男孩非高度近视),则证明推测正确。方案三:调查多个母亲高度近视、父亲非高度近视的家庭和多个父亲高度近视、母亲非高度近视的家庭,若子代非高度近视的个体多于高度近视个体,且两类家庭的调查结果相似,则证明推测正确。方案四:调查多对双亲一方高度近视、另一方非高度近视的家庭,若子代非高度近视的个体多于高度近视个体,且男女患病人数大致相等,则证明推测正确。
答案:(1)遗传物质改变 染色体异常遗传病(或染色体病) (2)在发病较密集的人群中调查;调查的群体偏小(任选一点即可) (3)常染色体隐性 方案一:调查多对双亲都是非高度近视的家庭,若子女中出现多个高度近视个体,且男女患病人数大致相等(或出现多个女孩高度近视),则证明推测正确。
方案二:调查多个母亲高度近视、父亲非高度近视的家庭,若子代非高度近视的个体多于高度近视个体,且男女患病人数大致相等(或出现多个女孩高度近视,或出现多个男孩非高度近视),则证明推测正确。
方案三:调查多个母亲高度近视、父亲非高度近视的家庭和多个父亲高度近视、母亲非高度近视的家庭,若子代非高度近视的个体多于高度近视个体,且两类家庭的调查结果相似,则证明推测正确。
方案四:调查多对双亲一方高度近视、另一方非高度近视的家庭,若子代非高度近视的个体多于高度近视个体,且男女患病人数大致相等,则证明推测正确。
【命题动态】以日常生产、生活情境或科研论文为情境考查基因在染色体上、伴性遗传的特点、遗传系谱的判别、人类遗传病的特点及优生优育等,考查生命观念、科学思维的同时,进一步增强关注人类健康意识,培养公民的社会责任感。此部分是高考命题的重点和热点,难度不一。
1.(2021·湖南卷)有些人的性染色体组成为XY,其外貌与正常女性一样,但无生育能力,原因是其X染色体上有一个隐性致病基因a,而Y染色体上没有相应的等位基因。某女性化患者的家系图谱如图所示。下列叙述错误的是( )
A.Ⅱ1的基因型为XaY
B. Ⅱ2与正常男性婚后所生后代的患病概率为1/4
C.Ⅰ1的致病基因来自其父亲或母亲
D.人群中基因a的频率将会越来越低
[思维培养]
C 解析:Ⅰ1是女性携带者,基因型为XAXa,Ⅰ2的基因型是XAY,生出的子代中,Ⅱ1的基因型是XaY,Ⅱ2的基因型是XAXa,Ⅱ3的基因型是XaY,Ⅱ4的基因型XAXA,Ⅱ5的基因型是XAY。据分析可知,Ⅱ1的基因型是XaY,A正确;Ⅱ2的基因型是XAXa,与正常男性XAY婚配后,后代基因型及比例为XAXA∶XAXa∶XAY∶XaY=1∶1∶1∶1,则所生后代的患病概率是1/4,B正确;由某女性化患者的家系图谱可知,Ⅰ1是女性携带者,基因型为XAXa,若致病基因来自父亲,则父亲基因型为XaY,由题干可知XaY为不育的女性化患者,因此,其致病基因只可能来自母亲,C错误;XaY(女性化患者)无生育能力,会使人群中a的基因频率越来越低,A的基因频率逐渐增加,D正确。
2.(2021·浙江1月选考)小家鼠的某1个基因发生突变,正常尾变成弯曲尾。现有一系列杂交试验,结果如下表。第①组F1雄性个体与第③组亲本雌性个体随机交配获得F2。F2雌性弯曲尾个体中杂合子所占比例为( )
杂交
组合
P
F1
雌
雄
雌
雄
①
弯曲尾
正常尾
1/2弯曲尾,1/2正常尾
1/2弯曲尾,1/2正常尾
②
弯曲尾
弯曲尾
全部弯曲尾
1/2弯曲尾,1/2正常尾
③
弯曲尾
正常尾
4/5弯曲尾,1/5正常尾
4/5弯曲尾,1/5正常尾
注:F1中雌雄个体数相同
A.4/7 B.5/9 C.5/18 D.10/19
B 解析:假设与小鼠弯曲尾、正常尾相关的基因为A、a。由第①组中弯曲尾与正常尾杂交,F1中雌雄个体均为弯曲尾∶正常尾=1∶1,可推测第①组亲本基因型为XAXa×XaY,则产生的F1中雄性个体基因型及比例为XAY∶XaY=1∶1;第③组中弯曲尾与正常尾(XaY)杂交,F1中雌雄个体均表现为弯曲尾∶正常尾=4∶1,由于亲本雄性正常尾(XaY)产生的配子类型及比例为Xa∶Y=1∶1,根据F1比例可推得亲本雌性弯曲尾产生的配子类型及比例为XA∶Xa=4∶1。若第①组F1雄性个体与第③组亲本雌性个体随机交配产生F2,已知第①组F1雄性个体中XAY∶XaY=1∶1,产生的配子类型及比例为XA∶Xa∶Y=1∶1∶2,而第③组亲本雌性个体产生的配子类型及比例为XA∶Xa=4∶1,则F2中雌性弯曲尾(XAXA、XAXa)个体所占比例为1/4×4/5+1/4×1/5+1/4×4/5=9/20,F2中雌性弯曲尾杂合子(XAXa)所占比例为1/4×1/5+1/4×4/5=5/20,则F2雌性弯曲尾个体中杂合子所占比例为(5/20)÷(9/20)=5/9,B正确。
1.(生命科学史情境)下列有关生物科学发展史的叙述,正确的是( )
A.施莱登和施旺提出细胞学说,并指出所有细胞都是由老细胞分裂产生
B.辛格和尼科尔森观察到细胞膜为亮—暗—亮,据此提出了流动镶嵌模型
C.鲁宾和卡门研究发现光合作用释放的O2中的O全来自H2O
D.摩尔根利用类比推理法通过果蝇的杂交实验证实了基因在染色体上
C 解析:魏尔肖提出“所有细胞都来源于先前存在的细胞”,认为细胞通过分裂产生新细胞,A错误;辛格和尼科尔森提出了生物膜的流动镶嵌模型,B错误;鲁宾和卡门利用同位素标记法证明了光合作用释放的氧气都来自水,C正确;摩尔根利用假说—演绎法通过果蝇的杂交实验证实了基因在染色体上,D错误。
2.(生活、学习和实践情境)鸡的性别决定方式为ZW型,Z、W染色体存在同源区(Ⅱ)和非同源区(Ⅰ、Ⅲ),芦花鸡羽毛的有斑纹和无斑纹是一对相对性状,无斑纹由仅位于Ⅰ区段的隐性基因b控制。下列说法正确的是( )
A.若某性状由位于Ⅱ区段的等位基因控制,则该性状有3种基因型
B.只有位于Ⅰ、Ⅲ区段的基因控制的性状遗传与性别有关
C.有斑纹的芦花母鸡和无斑纹的公鸡杂交,可根据羽毛斑纹确定后代性别
D.因控制有无斑纹的基因仅位于Ⅰ区段,故该基因遗传不遵循孟德尔定律
C 解析:若某性状由位于Ⅱ区段的等位基因控制,相关基因用A、a表示,则该性状有ZAZA、ZAZa、ZaZa、ZAWA、ZAWa、ZaWA、ZaWa7种基因型,A错误;Ⅱ片段上的基因控制的性状也与性别有关,如ZaZa×ZaWA,后代雌性全部为显性性状,雄性全部为隐性性状,B错误;有斑纹的芦花母鸡基因型为ZBW,无斑纹的公鸡基因型为ZbZb,后代雄性个体全部有斑纹,雌性个体全部无斑纹,可以通过羽毛斑纹确定后代性别,C正确;性染色体上的基因的遗传也遵循孟德尔遗传定律,D错误。
3.(科学实验和探究情境)研究表明,正常女性细胞核内两条X染色体中的一条会随机失活,浓缩形成染色较深的巴氏小体。肾上腺脑白质营养不良(ALD)是伴X染色体隐性遗传病(致病基因用a表示),女性杂合子中有5%的个体会患病。下图1为某患者家族遗传系谱图,利用图中四位女性细胞中与此病有关的基因片段进行PCR,产物经酶切后的电泳结果如图2所示(A基因含一个限制酶酶切位点,a基因新增了一个酶切位点)。下列叙述错误的是( )
A.女性杂合子患ALD的原因很可能是巴氏小体上的基因无法正常表达
B.Ⅱ3个体的基因型是XAXa,患ALD的原因可能是来自父方的X染色体失活
C.a基因酶切后会出现3个大小不同的DNA片段,新增的酶切位点位于310 bp DNA 片段中
D.若Ⅱ1和一个基因型与Ⅱ4相同的女性婚配,后代患ALD的概率为0
D 解析:肾上腺脑白质营养不良(ALD)是伴 X 染色体隐性遗传病(致病基因用 a 表示),女性杂合子的基因型为 XAXa,正常女性细胞核内两条 X 染色体中的一条会随机失活,浓缩形成染色较深的巴氏小体,所以杂合子患 ALD 的原因很可能是 XA 这条染色体失活,其上基因无法正常表达,Xa 表达后表现为患病,A正确;据分析可知,Ⅱ3个体的基因型是XAXa,据题可知,其父亲Ⅰ2基因型为 XAY,故其 XA来自父亲,Xa 来自母亲,但含XA的Ⅱ3依然表现为患病,推测其患病的原因可能是来自父方的XA染色体失活,Xa正常表达,B正确;a 基因新增了一个酶切位点后应该得到三个DNA 片段,对照A基因的电泳结果,可以判断另外的两个条带长度分别为 217 bp和93 bp,长度之和为310 bp,故新增的酶切位点位于310 bp DNA 片段中,C正确;Ⅱ1基因型为XaY,和一个与Ⅱ4基因型(XAXA)相同的女性婚配,后代女儿基因型为XAXa,儿子基因型为XAY,可知所生男孩均不含致病基因,都正常,所生女孩均为杂合子,由题干信息“女性杂合子中有5%的个体会患病”可知,女儿有5%的可能会患病,故后代有一定患病概率,D错误。
2025版高考生物一轮总复习教案必修2第五单元孟德尔定律和伴性遗传第三讲伴性遗传考点一基因在染色体上的假说与证据: 这是一份2025版高考生物一轮总复习教案必修2第五单元孟德尔定律和伴性遗传第三讲伴性遗传考点一基因在染色体上的假说与证据,共6页。
16 2022年高考生物一轮复习(新高考版2(鲁辽)适用) 第5单元 第16讲 基因在染色体上、伴性遗传和人类遗传病: 这是一份16 2022年高考生物一轮复习(新高考版2(鲁辽)适用) 第5单元 第16讲 基因在染色体上、伴性遗传和人类遗传病,共28页。
2023版高考生物一轮总复习第5单元遗传的基本规律与伴性遗传实验探究系列3.遗传类实验的设计教师用书: 这是一份2023版高考生物一轮总复习第5单元遗传的基本规律与伴性遗传实验探究系列3.遗传类实验的设计教师用书,共13页。教案主要包含了思维构建等内容,欢迎下载使用。

