2023版高考生物一轮总复习第6单元基因的本质和表达第17课DNA是主要的遗传物质教师用书
展开第17课 DNA是主要的遗传物质
►学业质量水平要求◄
1.通过遗传物质的发现历程,理解生命的延续和发展。(生命观念)
2.通过噬菌体侵染细菌实验中上清液和沉淀物放射性分析,培养逻辑分析能力。(科学思维)
3.通过同位素标记法在实验中的应用,培养实验设计及对实验结果分析的能力。(科学探究)
考点一 肺炎链球菌的转化实验
1.肺炎链球菌的类型
2.格里菲思的体内转化实验
3.艾弗里的肺炎链球菌体外转化实验
(1)实验过程及结果。
(2)结论:DNA才是使 R型细菌产生稳定遗传 变化的物质。
(3)“减法原理”:在对照实验中,与常态比较,人为去除某种影响因素。例如,在艾弗里的肺炎链球菌体外转化实验中,每个实验组特异性地去除了一种物质,从而鉴定出DNA是使R型细菌产生稳定遗传变化的物质。
1.格里菲思的肺炎链球菌转化实验直接证明了DNA是转化因子。 ( × )
2.从格里菲思的第④组死亡小鼠身上分离得到的S型活细菌是由S型死细菌转化而来的。 ( × )
3.从格里菲思实验中的病死小鼠体内分离得到的肺炎链球菌只有S型细菌而无R型细菌。 ( × )
4.艾弗里的体外转化实验采用了物质提纯、鉴定与细菌体外培养等技术。 ( √ )
【教材细节命题】
1.(必修2 P44图33思考)体外转化实验中导致R型细菌转化为S型细菌时,遗传物质、原料、能量分别由S型细菌、R型细菌、R型细菌方提供。其转化的实质是基因重组。
2.(必修2 P44图33思考)体外转化实验中,设置“S型细菌的细胞提取物+DNA酶”实验组的作用是对照,从S型活细菌中提取的DNA被DNA酶分解后不能使R型细菌转化,可见DNA被分解后的产物不能使R型细菌转化,进一步说明DNA才是使R型细菌发生转化的物质。
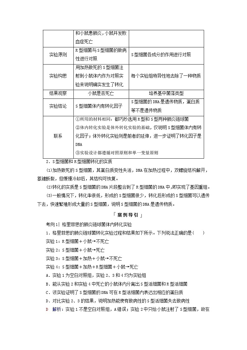
1.肺炎链球菌两个转化实验的比较
项目 | 体内转化实验 | 体外转化实验 |
科学家 | 格里菲思 | 艾弗里及其同事 |
细菌培养场所 | 小鼠体内 | 培养基(体外) |
实验原理 | S型细菌有致病性,可使人和小鼠患肺炎,小鼠并发败血症死亡 | “减法原理” |
实验原则 | R型细菌与S型细菌的致病性进行对照 | S型细菌各成分的作用进行对照 |
实验构思 | 用加热致死的S型细菌注射到小鼠体内作为对照实验来说明确实发生了转化 | 每个实验组特异性地去除了一种物质 |
结果观察 | 小鼠是否死亡 | 培养基中菌落类型 |
实验结论 | S型细菌体内有转化因子 | S型细菌的DNA是遗传物质,蛋白质等不是遗传物质 |
联系 | ①所用的材料相同:都巧妙选用R型和S型两种肺炎链球菌 ②体内转化实验是体外转化实验的基础,仅说明S型细菌体内有转化因子;体外转化实验则是前者的延伸,进一步证明了转化因子是DNA ③实验设计都遵循对照原则和单一变量原则 | |
2.S型细菌和R型细菌转化的实质
(1)加热致死的S型细菌,其蛋白质变性失活,DNA在加热过程中,双螺旋结构解开,氢键断裂,但缓慢冷却后,其结构可恢复。
(2)转化的实质是S型细菌的DNA片段整合到了R型细菌的DNA中,即实现了基因重组。
(3)一般情况下,转化率很低,形成的S型细菌很少,转化后形成的S型细菌可以遗传下去,快速繁殖形成大量的S型细菌,说明S型细菌的DNA是遗传物质。
考向1| 格里菲思的肺炎链球菌体内转化实验
1.格里菲思的肺炎链球菌转化实验过程和结果如下所示。下列说法正确的是( )
实验1:R型细菌+小鼠→不死亡
实验2:S型细菌+小鼠→死亡
实验3:S型细菌+加热+小鼠→不死亡
实验4:S型细菌+加热+R型细菌+小鼠→死亡
A.实验1为空白对照组,实验2、3和4均为实验组
B.能从实验2和实验4中死亡的小鼠体内分离出S型活细菌和R型活细菌
C.该实验证明了S型细菌的DNA可在R型活细菌内表达出相应的蛋白质
D.对比实验2、3的结果,说明加热能使有致病性的S型活细菌失去致病性
D 解析:实验1不是空白对照组,A错误;实验2中只给小鼠注射了S型细菌,故在死亡的小鼠体内只能分离出S型细菌,B错误;格里菲思的实验得出的结论是被加热杀死的S型细菌中存在转化因子,这种转化因子能将R型活细菌转化为S型活细菌,并没有证明S型细菌的DNA能在R型活细菌中表达出相应的蛋白质,C错误;实验2中给小鼠注射S型活细菌,小鼠死亡,而实验3中给小鼠注射加热致死的S型细菌,小鼠不死亡,说明加热能使S型活细菌失去致病性,D正确。
2.某科研小组在格里菲思实验的基础上增加了相关实验,实验过程如图所示,下列叙述正确的是( )
A.该实验证明了DNA是遗传物质,蛋白质不是遗传物质
B.从鼠2血液中分离出来的活菌都能使小鼠死亡
C.活菌甲与死菌乙混合后能转化产生活菌乙的原理是基因突变
D.从鼠5体内分离出的活菌在培养基上培养,都会产生光滑菌落
D 解析:由图可知,活菌乙能导致小鼠死亡,为S型菌,活菌甲不能使小鼠死亡,为R型菌。该实验能说明S型死菌的某种物质能让R型菌转化为S型活菌,但不能证明DNA是遗传物质,蛋白质不是遗传物质,A错误;实验②过程中R型菌与加热致死的S型菌混合后注射到小鼠体内,少数R型菌能转化为S型活菌,小鼠体内仍存在R型菌,所以从小鼠血液中能分离出两种活菌,其中R型菌不能使小鼠死亡,B错误;活菌甲与死菌乙混合后能转化产生活菌乙的原理是基因重组,C错误;实验⑤过程中,R型死菌与S型活菌混合后注射到小鼠体内,鼠5体内只能分离出S型活菌,S型菌的菌体有多糖类的荚膜,在培养基上形成的菌落表面光滑,D正确。
【易错提醒】
(1)体内转化实验不能简单地说成S型细菌的DNA可使小鼠死亡,而是具有致病性的S型细菌使小鼠死亡。
(2)并非所有的R型细菌都能被转化。
由于转化受到DNA的纯度、两种细菌的亲缘关系、受体菌的状态等因素的影响,转化过程中并不是所有的R型细菌都能被转化成S型细菌,而只是小部分R型细菌被转化成S型细菌。
考向2| 艾弗里的肺炎链球菌体外转化实验
3.(2021·浙江1月选考)下列关于遗传学发展史上4个经典实验的叙述,正确的是( )
A.孟德尔的单因子杂交实验证明了遗传因子位于染色体上
B.摩尔根的果蝇伴性遗传实验证明了基因自由组合定律
C.T2噬菌体侵染细菌实验证明了DNA是大肠杆菌的遗传物质
D.肺炎链球菌离体转化实验证明了DNA是肺炎链球菌的遗传物质
D 解析:孟德尔的单因子杂交实验没有证明遗传因子位于染色体上,当时人们还没有认识染色体,A错误;摩尔根的果蝇伴性遗传实验只研究了一对等位基因,不能证明基因自由组合定律,B错误;T2噬菌体侵染细菌实验证明了DNA是噬菌体的遗传物质,C错误;肺炎链球菌离体转化实验证明了DNA是转化因子,即DNA是肺炎链球菌的遗传物质,D正确。
4.(2021·江苏南通二模)1943年3月,艾弗里首次介绍了肺炎链球菌体外转化实验过程,主要步骤如下。下列相关叙述正确的是( )
①用去氧胆酸盐溶液处理S型链球菌,再加乙醇得到乳白色沉淀。
②用盐溶液溶解沉淀,再用氯仿抽提去除蛋白质,最后加乙醇得到沉淀。
③用盐溶液溶解沉淀,加多糖水解酶处理4~6 h后,再用氯仿抽提并用乙醇沉淀。
④用盐溶液溶解沉淀制得细胞提取物,加入R型活菌混合培养,观察到转化成功。
A.步骤①中去氧胆酸盐处理的目的是破碎S型菌细胞,释放胞内物质
B.步骤②运用的原理是蛋白质和DNA都不溶于氯仿和乙醇
C.步骤③选择多糖水解酶去除溶液中的多糖利用了酶的高效性
D.步骤④中转化成功的标志是细菌培养基上仅出现S型菌菌落
A 解析:去氧胆酸盐溶液处理S型菌可以裂解细胞和溶解难溶于水的蛋白质,A正确;由题目信息可知,使用氯仿可分离蛋白质和DNA,可见,蛋白质和DNA在氯仿和乙醇中的溶解度不同,从而分离提纯DNA,B错误;用多糖水解酶去除溶液中的多糖利用了酶的专一性,C错误;步骤④中转化成功的标志是细菌培养基上出现了S型菌菌落,由于转化率并非100%,故培养基上既有S型菌菌落也有R型菌菌落,D错误。
考点二 噬菌体侵染细菌的实验
1.实验材料:T2噬菌体和大肠杆菌
(1)T2噬菌体的结构及生活方式。
(2)T2噬菌体的复制式增殖。
2.实验方法:同位素标记法
该实验中用35S、32P分别标记蛋白质和DNA。
3.实验过程
4.实验结论:在噬菌体中,保证亲代与子代之间具有连续性的物质是DNA,即DNA是遗传物质。
1.T2噬菌体是一种专门寄生在大肠杆菌体内的病毒。 ( √ )
2.赫尔希和蔡斯在分别含有放射性同位素35S和32P的培养基中直接培养T2噬菌体。 ( × )
3.噬菌体侵染细菌的实验获得成功的原因之一是噬菌体只将DNA注入大肠杆菌细胞中。 ( √ )
4.噬菌体侵染细菌的实验能够证明DNA控制蛋白质的合成。 ( √ )
【教材细节命题】
(必修2 P47“拓展应用”拓展)为什么T2噬菌体必须寄生在大肠杆菌内才能增殖?大肠杆菌为T2噬菌体提供增殖所需要的原料、能量、酶、核糖体和tRNA等。
1.噬菌体侵染细菌实验的“3次涉及”与“2个关键环节”的归纳
(1)三次涉及大肠杆菌。
(2)两个关键环节——“保温”与“搅拌”。
①保温(侵染)时间要合适——若保温时间过短或过长会使32P组的上清液中出现放射性,原因是部分噬菌体未侵染或子代噬菌体被释放出来。
②搅拌要充分——如果搅拌不充分,35S组部分噬菌体与大肠杆菌没有分离,噬菌体与细菌共存于沉淀物中,这样会造成沉淀物中出现放射性。
2.“二看法”判断子代噬菌体标记情况
3.比较肺炎链球菌体外转化实验和噬菌体侵染细菌实验
项目 | 肺炎链球菌体外转化实验 | 噬菌体侵染细菌实验 |
设计 思路 | 设法将DNA与其他物质分开,单独地、直接地研究它们各自不同的遗传功能 | |
处理 方法 | 减法原理:在S型细菌的细胞提取物中,分别去除某种物质后观察能否使R型细菌发生转化 | 同位素标记法:分别用同位素35S、32P标记蛋白质和DNA |
检测 方式 | 观察菌落类型 | 检测放射性同位素存在位置 |
结论 | 证明DNA是遗传物质,而蛋白质不是遗传物质 | 证明DNA是遗传物质,但不能直接证明蛋白质不是遗传物质 |
1.(2019·江苏卷)赫尔希和蔡斯的T2噬菌体侵染大肠杆菌实验证实了DNA是遗传物质,下列关于该实验的叙述正确的是( )
A.实验中可用15N代替32P标记DNA
B.噬菌体外壳蛋白是大肠杆菌编码的
C.噬菌体DNA的合成原料来自大肠杆菌
D.实验证明了大肠杆菌的遗传物质是DNA
C 解析:因为N是蛋白质和DNA共有的元素,若用15N代替32P标记噬菌体的DNA,则其蛋白质也会被标记,A错误;噬菌体的蛋白质外壳是由噬菌体的DNA在大肠杆菌体内编码的,B错误;噬菌体的DNA合成的模板来自噬菌体自身的DNA,而原料来自大肠杆菌,C正确;该实验证明了噬菌体的遗传物质是DNA,D错误。
2.(2021·山东烟台模拟)在“噬菌体侵染细菌的实验”中,噬菌体和细菌保温时间与放射性强度的关系可能如图所示(35S标记的噬菌体记为甲组,32P标记的噬菌体记为乙组),下列对应关系最合理的是( )
A.甲组——上清液——b
B.乙组——沉淀物——d
C.甲组——沉淀物——c
D.乙组——上清液——a
B 解析:甲组用35S标记的噬菌体侵染细菌,35S标记的是噬菌体的蛋白质外壳,噬菌体在侵染细菌时,蛋白质外壳没有进入细菌内,经过搅拌、离心后,蛋白质外壳分布在上清液中,不会在沉淀物中,且放射性强度与保温时间长短没有关系,上清液的放射性可对应图c。乙组用32P标记的噬菌体侵染细菌,32P标记的是噬菌体的DNA,噬菌体在侵染细菌时,只有DNA进入细菌内,经过搅拌、离心后,细菌内的DNA会随细菌到沉淀物中。但是若保温时间过短,部分噬菌体未进入细菌,会造成上清液中放射性较高,沉淀物中放射性较低;若保温时间过长,噬菌体在细菌内大量增殖,细菌裂解,释放出子代噬菌体,经离心后子代噬菌体分布于上清液中,这会使上清液的放射性增强,沉淀物中放射性减弱,故对应关系为乙组——上清液——b,乙组——沉淀物——d。
【方法规律】噬菌体侵染细菌实验中上清液和沉淀物放射性分析
(1)32P标记的噬菌体侵染未被标记的大肠杆菌。
(2)35S标记的噬菌体侵染未被标记的大肠杆菌。
3.如果用3H、15N、35S标记噬菌体后,让其侵染细菌(无放射性),下列分析正确的是( )
A.只有噬菌体的蛋白质被标记了,DNA没有被标记
B.子代噬菌体的外壳中可检测到3H、15N、35S
C.子代噬菌体的DNA分子中可检测到3H、15N
D.子代噬菌体的DNA分子中部分含有3H、15N、35S
C 解析:DNA分子中含有H、N元素,所以用3H、15N、35S标记噬菌体后,噬菌体的蛋白质和DNA都被标记了;由于子代噬菌体蛋白质外壳是利用无放射性的细菌中的物质为原料合成的,所以子代噬菌体的外壳中没有放射性;由于3H、15N标记了噬菌体DNA分子,所以子代噬菌体的DNA分子中可检测到3H、15N;子代噬菌体的DNA分子中不含有S元素。
考点三 生物的遗传物质
1.烟草花叶病毒对烟草叶细胞的感染实验
(1)实验过程及现象。
(2)实验结论:RNA是烟草花叶病毒的遗传物质,蛋白质不是烟草花叶病毒的遗传物质。
2.探索结论
DNA是主要的遗传物质,因为实验证明绝大多数生物的遗传物质是DNA,只有少部分生物的遗传物质是RNA。
1.只有细胞内的核酸才是携带遗传信息的物质。 ( × )
2.细胞生物的遗传物质的基本组成单位是脱氧核糖核苷酸或核糖核苷酸。 ( × )
3.所有生物的遗传物质都是DNA。 ( × )
4.小麦的遗传物质主要是DNA。 ( × )
不同生物的遗传物质及核酸类型与组成的归纳
生物类型 | 病毒 | 原核生物 | 真核生物 |
核酸种类 | DNA或RNA | DNA和RNA | DNA和RNA |
碱基种类 | 4种 | 5种 | 5种 |
核苷酸种类 | 4种 | 8种 | 8种 |
遗传物质 | DNA或RNA | DNA | DNA |
实例 | 噬菌体、烟草花叶病毒 | 乳酸菌、蓝细菌 | 玉米、小麦、人 |
1.(2022·山东潍坊检测)下图表示科研人员探究“烟草花叶病毒(TMV)遗传物质”的实验过程,由此可以判断( )
A.水和苯酚的作用是分离病毒的蛋白质和RNA
B.蛋白质是使TMV产生稳定遗传变化的物质
C.侵入烟草细胞的RNA进行了逆转录过程
D.TMV的遗传物质的结构中嘧啶数和嘌呤数相同
A 解析:据图分析可知,将TMV放在水和苯酚中振荡,可使其RNA和蛋白质分离开,A正确;据图分析可知,RNA接种正常烟草后,正常烟草感染了病毒,故使TMV产生稳定遗传变化的物质是RNA,B错误;TMV的RNA接种到正常烟草的结果是使正常烟草感染病毒,只能说明侵入烟草细胞的RNA进行了复制过程,但此实验不能说明TMV的RNA侵入烟草细胞后进行了逆转录过程,C错误;TMV的遗传物质是单链RNA,因此TMV的遗传物质的结构中嘧啶数和嘌呤数不一定相同,D错误。
2.下列实验及结果中,能作为直接证据说明“核糖核酸是遗传物质”的是( )
A.红花植株与白花植株杂交,F1为红花,F2中红花∶白花=3∶1
B.病毒甲的RNA与病毒乙的蛋白质混合后感染烟草只能得到病毒甲
C.加热杀死的S型肺炎链球菌与R型活菌混合培养后可分离出S型活菌
D.用放射性同位素标记T2噬菌体外壳蛋白,在子代噬菌体中检测不到放射性
B 解析:将病毒甲的RNA(核糖核酸)与病毒乙的蛋白质混合后感染烟草只能得到病毒甲,说明病毒甲性状的遗传是由RNA控制的,可判断RNA是遗传物质;其他选项中的遗传现象不能确认是否与RNA有关,故不能作为判断核糖核酸是遗传物质的直接证据。
【命题动态】 充分挖掘教材背景素材或利用科研论文提炼情境考查DNA(RNA)是遗传物质,考查实验设计的对照性原则,实验误差分析,各种实验技术的应用;DNA是主要的遗传物质,多以选择题的形式出现。DNA是遗传物质的命题方式以客观题为主,偶有非选择题。
1.(2021·全国乙卷)在格里菲思所做的肺炎链球菌转化实验中,无毒性的R型活细菌与被加热杀死的S型细菌混合后注射到小鼠体内,从小鼠体内分离出了有毒性的S型活细菌。某同学根据上述实验,结合现有生物学知识所做的下列推测中,不合理的是( )
A.与R型菌相比,S型菌的毒性可能与荚膜多糖有关
B.S型菌的DNA能够进入R型菌细胞指导蛋白质的合成
C.加热杀死S型菌使其蛋白质功能丧失而DNA功能可能不受影响
D.将S型菌的DNA经DNA酶处理后与R型菌混合,可以得到S型菌
[思维培养]
D 解析:与R型菌相比,S型菌具有荚膜多糖,S型菌有致病性,可使小鼠患肺炎并发败血症死亡,可推测S型菌的毒性可能与荚膜多糖有关,A正确;S型菌的DNA进入R型菌细胞后使R型菌具有了S型菌的性状,可知S型菌的DNA进入R型菌细胞后指导蛋白质的合成,B正确;加热杀死的S型菌不会使小白鼠死亡,说明加热杀死的S型菌的蛋白质功能丧失,而其仍可以使R型菌转化为S型菌,可知其DNA功能不受影响,C正确;将S型菌的DNA经DNA酶处理后,DNA被水解为小分子物质,故与R型菌混合,不能得到S型菌,D错误。
2.(2019·浙江4月选考)为研究R型肺炎双球菌(肺炎链球菌,下同)转化为S型肺炎链球菌的转化物质是DNA还是蛋白质,进行了肺炎链球菌体外转化实验,其基本过程如图所示:
下列叙述正确的是( )
A.甲组培养皿中只有S型菌落,推测加热不会破坏转化物质的活性
B.乙组培养皿中有R型及S型菌落,推测转化物质是蛋白质
C.丙组培养皿中只有R型菌落,推测转化物质是DNA
D.该实验能证明肺炎双球菌的主要遗传物质是DNA
[思维培养]
C 解析:甲组培养皿中不仅有S型菌菌落也有R型菌菌落,A错误。乙组中S型菌提取物中的蛋白质被蛋白酶催化水解了,推测转化物质不是蛋白质,B错误。丙组中培养皿中只有R型菌菌落,推测是DNA参与了R型菌转化为S型菌的过程,C正确。该实验只能证明肺炎双球菌的遗传物质是DNA,D错误。
[方法规律]遗传物质探究的思路与方法总结
(1)探究思路。
①已知某生物有哪种核酸——设法将物质分开,单独观察其作用。
②未知某生物有哪种核酸——可用酶的专一性。
(2)探究方法。
1.(科学实验和探究情境)下表为T2噬菌体侵染大肠杆菌的实验设计方案,下列叙述正确的是( )
组别 | 大肠杆菌材料 | T2噬菌体材料 | 检测结果 |
甲 | 35S标记的大肠杆菌 | 未被标记的T2噬菌体 | 培养一段时间后,搅拌离心,检测子代T2噬菌体的放射性 |
乙 | 未被标记的大肠杆菌 | 32P标记的T2噬菌体 |
A.甲组的子代T2噬菌体部分含放射性
B.乙组的子代T2噬菌体全部含放射性
C.该实验能证明只有DNA才是T2噬菌体的遗传物质
D.乙组含放射性的子代T2噬菌体个数与培养时间无关
D 解析:甲组中用35S标记的是大肠杆菌中的氨基酸和蛋白质,用未被标记的T2噬菌体侵染被35S标记的大肠杆菌后,合成子代T2噬菌体蛋白质所需的原料全部由大肠杆菌提供,因此甲组的子代T2噬菌体全部含放射性,A错误;乙组用32P标记的T2噬菌体侵染未被标记的大肠杆菌,合成子代T2噬菌体DNA时,由大肠杆菌提供原料,部分子代T2噬菌体因含有亲代T2噬菌体的DNA链而含有放射性,另一部分子代T2噬菌体无放射性,B错误;该实验不能证明只有DNA才是T2噬菌体的遗传物质,C错误;乙组用32P标记的是T2噬菌体,无论培养多少代,子代中含有放射性的个体数目是一定的,与培养时间无关,D正确。
2.(生命科学史情境)赫尔希、蔡斯的噬菌体侵染细菌实验和艾弗里的肺炎链球菌转化实验,在对遗传物质的探究中发挥了重要作用。下列叙述正确的是( )
A.用35S和32P分别标记噬菌体,目的是实现对蛋白质和DNA的分别研究
B.T2噬菌体只能寄生在大肠杆菌的细胞内,呼吸作用类型为无氧呼吸
C.肺炎链球菌的体内转化实验证明了DNA是肺炎链球菌的遗传物质
D.R型菌与S型菌的DNA分子混合培养时发生了基因突变,产生了S型菌
A 解析:用35S和32P分别标记噬菌体的蛋白质和DNA,主要目的是将噬菌体的蛋白质与DNA分开,单独研究它们的作用,A正确;T2噬菌体是专门寄生在大肠杆菌体内的一种病毒,不能独立进行代谢(不能进行无氧呼吸),B错误;肺炎链球菌的体内转化实验只能证明转化因子的存在,肺炎链球菌的体外转化实验证明了DNA是肺炎链球菌的遗传物质,C错误;R型菌与S型菌的DNA分子混合培养时发生了基因重组,产生了S型菌,D错误。
3.(生活、学习和实践情境)新冠病毒对人们的工作、生活和学习均造成了严重的影响,该病毒的遗传物质是单链RNA,易发生变异。有关新冠病毒的叙述,错误的是( )
A.新冠病毒的核酸类型和HIV的相同
B.新冠病毒的蛋白质在宿主细胞的核糖体上合成
C.T2噬菌体的遗传物质相比新冠病毒更稳定
D.能在含18O的培养基中培养并标记新冠病毒
D 解析:新冠病毒的核酸类型和HIV的相同,都只有RNA一种核酸,A正确。新冠病毒没有细胞结构,只能寄生在活细胞内生存,新冠病毒的蛋白质在宿主细胞的核糖体上合成,B正确。T2噬菌体的遗传物质为双链DNA,结构较稳定;新冠病毒的遗传物质为单链RNA,结构不稳定,更容易发生变异,C正确。病毒只能寄生在活细胞中才能生存和繁殖,不能用培养基培养,D错误。
生物必修2《遗传与进化》第1节 DNA是主要的遗传物质教案设计: 这是一份生物必修2《遗传与进化》<a href="/sw/tb_c4003838_t8/?tag_id=27" target="_blank">第1节 DNA是主要的遗传物质教案设计</a>,共7页。教案主要包含了教材分析,教学反思等内容,欢迎下载使用。
高中生物第1节 DNA是主要的遗传物质教案设计: 这是一份高中生物第1节 DNA是主要的遗传物质教案设计,共58页。PPT课件主要包含了基础知识·双基夯实,不死亡,S型活细菌,转化因子,DNA,蛋白质,实验过程,实验结果及结论,RNA,不感染病毒等内容,欢迎下载使用。
17 2022年高考生物一轮复习(新高考版2(鲁辽)适用) 第6单元 第17讲 DNA是主要的遗传物质: 这是一份17 2022年高考生物一轮复习(新高考版2(鲁辽)适用) 第6单元 第17讲 DNA是主要的遗传物质,共20页。

