初中地理中图版七年级上册第二节 气温和降水优秀课时作业
展开一、选择题
左图是“我国局部地区图”,右图是“某地作物种植景观图”,读图完成下列1-4题
1.左图中穿过秦岭的年等降水量线是( )
A.50mm线 B.200mm线 C.400mm线 D.800mm线
2.右图所展现的耕作场景,可能是左图中的( )
A.①地区 B.②地区 C.③地区 D.④地区
3.左图中②地的温度带和干湿地区是( )
A.中温带、干旱区 B.暖温带、半湿润区
C.亚热带、湿润区 D.暖温带、半干旱区
4.左图中③地农作物的熟制主要是( )
A.一年一熟 B.两年三熟 C.一年两熟 D.一年三熟
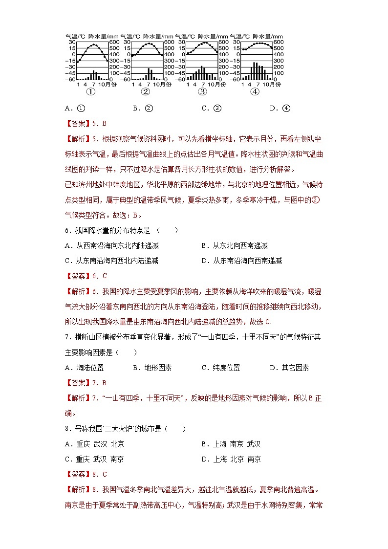
5.下图是哈尔滨、北京、武汉和广州四地气候统计图,其中和滨州相似的是( )
A.①B.②C.③D.④
6.我国降水量的分布特点是 ( )
A.从西南沿海向东北内陆递减B.从东北向西南递减
C.从东南沿海向西北内陆递减D.从东南沿海向西南递减
7.横断山区植被分布垂直变化显著,形成了“一山有四季,十里不同天”的气候特征其主要影响因素是( )
A.海陆位置 B.地形因素 C.纬度位置 D.其它因素
8.号称我国‘三大火炉’的城市是( )
A.重庆 武汉 北京B.上海 南京 武汉
C.重庆 武汉 南京D.上海 北京 南京
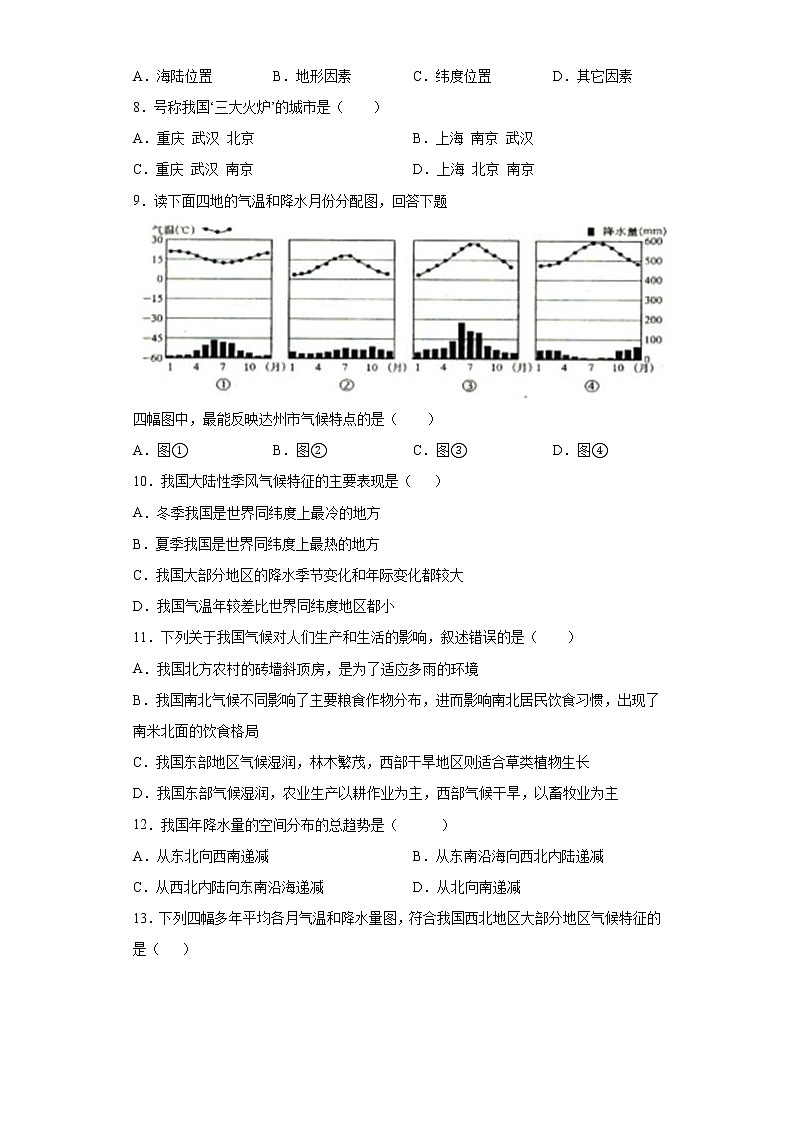
9.读下面四地的气温和降水月份分配图,回答下题
四幅图中,最能反映达州市气候特点的是( )
A.图① B.图② C.图③ D.图④
10.我国大陆性季风气候特征的主要表现是( )
A.冬季我国是世界同纬度上最冷的地方
B.夏季我国是世界同纬度上最热的地方
C.我国大部分地区的降水季节变化和年际变化都较大
D.我国气温年较差比世界同纬度地区都小
11.下列关于我国气候对人们生产和生活的影响,叙述错误的是( )
A.我国北方农村的砖墙斜顶房,是为了适应多雨的环境
B.我国南北气候不同影响了主要粮食作物分布,进而影响南北居民饮食习惯,出现了南米北面的饮食格局
C.我国东部地区气候湿润,林木繁茂,西部干旱地区则适合草类植物生长
D.我国东部气候湿润,农业生产以耕作业为主,西部气候干旱,以畜牧业为主
12.我国年降水量的空间分布的总趋势是( )
A.从东北向西南递减B.从东南沿海向西北内陆递减
C.从西北内陆向东南沿海递减D.从北向南递减
13.下列四幅多年平均各月气温和降水量图,符合我国西北地区大部分地区气候特征的是( )
A.B.
C.D.
“丝路十分美,九分在甘肃。”家住宜宾的小莉同学想利用寒假去考察古丝绸之路的“河西走廊”地区,需要收集相关知识,她手中有一张“甘肃省年降水量分布图”。请同学们协助她完成下面14-15小题。
14.甘肃省年降水量的空间分布特征是( )
A.自东北向西南减少B.自西南向东北减少
C.自西北向东南减少D.自东南向西北减少
15.敦煌所在的干湿地区是( )
A.干旱区B.半干旱区C.湿润区D.半湿润区
16.我国陆地月平均最低气温出现在( )
A.1月 B.4月 C.7月 D.10月
“梅实迎时雨,苍茫值晚春”,“三时以段黄梅雨,万里出来舶棹风”,这两句诗描述了我国某种天气开始和结束的时间,据此完成下列17-18题。
17.这种天气应该是指( )
A.寒露风B.春雨C.梅雨D.台风雨
18.这种天气主要影响的地区是( )
A.黄河流域B.珠江流域C.长江流域D.松花江流域
19.“早穿皮袄午穿纱,围着火炉吃西瓜”所描述的气候类型是( )
A.高原山地气候B.温带大陆性气候C.热带季风气候D.温带季风气候
20.下列关于我国气温和降水的说法,不正确的是( )
A.冬季南北温差不大
B.夏季全国大部分地区普遍高温
C.年降水量从东南沿海向西北内陆递减
D.气候复杂多样、季风气候显著
21.读“某地区的景观图”,根据图中民居的建筑风格及服饰特点分析,该地区的自然环境应该是 ( )
温暖湿润 B.寒冷干燥
C.植被稀疏 D.以小麦为主要农作物
22.我国黑龙江省北部漠河镇冬季严寒漫长,主要原因是( )
A.距海较远 B.纬度较高 C.地势较高 D.多刮西北风
23.春节期间我国北方的黑龙江省到处冰天雪地,而南方的海南省则到处绿树繁花,春意盎然。同一时间两地自然景观差异显著的的原因是( )
A.海陆差异 B.地形差异 C.纬度差异 D.地域差异
读下表,完成下面24-25小题。
24.下列地点位于中国境内的是
A.127°E, 9°SB.135°W,49°NC.135°E,59°ND.118°E,26°N
25.根据表格信息可推断我国
A.地形种类齐全B.气候复杂多样C.人口分布不均D.民族数量众多
2019年春节,贝贝坐火车旅行,当他到达目的地时,旅行袋内装满了一路脱下且暂时不穿的衣服,据此完成下列26-27题。
26.他的旅行路线可能是( )
A.北京到哈尔滨B.广州到昆明
C.哈尔滨到南宁D.北京到拉萨
27.该季节,我们来宾市的昼夜长短情况是( )
A.昼长夜短B.昼短夜长C.昼夜等长D.无法确定
二、解答题
28.读下图,回答问题。
(1)在“年降水量图”中,与季风区、非季风区分界线最接近的是____mm年等降水量线。
(2)根据一月和七月平均气温图,说明我国气温分布的特点是:
夏季_____________________________________________________;
冬季________________________________________________________。
(3)我国降水量地区分布的特点是:_________________________________。(
(4)800毫米年等降水量线以北为________(干湿地区),1月0℃等温线以南是________(温度带)和热带地区。(2分)
29.读下面气候图,完成以下问题。
(1)A图中,①城市的气温年较差最_____;(大或小)②城市的年降水量最___,(多或少)那里的传统房屋屋顶坡度较____(大或小);③城市7月和8月的降水量在________mm以上。
(2)B图中,我国东部地区气温都在__________°C以上,且南北气温差别_______(大、不大),由此可以判断,这是我国________季气温分布图。
(3)根据A图的气候特征,结合B图的地理位置分析,B图中甲、乙、丙三地分别与A图中的__________、__________、__________三个城市相对应。
30.读中国三级阶梯、年降水量、1月平均气温的分布图,完成下列各题
(1)图中A、B两地1月份温差大约是________℃。我国大部分地区1月平均气温由南向北的变化规律是___________,造成这种现象的原因是____________。
(2)读图可知,自东南沿海向西北内陆,降水量的变化规律是________。其形成原因是_____________。
(3)我国地势第一、二阶梯的界限大致是_______。我国的地势特征是_____________。
(4)综上所述,我国气温、降水、地势的分布呈现有规律的变化,反映了我国__________的显著差异。
31.读图,回答问题。
(1)填写图中所表示的干湿地区名称:
A______,B______,C______,D______。
(2)A与B干湿地区分界线大体______毫米等降水量线一致,经过了 _______(山脉)和 _____ (河流),B与C干湿区分界线大体与_____毫米等降水量线一致。莆田市属于哪一类干湿地区?______。
(3)图中①表示来自太平洋的______季风②表示来印度洋的______季风(填写风向)。
(4)从图中可以看出我国年降水量的空间分布规律是________________________。【答案】1.D 2.D 3.B 4.B
【解析】1.秦岭、淮河一线是我国东部地区重要的地理界线,是我国四大区域中,南方与北方地区的分界线;一月份0℃等温线通过的地方;800mm等降水线通过的地方。
我国第一阶梯和第二阶梯的分界线是昆仑山脉-祁连山脉-横断山脉,故选D。
2.右图所示的是水田插秧的农事活动,该活动分布在甲图秦岭、淮河以南的④汉江流域。依据题意,故选D。
3.读图可知:①宁夏平原位于中温带、干旱区;②渭河平原位于暖温带、半湿润区;③华北平原位于暖温带、半湿润区;④汉水谷地位于亚热带、湿润区,故选B。
4.受纬度因素影响,位于华北平原③地的农作物熟制为两年三熟,故选B。
【答案】5.B
【解析】5.根据观察气候资料图时,可以先看横坐标轴,它表示月份,再看左侧纵坐标轴表示气温,最后根据气温曲线上的点估出各月气温值。降水柱状图的判读和气温曲线图的判读一样,只不过降水是估算各月长方形柱状的数值,进行分析解答。
已知滨州地处中纬度地区,华北平原的西部边缘地带,与北京的地理位置相近,气候特点类型相同,属于典型的温带季风气候,夏季炎热多雨,冬季寒冷干燥,与图中的②气候类型符合。故选:B。
【答案】6.C
【解析】6.我国的降水主要受夏季风的影响,主要依赖从海洋吹来的暖湿气流,暖湿气流大部分沿着东南向西北的方向从东南沿海登陆,随着时间的推移继续向西北移动,所以出现我国降水量是由东南沿海向西北内陆递减的总趋势,故选C.
【答案】7.B
【解析】7.“一山有四季,十里不同天”,反映的是地形因素对气候的影响,所以B正确。
【答案】8.C
【解析】8.我国气温冬季南北气温差异大,越往北气温就越低,夏季南北普遍高温。
南京是由于夏季常处于副热带高压中心,气温特别高;武汉是由于水网特别密集,常常水汽笼罩,特别闷热;重庆就是被山地包围,造成整个重庆气温高.因此重庆、武汉、南京并成为我国的三大火炉。根据题意选C。
【答案】9.C
【解析】9.达州市位于四川省,在秦岭以南,属于亚热带季风气候,气候特点是夏季高温多雨、冬季温和少雨,与图③的气候类型图相符,故选C。
【答案】10.C
【解析】10.我国大部分地区属于季风气候,但许多地区受海陆位置和地形因素的影响,形成大陆性季风气候,这样就使我国大部分地区的降水季节变化和年际变化都较大,而且使我国气温年较差比世界同纬度地区都大,故选C。
【答案】11.A
【解析】11.我国北方农村的砖墙房屋墙体厚,目的是为了适应当地气温低的环境;我国南北气候不同影响了主要粮食作物分布,进而影响南北居民饮食习惯,出现了南米北面的饮食格局;我国东部地区气候湿润,林木繁茂,西部干旱地区则适合草类植物生长;我国东部气候湿润,农业生产以耕作业为主,西部气候干旱,以畜牧业为主,故选A.
【答案】12.B
【解析】12.我国的降水主要受夏季风的影响,主要依赖从海洋吹来的暖湿气流,暖湿气流大部分沿着东南向西北的方向从东南沿海登陆,随着时间的推移继续向西北移动,所以出现我国降水量是由东南向西北递减的总趋势,故选B。
【答案】13.C
【解析】13.根据观察气候资料图时,可以先看横坐标轴,它表示月份,再看左侧纵坐标轴表示气温,最后根据气温曲线上的点估出各月气温值。降水柱状图的判读和气温曲线图的判读一样,只不过降水是估算各月长方形柱状的数值,进行分析解答。
我国西北地区深居内陆,距海较远,加上山脉对湿润气流的阻挡,降水稀少,气候干旱;该地区主要的气候类型为温带大陆性气候,气候特点为冬冷夏热,温差大降水少;读图可知,图中C为温带大陆性气候,气候特点为冬冷夏热,温差大降水少,符合我国西北地区的气候特点。故选:C。
【答案】14.D 15.A
【解析】14.由图可知,甘肃省东南地区年降水在400—800毫米之间,有部分地区多于800毫米,从东南向西北年降水量逐渐减少,到西北地区年降水量减少到50—200毫米之间,而且西北敦煌等地年降水量在50毫米以下,所以甘肃省年降水量空间分布特征是自东南向西北减少,D对,ABC错。故选D。
15.由图可知,敦煌年降水量在50毫米以下,属于干旱区,湿润区年降水量多在800毫米以上,半湿润区年降水量多在400—800毫米之间,半干旱区年降水量多在200—400毫米之间,干旱区年降水量在200毫米以下,A对,BCD错。故选A。
【答案】16.A
【解析】16.我国位于北半球,陆地月平均最低气温出现在1月,陆地月平均最高气温出现在7月,故答案选A。
【答案】17.C 18.C
【解析】17.“梅实迎时雨,苍茫值晚春” , “三时已断黄梅雨,万里初来舶掉风”,这两句诗描述了我国某种天气开始和结束的时间,指的是梅子成熟时开始下雨,该天气应该是指梅雨,答案为C;
18.在夏初江淮地区常常阴雨连绵,因为这时正值梅子黄熟季节,所以人们习惯称之为“梅雨”,根据题意,答案为C。
【答案】19.B
【解析】19.海陆位置对气温的影响,沿海地区温差小,内陆地区温差大;对降水的影响:沿海地区降水多,内陆地区降水少;四个选项中, 早穿皮袄午穿纱,围着火炉吃西瓜,说明内陆地区温差大造成的,属于温带大陆性气候,故答案选B。
【答案】20.A
【解析】20.我国冬季南北气温差异大,南方温暖,而越往北气温就越低.夏季南北普遍高温.我国的降水地区差异大,东南沿海地区降水量较大,较为湿润,而越往西北内陆,降水量就越小,干旱也就逐渐加重.从降水的时间分配来看,也很不均匀.我国降水集中在夏秋季节,相比之下,冬春季雨水要少些.故选A。
【答案】21.A
【解析】21.从图中看该地建筑屋顶坡度大,穿着长裙,说明当地气候温暖湿润。所以选A。
【答案】22.B
【解析】22.我国位于北半球,南北跨将近50个纬度.在冬季,太阳直射在南半球,对北半球来说,纬度越高,正午太阳高度角越低。我国北方地区正午太阳高度角比南方低,白昼短,得到太阳的光热少,所以,我国黑龙江省北部冬季低温可达-30~-40℃,滴水成冰,大地白雪皑皑;而海南省冬季平均气温在20℃左右,气候暖热,到处绿树成阴。故选B。
【答案】23.C
【解析】23.我国春节期间,由于太阳直射在南半球,北半球各地太阳高度角小,白昼时间短,所以北方寒冷,而南方太阳高度角大,气温高,造成南北温差大,这主要是因为南北的纬度不同,导致气温不一样,当北方的黑龙江还是冰天雪地时,南方的海南岛却到处绿树繁花,故选C.
【答案】24.D 25.B
【解析】我国陆地面积约960万平方千米,居世界第三位。南、北纬度相差近50度,南北纬度差异大,造成冬季南、北气温差异大。东西跨经度60多度,造成东、西地区时间差异大。
24.从表格中可知,我国经度大致是73°E—135°E,纬度大致是4°N—53°N,我国全部位于北半球和东半球。A点位于东半球、南半球;B点位于西半球、北半球。C点位于东半球、北半球,但是不在我国境内;D位于我国的经纬度内,故D符合题意。
25.我国陆地面积约960万平方千米,居世界第三位。南、北纬度相差近50度,东西跨经度60多度,疆域辽阔;受海陆位置、地形、海陆位置的影响,我国气候复杂多样。故B符合题意。
【答案】26.C 27.B
【解析】26.由于受纬度位置的影响,我国冬季气温越往南气温越高,哈尔滨位于我国最北的省份黑龙江,而南宁位于我国的南方广西壮族自治区,故从哈尔滨到南宁行进过程中感到气温越来越高,途中衣服越穿越少,最后旅行袋内装满了一路脱下且暂时不穿的衣服,故选C。
27.春节时地球公转运动处于冬至日和春分日之间,太阳直射点在南半球,此时北半球来宾市昼短夜长,故选B。
【答案】28.(1)400
(2)南北普遍高温 南北温差大
(3)由东南向西北逐渐递减
(4)半湿润地区 亚热带
【解析】28.(1)我国季风气候显著,大兴安岭-阴山山脉-贺兰山-巴颜喀拉山-冈底斯山一线是我国季风气候区与非季风气候区的分界线。据“年降水量图”可知:400mm年等降水量线大致与季风区、非季风区分界线最接近。
(2)我国冬季南方地区太阳高度角大,白昼时间较长,因此接受到的热量较丰富,而北方地区太阳高度角小,白昼时间短,再加上接近冬季风的源地,因此气温低,所以冬季南北温差很大,越往北气温越低;而夏季南方地区太阳高度角大,但白昼时间较短,因此接受到的热量较少,北方地区虽然太阳高度角小,但白昼时间长,气温较高高,因此夏季南北普遍高温。
(3)我国的降水主要受夏季风的影响,饱含水汽的夏季风从东南沿海登陆,逐渐向西北地区推进,在推进的过程中势力越来越弱,水汽越来越少,因此降水也越来越少,因此我国降水量地区分布的特点是由东南向西北逐渐递减。
(4)秦岭-淮河一线是我国东部地区重要的地理界线,在它的南北两侧,自然环境、地理景观和居民的生产生活习惯有明显的差异。是我国南方与北方地区的分界线;一月份0℃等温线通过的地方;800mm等降水线通过的地方;暖温带与亚热带分界线;湿润区与半湿润区分界线;温带季风气候与亚热带季风气候分界线;旱地与水田的分界线;亚热带常绿阔叶林与温带落叶阔叶林的分界线、河流有无冰期的分界线等。
【答案】29.(1)大 多 大 150
(2)20 不大 夏
(3)② ③ ①
【解析】29.根据在气温和降水量变化示意图中,横坐标轴表示月份,纵坐标轴左侧表示气温,右侧表示降水量,气温年变化用平滑的曲线表示,降水年变化用长方形柱状表示;我国气温分布特点为:冬季南北气温差异大,越往北气温就越低,夏季南北普遍高温;我国降水分布特点为:从东南沿海向西北内陆递减,时间分配主要集中在夏秋季节,进行分析解答。
读图分析可知:
(1)根据我国气温分布特点为:冬季南北气温差异大,越往北气温就越低;我国降水分布特点为:从东南沿海向西北内陆递减;从3个城市的气温曲线和降水柱状图可以看出,①城市的气温年较差最大,②城市的年降水量最多,降水多或降水量大的地区,房屋坡度普遍很大;③城市7月和8月的降水量在150mm以上.三个城市都雨热同期,反映了我国季风气候显著的气候特征。
(2)从B图中看出,东部地区气温都在20℃以上;南北气温差别不大,全国普遍高温,反映出这是我国夏季的气温分布图。
(3)图中①为温带大陆性气候对应位于东北地区的丙;②为亚热带季风气候,位于南方地区,对应甲;③为温带季风气候,对应位于华北地区的乙。
【答案】30.(1)32 逐渐降低 我国南北跨纬度大,自南向北,随着纬度的增高,得到的太阳光热越来越少,气温越来越低。
降水量逐渐减少 我国东西跨经度大,自东南向西北,离海越来越远,受夏季风的影响越来越小,降水量越来越少。
昆仑山脉——祁连山脉——横断山脉 西高东低,呈阶梯状分布
自然环境
【解析】30.(1)读图可知,图中A地的一月平均气温是-24℃,B地的一月平均气温是8℃,两地1月份温差大约是24+8=32℃。我国大部分地区1月平均气温由南向北的变化规律是逐渐降低,造成这种现象的原因是:我国南北跨纬度大,自南向北,随着纬度的增高,得到的太阳光热越来越少,气温越来越低。
(2)读图可知,我国自东南沿海向西北内陆,降水量逐渐减少。其形成原因是:我国东西跨经度大,自东南向西北,离海越来越远,受夏季风的影响越来越小,降水量越来越少。
(3)我国地势第一、二阶梯的界线是昆仑山脉——祁连山脉——横断山脉。我国的地势特征是西高东低,呈三级阶梯状分布。
(4)综上所述,我国气温、降水、地势的分布呈现有规律的变化,反映了我国自然地理环境的显著差异。
【答案】31.(1) 湿润地区 半湿润地区 半干旱 半干旱
(2)800 秦岭 淮河 400 湿润地区
(3)东南 西南
(4)自东南沿海向西北内陆递减
【解析】31.(1)根据降水量和蒸发量的关系,我国分为四个干湿地区,A是湿润地区,降水量大于800毫米;B是半湿润地区,降水量在400-800毫米之间;C是半干旱地区,降水量在200-400毫米之间;D是干旱地区,降水量小于200毫米。
(2)湿润地区与B半湿润地区干湿地区分界线大体800毫米等降水量线一致,经过了秦岭(山脉)和淮河(河流),B与C干湿区分界线大体与400毫米等降水量线一致。莆田位于秦岭-淮河以南,属于湿润地区。
(3)根据图中风的方向和发源地看,①表示来自太平洋的东南风,②表示来印度洋的西南季风。他们的特点是温暖湿润。
(4)从图中可以看出,我国降水量的分布规律是自东南沿海向西北内陆递减。
初中中图版第三节 多民族的国家练习题: 这是一份初中中图版第三节 多民族的国家练习题,文件包含第二章第三节多民族的国家达标训练原卷版doc、第二章第三节多民族的国家达标训练解析版doc等2份试卷配套教学资源,其中试卷共24页, 欢迎下载使用。
初中地理中图版七年级上册第三节 天气与气候优秀课后复习题: 这是一份初中地理中图版七年级上册第三节 天气与气候优秀课后复习题,文件包含七年级上册第三章第三节天气与气候原卷版doc、七年级上册第三章第三节天气与气候解析版doc等2份试卷配套教学资源,其中试卷共25页, 欢迎下载使用。
初中地理第二节 众多的人口精品练习题: 这是一份初中地理第二节 众多的人口精品练习题,文件包含七年级上册第二章第二节众多的人口达标训练原卷板doc、七年级上册第二章第二节众多的人口达标训练解析板doc等2份试卷配套教学资源,其中试卷共23页, 欢迎下载使用。

