专题4.1 弱电解质的电离平衡-备战2023年高考化学新编大一轮复习讲义·
展开1、掌握弱电解质在水溶液中的电离平衡、电离平衡的特征及影响电离平衡的因素
2、掌握电离平衡常数、电离度的概念及两者之间的联系,能利用电离平衡常数进行相关计算
3、掌握一元强酸和一元弱酸之间的比较
考点一 弱电解质的电离平衡
【核心知识梳理】
1、概念:在一定条件(如温度、浓度)下,弱电解质分子电离成离子的速率与离子结合成弱电解质分子的速率相等,溶液中各分子和离子的浓度都不再发生变化,电离过程就达到了电离平衡状态
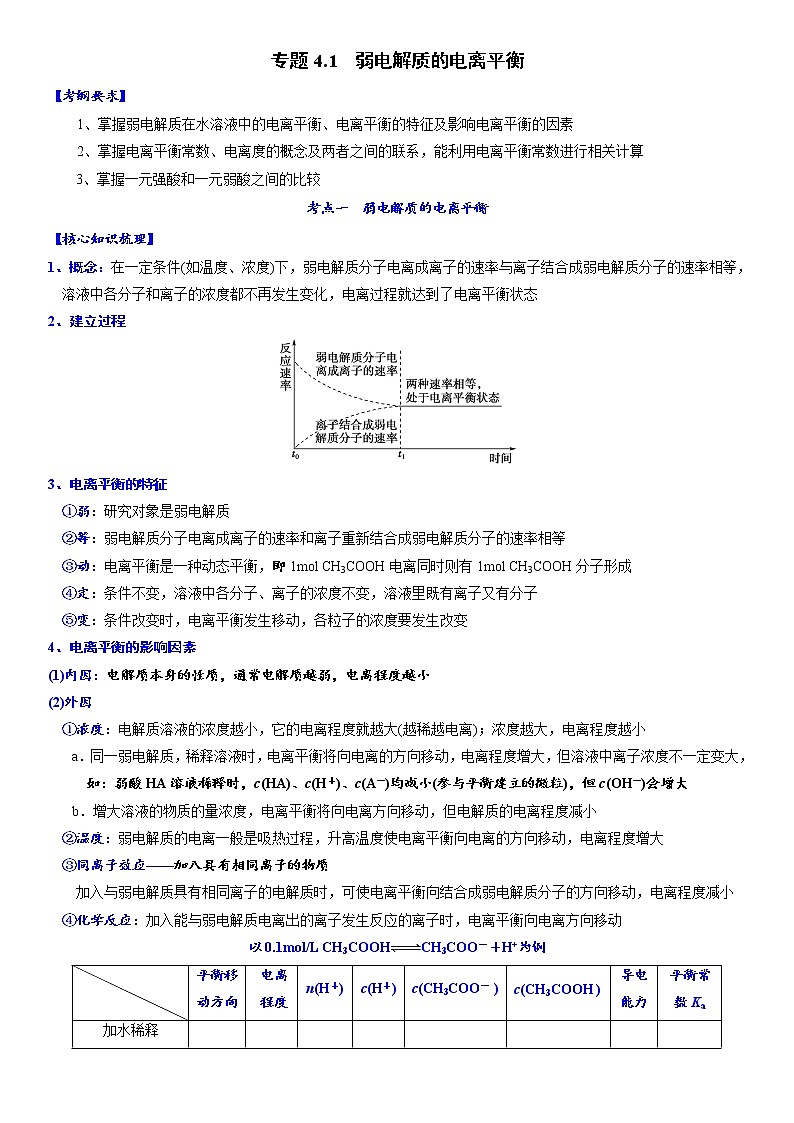
2、建立过程
3、电离平衡的特征
①弱:研究对象是弱电解质
②等:弱电解质分子电离成离子的速率和离子重新结合成弱电解质分子的速率相等
= 3 \* GB3 ③动:电离平衡是一种动态平衡,即1ml CH3COOH电离同时则有1ml CH3COOH分子形成
④定:条件不变,溶液中各分子、离子的浓度不变,溶液里既有离子又有分子
⑤变:条件改变时,电离平衡发生移动,各粒子的浓度要发生改变
4、电离平衡的影响因素
(1)内因:电解质本身的性质,通常电解质越弱,电离程度越小
(2)外因
①浓度:电解质溶液的浓度越小,它的电离程度就越大(越稀越电离);浓度越大,电离程度越小
a.同一弱电解质,稀释溶液时,电离平衡将向电离的方向移动,电离程度增大,但溶液中离子浓度不一定变大,如:弱酸HA溶液稀释时,c(HA)、c(H+)、c(A-)均减小(参与平衡建立的微粒),但c(OH-)会增大
b.增大溶液的物质的量浓度,电离平衡将向电离方向移动,但电解质的电离程度减小
②温度:弱电解质的电离一般是吸热过程,升高温度使电离平衡向电离的方向移动,电离程度增大
③同离子效应——加入具有相同离子的物质
加入与弱电解质具有相同离子的电解质时,可使电离平衡向结合成弱电解质分子的方向移动,电离程度减小
④化学反应:加入能与弱电解质电离出的离子发生反应的离子时,电离平衡向电离方向移动
以0.1ml/L CH3COOHCH3COO-+H+为例
5、电解质溶液的导电能力与溶液中离子的关系
电解质溶液导电能力取决于自由移动离子的浓度和离子所带电荷数,自由移动离子的浓度越大、离子所带电荷
数越多,导电能力越强
【精准训练1】
1、0.1 ml·L-1氨水10 mL,加蒸馏水稀释到1 L后,下列变化中正确的是( )
①电离程度增大 ②c(NH3·H2O)增大 ③NHeq \\al(+,4)数目增多
④c(OH-)增大 ⑤导电性增强 ⑥eq \f(c(NHeq \\al(+,4)),c(NH3·H2O))增大
A.①②③ B.①③⑤ C.①③⑥ D.②④⑥
2、将浓度为0.1ml·L-1HF溶液加水不断稀释,下列各量始终保持增大的是( )
A.c(H+) B.Ka(HF) C.eq \f(c(F-),c(H+)) D.eq \f(c(H+),c(HF))
3、向0.1 ml/L的CH3COOH溶液中加水或加入少量CH3COONa晶体时,下列有关叙述不正确的是( )
A.都能使溶液的pH增大 B.都能使溶液中c(H+)·c(CH3COO-)增大
C.都能使溶液中eq \f(c(CH3COO-),c(CH3COOH))增大 D.溶液中c(H+)·c(OH-)不变
4、H2S水溶液中存在电离平衡:H2SH++HS-和HS-H++S2-。若向H2S溶液中 ( )
A.加水,平衡向右移动,溶液中氢离子浓度增大
B.通入过量SO2气体,平衡向左移动,溶液pH增大
C.滴加新制氯水,平衡向左移动,溶液pH减小
D.加入少量硫酸铜固体(忽略体积变化),溶液中所有离子浓度都减小
5、在相同温度下,100 mL 0.01 ml·L-1的醋酸溶液与10 mL 0.1 ml·L-1的醋酸溶液相比较,下列数值前者大于后者的是( )
A.中和时所需NaOH的量 B.电离的程度
C.H+的物质的量浓度 D.CH3COOH的物质的量
6、电导率是衡量电解质溶液导电能力大小的物理量,根据溶液电导率变化可以确定滴定反应的终点。下图是KOH溶液分别滴定HCl溶液和CH3COOH溶液的滴定曲线示意图。下列示意图中,能正确表示用NH3·H2O溶液滴定HCl和CH3COOH混合溶液的滴定曲线的是( )
考点二 电离平衡常数
【核心知识梳理】
1、电离常数
(1)概念:在一定条件下,弱电解质在达到电离平衡时,溶液中电离所生成的各种离子浓度的乘积与溶液中未电离的分子浓度的比值是一个常数,这个常数叫做电离平衡常数,又称电离常数,用K表示
(2)电离平衡常数的表示方法:如弱电解质ABA++B-
K=eq \f(cA+·cB-,cAB) (在此计算公式中,离子浓度都是平衡浓度,酸一般用Ka表示,碱用Kb表示)
= 1 \* GB3 \* MERGEFORMAT ①一元弱酸的电离平衡常数:CH3COOHCH3COO-+H+ Ka=eq \f(cCH3COO-·cH+,cCH3COOH)
= 2 \* GB3 \* MERGEFORMAT ②一元弱碱的电离平衡常数:NH3·H2ONHeq \\al(+,4)+OH- Kb=eq \f(cNH\\al(+,4)·cOH-,cNH3·H2O)
= 3 \* GB3 \* MERGEFORMAT ③多元弱酸的电离平衡常数:多元弱酸的电离是分步进行的,每步各有电离平衡常数,通常用K1、K2等来分别表示
= 4 \* GB3 \* MERGEFORMAT ④弱碱的电离平衡常数:由于多元弱碱为难溶碱,所以一般不用电离平衡常数,而用难溶物的溶度积常数
(3)意义:相同条件下,K值越大,表示该弱电解质越易电离,所对应酸或碱的酸性或碱性相对越强
(4)特点
①电离常数只与温度有关,与电解质的浓度、酸碱性无关,由于电离过程是吸热的,故温度升高,K增大
②多元弱酸是分步电离的,各级电离常数的大小关系是K1≫K2……所以其酸性主要取决于第一步电离
(5)电离常数的四大应用
①判断弱酸(或弱碱)的相对强弱,电离常数越大,酸性(或碱性)越强
②判断盐溶液的酸性(或碱性)强弱,电离常数越大,对应盐的水解程度越小,盐溶液的碱性(或酸性)越弱
③判断反应能否发生或者判断产物是否正确,一般符合“强酸制弱酸”规律
通过强酸制弱酸来判断。如H2CO3:Ka1=4.2×10-7,Ka2=5.6×10-11,苯酚(C6H5OH):Ka=1.3×10-10,向苯酚钠(C6H5ONa)溶液中通入的CO2不论是少量还是过量,其化学方程式均为C6H5ONa+CO2+H2O===C6H5OH+NaHCO3
④判断溶液微粒浓度比值的变化,利用温度不变,电离常数不变来判断
如:把0.1 ml·L-1CH3COOH溶液加水稀释, eq \f(c(CH3COO-),c(CH3COOH)) = eq \f(c(CH3COO-)·c(H+),c(CH3COOH)·c(H+)) = eq \f(Ka,c(H+)) ,
稀释时,c(H+)减小,Ka不变,则 eq \f(c(CH3COO-),c(CH3COOH)) 变大
2、电离度
(1)概念:在一定条件下的弱电解质达到电离平衡时,已经电离的电解质分子数占原电解质分子总数的百分比
(2)表示方法
α= eq \f(已电离的弱电解质分子数,溶液中原有弱电解质的总分子数) ×100%
α= eq \f(弱电解质的离子浓度,弱电解质的浓度) ×100%
(3)影响因素
(4)电离度与平衡常数的关系——电离平衡常数与电离度(α)的关系(以一元弱酸为例)
25 ℃ c ml·L-1的CH3COOH
CH3COOHCH3COO-+H+
起始浓度/ml·L-1 c 0 0
变化浓度/ml·L-1 x x x
平衡浓度/ml·L-1 c-x x x
平衡常数Ka=eq \f(cCH3COO-·cH+,cCH3COOH)=,由于弱电解质的电离程度比较小,平衡时弱电解质的浓度(c-x) ml·L-1一般近似为c ml·L-1,Ka=,x=,则:c(H+)=
电离度 (越稀越电离)
【精准训练2】
1、已知下面三个数据:7.2×10-4、4.6×10-4、4.9×10-10分别是下列有关三种酸的电离常数(25 ℃)。若已知下列反应可以发生:NaCN+HNO2===HCN+NaNO2、NaCN+HF===HCN+NaF、NaNO2+HF===HNO2+NaF。由此可判断下列叙述不正确的是( )
A.K(HF)=7.2×10-4
B.K(HNO2)=4.9×10-10
C.根据两个反应即可得出一元弱酸的强弱顺序:HF>HNO2>HCN
D.K(HCN)
A.HX、HY两种弱酸的酸性:HX>HY
B.相同条件下溶液的碱性:NaX>Na2CO3>NaY>NaHCO3
C.向Na2CO3溶液中加入足量HY,反应的离子方程式:HY+COeq \\al(2-,3)===HCOeq \\al(-,3)+Y-
D.HX和HY酸性相同,都比H2CO3弱
3、运用电离平衡常数判断下列可以发生的反应是( )
①HBrO+Na2CO3===NaBrO+NaHCO3
②2HBrO+Na2CO3===2NaBrO+H2O+CO2↑
③HBrO+NaHCO3===NaBrO+H2O+CO2↑
④NaBrO+CO2+H2O===NaHCO3+HBrO
A.①③ B.②④ C.①④ D.②③
4、25 ℃时,部分物质的电离平衡常数如表所示,请回答下列问题:
(1)CH3COOH、H2CO3、HClO的酸性由强到弱的顺序为______________________________________________
(2)同浓度的CH3COO-、HCOeq \\al(-,3)、COeq \\al(2-,3)、ClO-结合H+的能力由强到弱的顺序为___________________
(3)物质的量浓度均为0.1 ml·L-1的下列四种物质的溶液:a.Na2CO3,b.NaClO,c.CH3COONa,d.NaHCO3,pH由大到小的顺序是__________________
(4)常温下0.1 ml·L-1的CH3COOH溶液在加水稀释过程中,下列表达式的数据一定变小的是__________,若该溶液升高温度,下述表达式的数据增大的是________
A.c(H+) B.c(H+)/c(CH3COOH) C.c(H+)·c(OH-)
D.c(OH-)/c(H+) E.eq \f(c(CH3COO-)·c(H+),c(CH3COOH))
考点三 强酸(碱)与弱酸(碱)的比较
【核心知识梳理】
1、一元强酸(HCl)与一元弱酸(CH3COOH)的比较
(1)相同物质的量浓度、相同体积的盐酸与醋酸溶液的比较
(2)相同pH、相同体积的盐酸与醋酸溶液的比较
2、一元强酸(HCl)与一元弱酸(CH3COOH)稀释图像比较
(1)相同体积、相同浓度的盐酸、醋酸加水稀释的图像
(2)相同体积、相同pH的盐酸、醋酸加水稀释的图像
3、判断HA为一元弱酸的两种常用方法
【精准训练3】
1、在相同条件下将0.24 g Mg分别与0.2 ml·L-1 80 mL的盐酸、0.2 ml·L-1 100 mL的醋酸反应,下列说法错误的是( )
A.两个反应开始时的反应速率:v(HCl)大于v(CH3COOH)
B.反应进行完全产生的气体的物质的量:n(HCl)等于n(CH3COOH)
C.在上述盐酸中加入少量的醋酸钠固体,不改变产生气体的物质的量,但能使该反应的化学反应速率降低
D.上述盐酸和醋酸的pH,前者小于后者
2、相同体积、相同pH的某一元强酸溶液①和某一元中强酸溶液②分别与足量的锌粉发生反应,下列关于氢气体积(V)随时间(t)变化的示意图正确的是( )
3、在同体积0.3ml·L-1的H2SO4、HCl、HNO3、CH3COOH溶液中,加入足量的Zn,下列说法中正确的是( )
A.硫酸中放出氢气量最多 B.醋酸中放出氢气量最多
C.盐酸中放出的氢气量最多 D.盐酸和硝酸中放出的氢气量相等
4、相同温度下,关于物质的量浓度、体积均相等的①NaOH溶液,②氨水,说法正确的是( )
A.c(OH-):①>② B.pH:①=②
C.导电性:①<② D.中和酸的能力:①>②
5、已知次磷酸(H3PO2)为一元酸,欲证明它是弱电解质,下列操作方法不正确的是( )
A.用物质的量浓度相同的NaCl溶液和NaH2PO2溶液进行导电性实验,比较灯泡的亮度
B.用一定浓度的NaOH溶液分别滴定等体积、等pH的盐酸和次磷酸溶液,比较消耗碱液的体积
C.加热滴有酚酞试液的NaH2PO2溶液,溶液颜色变深
D.常温下,稀释0.1 ml·L-1次磷酸溶液至原溶液体积的100倍,测得pH在4~5之间
6、下列事实中,能说明MOH是弱碱的是( )
A.0.1 ml·L-1MOH溶液可以使酚酞溶液变红
B.常温下,0.1 ml·L-1MOH溶液中c(OH-)<0.1 ml·L-1
C.MOH溶液的导电能力比NaOH溶液弱
D.等体积的0.1 ml·L-1MOH溶液与0.1 ml·L-1盐酸恰好完全反应
7、(1)将等质量的Zn粉分别投入:a:10 mL 0.1 ml·L-1 HCl和b:10 mL 0.1 ml·L-1醋酸中
①若Zn不足量,则反应速率a______b (填“>”、“=”或“<”,下同)
②若Zn过量,产生H2的量a______b
(2)将等质量的Zn粉分别投入pH=1,体积均为10 mL的a:盐酸和b:醋酸中
①若Zn不足量,则起始反应速率a______b
②若Zn过量,产生H2的量a______b
8、在一定温度下,有a.盐酸 b.硫酸 c.醋酸三种酸:
(1)当三种酸的物质的量浓度相同时,c(H+)由大到小的顺序是__________(用字母表示,下同)。
(2)同体积、同物质的量浓度的三种酸,中和NaOH的能力由大到小的顺序是__________
(3)若三者c(H+)相同时,物质的量浓度由大到小的顺序是__________
(4)当三者c(H+)相同且体积也相同时,分别放入足量的锌,相同状况下产生气体的体积由大到小的顺序是__________
(5)当三者c(H+)相同且体积也相同时,同时加入形状、密度、质量完全相同的锌,若产生相同体积的H2(相同状况),则开始时反应速率的大小关系为__________,反应所需时间的长短关系是__________
(6)将c(H+)相同的三种酸均加水稀释至原来的100倍后,c(H+)由大到小的顺序是 。
(7)将c(H+)相同且体积也相同的三种酸,分别与等浓度的NaOH稀溶液反应至pH=7,则消耗NaOH溶液的体积大小关系为__________
【真题感悟】
1、(2021年浙江卷)25℃时,下列说法正确的是( )
A.NaHA溶液呈酸性,可以推测H2A为强酸
B.可溶性正盐BA溶液呈中性,可以推测BA为强酸强碱盐
C.0.010 ml·L-1、0.10ml·L-1的醋酸溶液的电离度分别为α1、α2,则α1<α2
D.100 mL pH=10.00的Na2CO3溶液中水电离出H+的物质的量为1.0×10-5ml
2、(2021·浙江卷)某同学拟用pH计测定溶液pH以探究某酸HR是否为弱电解质。下列说法正确的是( )
A.25 ℃时,若测得0.01 ml·L-1NaR溶液pH=7,则HR是弱酸
B.25 ℃时,若测得0.01 ml·L-1HR溶液pH>2且pH<7,则HR是弱酸
C.25 ℃时,若测得HR溶液pH=a,取该溶液10.0 mL,加蒸馏水稀释至100.0 mL,测得pH=b,b-a<1,则HR是弱酸
D.25 ℃时,若测得NaR溶液pH=a,取该溶液10.0 mL,升温至50 ℃,测得pH=b,a>b,则HR是弱酸
3、(2020·北京)室温下,对于1 L 0.1 ml·L-1醋酸溶液。下列判断正确的是( )
A.该溶液中CH3COO-的粒子数为6.02×1022
B.加入少量CH3COONa固体后,溶液的pH降低
C.滴加NaOH溶液过程中,n(CH3COO-)与n(CH3COOH)之和始终为0.1 ml
D.与Na2CO3溶液反应的离子方程式为COeq \\al(2-,3)+2H+===H2O+CO2↑
4、(2020·浙江卷)下列说法不正确的是( )
A.pH>7的溶液不一定呈碱性
B.中和pH和体积均相等的氨水、NaOH溶液,所需HCl的物质的量相同
C.相同温度下,pH相等的盐酸、CH3COOH溶液中,c(OH-)相等
D.氨水和盐酸反应后的溶液,若溶液呈中性,则c(Cl−)=c(NH4+)
5、(2019·课标全国Ⅲ)设NA为阿伏加德罗常数值。关于常温下pH=2的H3PO4溶液,下列说法正确的是( )
A.每升溶液中的H+数目为0.02NA
B.c(H+)=c(H2POeq \\al(-,4))+2c(HPOeq \\al(2-,4))+3c(POeq \\al(3-,4))+c(OH-)
C.加水稀释使电离度增大,溶液pH减小
D.加入NaH2PO4固体,溶液酸性增强
6、(2019·天津)某温度下,HNO2和CH3COOH的电离常数分别为5.0×10-4和1.7×10-5。将pH和体积均相同的两种酸溶液分别稀释,其pH随加水体积的变化如图所示。下列叙述正确的是( )
A.曲线Ⅰ代表HNO2溶液
B.溶液中水的电离程度:b点>c点
C.从c点到d点,溶液中保持不变(其中HA、A-分别代表相应的酸和酸根离子)
D.相同体积a点的两溶液分别与NaOH恰好中和后,溶液中n(Na+)相同
7、(2018·浙江)相同温度下,关于盐酸和醋酸两种溶液的比较,下列说法正确的是( )
A.pH相等的两溶液中:c(CH3COOˉ)=c(Clˉ)
B.分别中和pH相等、体积相等的两溶液,所需NaOH的物质的量相同
C.相同浓度的两溶液,分别与金属镁反应,反应速率相同
D.相同浓度的两溶液,分别与NaOH固体反应后呈中性的溶液中(忽略溶液体积变化):c(CH3COOˉ)=c(Clˉ)
8、(2017·浙江)为证明醋酸是弱电解质,下列方法不正确的是( )
A.测定0.1 ml·L-1醋酸溶液的pH
B.测定0.1 ml·L-1CH3COONa溶液的酸碱性
C.比较浓度均为0.1 ml·L-1盐酸和醋酸溶液的导电能力
D.比较相同物质的量浓度的NaOH溶液和醋酸溶液恰好反应完全时消耗两溶液的体积
9、(2016·浙江)常温下,关于pH相等的盐酸和醋酸溶液(两溶液的OH-浓度也相等),下列说法正确的是( )
A.c(HCl)>c(CH3COOH)
B.c(Cl-)=c(CH3COO-)
C.等体积的盐酸和醋酸溶液分别与足量的Zn完全反应,盐酸产生的H2多
D.用相同浓度的NaOH溶液分别与等体积的盐酸和醋酸溶液恰好反应完全,盐酸消耗的NaOH溶液体积多
10、(2016·浙江)关于常温下浓度均为0.1 ml·L-1 的盐酸和醋酸溶液,下列说法正确的是( )
A.醋酸溶液的pH小于盐酸
B.醋酸的电离方程式:CH3COOH=CH3COO-+H+
C.c(CH3COOH)+c(CH3COO-)=c(Cl-)
D.0.1 ml·L-1 的醋酸溶液与等物质的量浓度、等体积的氢氧化钠溶液混合后:c(H+)>c(OH-)
11、(2015·海南)下列曲线中,可以描述乙酸(甲,Ka=1.8×10-5)和一氯乙酸(乙,Ka=1.4×10-3)在水中的电离程度与浓度关系的是( )
A B C D
12、(2015·全国)浓度均为0.10 ml·L-1、体积均为V0的MOH和ROH溶液,分别加水稀释至体积V,pH随lgeq \f(V,V0)的变化如图所示。下列叙述错误的是( )
A.MOH的碱性强于ROH的碱性
B.ROH的电离程度:b点大于a点
C.若两溶液无限稀释,则它们的c(OH-)相等
D.当lgeq \f(V,V0)=2时,若两溶液同时升高温度,则eq \f(c(M+),c(R+))增大
13、(2014·全国)一定温度下,下列溶液的离子浓度关系式正确的是
A.pH=5的H2S溶液中,c(H+)= c(HS-)=1×10-5ml·L-1
B.pH=a的氨水溶液,稀释10倍后,其pH=b,则a=b+1
C.pH=2的H2C2O4溶液与pH=12的NaOH溶液任意比例混合:c(Na+)+c(H+)= c(OH-)+c( HC2O4-)
D.pH相同的①CH3COO Na②NaHCO3③NaClO三种溶液的c(Na+):①>②>③
14、(2013·上海)部分弱酸的电离平衡常数如下表,下列选项错误的是( )
A.2CN-+H2O+CO2===2HCN+CO32-
B.2HCOOH+CO32-===2HCOO-+H2O+CO2↑
C.中和等体积、等pH的HCOOH和HCN消耗NaOH的量前者小于后者
D.等体积、等浓度的HCOONa和NaCN溶液中所含离子总数前者大于后者
【课时达标训练】
1、已知人体体液中存在如下平衡:CO2+H2OH2CO3H++HCOeq \\al(-,3),以维持体液pH的相对稳定。下列说法不合理的是( )
A.当强酸性物质进入体液后,上述平衡向左移动,以维持体液pH的相对稳定
B.当强碱性物质进入体液后,上述平衡向右移动,以维持体液pH的相对稳定
C.若静脉滴注大量生理盐水,则体液的pH减小
D.进行呼吸活动时,如果CO2进入血液,会使体液的pH减小
2、在0.1 ml·L-1的HCN溶液中存在如下电离平衡:HCNH++CN-。对该平衡,下列叙述正确的是( )
A.加入少量NaOH固体,平衡正向移动 B.加水,平衡逆向移动
C.滴加少量0.1 ml·L-1 HCl溶液,溶液中c(H+)减小 D.加入少量NaCN固体,平衡正向移动
3、下列说法中正确的是( )
A.加水稀释0.01 ml·L-1的CH3COOH溶液,溶液中c(OH-)减小
B.室温时,0.1 ml·L-1的某一元酸HA在水中有0.1%发生电离,则该溶液的pH=4
C.氨水加水稀释后,溶液中c(NH3·H2O)/c(NHeq \\al(+,4))的值增大
D.常温下,pH均为5的盐酸与氯化铵溶液中,水的电离程度相同
4、在25 ℃时,用蒸馏水稀释1 ml·L-1氨水至0.01 ml·L-1,随溶液的稀释,下列各项中始终保持增大趋势的是( )
A. eq \f(c(OH-),c(NH3·H2O)) B. eq \f(c(NH eq \\al(\s\up1(+),\s\d1(4)) ),c(OH-)) C. eq \f(c(NH3·H2O),c(NH eq \\al(\s\up1(+),\s\d1(4)) )) D.c(OH-)
5、下列说法正确的是( )
A.浓度为0.1 ml·L-1 CH3COOH溶液,加水稀释,则eq \f(cCH3COO-,cCH3COOH)减小
B.浓度为0.1 ml·L-1 CH3COOH溶液,升高温度,Ka(CH3COOH)不变,但醋酸的电离程度增大
C.浓度为0.1 ml·L-1 HA溶液的pH为4,则HA为弱电解质
D.CH3COOH的浓度越大,CH3COOH的电离程度越大
6、已知室温时,0.1 ml·L-1某一元酸HA在水中有0.1%发生电离。下列叙述错误的是( )
A.该溶液的pH=4
B.升高温度,溶液的pH增大
C.室温时,此酸的电离常数约为1×10-7
D.稀释HA溶液时,不是所有粒子的浓度都一定会减小
7、一定温度下,将一定质量的冰醋酸加水稀释过程中,溶液的导电能力变化如图所示。下列说法正确的是( )
A.a、b、c三点溶液的pH:cB.a、b、c三点CH3COOH的电离程度:cC.用湿润的pH试纸测量a处溶液的pH,测量结果偏小
D.a、b、c三点溶液用1 ml·L-1NaOH溶液中和,消耗NaOH溶液的体积:c8、酸在溶剂中的电离是酸中的H+转移给溶剂分子,如HCl+H2O===H3O++Cl-。已知H2SO4和HNO3在冰醋酸中的电离常数为Ka1(H2SO4)=6×10-9,Ka(HNO3)=4×10-10。下列说法中正确的是( )
A.H2SO4在冰醋酸中电离方程式为H2SO4+2CH3COOH===SOeq \\al(2-,4)+2CH3COOHeq \\al(+,2)
B.浓度均为0.1 ml/L的H2SO4和HNO3在冰醋酸中pH为:H2SO4>HNO3
C.H2SO4的冰醋酸溶液中有:c(CH3COOHeq \\al(+,2))=c(HSOeq \\al(-,4))+2c(SOeq \\al(2-,4))+c(CH3COO-)
D.向HNO3的冰醋酸溶液中加冰醋酸,eq \f(c(CH3COOHeq \\al(+,2)),c(HNO3))减小
9、25 ℃时,下列有关电解质溶液的说法正确的是( )
A.加水稀释0.1 ml·L-1氨水,溶液中c(H+)·c(OH-)和eq \f(cH+,cOH-)均保持不变
B.向CH3COONa溶液中加入少量CH3COONa,溶液中eq \f(cCH3COO-,cCH3COOH)的值增大
C.等体积、等物质的量浓度的Na2CO3和NaHCO3溶液混合:eq \f(cHCO\\al(-,3),cH2CO3)<eq \f(cCO\\al(2-,3),cHCO\\al(-,3))
D.将浓度为0.1 ml·L-1 HF溶液加水不断稀释过程中,电离平衡常数Ka(HF)保持不变,eq \f(cF-,cH+)始终增大
10、常温下向100 mL蒸馏水中滴入10 mL 5 ml·L-1HA溶液,利用传感器测得溶液中c(H+)和温度随着加入HA溶液体积的变化曲线如图所示。下列有关说法正确的是( )
A.HA是强酸
B.a~b段,HA电离放热,使溶液温度升高
C.c~d段,c(H+)增大,HA电离程度增大
D.c点时,加入等体积、等浓度的NaOH溶液,则c(Na+)=c(A-)+c(HA)
11、下表是几种弱酸常温下的电离平衡常数,则下列说法中不正确的是( )
A.碳酸的酸性强于氢硫酸
B.多元弱酸的酸性主要由第一步电离决定
C.常温下,加水稀释醋酸,eq \f(cCH3COO-,cCH3COOH·cOH-)增大
D.向弱酸溶液中加少量NaOH溶液,电离常数不变
12、下列事实能说明HNO2是弱电解质的是( )
①25 ℃时,NaNO2溶液的pH大于7
②用HNO2溶液做导电性实验,灯泡很暗
③HNO2溶液不与Na2SO4溶液反应
④25 ℃时,0.1 ml·L-1HNO2溶液的pH=2.1
A.①②③ B.②③④ C.①④ D.①②④
13、25 ℃时,相同pH的两种一元弱酸HA与HB溶液分别加水稀释,溶液pH随溶液体积变化的曲线如图所示。下列说法正确的是( )
A.同浓度的NaA与NaB溶液中,c(A-)小于c(B-) B.a点溶液的导电性大于b点溶液
C.a点的c(HA)大于b点的c(HB) D.HA的酸性强于HB
14、常温下,分别取未知浓度的MOH和HA溶液,加水稀释至原体积的几倍,稀释过程中,两溶液pH的变化如图所示。下列叙述正确的是( )
A.MOH为弱碱,HA为强酸
B.水的电离程度:X=Z>Y
C.若升高温度,Y、Z点对应溶液的pH均不变
D.将X点溶液与Z点溶液等体积混合,所得溶液呈碱性
15、25 ℃时,pH=2的盐酸和醋酸溶液各1 mL分别加水稀释,pH随溶液体积变化的曲线如图所示。下列说法正确的是( )
A.曲线Ⅰ代表醋酸溶液的稀释过程
B.a溶液的导电性比c溶液的导电性差
C.将a、b两溶液加热至30 ℃(忽略溶质挥发), eq \f(c(Cl-),c(CH3COO-)) 变大
D.与相同浓度的NaOH溶液恰好中和时,消耗a溶液的体积比b溶液的体积大
16、pH=2的两种一元酸x和y,体积均为100 mL,稀释过程中pH与溶液体积的关系如下图所示。分别滴加NaOH溶液(c=0.1 ml/L)至pH=7,消耗NaOH溶液的体积为Vx,Vy,则( )
A.x为弱酸,Vx<Vy B.x为强酸,Vx>Vy C.y为弱酸,Vx<Vy D.y为强酸,Vx>Vy
17、在体积都为1 L,pH都等于2的盐酸和醋酸溶液中,投入0.65 g锌粒,则下图所示符合客观事实的是( )
18、25 ℃时,关于0.01 ml·L-1 HCl和0.1 ml·L-1 CH3COOH两种溶液的比较,下列说法正确的是( )
A.稀释10倍后浓度变化:c(CH3COOH)=10c(Cl-)
B.中和1 ml NaOH时消耗酸的体积:V(HCl)=10V(CH3COOH)
C.上述两种溶液与足量的NaOH溶液反应,后者放热更多
D.分别与NaOH固体反应后呈中性的溶液中(忽略溶液体积变化):c(CH3COO-)=10c(Cl-)
19、现有常温下pH=2的盐酸(甲)和pH=2的醋酸溶液(乙),请根据下列操作回答问题:
(1)常温下0.1 ml·L-1 CH3COOH溶液加水稀释过程,下列表达式的数值一定变小的是________(填字母)。
A.c(H+) B. eq \f(c(H+),c(CH3COOH)) C.c(H+)·c(OH-) D. eq \f(c(OH-),c(H+))
(2)取10 mL的乙溶液,加入等体积的水,醋酸的电离平衡________(填“向左”“向右”或“不”)移动;另取10 mL的乙溶液,加入少量无水醋酸钠固体(假设加入固体前后,溶液体积保持不变),待固体溶解后,溶液中 eq \f(c(H+),c(CH3COOH)) 的值将________(填“增大”“减小”或“无法确定”)
(3)相同条件下,取等体积的甲、乙两溶液,分别加水稀释100倍,所得溶液的pH大小关系为pH(甲)________pH(乙)(填“>”“<”或“=”)
(4)取等体积的甲、乙两溶液,分别用等浓度的NaOH稀溶液中和,则消耗的NaOH溶液的体积大小关系为V(甲)________V(乙)(填“>”“<”或“=”)。
(5)已知25 ℃时,三种酸的电离平衡常数如下:
下列四种离子中结合H+能力最强的是______(填序号)
A.HCOeq \\al(-,3) B. COeq \\al(2-,3) C.ClO- D.CH3COO-
写出下列反应的离子方程式
CH3COOH+Na2CO3(少量):_____________________________________________
HClO+Na2CO3(少量):__________________________________________________
20、A、B、C、D、E五种溶液分别是NaOH、NH3·H2O、CH3COOH、HCl、NH4HSO4中的一种。常温下进行下列实验:
①将1 L pH=3的A溶液分别与x L 0.001 ml·L-1 B溶液、y L 0.001 ml·L-1 D溶液充分反应至中性,x、y大小关系为y<x
②浓度均为0.1 ml·L-1 的A和E溶液,pH:A<E
③浓度均为0.1 ml·L-1 的C与D溶液等体积混合,溶液呈酸性
回答下列问题:
(1)D溶液是________溶液,判断理由是___________________________________________
(2)用水稀释0.1 ml·L-1 B溶液时,溶液中随着水量的增加而减小的是________(填写序号)
①eq \f(c(B),c(OH-)) ②eq \f(c(OH-),c(H+)) ③c(H+)和c(OH-)的乘积 ④OH-的物质的量
(3)OH-浓度相同的等体积的两份溶液A和E,分别与锌粉反应,若最后仅有一份溶液中存在锌粉,且放出氢气的质量相同,则下列说法正确的是____________(填写序号)
①反应所需要的时间E>A ②开始反应时的速率A>E ③参加反应的锌粉物质的量A=E
④反应过程的平均速率E>A ⑤A溶液里有锌粉剩余 ⑥E溶液里有锌粉剩余
(4)将等体积、等物质的量浓度的B溶液和C溶液混合后,升高温度(溶质不会分解)溶液pH随温度变化如图中的________曲线
(5)室温下,向0.01 ml·L-1C溶液中滴加0.01 ml·L-1D溶液至中性,得到的溶液中所有离子的物质的量浓度由大到小的顺序为________________________________________平衡移动方向
电离
程度
n(H+)
c(H+)
c(CH3COO- )
c(CH3COOH )
导电
能力
平衡常数Ka
加水稀释
加冰醋酸
升温
加CH3COONa(s)
通入HCl(g)
加NaOH(s)
加Na2CO3(s)
加入镁粉
比较对象
导电性
原因
同浓度的氢氧化钠溶液与氨水溶液
氢氧化钠溶液大于氨水溶液
氢氧化钠是强电解质,完全电离;一水合氨是弱电解质,部分电离
同浓度的醋酸溶液与草酸溶液
醋酸溶液小于草酸溶液
H2C2O4的Ka1=5.9×10-2
CH3COOH的Ka=1.79×10-5
电离常数:H2C2O4>CH3COOH
氢氧化钠极稀溶液与0.1 ml·L-1氨水溶液
氢氧化钠极稀溶液小于0.1 ml·L-1氨水溶液
氢氧化钠极稀溶液的离子浓度小于0.1 ml·L-1氨水溶液的离子浓度
H2CO3H++HCOeq \\al(-,3) Ka1=eq \f(cHCO\\al(-,3)·cH+,cH2CO3)
HCOeq \\al(-,3)H++COeq \\al(2-,3) Ka2=eq \f(cH+·cCO\\al(2-,3),cHCO\\al(-,3))
多元弱酸各步电离常数的大小比较为Ka1≫Ka2,第一级电离程度较大,第一步电离产生的H+,对第二级、第三级电离起抑制作用,因此,多元弱酸的酸性主要由第一步电离决定
温度的影响
升高温度,电离平衡向右移动,电离度增大;降低温度,电离平衡向左移动,电离度减小
浓度的影响
当弱电解质溶液浓度增大时,电离度减小;当弱电解质溶液浓度减小时,电离度增大
弱酸化学式
HX
HY
H2CO3
电离平衡常数
7.8×10-9
3.7×10-15
K1=4.3×10-7,K2=5.6×10-11
弱酸化学式
HBrO
H2CO3
电离平衡常数
K=2.4×10-9
K1=4.3×10-7,K2=5.6×10-11
弱酸化学式
CH3COOH
HClO
H2CO3
电离平衡常数
1.7×10-5
3.0×10-8
K1=4.3×10-7,K2=5.6×10-11
项目
酸
c(H+)
pH
溶液的
导电性
中和碱
的能力
与活泼金属反应
产生H2的量
开始与金属反应的速率
盐酸
大
小
强
相同
相同
大
醋酸溶液
小
大
弱
小
项目
酸
c(H+)
c(酸)
溶液的
导电性
中和碱
的能力
与活泼金属反应
产生H2的量
开始与金属反应的速率
盐酸
相同
小
相同
小
少
相同,反应过程中醋酸的快
醋酸溶液
大
大
多
加水稀释相同的倍数
加水稀释到相同的pH
醋酸的pH大
盐酸加入的水多
加水稀释相同的倍数
加水稀释到相同的pH
盐酸的pH大
醋酸加入的水多
实验方法
结论
= 1 \* GB3 ①测0.01 ml·L-1 HA溶液的pH
pH=2,HA为强酸;pH>2,HA为弱酸
= 2 \* GB3 ②室温下测NaA溶液的pH
pH=7,HA为强酸;pH>7,HA为弱酸
= 3 \* GB3 ③相同条件下,测相同浓度的HA溶液和盐酸(强酸)的导电性
若导电性相同,则HA为强酸;
若导电性较盐酸弱,则HA为弱酸
= 4 \* GB3 ④测定同pH的HA与HCl溶液稀释相同倍数后的pH变化
若ΔpH(HA)=ΔpH(HCl),HA是强酸;
若ΔpH(HA)<ΔpH(HCl),HA是弱酸
= 5 \* GB3 ⑤测定等体积、等pH的HA溶液和盐酸分别中和NaOH的量
若消耗NaOH的量相同,则HA为强酸;
若HA溶液消耗NaOH的量较盐酸多,则HA为弱酸
= 6 \* GB3 \* MERGEFORMAT ⑥往同浓度的HA和HCl中投入相同的Zn粒
开始反应速率快的为强酸;开始反应速率慢的为弱酸
= 7 \* GB3 \* MERGEFORMAT ⑦从升高温度后pH的变化判断
若升高温度,溶液的pH明显减小,则是弱酸;
若升高温度,溶液的pH变化幅度小,则是强酸
弱酸
HCOOH
HCN
H2CO3
电离平衡常数(25℃)
Ki=1.77×10-4
Ki=4.9×10-10
Ki1=4.3×10-7,Ki2=5.6×10-11
CH3COOH
H2CO3
H2S
H3PO4
K=1.8×10-5
K1=4.3×10-7
K2=5.6×10-11
K1=9.1×10-8
K2=1.1×10-12
K1=7.5×10-3
K2=6.2×10-8
K3=2.2×10-13
化学式
CH3COOH
H2CO3
HClO
Ka1
1.8×10-5
4.3×10-7
3.0×10-8
Ka2
-
5.6×10-11
-
专题1.8 化学与STSE-备战2023年高考化学新编大一轮复习讲义: 这是一份专题1.8 化学与STSE-备战2023年高考化学新编大一轮复习讲义,共27页。学案主要包含了考纲要求,核心知识梳理,精准训练1,精准训练2,精准训练3,精准训练4,精准训练5,真题感悟等内容,欢迎下载使用。
专题4.5 盐类的水解-备战2023年高考化学新编大一轮复习讲义·: 这是一份专题4.5 盐类的水解-备战2023年高考化学新编大一轮复习讲义·,文件包含专题45盐类的水解-备战2023年高考化学新编大一轮复习讲义解析版docx、专题45盐类的水解-备战2023年高考化学新编大一轮复习讲义原卷版docx等2份学案配套教学资源,其中学案共37页, 欢迎下载使用。
专题4.3 酸碱中和滴定-备战2023年高考化学新编大一轮复习讲义·: 这是一份专题4.3 酸碱中和滴定-备战2023年高考化学新编大一轮复习讲义·,文件包含专题43酸碱中和滴定-备战2023年高考化学新编大一轮复习讲义解析版docx、专题43酸碱中和滴定-备战2023年高考化学新编大一轮复习讲义原卷版docx等2份学案配套教学资源,其中学案共23页, 欢迎下载使用。

