初中生物苏教版七年级上册第二节 探索生命的方法精品课后复习题
展开2.2探索生命的方法苏教版初中生物七年级上册同步练习
学校:___________姓名:___________班级:___________考号:___________
注意事项:
1.答卷前,考生务必将自己的姓名、准考证号填写在答题卡上。
2.回答选择题时,选出每小题答案后,用铅笔把答题卡对应题目的答案标号涂黑;如需改动,用橡皮擦干净后,再选涂其他答案标号。回答非选择题时,将答案写在答题卡上,写在试卷上无效。
3.考试结束后,本试卷和答题卡一并交回。
第I卷(选择题)
一、选择题(本大题共15小题,共30.0分)
- 作出假设的基本依据是( )
A. 生活经验 B. 制定的计划 C. 书本上的结论 D. 无任何依据
- 某兴趣小组的同学在词养金鱼时发现金鱼不时浮到水面上直接呼吸,即发生浮头现象。为探究金鱼发生浮头现象的可能原因,该小组取15条生长状况相似的同种金鱼进行了如下实验:
实验组号 | 溶氧量 | 培养环境 | 呼吸频率[次/(分钟条)] | ||
第1次 | 第2次 | 第3次 | |||
甲 | 4 mg/L | 隔夜自来水 | 113 | 111 | 112 |
乙 | 6 mg/L | 隔夜自来水 | 76 | 78 | 74 |
丙 | 8 mg/L | 隔夜自来水 | 57 | 59 | 61 |
根据该实验,你认为下列表述错误的是( )
A. 每组金鱼数量应该都是5条
B. 该探究实验的变量是溶氧量
C. 该实验的结论是:水中溶氧量越低,金鱼浮头次数越多
D. 该实验的结论是:水中溶氧量会影响金鱼的生活
- 夏天到了,晓明观察到池塘里鲫鱼的呼吸频率发生了变化,他探究了鲫鱼在不同温度水中的呼吸情况,记录数据如图所示。下列与探究无关的问题是( )
A. 温度对鲫鱼的呼吸有影响吗?
B. 鲫鱼的呼吸频率与水温有关系吗?
C. 鲫鱼对不同的水温有不同的适应能力吗?
D. 鲫鱼的呼吸频率会随着水温的升高而加快吗?
- 为了研究蚂蚁对金合欢的影响,某生物兴趣小组的同学进行了实验探究,得到了如表所示的实验结果。请据表分析,下列说法正确的是( )
金合欢幼苗的生长状况 | 号没有蚂蚁生活的金合欢 | 号有蚂蚁生活的金合欢 | |
10个月的存活率(%) | 43 | 72 | |
幼苗的生长高度/厘米 | 5月25日至6月16日 | 06.2 | 031.0 |
6月17日至8月3日 | 6.210.2 | 31.072.9 | |
A. 该实验的变量是幼苗的高度和存活率
B. 该实验的对照组是号,实验组是号
C. 蚂蚁以金合欢嫩叶尖端的珠状小体为食,对其生长有害
D. 实验表明,蚂蚁“侵食”金合欢,可提高幼苗存活率并能促进幼苗的生长
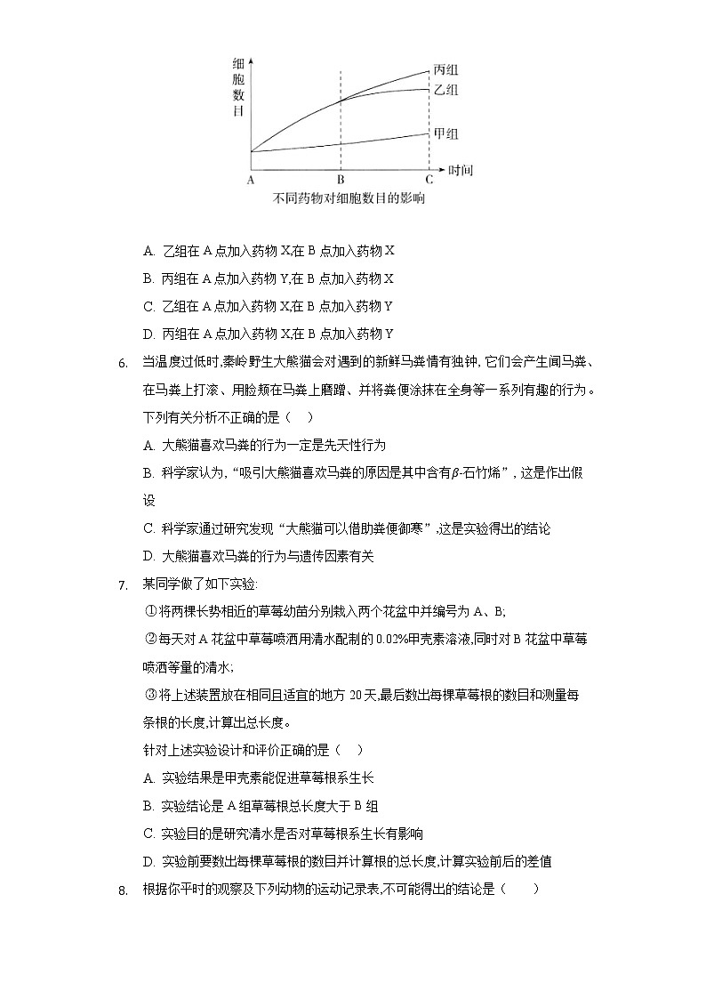
- 已知药物X对细胞分裂有促进作用,药物Y可抑制药物X的作用。技术人员将小鼠上皮细胞均分为甲、乙、丙三组,培养过程中甲组不加药物,乙、丙两组进行不同处理,并定时测定细胞数。根据实验结果图(如图),推测乙、丙两组的处理是( )
A. 乙组在A点加入药物X,在B点加入药物X
B. 丙组在A点加入药物Y,在B点加入药物X
C. 乙组在A点加入药物X,在B点加入药物Y
D. 丙组在A点加入药物X,在B点加入药物Y
- 当温度过低时,秦岭野生大熊猫会对遇到的新鲜马粪情有独钟, 它们会产生闻马粪、在马粪上打滚、用脸颊在马粪上磨蹭、并将粪便涂抹在全身等一系列有趣的行为。下列有关分析不正确的是( )
A. 大熊猫喜欢马粪的行为一定是先天性行为
B. 科学家认为,“吸引大熊猫喜欢马粪的原因是其中含有-石竹烯”, 这是作出假设
C. 科学家通过研究发现“大熊猫可以借助粪便御寒”,这是实验得出的结论
D. 大熊猫喜欢马粪的行为与遗传因素有关
- 某同学做了如下实验:
将两棵长势相近的草莓幼苗分别栽入两个花盆中并编号为A、B;
每天对A花盆中草莓喷洒用清水配制的0.02%甲壳素溶液,同时对B花盆中草莓喷洒等量的清水;
将上述装置放在相同且适宜的地方20天,最后数出每棵草莓根的数目和测量每条根的长度,计算出总长度。
针对上述实验设计和评价正确的是( )
A. 实验结果是甲壳素能促进草莓根系生长
B. 实验结论是A组草莓根总长度大于B组
C. 实验目的是研究清水是否对草莓根系生长有影响
D. 实验前要数出每棵草莓根的数目并计算根的总长度,计算实验前后的差值
- 根据你平时的观察及下列动物的运动记录表,不可能得出的结论是( )
动物 | 运动方式 | 适应的环境 | 运动器官 | 是否需要能量 |
猎豹 | 奔跑或行走 | 陆地 | 四肢 | 需要 |
鲫鱼 | 游泳 | 水中 | 鳍 | 需要 |
鹰 | 飞行 | 空中 | 翼 | 需要 |
A. 动物的运动方式与运动器官有关
B. 动物的运动器官和运动方式与环境相适应
C. 运动速度最快的是陆生动物
D. 所有动物的运动都需要能量
- 若探究镁元素是否为植物生长的必需元素,最可行的方法是( )
A. 测量正常叶片中镁元素的含量
B. 检测根系对镁元素的吸收过程
C. 分析影响镁元素吸收的环境条件
D. 比较正常植株在完全营养液和缺镁的营养液中的生长状况
- 科研人员按如下步骤进行实验:将香菇菌种经无菌操作后等量接种到两份相同的培养基中;把接种后的培养基分别放在两个箱子中,在其中的一个箱子中央放入磁铁,在另一个箱子中央不放磁铁作为对照组;每天观察测量并记录菌丝的长度。该实验要研究的问题是( )
A. 水分对香菇生长是否有影响 B. 培养基对香菇生长是否有影响
C. 磁场对香菇生长是否有影响 D. 光照对香菇生长是否有影响
- 图是“绿叶在光下产生淀粉”实验的部分步骤,下列相关叙述正确的是( )
A. 该实验步骤的先后顺序是①③②④⑤
B. ①的目的是去除叶片内原有的淀粉
C. ④中叶绿素能溶解在小烧杯内的热水里
D. ⑤中叶片的遮光部分变蓝,未遮光部分不变蓝
- 取一盆银边天竺葵(边缘无叶绿体),经暗处理后选取一个叶片做如图处理。你认为利用该叶片可以探究与光合作用相关的实验有( )光合作用产生淀粉;光合作用产生氧气;光合作用需要二氧化碳;光合作用需要光;光合作用的场所是叶绿体
A. B. C. D.
- 某小组在测定花生果实长度时提出下列四种取样方法,其中正确的是( )
A. 从大花生中取40枚较大的,从小花生中取40枚较小的
B. 从大花生中取1枚较大的,从小花生中取1枚较小的
C. 从两种花生中分别随机取出40枚
D. 从两种花生中分别随机取出1枚
- 如图为探究某地区外来植物大蒜芥对水杨梅、路边青两种本地植物种子发芽影响的研究结果。下列叙述中,正确的是( )
A. 第1周,A'、B'两组种子的发芽率为0只是受到大蒜芥的影响
B. 第2~5周,时间越长大蒜芥对路边青种子发芽率的影响越显著
C. 水杨梅种子发芽率比路边青种子发芽率低是大蒜芥作用的结果
D. 大蒜芥对水杨梅种子发芽的抑制作用比对路边青的抑制作用大
- 测定3类细菌对氧的需要,让它们在3个不同的试管中生长,如图显示了细菌的生长层。据此判断:只能在需氧培养基中繁殖、能在无氧培养基中繁殖、在有氧和无氧的培养基中都能繁殖的细菌依次是( )
A. Ⅲ、Ⅰ、Ⅱ B. Ⅲ、Ⅱ、Ⅰ C. Ⅰ、Ⅱ、Ⅲ D. Ⅰ、Ⅲ、Ⅱ
第II卷(非选择题)
二、简答题(本大题共3小题,共24.0分)
- 美丽的石燕湖校园如画,生物兴趣小组的同学分三条路线了解学校栽培的植物,如表:
组别 | 种类 |
第一组 | 14 |
第二组 | 11 |
第三组 | 12 |
(1)同学们获得如表数据是用的 ______法(选填“观察”或“调查”)。
(2)我校的栽培植物一共最少有 ______种,最多可能有 ______种。
(3)同学们在调查过程中,还注意到在草坪和山坡上有各种杂草,在其中也有许多叫不出名字的昆虫等小动物。可见,学校的生物与环境组成了一个 ______。我们要爱护植物,他们生态系统中的 ______者,能为其他生物提供有机物。
- 为了研究影响月季的生态因素,七年级某班同学对种植有月季花的某小区进行了调查。
(1)某小区的部分动物名称及所吃的食物如表所示:
动物名称 | 黄刺蛾 | 蚜虫 | 瓢虫 | 食虫鸟 |
所吃的食物 | 月季的叶片 | 月季幼嫩器官的汁液 | 蚜虫 | 蚜虫、瓢虫 |
该小区内所有生物与其生活的环境构成了一个 ______ ,从组成成分看,月季属于 ______ ,其中瓢虫和食虫鸟的关系是 ______ 。
(2)调查发现,在夏季烈日下,月季的叶片常有焦灼现象,为进一步研究光照对月季生长发育的影响,研究人员进行了相关实验,结果如表所示:
实验处理 | 株高/cm | 茎粗/mm | 花朵直径/cm | 成花率/% |
不遮阳(100%光照) | 54.07 | 11.71 | 7.96 | 62.78 |
轻度遮阳(75%光照) | 62.60 | 12.01 | 7.59 | 59.54 |
中度遮阳(50%光照) | 55.20 | 9.76 | 6.97 | 56.64 |
重度遮阳(25%光照) | 45.97 | 9.37 | 6.07 | 50.16 |
①据表中数据可知,随着遮阳程度的增加,月季的花朵直径和成花率都逐渐 ______ 。
②生活中,株高与茎粗代表月季长势,花朵直径和成花率是评价月季观赏品质的重要指标。据表中信息可知,栽培月季推荐使用 ______ 遮阳处理。
(3)综合(1)和(2)研究可知,影响月季生长的生态因素包括 ______ 。
- 自2020年11月1日零时起,我国全面展开第七次全国人口普查,彻查人口出生变动以及房屋情况,具体内容包括:姓名、公民身份证、性别、年龄、民族、受教育程度、行业职业、迁移流动、婚姻生育、死亡、住房情况等。
(1)为准确掌握全国人口现状,应采用 ______(全面调查法/抽样调查法)。
(2)如果本次调查全国共有男性m人、女性n人、0~14岁a人、15-64岁b人、65岁及以上c人,则全国总人口数为 ______人,(用a、b、c、m、n表示)。
(3)如表是六次全国人口普查时的部分数据:
| 0~14岁 | 15~64岁 | 65岁及以上 | 总人口数(人) |
1964年第二次人口普查 | 40.7% | 55.7% | 3.6% | 720370269 |
1982年第三次人口普查 | 33.6% | 61.5% | 4.9% | 1031882511 |
1990年第四次人口普查 | 27.7% | 66.7% | 5.6% | 1100173810 |
2000年第五次人口普查 | 22.9% | 70.1% | 7.0% | 1296637071 |
2010年第六次人口普查 | 16.6% | 74.5% | 8.9% | 1339724852 |
2021年第七次人口普查 | 18.0% | 68.5% | 13.5% | 1411778724 |
根据表格数据,在如图中将0~14岁这一年龄段的人口比例变化趋势线补充完整。
(4)最近社会上热议是否应该全面放开生育限制,请结合上述图表信息谈谈你对此事的看法并简要阐明理由:______。
答案和解析
1.【答案】A
【解析】探究的一般过程是从发现问题、提出问题开始的,发现问题后,根据自己已有的知识和生活经验对问题的答案作出假设。然后设计探究的方案,包括选择材料、设计方法步骤等。按照探究方案进行探究,得到结果,再分析所得的结果与假设是否相符,从而得出结论。所以作出假设的基本依据是生活经验,A正确。
故选A。
2.【答案】D
【解析】题述实验不能证明水中溶氧量会影响金鱼的生活。
3.【答案】C
【解析】本题考查科学探究实验。从题干和题图中可以看出,晓明主要探究水温与鲫鱼呼吸频率的关系,并没有探究鲫鱼对水温的适应能力。
4.【答案】D
【解析】
【分析】
本题以研究蚂蚁对金合欢的影响的实验,考查科学探究的一般过程和方法,掌握控制变量法,获取实验数据并正确得出实验结论。
【解答】
A、从表中信息可知,实验的变量是蚂蚁的有无;A错误。
B、从表格中看出,两组唯一的变量是有无蚂蚁,其他条件都相同,号没有蚂蚁生活的金合欢起对照作用;B错误。
CD、从表中信息可知,有蚂蚁生活的金合欢比没有蚂蚁生活的金合欢幼苗存活率高,生长速度快,所以蚂蚁能提高幼苗存活率并能促进幼苗的生长。C错误,D正确。
5.【答案】C
【解析】
【分析】
本题考查动物细胞培养的相关知识,要求考生识记动物细胞培养的过程、条件等知识点。解答本题的关键是会识图,读懂图中的信息。
【解答】
根据图示,乙、丙两组的细胞分裂速度都快于甲组,所以两组均在A点加入药物X,而乙组BC段的细胞分裂速度慢于丙组,说明乙组培养一段时间后在B点又加入了药物Y,抑制了药物X的作用。
6.【答案】A
【解析】根据目前的研究还不能确定“大熊猫喜欢马粪的行为一定是先天性行为”, 动物的先天性行为和后天学习行为都与遗传因素有关。科学家认为, “吸引大熊猫喜欢马粪的原因是其中含有-石竹烯”, 这是作出假设。研究发现“大熊猫可以借助粪便御寒”,这是实验得出的结论。
7.【答案】D
【解析】题干中没有数据证明甲壳素能促进草莓根系生长。“A组草莓根总长度大于B组”是实验现象,不是实验结论。该实验的目的是探究甲壳素是否对草莓根系生长有影响。实验前要数出每棵草莓根的数目并计算根的总长度,实验后再数出每棵草莓根的数目并计算根的总长度, 比较两组数据的差值, 得出实验结论。
8.【答案】C
【解析】通过观察各种动物的运动方式,不能说明哪种动物的运动速度最快。
9.【答案】D
【解析】 要探究镁元素是否为植物生长的必需元素,就要设置以镁元素为变量的对照实验。选项A、B、C均未设置以镁元素为变量的对照实验,选项D比较正常植株在完全营养液和缺镁的营养液中的生长状况,设置了以镁元素为变量的对照实验,符合探究实验的要求。
10.【答案】C
【解析】 仔细阅读题目,可知该实验的变量是磁铁的有无,所以本实验要研究的问题是磁场对香菇生长是否有影响。
11.【答案】B
【解析】A、《绿叶在光下制造有机物》的实验步骤:暗处理→选叶遮光→光照→摘下叶片→酒精脱色→漂洗加碘→观察颜色。即实验顺序为:①③④②⑤,A错误。
B、①暗处理的目的是将叶片内的淀粉运走耗尽,B正确。
C、酒精才能溶解叶绿素,水不可以,C错误。
D、遮光部分缺乏光没有进行光合作用制造淀粉,因此滴加碘液后不变蓝色;未遮光部分有光能进行光合作用制造了淀粉,因此滴加碘液后变蓝色。D错误。
故选:B。
(1)《绿叶在光下制造有机物》的实验步骤:暗处理→选叶遮光→光照→摘下叶片→酒精脱色→漂洗加碘→观察颜色。实验要点:光合作用需要光、光合作用制造淀粉、淀粉遇到碘液变蓝色,酒精溶解叶片中的叶绿素。
(2)对照实验:在探究某种条件对研究对象的影响时,对研究对象进行的除了该条件不同以外,其他条件都相同的实验。根据变量设置一组对照实验,使实验结果具有说服力。一般来说,对实验变量进行处理的,就是实验组。没有处理且条件适宜是的就是对照组。
解答此类题目的关键是理解掌握绿叶在光下制造有机物的实验以及对照实验的特点。
12.【答案】A
【解析】
【分析】
对照实验:在探究某种条件对研究对象的影响时,对研究对象进行的除了该条件不同以外,其他条件都相同的实验。
解答此类题目的关键是理解掌握绿叶在光下制造有机物的实验以及对照实验的特点。
【解答】
银边部分叶片的细胞内不含有叶绿体,不能进行光合作用制造淀粉,因此滴加碘液不变蓝;遮光部分叶片,缺乏光照,不能进行光合作用制造淀粉,因此滴加碘液不变蓝;未遮光绿色部分细胞内有叶绿体,有光照,能进行光合作用制造淀粉,因此滴加碘液变蓝色。
叶片中遮光部分和未遮光的绿色部分唯一不同的变量是光,银边天竺葵叶片的边缘部分与中间未遮光的绿色部分唯一不同的变量是叶绿体。因此,利用该叶片可以探究的绿色植物光合作用实验有①光合作用产生淀粉、④光合作用需要光、⑤光合作用需要叶绿体。
故选:A。
13.【答案】C
【解析】A、为了使抽样检测的结果接近总体真实情况,抽样时应当尽量避免主观因素的影响。A错误;
B、数量太少,偶然性大,影响实验结果,B错误;
C、不能对检测对象逐一检查时,可以从检测对象总体中抽取少量个体作为样本,这样检测的结果能够反映总体的情况,这种方法叫做抽样检测法。为了提高实验的准确性,样品要有足够的数量,建议不要少于30粒。C正确;
D、数量太少,偶然性大,影响实验结果,D错误;
故选:C。
抽样时应当尽量避免主观因素的影响。抽样检测样品数量越多,总体就越接近真实情况。
1粒种子做实验,结果具有很大的偶然性,不足以说明问题。为了使实验结果准确可靠,应多选种子,并取平均值。
14.【答案】B
【解析】解:A、第1周,A'、B'两组种子的发芽率为0,不仅受到大蒜芥的影响,还受水分、温度和空气以及自身因素的影响,A错误;
B、根据图示曲线可知,第2~5周,图示虚线表示有大蒜芥条件下对水杨梅、路边青两种本地植物种子发芽影响,时间越长大蒜芥对路边青种子发芽率的影响越显著,B正确;
C、在没有大蒜芥影响时,水杨梅种子发芽率比路边青种子发芽率低,B< A,因此与大蒜芥作用的结果无关,C错误;
D、根据图示曲线可知,大蒜芥对路边青种子发芽的抑制作用比对水杨梅的抑制作用大,D错误。
故选:B。
(1)种子萌发的环境条件为一定的水分、适宜的温度和充足的空气;自身条件是胚是完整的、胚是活的、种子不在休眠期以及胚发育所需的营养物质。
(2)对照实验:在探究某种条件对研究对象的影响时,对研究对象进行的除了该条件不同以外,其他条件都相同的实验。根据变量设置一组对照实验,使实验结果具有说服力。一般来说,对实验变量进行处理的,就是实验组。没有处理是的就是对照组。
解答此类题目的关键是理解掌握种子萌发的条件和对照试验中变量的惟一性。
15.【答案】A
【解析】此题探究细菌的生存条件。由图示可以看出, Ⅲ号试管内细菌在试管的上方生存繁殖的比较多,说明这些细菌的生活需要氧气; Ⅰ号试管内的细菌在试管的底部比较多,说明这些细菌的生活不需要氧气;Ⅱ号试管内上下都有细菌的存在,说明这些细菌在有氧和无氧的环境中都能繁殖。
16.【答案】调查 11 14 生态系统 生产
【解析】
【分析】
本题考查探究的方法,生态系统的组成相关知识。
调查是科学探究常用的方法之一,调查时首先要明确调查的目的和调查对象,制定合理的调查方案,有时因为调查的范围很大,不可能逐个调查,就要选取一部分调查对象作为样本;调查过程中要如实记录,对调查的结果要进行整理和分析,有时要用数学方法进行统计。
【解答】
(1)了解学校栽培的花木种类是一次调查活动,需要统计相关数据并进行分析,属于科学研究中的调查法。
(2)根据表格中的数据,我校的栽培植物一共最少有11种,最多可能有14种。
(3)学校里的生物与环境组成了一个生态系统。植物属于生态系统中的生产者,能通过光合作用为其他生物提供有机物。
故答案为:
(1)调查
(2)11;14
(3)生态系统;生产
17.【答案】生态系统 生产者 捕食和竞争 减小 轻度 生物因素(或动物)和非生物因素(或光照)
【解析】
【分析】
本题考查生态系统的组成、掌握生态系统的有关知识是解题的关键。
【解答】
(1)生态系统的组成包括非生物部分和生物部分,非生物部分有阳光、空气、水、温度、土壤(泥沙)等;生物部分包括生产者(绿色植物)、消费者(动物)、分解者(细菌和真菌);从生态学角度分析,该小区内所有生物与其生活的环境构成了一个生态系统。从其组成成分来看,月季属于生产者,蚜虫、瓢虫和食虫鸟属于消费者。瓢虫和食虫鸟同食蚜虫,属于竞争关系,食虫鸟又吃瓢虫,属于捕食关系。
(2)①据表中数据可知,随着遮阳程度的增加,月季的花朵直径和成花率都逐渐减少。
②据表中信息可知,栽培月季推荐使用轻度遮阳处理,原因是此条件下月季的长势最好,且对月季的观赏品质影响较小。
(3)生态系统的组成包括非生物部分和生物部分,综合(1)和(2)研究可知,影响月季生长的生态因素包括生物因素(或动物)和非生物因素(或光照)。
故答案为:(1)生态系统;生产者;捕食和竞争;
(2)①减小;②轻度;
(3)生物因素(或动物)和非生物因素(或光照)。
18.【答案】全面调查法 m+n(或a+b+c) 建议全面放开生育限制,因为老龄人口(65岁及以上)比例不断上升,新生人口(0~14)比例不断下滑,会给种族繁衍、社会稳定和经济发展等带来危机,应该鼓励生育优化人口结构;不建议全面放开生育限制,因为全面放开可能造成人口像以前一样爆炸式过快增长,应该结合实际逐步调整,确保优生优育,提高人口素质
【解析】解:(1)为准确掌握全国人口现状,应采用全面调查法(全面调查法/抽样调查法)。
(2)如果本次调查全国共有男性m人、女性n人、0~14岁a人、15~64岁b人、65岁及以上c人,则全国总人口数为m+n人
(3)根据表中数据绘制0~14岁这一年龄段的人口比例变化趋势线如图:
(4)最近社会上热议是否应该全面放开生育限制,请结合上述图表信息谈谈你对此事的看法:建议全面放开生育限制,因为老龄人口(65岁及以上)比例不断上升,新生人口(0~14)比例不断下滑,会给种族繁衍、社会稳定和经济发展等带来危机,应该鼓励生育优化人口结构;不建议全面放开生育限制,因为全面放开可能造成人口像以前一样爆炸式过快增长,应该结合实际逐步调整,确保优生优育,提高人口素质
故答案为:
(1)全面调查法(普查法)
(2)m+n(或a+b+c)
(3)
(4)建议全面放开生育限制,因为老龄人口(65岁及以上)比例不断上升,新生人口(0~14)比例不断下滑,会给种族繁衍、社会稳定和经济发展等带来危机,应该鼓励生育优化人口结构;不建议全面放开生育限制,因为全面放开可能造成人口像以前一样爆炸式过快增长,应该结合实际逐步调整,确保优生优育,提高人口素质
调查是科学探究常用的方法之一,是了解生物种类、生存环境和外部形态等常用的研究方法.调查者以正确的理论与思想作指导,通过访谈、问卷、测验等手段.有计划地,广泛了解.掌握相关资料.在此基础上进行分析、综合、得出结论.
关键是熟练掌握调查的基本方法、一般步骤以及特点.
苏教版七年级上册第二节 探索生命的方法同步练习题: 这是一份苏教版七年级上册第二节 探索生命的方法同步练习题,共7页。
初中生物苏教版七年级上册第二节 植物根的生长精品复习练习题: 这是一份初中生物苏教版七年级上册第二节 植物根的生长精品复习练习题,共14页。试卷主要包含了0分),【答案】D,【答案】B,【答案】C,【答案】A等内容,欢迎下载使用。
初中生物苏教版七年级上册第一节 单细胞生物优秀巩固练习: 这是一份初中生物苏教版七年级上册第一节 单细胞生物优秀巩固练习,共14页。试卷主要包含了0分),【答案】D,【答案】A,【答案】B等内容,欢迎下载使用。

