- 2020-2021学年浙教版八年级科学下册期末复习讲义(机构 )3.8环境污染与保护(考点分析+热点题型详解+巩固提升)— 试卷 3 次下载
- 2020-2021学年浙教版八年级科学下册期末复习讲义(机构 )4.6保护土壤(考点分析+热点题型详解+巩固提升) 试卷 3 次下载
- 2020-2021学年浙教版八年级科学下册期末复习讲义(机构)1.1-1.2指南针为什么指南-电生磁 (考点分析+热点题型详解+巩固提升) 试卷 4 次下载
- 2020-2021学年浙教版八年级科学下册期末复习讲义(机构)1.3-1.4电磁继电器-电动机(考点分析+热点题型详解+巩固提升) 试卷 5 次下载
- 2020-2021学年浙教版八年级科学下册期末复习讲义(机构)1.6-1.7家庭用电-电的安全使用(考点分析+热点题型详解+巩固提升) 试卷 4 次下载
2020-2021学年浙教版八年级科学下册期末复习讲义(机构 3.7碳循环与氧循环用(考点分析+热点题型详解+巩固提升)—)
展开2020-2021学年八年级下册第三章
3.7碳循环与氧循环
考点目录;
考点一、碳循环
考点二、氧循环
一、考点分析
考点一、自然界的碳氧循环
(1).自然界中氧的循环
(2).自然界中碳的循环
考点二、光合作用与呼吸作用
(1)光合作用就是绿色植物在 光的作用下,利用 二氧化碳(CO2)和 水(H2O)等物质制造有机物,并释放氧气(O2)的过程,其发生的场所是 叶绿体 。
(2).光合作用的实质:合成有机物,储存能量.
(3).光合作用的意义
二、热点题型详解
题型一、碳循环
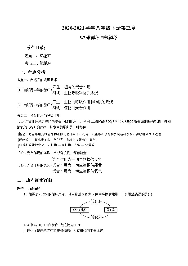
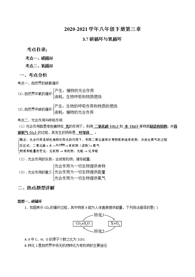
1.如图表示CO2的循环过程,其中物质X能为人体直接提供能量,下列说法错误的是( )
A. X中C,H,O的原子个数之比为1∶2∶1
B. 转化1是自然界中将无机物转化为有机物的主要途径
C. X在人体中氧化产生的CO2如不及时排出,则血液的pH将增大
D. 人呼出的气体和吸入的空气的成分相比,CO2和H2O的含量增加
【答案】 C
2.如图是自然界中碳、氧循环简图(X为H2CO3 , Y为C6H12O6)。下列说法不正确的是( )
A. 图甲中的转化1是酸雨形成的主要原因
B. 图乙可实现有机物与无机物的相互转化
C. 绿色植物通过光合作用,将太阳能转化成化学能
D. 碳循环和氧循环有利于维持大气中氧气和二氧化碳含量的相对稳定
【答案】 A
3.从物质循环的观点看,人体中的碳元素,究其根源是来自( )
A. 非生物界中循环的碳 B. 大气中二氧化碳中的碳
C. 食物中有机物里的碳 D. 燃料中的碳
【答案】 B
4.生态系统中的碳循环是( )
A. 反复循环的 B. 单向运动的
C. 逐级递减的 D. 逐级递增的
【答案】 A
5.一棵2.5kg的柳树种在装有90kg泥土的桶里,只浇雨水。5年后,柳树的干重为25kg,使柳树质量增加的物质主要来源于( )
A. 大气中的二氧化碳 B. 泥土中的水 C. 土壤中的二氧化碳 D. 天空中的雨水
【答案】 A
6.如图所示是自然界中一个简单的碳循环过程,对于该过程理解错误的是( )
A. 动物的呼吸作用消耗二氧化碳气体
B. 植物的光合作用消耗二氧化碳气体
C. 食物为草食动物提供含碳元素的物质
D. 微生物对动植物残体的分解产生二氧化碳气体
【答案】 A
题型二、氧循环
1.自然界中的物质循环,形成了自然界中物质的平衡。如图所示是氧在自然界的主要循环途径,请认真观察并根据图示回答有关问题。
(1)图示中氧循环涉及的物质中属于氧化物的是________,空气的主要成分中没有参与图中循环的气体有________。
(2)在维持自然界的氧平衡的途径中,植物利用________作用吸收二氧化碳,产生氧气。
(3)下列说法中正确的有 (填字母)。
A.空气中的氧气含量永远不变
B.空气中的氧气处于动态平衡
C.空气中氧气的浓度越高越好
D.氧在自然界中既有单质:又有化合物
【答案】 (1)二氧化碳;氮气(2)光合(3)B,D
2.如图为自然界物质循环示意图,请仔细观察图中内容,回答问题:
动植物的遗体在自然界会逐渐消失,这是因为图中的①________和________(填生物名称)把它们分解成________、________和________。这些物质在光照下又能被生产者绿色植物通过________作用而利用,进而制造________。再进一步被动物利用。从图中可以看出①对自然界的物质循环有着重要作用,它们作为________参与物质循环。
【答案】 细菌;真菌;二氧化碳;水;无机盐;光合;有机物;分解者
三、巩固提升
1..如图是有关自然界中碳循环与能量流动的示意图,对此有关说法,错误的是( )
A. 碳循环伴随着能量的循环
B. 碳循环与光合作用和呼吸作用密切相关
C. 碳在生物群落与无机环境之间循环的主要形式是CO2
D. 碳在生态系统食物链中是以有机物的形式传递的
【答案】 A
【解析】:1、生态系统中物质能循环流动,而能量的流动是单向的; 2、光合作用能将CO2转化为有机物,呼吸作用能将有机物转化为无机物; 3、生物通过呼吸作用呼出CO2; 4、绿色植物利用空中的CO2和水在光照下叶绿体中制造有机物和氧气。 A、碳是物质能进行循环,能量流动是单向的,不能循环的,说法错误,A正确; B、碳循环主要是碳以无机物CO2和有机物的形式存在,光合作用能将CO2转化为有机物,呼吸作用能将有机物转化为无机物,两者作用密切相关,说法正确,B错误; C、生物通过呼吸作用分解有机物呼出CO2 , 说法正确,C错误; D、食物链反映了生物之间的食物关系,以有机物的形式传递,说法正确,D错误。
故选A
2.自然界的碳循环与我们的生活密切相关。“碳循环”中循环的是( )
A. 碳元素 B. 碳单质 C. 二氧化碳 D. 碳酸钙
【答案】 A
【解析】:碳元素在生产者、消费者、分解者和无机环境之间是以二氧化碳的形式传递的,在产者、消费者、分解者之间是以含碳有机物的形式传递的。 碳循环,是指碳元素在自然界的循环状态,生物圈中的碳循环主要表现在绿色植物从空气中吸收二氧化碳,经光合作用转化为葡萄糖,并放出氧气。
故答案为:A
3..如图所示是自然界中一个简单的碳循环过程,对于该过程理解正确的是( )
A. 动植物的呼吸作用为地球大气提供了所有的二氧化碳
B. 植物只能通过光合作用将大气中的碳元素转移到体内
C. 植物体内的有机物只能通过自身的呼吸作用转化为二氧化碳
D. 我国北方的冬天,许多树叶掉落,会导致大气中的二氧化碳明显增加
【答案】 B
【解析】:大气中的二氧化碳通过植物的光合作用被消耗,又随动植物的呼吸作用、有机物的燃烧以及腐烂分解等过程,被重新释放出来,结果使大气中被吸收的二氧化碳的数量与重新释放出的数量大致相等。 A二氧化碳除了动植物的呼吸产生外,一些含碳可燃物的燃烧也会产生,所以A不符合题意。 B 二氧化碳是光合作用的原料,它通过光合作用转变成有机物,从而将大气中的碳元素转移到体内,B符合题意。 C 物体内的有机物可以通过被天敌捕食而转变成二氧化碳,也可以通过燃烧、微生物的分解而转变成二氧化碳,C不符合题意。 D地球的北半球是冬天南半球是夏天,而且大气是循环的,所以即使我国北方的冬天,许多树叶掉落,也不会导致大气中的二氧化碳明显增加。
故答案为:B
4..下列有关自然界中碳循环和氧循环的叙述,错误的是( )
A. 碳循环的主要形式是含碳有机物
B. 分解者在生物圈的依循环过程中扮演着重要的角色
C. 呼吸作用和光合作用保持了大气中氧含量的稳定
D. 碳循环和氧循环的过程中伴随着能量流动
【答案】. A
【解析】:在生态系统的碳循环中,碳元素以二氧化碳的形式往返于无机环境与生物群落,在生物群落内部碳元素以含碳有机物的形式进行传递.碳循环的特点是具有全球性与循环性.物质循环是能量流动载体,能量流动是物质循环的动力.A、碳循环的主要形式是碳元素以二氧化碳的形式往返于无机环境与生物群落,在生物群落内部碳元素以含碳有机物的形式进行传递,A错误; B、分解者是生态系统不可缺少的成分,可以把生产者和消费者的遗体和粪便分解为无机物返回无机环境,在生物圈的碳循环过程中扮演着重要的角色,B正确; C、碳循环的特点是具有全球性与循环性,保证了大气中氧气含量的稳定,C正确; D、物质循环是能量流动载体,能量流动是物质循环的动力,所以碳循环的过程中伴随着能量流动,D正确.
故答案为:A
5..图为表示生态系统中含碳物质的部分循环示意图,其中甲~丁表示生物,①~③表示生理过程。下列有关叙述不正确的是( )
A. ①为呼吸作用,②为光合作用,③为分解作用
B. 甲生物在生态系统中的成分是分解者,起分解有机物为无机物的作用
C. 图中存在的食物链为甲→乙→丙→丁
D. 进入该生态系统的能量是乙所固定的太阳光能
【答案】. C
【解析】:自然界的碳循环主要依靠呼吸作用和光合作用来完成;食物链是一种生物学的概念。吃与被吃的关系(捕食关系)彼此联系起来的序列,又称营养链。由图中关系可知,甲是微生物 属于分解者;乙能吸收空气的成分的同时,还可以释放空气的成分,因此同时进行呼吸作用和光合作用,是生产者,丙、丁 都属于消费者;A、②吸收空气成分的是光合作用,乙、丙、丁都可以进行的是呼吸作用,①为呼吸作用,甲能分解生物遗体及排出物因此③为分解作用;故A正确;B、由图中的关系很明显可知甲是分解者,起分解有机物为无机物的作用;故B正确;C、甲是分解者,不能写入食物链;故C错误;D、进入生态系统中的总能量就是生产者所固定的太阳能;
故答案为:C。
6.大自然中氧气的消耗有多种途径,下列不是氧气在大自然中消耗途径的是( )
A. 植物的光合作用 B. 物质的燃烧 C. 微生物氧化分解 D. 生物的呼吸作用
【答案】 A
【解析】:生物的呼吸作用、各种燃烧现象及微生物的氧化分解作用都要消耗氧气;绿色植物通过光合作用产生氧气,释放到大气中。物质的燃烧、微生物氧化分解和生物的呼吸作用都会消耗氧气,但绿色植物通过光合作用产生氧气,释放到大气中。
故答案为A.
7.在寒冷地区,每到冬季几乎所有的植物都会落下叶子,植物的光合作用基本停止,但生活在那里的人们却并不感到缺氧,这是因为( )
A. 天气寒冷,人们都在室内活动 B. 自然界中的氧循环是全球性的
C. 由于寒冷,人们的呼吸作用减弱 D. 在夏季植物释放了大量的氧气,储存到冬季用
【答案】. B
【解析】:自然界存在一种重要的物质循环——氧循环:大自然中氧气的含量会由于生物的呼吸作用和物质的燃烧等减少,但又会随植物的光合作用而增加,周而复始地进行循环。氧的循环具有全球性,因为气体分子是运动的。植物通过光合作用吸收二氧化碳,释放氧气,维持自然界中的碳—氧平衡。在寒冷地区植物光合作用基本停止时,其他区域植物光合作用照常进行,因为自然界中的氧循环是全球性的,所以寒冷地区的人们不会感到缺氧。
故答案为B.
8..如图表示一天之内(早7:00~第二天早7:00)温室大棚中CO2含量的变化,在a点打开通风口的目的是( )
A. 补充大棚内的CO2 B. 补充大棚内的O2 C. 降低大棚温度 D. 降低大棚湿度
【答案】. A
【解析】:本题为分析题,分析题图可以得出答案。绿色植物通过光合作用把二氧化碳和水转变成有机物质并释放氧气;同时也通过呼吸作用把有机物质氧化分解为二氧化碳和水,并释放能量供生命活动利用。光合作用和呼吸作用既相互对立,又相互依赖,它们共同存在于统一的有机体中。
题图表示一天之内(早7:00~第二天早7:00)温室大棚中CO2含量的变化,光合作用和呼吸作用都会影响空气中的二氧化碳含量。根据题图可知a点时,空气中的CO2含量较低,故此时打开通风口的目的是补充大棚内的CO2。
故答案为A.
9.如图是自然界中碳循环的示意图,下列分析不符合图中表示的信息的是( )
A. 图中③表示的生理过程是呼吸作用
B. 图中甲代表的生物是腐生细菌和真菌等微生物
C. 图中①代表的生理过程是光合作用
D. 在自然界中,生物遗体和排出物中的碳是不能循环利用的
【答案】. D
【解析】:本题为碳循环相关分析题。通过分析题图,可以得出答案。碳是构成生物的基本元素之一,自然界中的碳以单质或化合物的形式存在。大气中碳的气态化合物主要是二氧化碳,碳在自然界也是可以循环的。观察题图,可知图中①②③光合作用、呼吸作用、呼吸作用;甲代表腐生细菌和真菌等微生物;乙代表绿色植物;丙代表动物;丁代表动物。在自然界中,生物遗体和排出物中的碳是可以循环利用的。
故答案为D.
10.自然界中氧循环如图所示,在A处不参与该循环的是( )
A. 生物的呼吸作用 B. 含碳燃料的燃烧 C. 发展利用氢燃料 D. 微生物氧化分解
【答案】. C
【解析】:本题为分析题。生物的呼吸作用、各种燃烧现象及微生物的氧化分解作用都要消耗氧气;绿色植物通过光合作用产生氧气,释放到大气中。
通过分析题图可知,A处发生了氧气转变为二氧化碳这一化学变化,说明消耗了氧气,产生了二氧化碳。而生物的呼吸作用、含碳燃料的燃烧和微生物氧化分解都需要消耗氧气,也都会产生二氧化碳。而氢燃料的燃烧需要消耗氧气,但产物是水而非二氧化碳,所以C选项符合题意。
故答案为C.
11.如图所示为一个封闭透明的生态瓶,该瓶放在有光的地方,3天后小鱼仍能正常生活,最关键的原因是( )
A. 水草能制造氧气 B. 水草能制造有机物
C. 水草能吸收二氧化碳 D. 水草能提供充足的二氧化碳
12.下列有关碳循环的说法错误的是( )
A. 绿色植物光合作用吸收CO2释放O2
B. 动、植物呼吸作用吸收O2释放CO2
C. 用石灰水吸收空气中过量的CO2 , 以解决温室效应
D. 提倡“低碳生活”,大力推广风能、太阳能等新能源
13.如图是氮元素在自然界中的循环示意图,试回答:
(1)图中________(填序号)过程称为氮的固定。
(2)下列生物中能将蛋白质转化为氨的是____(填字母)。
A.藻类 B.细菌 C.病毒
【答案】 (1)①(2)B
14..全面开展“五星达标3A争创”的美丽乡村建设行动是绍兴农村工作的重点。小敏根据所学知识对自家庭院中的碳循环绘制如图。
(1)碳循环指的是________(填“C元素”、“C单质”或“CO2”)的循环。
(2)在此图中,b、e是通过生物的________实现。
【答案】 (1)C元素(2)呼吸作用
15..由清华大学建筑研究院设计的第四代住房将郊区别墅和胡同街巷以及四合院结合起来,建在城市中心,并搬到空中,形成一个空中庭院房,又称空中城市森林花园。简单来说,第四代住房的主要特征是:每层都有公共院落,每户都有私人小院及一块几十平米的土地,可种花种菜、遛狗养鸟,可将车开到每层楼上的住户门口,建筑外墙长满植物,人与自然和谐共生。
(1)在自然界碳循环中,大气中CO2被消耗转化为有机物的主要途径是________。大气中部分CO2会溶解于水,导致海水酸化,其反应的化学方程式是________;
(2)在建筑种植当地草类、花卉等植物,并配置相应的传感器与灌溉技术来降温,从而减少空调使用。这种“绿色屋顶”可以降温的主要原因是________。
【答案】 (1)光合作用;H2O+CO2=H2CO3(2)植物进行蒸腾作用,从外界吸收热量
16..“水循环”“氧循环”和“碳循环”是自然界存在的三大重要循环。请结合下图回答问题:
(1)从物质变化及分子角度看,三种循环中有一种与另外两种在变化上有本质的区别,这种循环主要是由________的运动引起的。
(2)用学科观点分析碳循环和氧循环,其中正确的是(填字母序号)________。
A.变化观:每个人都在参与碳、氧循环
B.守恒观:碳、氧循环过程中各 元素守恒,其化合价不变
C.平衡观:碳、氧循环有利于维持大气中氧气和二氧化碳含量的相对稳定
D.微粒观:绿色植物的作用是使自然界中的氧原子总数增加
(3)自然界中的碳循环主要是通过二氧化碳来实现的。图中消耗二氧化碳的途径有________(填数字序号)。近年来,大气中二氧化碳含量增加,导致温室效应,因此人类要积极采取措施维持循环体系中二氧化碳的相对平衡:
(4)为解决日益加剧的温室效应,有科学家提出“绿色自由”构想:把CO2含量高的气体用氢氧化钠溶液吸收,然后再通过化学反应在分解池内放出二氧化碳进入合成塔,在合成塔内300℃、100kPa和催化剂条件下使之变为甲醇(CH3OH)和水。写出该反应的化学方程式________。
【答案】 (1)水分子(2)A,C(3)①⑥(4)3H2+CO2 CH3OH+H2O
2020-2021学年浙教版八年级科学下册期末复习讲义(机构)4.3植物的根与物质的吸收 (考点分析+热点题型详解+巩固提升): 这是一份2020-2021学年浙教版八年级科学下册期末复习讲义(机构)4.3植物的根与物质的吸收 (考点分析+热点题型详解+巩固提升),文件包含2020-2021学年下学期八年级第四章植物与土壤43复习-解析版docx、2020-2021学年下学期八年级第四章植物与土壤43复习-原卷版docx等2份试卷配套教学资源,其中试卷共19页, 欢迎下载使用。
2020-2021学年浙教版八年级科学下册期末复习讲义(机构)3.1 空气与氧气 (考点分析+热点题型详解+巩固提升): 这是一份2020-2021学年浙教版八年级科学下册期末复习讲义(机构)3.1 空气与氧气 (考点分析+热点题型详解+巩固提升),文件包含2020-2021学年下学期八年级第三章空气与生命-11空气与氧气-解析版docx、2020-2021学年下学期八年级第三章空气与生命-11空气与氧气-原卷版docx等2份试卷配套教学资源,其中试卷共32页, 欢迎下载使用。
2020-2021学年浙教版八年级科学下册期末复习讲义(机构 )4.6保护土壤(考点分析+热点题型详解+巩固提升): 这是一份2020-2021学年浙教版八年级科学下册期末复习讲义(机构 )4.6保护土壤(考点分析+热点题型详解+巩固提升),文件包含46保护土壤解析版docx、46保护土壤原卷版docx等2份试卷配套教学资源,其中试卷共11页, 欢迎下载使用。

