专题16 家庭电路与安全用电 —2022年中考物理真题分项汇编(全国通用)(第2期)
展开一、选择题
1.(2022·湖南邵阳)关于家庭电路和生活用电,下列做法符合安全用电常识的是( )。
A. 湿手拔插头;
B. 有金属外壳的家用电器,金属外壳必须接地;
C. 随意靠近高压带电体;
D. 用铜丝、铁丝代替保险丝
2.(2022·江苏苏州)现代生活离不开电,下列符合安全用电规范的是( )。
A. 用正在充电的手机接听电话;
B. 家庭电路中装有空气开关和漏电保护器;
C. 发现有人触电立即用手将其拉开;
D. 用湿布擦拭正在工作的用电器
3.(2022·湖北宜昌)下列做法中符合安全原则的是( )。
A. 雷雨时在开阔地带举着雨伞B. 使用试电笔手指接触笔尾金属
C. 家庭电路的开关接在零线上D. 空气开关跳闸后立即合上
4.(2022·湖北宜昌) 在如图所示的家庭电路中,闭合开关S,灯泡不能发光,用试电笔检测双孔插座左右两孔,氛管都发光。若电路中只有一处故障,则发生故障的是( )。
A. 插座发生短路B. 灯泡发生短路
C. de间断路D. ef间断路
5.(2022·黄冈、孝感、咸宁)对下列情境的判断正确的是( )。
A. 图甲:改变提升物体受到的重力,动滑轮的机械效率不变;
B. 图乙:人不接触高压电线就不会触电;
C. 图丙:拇指所指那端就是通电螺线管的N极;
D. 图丁:天宫课堂授课是通过超声波实现天地之间的互动
6.(2022·湖北武汉) 关于生活用电,下列说法错误的是( )。
A. 使用螺丝刀试电笔时要用指尖抵住上端的金属帽;
B. 与三孔插座中标有①的插孔相连的导线和室外的大地相连;
C. 人站在干燥的木凳上同时接触火线和零线,不会触电;
D. 用电器的总功率过大,容易发生火灾
7.(2022·湖南岳阳)下列做法符合安全用电要求的是( )。
A. 使用验电笔时,手指接触笔尖金属体;
B. 电冰箱的金属外壳采用保护接地;
C. 开关接在灯泡和零线之间;
D. 在高压电线下放风筝
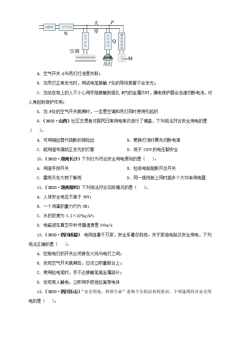
8.(2022·湖北随州)如图是一个住宅户内的配电系统方框图。下列说法中正确的是( )。
A. 空气开关Q与吊灯灯泡是并联;
B. 当吊灯正常发光时,用试电笔接触P处的导线氖管不会发光;
C. 当站在地上的人不小心用手指接触到插孔M内的金属片时,漏电保护器会迅速切断电流,对人身起到保护作用;
D. 当N处的空气开关跳闸时,一定是空调和吊灯同时使用引起的
9.(2022·山西)社区志愿者对居民日常用电常识进行了调查,下列说法符合安全用电的是( )。
A. 可用铜丝替代烧断的保险丝B. 更换灯泡时要先切断电源
C. 能用湿布擦拭正发光的灯管D. 低于220V的电压都安全
10.(2022·湖南长沙)下列行为符合安全用电原则的是( )。
A. 用湿手按开关B. 检修电路前断开总开关
C. 雷雨天在大树下躲雨D. 同一插线板上同时插多个大功率用电器
11.(2022·湖南郴州)下列说法符合实际情况的是( )。
A. 人体安全电压不高于36V;
B. 一个鸡蛋的重力约为5N;
C. 水的密度为4.2×103kg/m3;
D. 电磁波在真空中传播速度是340m/s
12.(2022·四川成都) 电网连着千万家,安全系着你我他。关于家庭电路及安全用电,下列说法正确的是( )。
A. 控制电灯的开关必须接在火线与电灯之间;
B. 发现空气开关跳闸后,应该立即重新合上;
C. 使用验电笔时,手不必接触笔尾金属部分;
D. 发现有人触电,立即用手把他拉离带电体
13.(2022·四川乐山)“安全用电,珍惜生命”是每个公民应有的意识。下列选项符合安全用电的是( )。
A. 发现有人触电时,应先切断电源;
B. 使用绝缘皮破损的电线;
C. 靠近高压带电体;
D. 多个大功率用电器同时使用一个插线板
14.(2022·河北) 图所示是小明家的一个插线板,他在使用中发现:插线板上的开关闭合时插孔能提供工作电压。图中电路的连接符合上述要求及安全用电原则的是( )。
A. B.
C. D.
15.(2022·湖北十堰)如图是一般住宅户内配电系统方框图,下列说法正确的是( )。
A. E处应接入空气开关,F处接入电能表;
B. 若空气开关自动跳闸,一定是发生了短路;
C. 发现有人触电,应立即用手拉开;
D. 控制电灯的开关连接错误
16.(2022·贵州黔东南) 如图所示,是某住宅户内配电系统的方框图,结合方框图的情景,下列分析正确的是( )。
A. 空气开关①跳闸时,电路一定发生了短路;
B. 空调电流过大时,漏电保护器会迅速切断电流;
C. 漏电保护器切断电流时,空调和电灯不能工作;
D. 更换电灯的灯泡时,只需断开空气开关③即可
17.(2022·福建)下列做法中,符合用电安全的是( )。
A. 用淋湿的手拨动用电器开关B. 在高压线下放飞风筝
C. 清洗空调前应断开电源开关D. 使用绝缘层破损的导线
18.(2022·湖南常德) 如图所示为家庭电路的简化电路图,若该电路中各处的连接都是正确的,则关于该家庭电路下列说法中正确的是( )。
A. 电能表是测量家庭电路中用电器总功率的仪表;
B. a线是零线,b线是火线;
C. 开关是串联在火线与灯泡L之间的;
D. 电视机与电风扇是串联在电路的
二、作图题
19.(2022·四川达州) 某船上装有平衡警示电路,其中S为重力开关,金属片M可绕O点自由转动。当船水平时,M在a、b中间;当船左倾到一定程度时,绿灯亮、电铃响;当船右倾到一定程度时、红灯亮、电铃响。请完成电路图。
20.(2022·四川凉山) 请将图中的灯泡和开关接入照明电路。
21.(2022·四川眉山) 请你将某劳动实践基地室内的部分电路连接完整。
22.(2022·青海) 请你用笔画线代替导线,将如图所示的电灯、开关接入家庭电路中。
23.(2022·福建) 用笔画线表示导线,将图中的开关、插座分别接入家庭电路中。
专题17 电与磁-2023年中考物理真题分项汇编(全国通用): 这是一份专题17 电与磁-2023年中考物理真题分项汇编(全国通用),文件包含专题17电与磁-2023年中考物理真题分项汇编全国通用原卷版docx、专题17电与磁-2023年中考物理真题分项汇编全国通用解析版docx等2份试卷配套教学资源,其中试卷共35页, 欢迎下载使用。
专题16 家庭电路和安全用电-2023年中考物理真题分项汇编(全国通用): 这是一份专题16 家庭电路和安全用电-2023年中考物理真题分项汇编(全国通用),文件包含专题16家庭电路和安全用电-2023年中考物理真题分项汇编全国通用原卷版docx、专题16家庭电路和安全用电-2023年中考物理真题分项汇编全国通用解析版docx等2份试卷配套教学资源,其中试卷共19页, 欢迎下载使用。
专题08 压强-2023年中考物理真题分项汇编(全国通用): 这是一份专题08 压强-2023年中考物理真题分项汇编(全国通用),文件包含专题08压强-2023年中考物理真题分项汇编全国通用原卷版docx、专题08压强-2023年中考物理真题分项汇编全国通用解析版docx等2份试卷配套教学资源,其中试卷共26页, 欢迎下载使用。

