- 2022合肥六中高一下学期期末考试数学含答案 试卷 4 次下载
- 2022合肥六中高一下学期期末考试政治含答案 试卷 2 次下载
- 2022合肥六中高一下学期期末考试历史含答案 试卷 1 次下载
- 2022合肥六中高一下学期期末考试生物含答案 试卷 3 次下载
- 2022合肥六中高一下学期期末考试物理含答案 试卷 3 次下载
2022合肥六中高一下学期期末考试化学含解析
展开2021级高一下学期期末考试
化学试题
考生注意:
1.本试卷满分100分,考试时间75分钟。
2.考生作答时,请将答案答在答题卡上。必须在题号所指示的答题区域作答,超出答题区域书写的答案无效,在试题卷、草稿纸上答题无效。
可能用到的相对原子质量:H—1C—12N—14 O—16S—32Ba—137
一、选择题(本题包括10小题,每小题3分,共30分。每小题只有一个选项符合题意。)
1.北京冬奥会成功举办、神舟十三号顺利往返、“天宫课堂”如期开讲及“华龙一号”核电海外投产等,均展示了我国科技发展的巨大成就。下列相关叙述正确的是()
A.冬奥会“飞扬”火炬所用的燃料为氧化性气体
B.飞船返回舱表层材料中的玻璃纤维属于天然有机高分子
C.探测器使用的硅太阳能电池板,其主要成分是
D.核电站反应堆所用铀棒中含有的与互为同位素
2.硫和氮及其化合物对人类生存和社会发展意义重大,但硫氧化物和氮氧化物造成的环境问题也日益受到关注,下列说法不正确的是()
A.汽车尾气中含有、等多种大气污染物
B.、和是形成酸雨的主要成因
C.雷雨天气有少量降落地面,可促进植物生长
D.工业废气中的可采用石灰法进行脱除
3.下列事实与括号中物质的性质对应关系正确的是()
A.浓硝酸敞口放置于空气中密度减小(硝酸有强氧化性)
B.NO暴露于空气中变为红棕色(有氧化性)
C.氢硫酸久置时变浑浊(有还原性)
D.光照甲烷与氯气混合气体时,气体颜色变浅(甲烷有可燃性)
4.化学是以实验为基础的科学。下列实验操作或做法正确且能达到目的的是()
选项 | 操作或做法 | 目的 |
A | 将铜丝插入稀硝酸中 | 制备 |
B | 实验室将生成的乙酸乙酯导入饱和的溶液中 | 使产品更加纯净 |
C | 实验室加热固体 | 制备 |
D | 向硝酸酸化的A溶液中滴加溶液 | 检验A溶液中是否含有 |
5.部分含氮物质的“价-类二维图”如图所示。下列推断不合理的是()
A.图中所标转化关系中有4个反应是通过氧化还原反应实现的
B.雷雨天可实现B→C→D→E→F转化
C.B→A的反应是实现人工固氮的重要反应
D.H制A的反应通常要加碱并加热来实现
6.柳树皮中的水杨酸可与乙酸酐发生下列反应生成乙酰水杨酸(阿司匹林):
以下说法中不正确的是()
A.水杨酸和乙酰水杨酸均有两种含氧官能团
B.该反应的类型为加成反应
C.一定条件下,乙酰水杨酸既能发生酯化反应也能发生水解反应
D.反应式中有三种物质可直接与小苏打水溶液反应产生
7.氢气和氧气发生反应的过程,可用如下模型表示(“-”表示化学键),下列说法不正确的是()
A.过程Ⅰ是吸热过程
B.该反应为放热反应
C.状态a的总能量大于状态d的总能量
D.该反应的能量转化形式只能以热能的形式进行
8.碳中和作为一种新型环保形式,可推动全社会绿色发展。我国争取2060年前实现碳中和,科学家正在研究建立如图所示的二氧化碳新循环体系:
下列说法正确的个数是()
①燃烧时化学能可以转化为热能 ②光能(或电能)可以转化为化学能
③无机物和有机化合物可以相互转化 ④减少碳排放有利于缓解全球变暖
⑤风电、光伏发电等新能源的开发和使用可减少碳排放
A.五个 B.四个 C.三个 D.两个
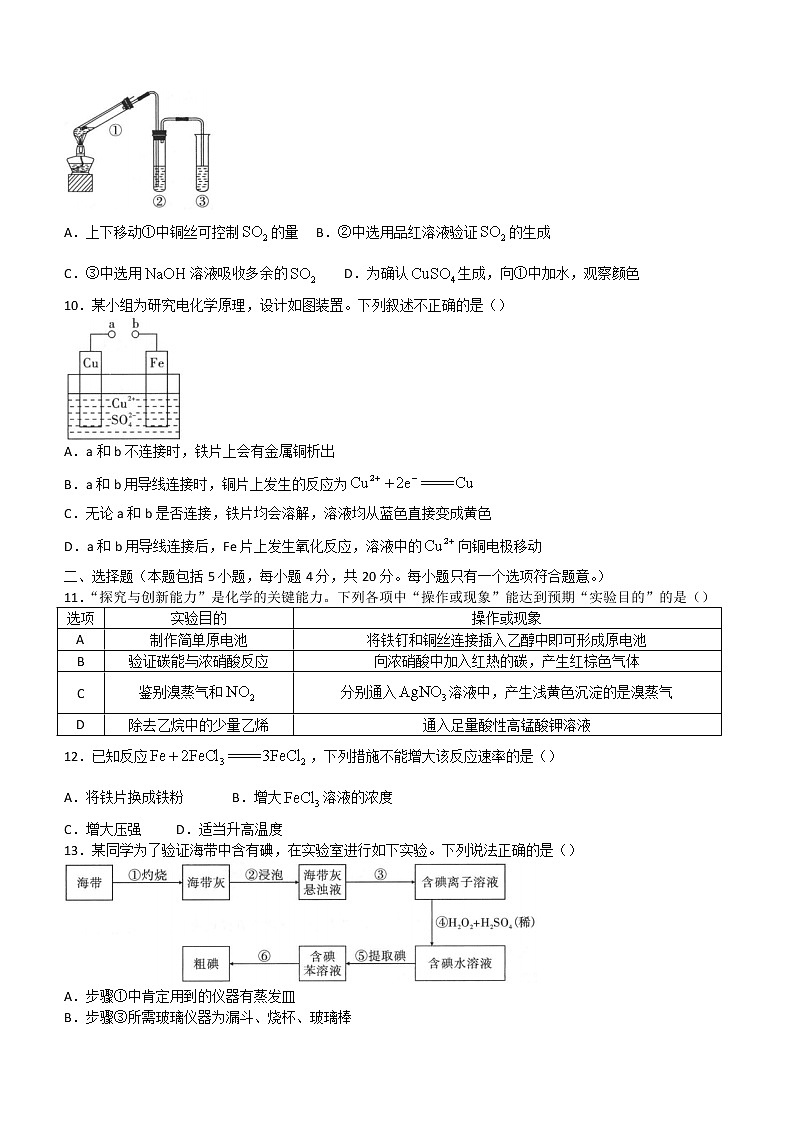
9.用如图所示实验装置(夹持仪器已略去)探究铜丝与过量浓硫酸的反应。下列实验不合理的是()
A.上下移动①中铜丝可控制的量 B.②中选用品红溶液验证的生成
C.③中选用溶液吸收多余的 D.为确认生成,向①中加水,观察颜色
10.某小组为研究电化学原理,设计如图装置。下列叙述不正确的是()
A.a和b不连接时,铁片上会有金属铜析出
B.a和b用导线连接时,铜片上发生的反应为
C.无论a和b是否连接,铁片均会溶解,溶液均从蓝色直接变成黄色
D.a和b用导线连接后,Fe片上发生氧化反应,溶液中的向铜电极移动
二、选择题(本题包括5小题,每小题4分,共20分。每小题只有一个选项符合题意。)
11.“探究与创新能力”是化学的关键能力。下列各项中“操作或现象”能达到预期“实验目的”的是()
选项 | 实验目的 | 操作或现象 |
A | 制作简单原电池 | 将铁钉和铜丝连接插入乙醇中即可形成原电池 |
B | 验证碳能与浓硝酸反应 | 向浓硝酸中加入红热的碳,产生红棕色气体 |
C | 鉴别溴蒸气和 | 分别通入溶液中,产生浅黄色沉淀的是溴蒸气 |
D | 除去乙烷中的少量乙烯 | 通入足量酸性高锰酸钾溶液 |
12.已知反应,下列措施不能增大该反应速率的是()
A.将铁片换成铁粉 B.增大溶液的浓度
C.增大压强 D.适当升高温度
13.某同学为了验证海带中含有碘,在实验室进行如下实验。下列说法正确的是()
A.步骤①中肯定用到的仪器有蒸发皿
B.步骤③所需玻璃仪器为漏斗、烧杯、玻璃棒
C.步骤④中的作用为催化剂
D.“粗碘”固体中含有少量硫酸钠固体,可采用溶解、过滤的方法提纯
14.用还原法将硝酸厂烟气中的大量氮氧化物转化为无毒的物质。常温下,将和的混合气体通过与的混合溶液中,其转化过程如图所示。下列说法不正确的是()
A.反应Ⅰ的离子方程式为
B.反应Ⅱ中氧化剂和还原剂的物质的量之比为1:2
C.反应混合液中和的总数一定保持不变
D.反应前溶液中一定等于反应后溶液中
15.在体积恒定的密闭容器中,一定量的与1.0mol在催化剂作用下加热到600℃发生反应:,该反应为放热反应。当气体的物质的量减少0.3mol时反应达到平衡,在相同的温度下测得气体压强为反应前的。下列有关叙述正确的是()
A.当的生成速率与的消耗速率相等时反应达到平衡
B.降低温度,正反应速率减小,而逆反应速率增大
C.达到平衡时,的转化率是75%
D.将平衡混合气体缓慢通入过量溶液中,得到沉淀的质量最大值为139.8g
三、非选择题(本题包括3小题,共50分)
16.(17分)氮氧化物()是大气污染物之一,处理工业废气中的对于环境保护具有重要的意义。
(1)在一定条件下可将还原。甲同学在实验室对该反应进行了探究,实验设计如图(部分夹持装置省略)。
①实验室用装置A制备,其中发生反应的化学方程式为________________________________;装置B内的试剂是________。
②装置D中发生反应的离子方程式为________________________________________。
③在装置M中和充分反应,生成两种对环境友好的物质,该反应中和的物质的量之比为________。
④上述装置M中,气球的作用是________________________________________。
(2)用溶液吸收法处理(仅含、)。已知过程中发生的反应有:、。
①用不同浓度的溶液吸收含量不同的尾气,关系如图:
用溶液吸收氮氧化物的最佳条件为:________、________。
②若一定体积的被的溶液恰好完全吸收,溶液质量增加19.8g,则x的值为________。
17.(17分)“绿水青山就是金山银山”,运用化学反应原理研究碳、氮、硫的单质及其化合物的反应对缓解环境污染、能源危机具有重要意义。
(1)汽车是近代重要的交通运输工具,随着汽车量的激增,汽车尾气造成的环境污染也日益严重,汽车尾气中的有害成分主要有、、、颗粒物和臭氧等。
①汽车尾气中生成过程中的能量变化如图所示,1mol和1mol完全反应生成会________(填“吸收”或“放出”)________kJ能量。
②一种新型催化剂用于和的反应:,为测定在某种催化剂作用下该反应的反应速率,在某温度下用气体传感器测得不同时间的和浓度如下表:
时间/s | 0 | 1 | 2 | 3 | 4 | 5 |
10 | 4.5 | 2.5 | 1.5 | 1.0 | 1.0 | |
3.60 | 3.05 | 2.85 | 2.75 | 2.70 | 2.70 |
前2s内的平均反应速率________________。
③在容积固定的绝热容器中发生反应,下列能说明该反应已达到平衡状态的是________(填标号)。
A.容器内混合气体温度不再变化 B.容器内的气体压强保持不变
C. D.容器内混合气体密度保持不变
(2)煤燃烧排放的烟气中含有和,会污染大气,形成酸雨。
①针对含的工业废气可以采用“钙基固硫法”。例如将生石灰与含硫的煤混合后再燃烧,可以将最终转化为,请写出生石灰将转化为的反应的化学方程式:___________________________。
②将转化为重要的化工原料的原理示意图如图。催化剂a表面的电极反应式为________________。若得到的硫酸质量分数仍为49%,则理论上参加反应的与加入的的物质的量之比为________。
18.(16分)聚甲基丙烯酸羟乙酯(HEMA,结构简式为)可用于制作超薄镜片,其合成路线如图:
已知:F→H,K→HEMA均为加聚反应。
回答下列问题:
(1)有机物A的名称为________,有机物B的同分异构体的结构简式为________。
(2)写出下列反应的反应类型:B→C________,D→E________。
(3)有机物K中含氧官能团的名称为________。
(4)有机物C在Cu作催化剂、加热条件下被氧化生成D,写出此反应的化学方程式:________。
(5)写出F→K反应的化学方程式:________________________________________。
2021级高一下学期期末考试
化学试题参考答案与评分细则
题号 | 1 | 2 | 3 | 4 | 5 | 6 | 7 | 8 | 9 | 10 | 11 | 12 | 13 | 14 | 15 |
选项 | D | B | C | B | A | B | D | A | D | C | C | C | B | D | C |
1.D【解析】A.冬奥会“飞扬”火炬所用的燃料为还原性气体,A错误;
B.玻璃纤维属于无机非金属材料,不属于天然有机高分子材料,B错误;
C.探测器使用的硅太阳能电池板,其主要成分是晶体硅,C错误;
D.与的质子数都为92,中子数分别为143、146,是质子数相同、中子数不同的同一元素,两者互称同位素,D正确。
2.B【解析】A.汽车燃料不完全燃烧生成CO,氮气在高温下被氧化为一氧化氮,汽车尾气中含有NO、CO等多种大气污染物,A正确;
B.和是形成酸雨的主要成因,但易导致温室效应,不是形成酸雨的主要成因,B错误;
C.雷雨天部分氮气与氧气反应生成一氧化氮,一氧化氮与氧气、水结合生成少量降落地面,为植物的生长提供了氮肥,能够促进植物的生长,C正确;
D.石灰的主要成分是,能与反应,所以工业废气中的可采用石灰法进行脱除,D正确。
3.C【解析】A.浓硝酸具有挥发性,敞口放置于空气中密度减小,与硝酸有强氧化性无关,A错误;
B.可与氧气反应生成红棕色的,说明有还原性,B错误;
C.氢硫酸久置时被空气中的氧气氧化生成硫单质,说明有还原性,C正确;
D.光照甲烷与氯气混合气体时,甲烷与氯气发生取代反应使气体颜色变浅,与甲烷有可燃性无关,D错误。
4.B
【解析】A.将铜丝插入稀硝酸中,二者反应生成NO气体,制取时应该用浓硝酸,A错误;
B.由于饱和碳酸钠溶液能够吸收乙酸和乙醇,且降低了乙酸乙酯的溶解度,所以实验室将生成的乙酸乙酯导入饱和的溶液中,可使产品更加纯净,B正确;
C.加热固体生成氨气和氯化氢,但氨气和氯化氢在导管口处又会反应生成氯化铵,无法获得,C错误;
D.向硝酸酸化的A溶液中滴加溶液,若有沉淀生成,生成的沉淀可能为硫酸钡或氯化银,由于稀硝酸能够将亚硫酸根离子氧化为硫酸根离子,原溶液中可能含有或,不一定含有,D错误。
5.A【解析】A.有化合价变化的反应是氧化还原反应,5个反应都有化合价的变化,是氧化还原反应,A错误;
B.雷雨天,氮气与氧气放电条件下生成NO,NO会被氧化成二氧化氮,然后与水反应转化为硝酸,最后变为硝酸盐,故雷雨天可实现B→C→D→E→F转化,B正确;
C.将游离态的氮转化为化合态的氮,是氮的固定,C正确;
D.铵盐与碱共热会生成氨气,D正确。
6.B【解析】A.水杨酸中含有酚羟基、羧基,乙酰水杨酸中含有羧基和酯基,二者都含有两种含氧官能团,
A正确;
B.水杨酸和乙酸酐发生取代反应生成乙酰水杨酸和乙酸,属于取代反应,B错误;
C.分子中羧基能发生酯化反应、酯基能发生水解反应,C正确;
D.水杨酸、乙酰水杨酸、乙酸中都含有,所以水杨酸、乙酰水杨酸、乙酸都能直接和碳酸氢钠反应生成二氧化碳,D正确。
7.D【解析】A.过程Ⅰ氢气和氧气分子断裂化学键变为氢原子和氧原子,断键过程吸热,A正确;
B.氢气和氧气生成水的反应为放热反应,故B正确;
C.氢气和氧气生成水的反应为放热反应,反应物的总能量大于生成物的总能量,a的总能量大于d的总能量,C正确;
D.该反应除能以热能的形式进行外,还可形成燃料电池,实现化学能到电能的转化,D错误。
8.A【解析】①燃烧是放热反应,燃烧时化学能转化为热能,①正确;
②由图可知,水在光、催化剂(或电解)作用下可以得到氢气,光能(或电能)可以转化为化学能,②正确;
③由图可知,二氧化碳、氢气在催化剂条件下得到汽油、甲醇等,汽油、甲醇燃烧生成二氧化碳,则无机物和有机化合物可以相互转化,③正确;
④二氧化碳是温室效应气体,减少碳排放有利于缓解全球变暖,④正确;
⑤使用风电、光伏发电等新能源可减少火力发电,可减少碳排放,⑤正确;选A。
9.D【解析】A.在加热的条件下,当铜丝与浓硫酸接触时才能反应,当往上抽动铜丝时,铜丝与硫酸不接触,反应停止,故可通过上下移动①中铜丝可控制的量,A正确;
B.具有漂白性,品红能被二氧化硫漂白,可用品红溶液验证的生成,B正确;
C.为酸性气体,具有污染性,可与碱发生反应,生成亚硫酸钠和水,可用溶液吸收多余的,C正确;
D.铜与浓硫酸的反应为,实验中,铜丝与过量浓硫酸反应生成硫酸铜,试管中含有大量水,不会生成白色固体,硫酸铜溶液呈蓝色,为确认硫酸铜生成,应用胶头滴管将试管1中的液体取出少量,滴入水中,观察溶液颜色,若溶液显蓝色,证明有硫酸铜生成,反之则无,而不应将水加入过量的浓硫酸中,否则易产生暴沸现象,D错误。
10.C【解析】解:A.a和b不连接时,铁片和硫酸铜溶液之间发生化学反应,铁能将金属铜从其盐中置换出来,所以铁片上会有金属铜析出,A正确;
B.a和b用导线连接时,形成了原电池,铜作正极,发生的反应为:,B正确;
C.a和b不连接时,铁片和硫酸铜溶液之间发生化学反应,铁能将金属铜从其盐中置换出来,铁逐渐溶解,a和b用导线连接时,形成了原电池,Fe做负极正极溶解,所以无论a和b是否连接,铁片均会溶解,溶液从硫酸铜的蓝色逐渐变成硫酸亚铁的浅绿色,C错误;
D.结合分析可知,Fe为负极,Cu为正极,铜离子移向正极,D正确。
11.C【解析】A.乙醇是非电解质,A错误;B中可能是浓硝酸分解,B错误;D中乙烯被酸性高锰酸钾溶液氧化生成二氧化碳新杂质,D错误。
12.C【解析】因体系中没有气体,改变压强不能影响反应速率。
13.B【解析】A.步骤①用到酒精灯、三脚架、泥三角与坩埚,A错误;
B.步骤③为过滤,所需玻璃仪器为漏斗、烧杯、玻璃棒,B正确;
C.步骤④的作用是氧化剂,C错误;
D.可采用升华的方法提纯,D错误。
14.D【解析】A.根据图示可知,反应Ⅰ的离子方程式为,A正确;
B.反应Ⅱ的反应物为、、,生成物为、、,根据得失电子守恒、电荷守恒及质量守恒,可得反应的离子方程式为,是氧化剂,是还原剂,故氧化剂与还原剂的物质的量之比为,B正确;
C.根据Ce元素守恒可知,混合溶液中和的总数始终不变,C正确;
D.反应Ⅰ的离子方程式为,反应Ⅱ的离子方程式为,混合气体中和的体积比未知,并且反应后会产生水,溶液体积会发生变化,所以反应前溶液中的不等于反应后溶液中的,D错误。
15.C【解析】A.的生成速率与的消耗速率均表示正反应速率,反应始终按该比例关系进行,应是当的生成速率与的生成速率相等时反应达到平衡,A错误;
B.降低温度,正、逆反应速率都减小,B错误;
C.设二氧化硫起始物质的量是,平衡时转化的二氧化硫为,则:
起始量(mol):x1.0 0
转化量(mol):y0.5yy
平衡量(mol):y
气体总物质的量减少0.3mol时反应达到平衡,则,故,
在相同的温度下测得气体压强为反应前的,则,
达到平衡时,的转化率,C正确;
D.将混合气体缓慢通入过量溶液中,和溶液反应生成沉淀,与、反应生成,与反应生成沉淀,根据硫元素守恒,硫酸钡的物质的量是0.8mol,故其质量为,D错误。
16.(除标注外,每空2分,共17分)
【答案】(1)①碱石灰
②③4:3
④收集尾气,防止、会污染空气(答“平衡气压”也给分)
(2)①50%②1.6(3分)
【解析】(1)①用装置A加热氢氧化钙固体和氯化铵固体,制备氨气,其中发生反应的化学方程式为;装置B的作用是干燥氨气,U型管内的试剂是碱石灰。
②铜与浓硝酸反应生成硝酸铜、二氧化氮与水,装置D中发生反应的离子方程式是。
③在装置M中和充分反应,生成两种对环境友好的物质,化学方程式为,该反应中和的物质的量之比为4:3。
④尾气吸收,防止、会污染空气。
(2)①用溶液吸收氮氧化物的最佳条件为:、。
②若一定体积的被的溶液恰好完全吸收,,溶液质量增加19.8g,即的质量,,则x的值为1.6。
17.(除标注外,每空2分,共17分)
【答案】(1)①吸收180
②(3分)③AB(选对一个给1分,错选、多选均为0分)
(2)①②(3分)3:20(3分)
【解析】(1)①,反应热=反应物断键吸收的能量-生成物形成释放出的能量,该反应的反应热,所以这是一个吸热反应,1mol和1mol完全反应生成会吸收180kJ的能量。
②用CO的浓度变化表示的平均反应速率,则。
③A.反应在容积固定的绝热容器中进行,混合气体的温度不变说明达到化学平衡状态,A正确;
B.反应进行中气体的物质的量在变,当压强不变时,说明达到化学平衡状态,B正确;
C.达平衡时,正逆反应速率相等,应为,C错误;
D.由于容器体积不变,混合气体的质量不变,密度始终不变,不能说明达到化学平衡状态,D错误。
(2)①生石灰与、氧气发生氧化还原反应,转化为,化学方程式为。
②制备硫酸,被氧化,作还原剂,所以在负极反应,其电极反应式为。
③原电池的总化学方程式为:,设加入的为、为、则生成硫酸的质量为:、水的质量变化为:,根据二者的比值为49%,可以求得,则其物质的量之比为3:20。
18.(除标注外,每空2分,共16分)
【答案】(1)丙烷
(2)取代反应加成反应
(3)酯基、羟基(写对一个给1分)
(4)(3分)
(5)(3分)
【解析】(1)由分子式可知,有机物A为,则化学名称为丙烷;B为,其同分异构体只有一种,结构简式为。
(2)B为在一定条件下,生成,可知该反应为取代反应;D为,E为,该反应中从羰基变为羟基,为加成反应。
(3)有机物K为,则含氧官能团的名称为羟基和酯基。
(4)有机物C催化氧化生成D,反应的化学方程式为
(5)F的结构简式为,K的结构简式为,则反应F→K的化学方程式
为:。
2024合肥一中高一上学期期末考试化学PDF版含解析: 这是一份2024合肥一中高一上学期期末考试化学PDF版含解析,共11页。
安徽省合肥市第六中学2021-2022学年高一上学期阶段测化学试卷(Word版含解析): 这是一份安徽省合肥市第六中学2021-2022学年高一上学期阶段测化学试卷(Word版含解析),共15页。试卷主要包含了请将答案正确填写在答题卡上,下列离子方程式书写正确的是等内容,欢迎下载使用。
2022慈溪高一下学期期末考试化学含解析: 这是一份2022慈溪高一下学期期末考试化学含解析,文件包含浙江省慈溪市2021-2022学年高一下学期期末考试化学试题含解析docx、浙江省慈溪市2021-2022学年高一下学期期末考试化学试题无答案docx等2份试卷配套教学资源,其中试卷共28页, 欢迎下载使用。

