所属成套资源:【最新】初升高高中化学衔接教材讲义【解析版+学生版】
【最新】初升高高中化学衔接教材讲义专题13 碳酸钠和碳酸氢钠(讲解)
展开
这是一份【最新】初升高高中化学衔接教材讲义专题13 碳酸钠和碳酸氢钠(讲解),文件包含专题13碳酸钠和碳酸氢钠讲解-2019年初中升高中化学衔接教学案解析版doc、专题13碳酸钠和碳酸氢钠讲解-2019年初中升高中化学衔接教学案原卷版doc等2份学案配套教学资源,其中学案共10页, 欢迎下载使用。
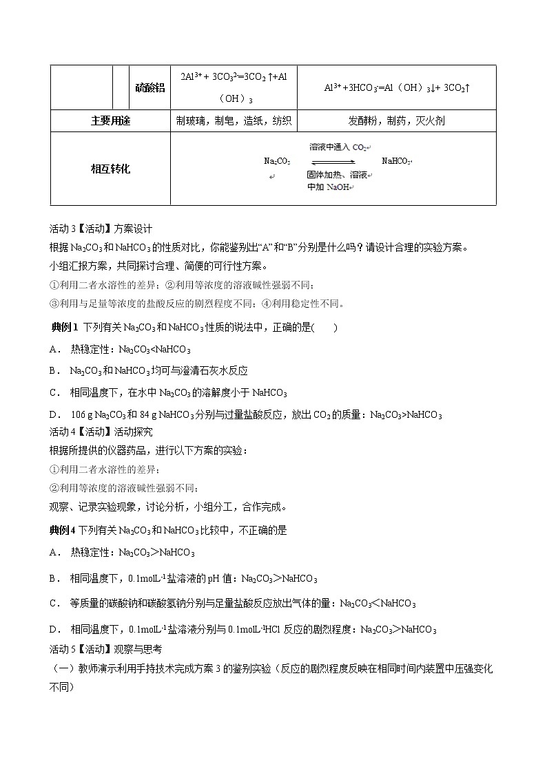
专题13 碳酸钠和碳酸氢钠活动1【导入】导课 实验老师给大家出了道难题:今天上课所用的Na2CO3、NaHCO3固体及等浓度的溶液均只用“A”和“B”来标识!因此这节课我们不但要学习Na2CO3、NaHCO3的性质,还要利用二者性质的差异来鉴别它们。活动2【活动】交流整理 各小组经过课前的自主学习,现应用比较法对Na2CO3和NaHCO3的性质进行归纳和整理。 碳酸钠(Na2CO3) 碳酸氢钠(NaHCO3)水溶性溶液的酸碱性热稳定性与HCl反应与CaCl2反应 暂不考虑与Ca(OH)2反应相互转化用途【总结提升】名 称碳酸钠碳酸氢钠化学式Na2CO3NaHCO3俗 名纯碱、苏打小苏打 主 要 性 质色 态白色固体粉末细小白色晶体水溶性易溶易溶,但比碳酸钠小热稳定性稳定不稳定 与H+反应 CO32- + H + = CO2↑ + H2O慢H+ + HCO3- = CO2 ↑+ H2O快与碱反应Ca(OH)2Ca2+ + CO32- = CaCO3 ↓Ca(OH)2过量Ca2+ + OH- + HCO3- = CaCO3 ↓+ H2OCa(OH)2少量Ca2+ +2 OH-+2HCO3-=CaCO3↓+2H2O+ CO32-盐氯化钙Ca2+ + CO32- = CaCO3 ↓不反应硫酸铝2Al3+ + 3CO32-=3CO2 ↑+Al(OH)3Al3+ +3HCO3-=Al(OH)3↓+ 3CO2↑主要用途制玻璃,制皂,造纸,纺织发酵粉,制药,灭火剂相互转化 活动3【活动】方案设计 根据Na2CO3和NaHCO3的性质对比,你能鉴别出“A”和“B”分别是什么吗?请设计合理的实验方案。小组汇报方案,共同探讨合理、简便的可行性方案。①利用二者水溶性的差异;②利用等浓度的溶液碱性强弱不同;③利用与足量等浓度的盐酸反应的剧烈程度不同;④利用稳定性不同。 典例1 下列有关Na2CO3和NaHCO3性质的说法中,正确的是( )A. 热稳定性:Na2CO3<NaHCO3B. Na2CO3和NaHCO3均可与澄清石灰水反应C. 相同温度下,在水中Na2CO3的溶解度小于NaHCO3D. 106 g Na2CO3和84 g NaHCO3分别与过量盐酸反应,放出CO2的质量:Na2CO3>NaHCO3活动4【活动】活动探究 根据所提供的仪器药品,进行以下方案的实验:①利用二者水溶性的差异;②利用等浓度的溶液碱性强弱不同;观察、记录实验现象,讨论分析,小组分工,合作完成。典例4下列有关Na2CO3和NaHCO3比较中,不正确的是A. 热稳定性:Na2CO3>NaHCO3B. 相同温度下,0.1molL﹣1盐溶液的pH值:Na2CO3>NaHCO3C. 等质量的碳酸钠和碳酸氢钠分别与足量盐酸反应放出气体的量:Na2CO3<NaHCO3D. 相同温度下,0.1molL﹣1盐溶液分别与0.1molL﹣1HCl反应的剧烈程度:Na2CO3>NaHCO3活动5【活动】观察与思考 (一)教师演示利用手持技术完成方案3的鉴别实验(反应的剧烈程度反映在相同时间内装置中压强变化不同)观察、记录实验现象,分析,得出结论。(二)利用方案4验证前面所得的结论 (1) 内管装 ,外管装 (填A或B)。(2)实验中观察到的现象 活动6【活动】活动与探究 能否用CaCl2或Ca(OH)2鉴别Na2CO3和NaHCO3?小组讨论推测、设计实验、实验探究、得出结论。活动7【讲授】整理与归纳 归纳Na2CO3和NaHCO3的性质、鉴别方法。活动8【练习】思考与交流 往NaHCO3溶液中加入Ca(OH)2溶液产生的白色沉淀是什么物质?2、由此推测NaHCO3和NaOH反应的产物?3、Na2CO3和NaHCO3如何实现相互转化?典例8实验室按如下装置测定纯碱(含少量NaC1)的纯度。下列说法不正确的是A. 滴入盐酸前,应将装置中含有CO2的空气排尽B. 装置①、④的作用是防止空气中的CO2进入装置③C. 必须在装置②、③间添加盛有饱和 NaHCO3溶液的洗气瓶D. 反应结束时,应再通入空气将装置②中CO2转移到装置③中 课后练习:1、纯碱和小苏打是厨房中两种常见的用品,它们都是白色固体,下列区分这两种物质的说 法正确的是A.分别用炒锅加热两种样品,全部分解挥发,没有残留物的是小苏打 B.用洁净铁丝蘸取两种样品在煤气灯火焰上灼烧,使火焰颜色发生明显变化的是小苏打C.用两只小玻璃杯,分别加入少量的两种样品,再加入等浓度的食醋,产生气泡速率较快的是小苏打D.先将两样品配成溶液,分别加入石灰水,无白色沉淀生成的是小苏打 2、在天平的两个托盘上,分别放上质量相等的两个烧杯,在烧杯中分别加入等质量的质量分数相等的硫酸,此时天平处于平衡状态,然后分别向两只烧杯中加入等质量的 NaHCO3和 Na2CO3 粉末,待 Na2CO3 和 NaHCO3 完全反应,则天平两边 A.放Na2CO3的一端托盘下沉 B.放NaHCO3的端托盘下沉 C.仍保持平衡 D.无法判断3、由四种不纯的纯碱样品,分别含有下列一种杂质,取等质量的四种样品分别与等质量分数的盐酸反应,所消耗盐酸的质量相等,则这四种样品中含纯碱质量分数最大的是含有 杂质A.NaHCO3 B.KHCO3C.K2CO3 D.NH4HCO34、一定质量的 Na2CO3 和 NaHCO3 混合物共热,反应前 Na2CO3 在混合物中的质量分数为55.7%,当 Na2CO3 的含量提高到 70%时,NaHCO3 约分解了A.20% B.36% C.42% D.50%
相关学案
这是一份【最新】初升高高中化学衔接教材讲义专题15 物质的量(讲解),文件包含专题15物质的量讲解-2019年初中升高中化学衔接教学案解析版doc、专题15物质的量讲解-2019年初中升高中化学衔接教学案原卷版doc等2份学案配套教学资源,其中学案共11页, 欢迎下载使用。
这是一份【最新】初升高高中化学衔接教材讲义专题13 碳酸钠和碳酸氢钠(练习),文件包含专题13碳酸钠和碳酸氢钠练习-2019年初中升高中化学衔接教学案解析版doc、专题13碳酸钠和碳酸氢钠练习-2019年初中升高中化学衔接教学案原卷版doc等2份学案配套教学资源,其中学案共7页, 欢迎下载使用。
这是一份【最新】初升高高中化学衔接教材讲义专题09 离子反应(讲解),文件包含专题09离子反应讲解-2019年初中升高中化学衔接教学案解析版doc、专题09离子反应讲解-2019年初中升高中化学衔接教学案原卷版doc等2份学案配套教学资源,其中学案共7页, 欢迎下载使用。

