- 第11讲 主动运输与胞吞、胞吐-【暑假自学课】2022年新高一生物暑假精品课(人教版2019必修1) 试卷 学案 0 次下载
- 第12讲 降低化学反应活化能的酶-【暑假自学课】2022年新高一生物暑假精品课(人教版2019必修1) 试卷 学案 0 次下载
- 第14讲 细胞呼吸的原理和应用-【暑假自学课】2022年新高一生物暑假精品课(人教版2019必修1) 试卷 学案 0 次下载
- 第15讲 光合作用与能量转化-【暑假自学课】2022年新高一生物暑假精品课(人教版2019必修1) 试卷 学案 2 次下载
- 第16讲 细胞的增殖-【暑假自学课】2022年新高一生物暑假精品课(人教版2019必修1) 试卷 学案 2 次下载
第13讲 细胞的能量货币ATP-【暑假自学课】2022年新高一生物暑假精品课(人教版2019必修1)
展开第13讲 细胞的能量“货币”ATP
【学习目标】
1.通过对ATP化学组成和结构特点的学习,认同ATP的结构与其功能相适应。
2.通过对ATP和ADP相互转化进行模型构建,能归纳、概述ATP形成所需能量的主要来源及意义。
3.通过对生活实例的讨论、分析,能解释“ATP是驱动细胞生命活动的直接能源物质”的原因。
【基础知识】
一、ATP的结构
1.ATP是一种高能化合物
ATP是腺苷三磷酸的英文名称缩写。ATP分子的结构 可以简写成A—P〜P〜P,其中A代表腺苷,P代表磷酸基团,〜代表一种特殊的化学键。由于末端的磷酸基团具有较高的转移势能,当ATP在酶的作用下水解时,脱离下来的末端磷酸基团挟能量与其他分子结合,从而使后者发生变化。如下图所示:
2.ATP与核苷酸的关系
①元素组成:ATP是由C、H、O、N、P五种元素组成的,与核酸的元素组成是相同的。
②AMP是RNA的基本组成单位之一。
3.ATP结构和功能的关系
在有关酶的催化作用下,末端磷酸基团脱落,释放出大量能量。
由于两个相邻的磷酸基团都带负电荷而相互排斥等原因,ATP的化学性质不稳定,末端磷酸基团具有较高的转移势能。
1mol ATP水解释放的能量高达30.54KJ,所以ATP是一种高能磷酸化合物。
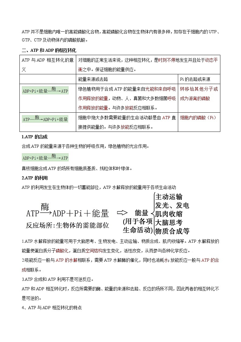
ATP并不是细胞内唯一的高能磷酸化合物,高能磷酸化合物在生物体内有很多种,如存在于细胞内的UTP、GTP、CTP及动物体内的磷酸肌酸。
二、ATP和ADP的相互转化
ATP与ADP相互转化的意义
对细胞的正常生活来说,这种相互转化,是时刻不停地发生并且处于动态平衡之中。保证细胞的能量供应。
能量来源或去路
Pi的去路或来源
绿色植物用于合成ATP的能量来自光能和来自呼吸作用释放的能量,动物、人、真菌和大多数细菌呼吸作用释放的能量。与许多放能反应相联系。
转移给其他分子或成为游离的磷酸
细胞中绝大多数需要能量的生命活动都是由ATP直接提供能量的。与许多放能反应相联系。
细胞内的磷酸(Pi)
1.ATP的合成
合成ATP的能量来源于各种生物的呼吸作用,绿色植物的光合作用。
真核细胞合成ATP的场所有细胞质基质、线粒体和叶绿体。
2.ATP的利用
ATP的利用发生在生物体的一切蓄能部位,ATP水解释放的能量用于各项生命活动
1.ATP水解释放的能量可用于大脑思考、生物发电、主动运输、物质合成、肌肉收缩等。ATP水解释放的能量使蛋白质分子磷酸化,蛋白质空间结构发生变化,活性改变,从而参与各种化学反应。
2.吸能反应一般与ATP的水解相联系,需要ATP水解酶的催化,同时也消耗水;放能反应一般与ATP的合成相联系。
3.ATP合成和ATP利用不是可逆反应。
ATP和ADP相互转化时,反应所需要的酶、能量的来源和去路、反应的场所不同,因此两者的相互转化不是可逆的。
4、ATP与ADP相互转化的特点
①ATP是一种不稳定的化合物,在细胞内的含量很少。
②ATP和ADP的相互转化时刻不停地发生,且处于动态平衡之中。例如:剧烈运动时候,需能较多,转化较快;安静状态下,需能较少,转化减慢。
③ATP和ADP相互转化的能量供应机制,在所有的细胞内都是一样的,体现了生物界的统一性。
【考点剖析】
考点一、ATP的结构
例1.ATP的结构和生理作用
1.如图为ATP分子的结构式,ATP分子的结构简式可以表示为A-P~P~P。下列说法错误的是( )
A.吸能反应与放能反应常与⑤的断裂与形成相关联
B.ATP中的A对应结构式中的①和②,表示腺苷
C.③④⑤中都含有一定化学能,肌肉做功恢复原状属于放能反应
D.叶肉细胞中产生的ATP只能用于碳反应
【答案】D
【解析】ATP是吸能反应和放能反应联系的纽带,伴随着远端高能磷酸键的形成和断裂,可为细胞内放能反应与吸能反应进行储能和放能,A正确;ATP中的A由腺嘌呤和核糖组成,表示腺苷,B正确;ATP中的普通化学键和高能磷酸键都有一定的能量,高能磷酸键所含的能量多。肌肉做功恢复原状要放出能量,肌肉收缩要吸收能量,C正确;叶肉细胞中光合作用和细胞呼吸都能产生ATP,只有叶绿体中光反应产生的ATP才全部用于碳反应,D错误。
ATP的化学结构
(1)腺嘌呤含C、H、O、N,核糖含C、H、O,磷酸基团含H、O、P,故ATP元素组成为C、H、O、N、P五种元素。
(2)ATP的中文名称叫三磷酸腺苷,一分子ATP由一个腺苷(一分子腺嘌呤,一分子核糖),三个磷酸基团组成。
(3)ATP的分子结构简式为A—P~P~P,特殊化学键键只存在于磷酸基与磷酸基之间,腺苷与磷酸基之间为普通化学键。
考点二:ATP和ADP的相互转换
例2.如图是ATP和ADP相互转化的过程,下列叙述不正确的是( )
A.图中D代表ADP,T代表ATP,E代表能量
B.反应式中,物质可逆,能量不可逆
C.ATP中的“A”与RNA中的碱基A含义相同
D.ATP中的能量较活跃,易于释放
【答案】C
【解析】根据以上分析已知,图中D代表ADP,T代表ATP,E代表能量,A正确;该反应式是ATP与ATP的相互转化,其中物质是可逆的,而能量是不可逆的,B正确;ATP中的“A”代表腺苷,而RNA中的碱基A代表腺嘌呤,C错误;ATP是直接能源物质,其中高能磷酸键中含有的能量较为活跃,很容易释放,D正确。
【特别提醒】
ATP和ADP的相互转化
①ATP在生物体内含量少,但转化十分迅速,从而使细胞中的ATP与ADP的转化总是处于一种动态平衡中。②ATP与ADP的相互转化过程中,物质可重复利用,但能量不可循环利用,它们不是可逆反应。
③ATP转化为ADP又称“ATP的水解反应”,这一过程需要酶的催化,同时也消耗水。
④ATP不等同于能量:ATP是一种高能磷酸化合物,是一种与能量有关的物质,不能将二者等同起来。
⑤生命活动需要消耗大量能量,但细胞中ATP含量很少。由于ADP、Pi等可重复利用,只要提供能量(光能或化学能),生物体就可不断合成ATP,满足生物体的需要。
⑥吸能反应一般与ATP的水解反应相联系,由ATP水解提供能量;放能反应一般与ATP的合成相联系,释放的能量储存在ATP中。
考点三:不同物质结构中“A”的含义
例3.在下列六种化合物的化学组成中,“○”中所对应的含义最接近的是
A.①和② B.①和③ C.③和④ D.⑤和⑥
【答案】D
【解析】图中“○”的含义分别是:①表示腺嘌呤核糖核苷酸、②表示碱基腺嘌呤、③表示腺嘌呤脱氧核苷酸、④表示腺嘌呤核糖核苷酸、⑤表示腺苷、⑥表示腺苷。“○”中所对应的含义最接近的是①和④、⑤和⑥。
归纳总结
①四个图中的共同点是化学元素组成相同,均为C、H、O、N、P,且都含有一个腺嘌呤含氮碱基。
②四个图中“A”的含义是不同的:ATP中的“A”为腺苷,DNA中的“A”为腺嘌呤脱氧核糖核苷酸,RNA中的“A”为腺嘌呤核糖核苷酸,而核苷酸中的“A”仅为含氮碱基腺嘌呤。
③在A—P~P~P中去掉后面两个磷酸基,余下的部分“A—P”即为组成RNA的四种基本单位之一:腺嘌呤核糖核苷酸。
【真题演练】
1.(2022·浙江·高考真题)下列关于腺苷三磷酸分子的叙述,正确的是( )
A.由1个脱氧核糖、1个腺嘌呤和3个磷酸基团组成
B.分子中与磷酸基团相连接的化学键称为高能磷酸键
C.在水解酶的作用下不断地合成和水解
D.是细胞中吸能反应和放能反应的纽带
1.【答案】D
【解析】1分子的ATP是由1分子腺嘌呤、1分子核糖和3分子磷酸基团组成,A错误;ATP分子的结构式可以简写成A—P~P~P,磷酸基团与磷酸基团相连接的化学键是一种特殊的化学键,B错误;ATP在水解酶的作用下水解,在合成酶的作用下ADP和磷酸吸收能量合成ATP,C错误;吸能反应一般与ATP的分解相联系,放能反应一般与ATP的合成相联系,故吸能反应和放能反应之间的纽带就是ATP,D正确。
【思路分析】
ATP是三磷酸腺苷的英文名称缩写。ATP分子的结构 式可以简写成A—P~P~P,其中A代表腺苷,P代表磷酸基团,~代表一种特殊的化学键,ATP分子中大量的能量就储存在特殊的化学键中。ATP可以水解,这实际上是指ATP分子中特殊的化学键水解。
2.(2021·海南·高考真题)研究人员将32P标记的磷酸注入活的离体肝细胞,1~2min后迅速分离得到细胞内的ATP。结果发现ATP的末端磷酸基团被32P标记,并测得ATP与注入的32P标记磷酸的放射性强度几乎一致。下列有关叙述正确的是( )
A.该实验表明,细胞内全部ADP都转化成ATP
B.32P标记的ATP水解产生的腺苷没有放射性
C.32P在ATP的3个磷酸基团中出现的概率相等
D.ATP与ADP相互转化速度快,且转化主要发生在细胞核内
2.【答案】B
【解析】根据题意可知:该实验不能说明细胞内全部ADP都转化成ATP,A错误;根据题干信息“结果发现ATP的末端磷酸基团被32P标记,并测得ATP与注入的32P标记磷酸的放射性强度几乎一致。”说明:32P标记的ATP水解产生的腺苷没有放射性,B正确;根据题干信息“放射性几乎只出现在ATP的末端磷酸基团”可知,32P在ATP的3个磷酸基团中出现的概率不同,C错误;该实验不能说明转化主要发生在细胞核内,D错误。
【说明】ATP又叫三磷酸腺苷,简称为ATP,其结构式是:A-P~P~P,A-表示腺苷、T-表示三个、P-表示磷酸基团,“~”表示高能磷酸键。
3.(2021·天津·高考真题)富营养化水体中,藻类是吸收磷元素的主要生物,下列说法正确的是( )
A.磷是组成藻类细胞的微量元素
B.磷是构成藻类生物膜的必要元素
C.藻类的ATP和淀粉都是含磷化合物
D.生态系统的磷循环在水生生物群落内完成
3.【答案】B
【解析】磷属于大量元素,A错误;磷脂中含磷元素,磷脂双分子层是构成藻类生物膜的基本支架,故磷是构成藻类生物膜的必要元素,B正确;ATP由C、H、O、N、P组成,淀粉只含C、H、O三种元素,C错误;物质循环具有全球性,生态系统的磷循环不能在水生生物群落内完成,D错误。
【说明】组成生物体的化学元素根据其含量不同分为大量元素和微量元素,大量元素包括C、H、O、N、P、S、K、Ca、Mg等,微量元素包括Fe、Mn、Zn、Cu、B、Mo等。生态系统的物质循环是指组成生物体的元素在生物群落与非生物环境间循环的过程,具有全球性。
4.(2021·北京·高考真题)ATP是细胞的能量“通货”,关于ATP的叙述错误的是( )
A.含有C、H、O、N、P B.必须在有氧条件下合成
C.胞内合成需要酶的催化 D.可直接为细胞提供能量
4.【答案】B
【解析】ATP中含有腺嘌呤、核糖与磷酸基团,故元素组成为C、H、O、N、P,A正确;在无氧条件下,无氧呼吸过程中也能合成ATP,B错误;ATP合成过程中需要ATP合成酶的催化,C正确;ATP是生物体的直接能源物质,可直接为细胞提供能量,D正确。
5.(2021·湖南·高考真题)某些蛋白质在蛋白激酶和蛋白磷酸酶的作用下,可在特定氨基酸位点发生磷酸化和去磷酸化,参与细胞信号传递,如图所示。下列叙述错误的是( )
A.这些蛋白质磷酸化和去磷酸化过程体现了蛋白质结构与功能相适应的观点
B.这些蛋白质特定磷酸化位点的氨基酸缺失,不影响细胞信号传递
C.作为能量“通货”的ATP能参与细胞信号传递
D.蛋白质磷酸化和去磷酸化反应受温度的影响
5.【答案】B
【解析】通过蛋白质磷酸化和去磷酸化改变蛋白质的空间结构,进而来实现细胞信号的传递,体现出蛋白质结构与功能相适应的观点,A正确;如果这些蛋白质特定磷酸化位点的氨基酸缺失,将会使该位点无法磷酸化,进而影响细胞信号的传递,B错误;根据题干信息:进行细胞信息传递的蛋白质需要磷酸化才能起作用,而ATP为其提供了磷酸基团和能量,从而参与细胞信号传递,C正确;温度会影响蛋白激酶和蛋白磷酸酶的活性,进而影响蛋白质磷酸化和去磷酸化反应,D正确。
【解题思路】分析图形,在信号的刺激下,蛋白激酶催化ATP将蛋白质磷酸化,形成ADP和磷酸化的蛋白质,使蛋白质的空间结构发生改变;而蛋白磷酸酶又能催化磷酸化的蛋白质上的磷酸基团脱落,形成去磷酸化的蛋白质,从而使蛋白质空间结构的恢复。
6.(2017·上海·高考真题)ATP被喻为生物体的能量“货币”,为生命活动直接提供能量。下图是ATP的结构示意图,下列叙述正确的是( )
A.④是特殊化学键 B.①表示腺苷
C.②表示脱氧核糖 D.③断裂后释放的能量最多
6.【答案】A
【解析】④是特殊的化学键,断裂时释放大量能量,A正确;①表示腺嘌呤,B错误;
C、②表示核糖,C错误;④断裂后释放的能量最多,D错误。
【思路分析】图中①表示腺嘌呤,②表示核糖,③是普通化学键,④是特殊的化学键。
ATP 的结构简式是 A-P~P~P,其中 A 代表腺苷,T 是三的意思,P 代表磷酸基团。
ATP和ADP的转化过程中,能量来源不同:ATP水解释放的能量,来自特殊的化学键的化学能,并用于生命活动;合成ATP的能量来自呼吸作用或光合作用。场所不同:ATP水解在细胞的各处。ATP合成在线粒体,叶绿体,细胞质基质。
7.(2019·天津·高考真题)下列过程需ATP水解提供能量的是
A.唾液淀粉酶水解淀粉
B.生长素的极性运输
C.光反应阶段中水在光下分解
D.乳酸菌无氧呼吸的第二阶段
7.【答案】B
【解析】唾液淀粉酶水解淀粉,形成麦芽糖,不消耗能量,A错误;生长素的极性运输是以主动运输的方式,在幼嫩组织中从形态学上端运到形态学下端,需要ATP提供能量,B正确;光反应阶段中水在光下分解,需要光能,不需要ATP供能,C错误;乳酸菌无氧呼吸的第二阶段是丙酮酸变成乳酸,不需要ATP供能,D错误。
8.(2014·江苏·高考真题)下列生命活动中不需要ATP 提供能量的是
A.叶肉细胞合成的糖运输到果实
B.吞噬细胞吞噬病原体的过程
C.淀粉酶催化淀粉水解为葡萄糖
D.细胞中由氨基酸合成新的肽链
8.【答案】C
【解析】叶肉细胞合成的糖运输到果实,消耗能量ATP;吞噬细胞吞噬病原体属于胞吞过程,消耗能量ATP;淀粉酶催化淀粉水解,只需要酶催化,不消耗能量ATP;细胞中氨基酸脱水缩合形成肽链,消耗ATP。
9.(2018·上海·高考真题)1个葡萄糖分子有氧呼吸释放能量为m,其中40%用于ADP转化为ATP,若1个高能磷酸键所含能量为n,则1个葡萄糖分子在有氧呼吸中产生ATP分子数为 ( )
A.2n/5m B.2m/5n C.n/5m D.m/5n
9.【答案】B
【解析】1个葡萄糖分子在有氧呼吸中产生的ATP分子数为40%m÷n=2m/5n,故选B。
10.(2015·海南·高考真题)ATP是直接为细胞生命活动提供能量的有机物。关于ATP的叙述,错误的是( )
A.酒精发酵过程中有ATP生成 B.ATP可为物质跨膜运输提供能量
C.ATP中高能磷酸键水解可释放能量 D.ATP由腺嘌呤、脱氧核糖和磷酸组成
10.【答案】D
【解析】酵母菌进行酒精发酵过程中有ATP生成,A正确;ATP可为主动运输提供能量,B正确;ATP中远离腺苷的高能磷酸键水解可释放能量,为生命活动供能,C正确;ATP由腺嘌呤、核糖和磷酸组成,D错误。
11.(2013·海南·高考真题)甲(ATGG)是一段单链DNA片段,乙是该片段的转录产物,丙(A-P~P~P)是转录过程中的一种底物。下列叙述错误的是
A.甲、乙、丙的组分中均有糖 B.甲、乙共由6种核苷酸组成
C.丙可作为细胞内的直接能源物质 D.乙的水解产物中含有丙
11.【答案】D
【解析】甲是DNA,基本单位是脱氧核苷酸,由磷酸、脱氧核糖和含氮碱基组成,四种碱基构成四种脱氧核苷酸。乙是转录产物RNA,基本单位是核糖核苷酸,由磷酸、核糖和含氮碱基组成,四种碱基构成四种核糖核苷酸。但由于题目中甲乙都只涉及3种碱基,故共含6种核苷酸。丙是ATP,由腺嘌呤、核糖、3个磷酸集团组成,故上述三者都含有糖。ATP是细胞生命活动的直接能源物质。乙水解的产物应该为核糖核苷酸,不是ATP。
12.(2016·北京·高考真题)葡萄酒酿制期间,酵母细胞内由ADP转化为ATP的过程
A.在无氧条件下不能进行 B.只能在线粒体中进行
C.不需要能量的输入 D.需要酶的催化
12.【答案】D
【解析】酵母菌无氧呼吸产生酒精,在无氧呼吸的第一阶段生成ATP,由此推知葡萄酒酿制期间,酵母菌细胞内由ADP转化为ATP的过程是在无氧条件下进行的,A错误;无氧呼吸在酵母菌的细胞质基质中进行,B错误;ADP+Pi+能量ATP,C错误、D正确。
13.(2018·浙江·高考真题)ATP是细胞中的能量通货,下列叙述正确的是
A.ATP中的能量均来自细胞呼吸释放的能量
B.ATP-ADP循环使得细胞储存了大量的ATP
C.ATP水解形成ADP时释放能量和磷酸基团
D.ATP分子中的2个高能磷酸键不易断裂水解
13.【答案】C
【解析】ATP的形成途径是光合作用和细胞呼吸,因此ATP中的能量来自光能和细胞呼吸释放的能量,A错误;ATP-ADP循环,使得细胞中ATP和ADP的相互转化时刻不停地发生并且处于动态平衡之中,B错误;ATP水解远离腺苷的高能磷酸键断裂,形成ADP和Pi,同时释放能量,C正确;ATP分子中含有2个高能磷酸键,远离腺苷的高能磷酸键很容易水解,D错误;
14.(2007·上海·高考真题)下图表示一个细胞的亚显微结构立体模式图的一部分。请据图回答。
(1)图中标号2参与____________的形成。与自然界碳循环关系最密切的细胞器有__________(用图中标号回答)
(2)图中标号1所含物质,以其酸碱性而言属_____________性,可被碱性染料着色。中学实验常用的属于这类染色剂的有________________________溶液。
(3)实验室有浓度为10%的5种溶液:①葡萄糖溶液、②氨基酸溶液、③淀粉溶液,④ 蛋白质溶液和⑤氯化钾溶液,其中能引起该细胞质壁分离的有___________(用编号回答)。
(4)该细胞中能产生ATP的部位有_________________________________(用图中标号回答).
(5)若该图要表示唾液腺细胞,则图中不应该存在的结构有___________(用图中标号回答),而应添加的结构是______________________,该细胞中特别丰富的细胞器有___________(用图中标号回答)。
14.【答案】(1)核糖体 4,7 (2)酸 醋洋红、龙胆紫 (3)①②⑤ (4)4、5、7 (5)6、7、9 中心体 3、8、10
【解析】(1)图中标号2为核仁,核仁与某种RNA的合成与核糖体的形成有关.与自然界碳循环关系最密切的生理作用为呼吸作用和光合作用,线粒体是有氧呼吸的主要场所,叶绿体是光合作用的场所。
(2)图中标号1为染色质,它属于酸性物质,因此可被碱性染料着色.中学实验常用的属于碱性染色剂的有醋酸洋红、甲基绿、龙胆紫溶液。
(3)葡萄糖,氨基酸和氯化钾都是小分子或者离子,所以这三份溶液单位体积的水分子数量小于细胞内液,于是造成细胞失水,出现质壁分离现象.淀粉和蛋白质溶液都为大分子,质量分数10%的两份溶液浓度跟细胞液是差不多,淀粉和蛋白质的溶解度有限,当淀粉达到最大溶解度时,才与液泡里的浓度相同或相近(同时分子量大,导致摩尔浓度小),蛋白质也是如此,当然也就没有质壁分离现象了。
(4)该细胞中能产生ATP的部位有线粒体、叶绿体和细胞质基质。
(5)若该图要表示唾液腺细胞,动物细胞中没有细胞壁、叶绿体和液泡等结构,但是有中心体,该细胞能够分泌唾液,唾液中含有大量的唾液淀粉酶,因此细胞中的核糖体、内质网和高尔基体特别丰富。
【过关检测】
1.肌细胞收缩所需要的能量直接来自( )
A.肌糖原水解为葡萄糖 B.葡萄糖氧化分解
C.葡萄糖合成肌糖原 D.ATP的高能磷酸键断裂
【答案】D
【解析】ATP是细胞生命活动的直接能源物质,糖类等有机物中的能量先转移到ATP中,才能被细胞生命活动直接利用,因此肌细胞收缩所需要的能量直接来自ATP水解,D正确。
2.人体细胞内能发生ATP向ADP转化的细胞器是( )
A.核糖体 B.内质网 C.高尔基体 D.以上都可以
【答案】D
【解析】人体细胞内能发生ATP向ADP转化的过程,实际上就是消耗ATP(能量)的过程,核糖体合成蛋白质需要消耗能量,内质网合成有机物需要消耗能量,高尔基体分泌蛋白质、形成细胞壁都需要消耗能量。3.海洋中的鮟鱇鱼有发光现象,其光能由( )
A.电能转变而来
B.ATP转化成ADP时释放的化学能转变而来
C.热能转变而来
D.有机物进行氧化分解释放的机械能转变而来
【答案】B
【解析】鮟鱇鱼发光的光能来自ATP水解为ADP时释放的能量。
4.下列关于ATP分子的叙述错误的是( )
A.ATP中含有一个核糖和一个含氮碱基
B.ATP脱去所有高能磷酸键后就是ADP
C.ATP中的两个高能磷酸键储存有大量能量
D.ATP断裂了所有高能磷酸键后可作为合成核糖核酸的基本原料
【答案】B
【解析】ATP是腺苷三磷酸的英文名称缩写。ATP分子的结构可以简写成A—P〜P〜P,其中A代表腺苷,P代表磷酸基 团,〜代表一种特殊的化学键。腺苷是由一分子核糖和一分子含氮碱基组成的,A正确;ATP脱去所有高能磷酸键后就是AMP,B不正确;ATP中的两个高能磷酸键储存有大量能量,C正确;ATP断裂了所有高能磷酸键后形成的AMP是合成核糖核酸的基本原料,D正确。
5.下列关于ATP的叙述不正确的是( )
A.动物细胞中合成ATP所需的能量来自糖类等能源物质中的化学能
B.植物细胞中合成ATP所需的能量全部来自光反应固定的太阳能
C.温度的突然变化会影响ATP与ADP相互转化的速率
D.细胞呼吸过程产生的ATP是供应细胞生命活动的直接能源
【答案】B
【解析】绿色植物合成ATP的能量来自光能和呼吸作用所释放的能量,B不正确。
6.如图①②代表物质M、N间的相互转化过程,则( )
A.萤火虫体内的能量c可来源于光能
B.吸能反应一般和物质M的合成相联系
C.能量d用于过程①时大部分以热能形式散失
D.M、N间的相互转化是生物界共有的能量供应机制
【答案】D
【解析】由图可知,M、N分别为ATP和ADP,①为ATP的合成过程,②为ATP的水解过程.ATP既是贮能物质,又是供能物质,因其中的高能磷酸键中储存有大量能量,水解时又释放出大量能量;ATP在活细胞中的含量很少,因ATP与ADP可迅速相互转化;细胞内ATP与ADP相互转化的能量供应机制,普遍存在于生物界中,是生物界的共性;吸能反应一般与ATP的分解相联系,放能反应一般与ATP的合成相联系。能量c为合成ATP的能量,萤火虫体内的c只能来源于呼吸作用释放的化学能,A不正确;吸能反应一般和M的水解相联系,B不正确;能量d用于各种生命活动,不用于过程①,C不正确;ATP和ADP间的相互转化是生物界共有的能量供应机制,D正确。
7.下列有关酶和ATP的叙述,错误的是( )
A.酶具有催化作用的原因是酶能为反应过程供能
B.氨基酸脱水缩合的过程能使ADP含量增加
C.高温、强酸强碱会破坏淀粉酶的空间结构导致失活
D.ATP分子由腺嘌呤、核糖和磷酸组成
【答案】A
【解析】酶具有催化作用的原因是酶能降低反应活化能,A错误;氨基酸脱水缩合的过程消耗能量ATP,ATP水解会使ADP含量增加,B正确;高温、强酸强碱、重金属盐等都会破坏蛋白质的空间结构,C正确;ATP名为三磷酸腺苷,由腺苷(腺嘌呤、核糖)和磷酸组成,D正确。
8.磷酸肌酸是一种高能磷酸化合物,它能在肌酸激酶的催化下将自身的磷酸基团转移到ADP 分子中来合成ATP(A—P~P~P)。研究者对蛙的肌肉组织进行短暂电刺激,检测对照组和实验组(肌肉组织用肌酸激酶阻断剂处理)肌肉收缩前后ATP和ADP的含量,结果如下表所示,根据实验结果,下列有关分析正确的是( )
磷酸腺苷
对照组/(10-6mol·g-1)
实验组/(10-6mol·g-1)
收缩前
收缩后
收缩前
收缩后
ATP
1.30
1.30
1.30
0.75
ADP
0.60
0.60
0.60
0.95
A.对照组中的肌肉组织细胞中无ATP和ADP的相互转化
B.实验组中的肌肉组织细胞中有ATP分解但无ATP合成
C.对照组中的磷酸肌酸可以维持ATP含量的相对稳定
D.实验组数据表明部分生命活动利用了靠近A的磷酸键
【答案】C
【解析】肌肉收缩需要ATP提供能量,对照组肌肉收缩前后ATP和ADP的含量没有变化,故有ATP和ADP的相互转化,A错误;实验组肌肉收缩后ATP含量下降,说明有ATP分解,但根据数据无法判断有无ATP合成,B错误;磷酸肌酸能将自身的磷酸基团转移到ADP 分子中来合成ATP,故对照组中的磷酸肌酸可以维持ATP含量的相对稳定,C正确;实验组数据中没有AMP的含量变化,故不能表明部分生命活动利用了靠近A的磷酸键,D错误。
9.在某细胞培养液中加入32P标记的磷酸分子,短时间内分离出细胞的ATP,发现其含量变化不大,但部分ATP的末端磷酸基团已带上放射性标记,该现象不能说明( )
A.ATP中远离A的磷酸基团容易脱离
B.部分32P标记的ATP是重新合成的
C.ATP是细胞内的直接能源物质
D.该过程中ATP既有合成又有分解
【答案】C
【解析】短期内分离出细胞的ATP,部分末端磷酸基团已带上放射性标记,说明有新的ATP形成,但含量变化不大,说明ATP有分解,短期内既存在ATP的合成,也存在ATP的分解,其原因是ATP中远离A的磷酸基团容易脱落和结合。本实验不能证明ATP是细胞中的直接能源物质。
10.下图表示生物体内发生的两个化学反应,请判断下列相关说法中正确的是( )
A.ATP分子水解时,图中所示的化学键③④最易断裂
B.图中酶1和酶2的化学本质相同,但是二者的种类不同
C.细胞中的吸能反应一般与ATP的合成反应相联系
D.ATP与ADP间相互转化的能量供应机制只发生在真核细胞内
【答案】B
【解析】ATP分子水解时,图中所示的化学键④最易断裂,并释放出大量的能量;图中酶1和酶2的化学本质相同,都是蛋白质,但是二者的种类不同;细胞中的放能反应一般与ATP的合成反应相联系,吸能反应一般与ATP的水解反应相联系;ATP与ADP间相互转化的能量供应机制发生在一切细胞内。
11.下图是三磷酸腺苷的分子结构。请据图回答下列问题:
(1)每1分子的ATP是由__________________组成的。ATP中的A表示____________。图中方框中的物质名称是____________。ATP的分子结构简式可以写成____________。
(2)把萤火虫的尾部组织取下,过一段时间荧光就消失了。如果滴一滴ATP溶液,荧光将恢复,这说明萤火虫发出荧光所需能量是____________转化的,可以用反应式____________表示。
(3)当人体处于寒冷环境中时,骨骼肌会出现不自主的战栗,这时大量消耗的直接能源物质是( )
A.ATP B.肌糖原 C.磷酸 D.葡萄糖
【答案】(1)1分子腺嘌呤、1分子核糖和3分子磷酸 腺苷 腺苷 A—P~P~P
(2)ATP中的化学能 ATPADP+Pi+能量
(3)A
12.科学家在研究钠通过细胞膜的运输方式时,做了下述实验:先向枪乌贼神经纤维里注入微量的放射性同位素24Na,不久检测到神经纤维周围溶液中存在24Na。如果在神经纤维膜外溶液中先后加入某药物和ATP,测得神经纤维周围溶液中24Na的量变化如图所示,则:
(1)据图可知,加入某药物后,溶液中24Na的量________;而加入ATP后,溶液中24Na的量________________。
(2)由此可见,神经纤维排出24Na需要消耗________,通过细胞膜的方式是______________________。
(3)某药物的作用机理是_______________________________________。
(4)若将图中纵坐标改为“细胞中24Na的量”,请画出相应的曲线以表示细胞中24Na量的变化(注入神经纤维中24Na的总量为2)。
【答案】(1)不变 增加
(2)ATP 主动运输
(3)抑制了ATP的合成(或阻碍了细胞呼吸)
(4)如图
【解析】分析曲线可知,纵坐标表示溶液中24Na的含量变化。由题干信息可知,向枪乌贼的神经纤维内注入24Na后,能在溶液中检测到24Na,说明神经纤维向外排放24Na,且加入某药物后,24Na停止排放,再加入ATP,24Na又恢复向外排放,一方面说明了24Na通过细胞膜需要消耗ATP,为主动运输,另一方面也可推断出某药物通过抑制ATP的合成从而阻断了24Na的外流。
第13讲 人体免疫功能异常-【暑假自学课】2022年新高二生物暑假精品课(苏教版2019选择性必修1): 这是一份第13讲 人体免疫功能异常-【暑假自学课】2022年新高二生物暑假精品课(苏教版2019选择性必修1),文件包含第13讲人体免疫功能异常解析版-暑假自学课2022年新高二生物暑假精品课苏教版2019选择性必修1docx、第13讲人体免疫功能异常原卷版-暑假自学课2022年新高二生物暑假精品课苏教版2019选择性必修1docx等2份学案配套教学资源,其中学案共20页, 欢迎下载使用。
第13讲 细胞呼吸为细胞生活提供能量-【暑假自学课】2022年新高一生物暑假精品课(浙科版2019必修1): 这是一份第13讲 细胞呼吸为细胞生活提供能量-【暑假自学课】2022年新高一生物暑假精品课(浙科版2019必修1),文件包含第13讲细胞呼吸为细胞生活提供能量解析版-暑假自学课2022年新高一生物暑假精品课浙科版2019必修1docx、第13讲细胞呼吸为细胞生活提供能量原卷版-暑假自学课2022年新高一生物暑假精品课浙科版2019必修1docx等2份学案配套教学资源,其中学案共36页, 欢迎下载使用。
第04讲 核酸-【暑假自学课】2022年新高一生物暑假精品课(浙科版2019必修1): 这是一份第04讲 核酸-【暑假自学课】2022年新高一生物暑假精品课(浙科版2019必修1),文件包含第04讲核酸解析版-暑假自学课2022年新高一生物暑假精品课浙科版2019必修1docx、第04讲核酸原卷版-暑假自学课2022年新高一生物暑假精品课浙科版2019必修1docx等2份学案配套教学资源,其中学案共21页, 欢迎下载使用。

