还剩22页未读,
继续阅读
2023届高考历史一轮复习双测卷——近代中国经济的发展和社会生活的变迁B卷 Word版含解析
展开
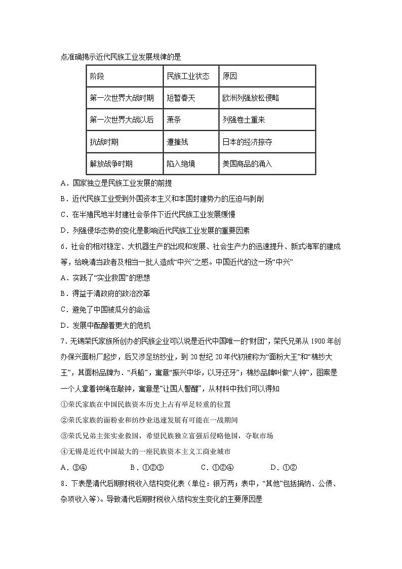
这是一份2023届高考历史一轮复习双测卷——近代中国经济的发展和社会生活的变迁B卷 Word版含解析,共25页。试卷主要包含了选择题,非选择题等内容,欢迎下载使用。
相关试卷
2023届高考历史一轮复习双测卷——古代中国经济的基本结构与特点B卷 Word版含解析:
这是一份2023届高考历史一轮复习双测卷——古代中国经济的基本结构与特点B卷 Word版含解析,共21页。试卷主要包含了选择题,非选择题等内容,欢迎下载使用。
2023届高考历史一轮复习双测卷——近代列强的侵略与中国人民反侵略、求民主的历程B卷 Word版含解析:
这是一份2023届高考历史一轮复习双测卷——近代列强的侵略与中国人民反侵略、求民主的历程B卷 Word版含解析,共21页。试卷主要包含了选择题,非选择题等内容,欢迎下载使用。
2023届高考历史一轮复习双测卷——近代西方民主政治与社会主义的理论与实践B卷 Word版含解析:
这是一份2023届高考历史一轮复习双测卷——近代西方民主政治与社会主义的理论与实践B卷 Word版含解析,共19页。试卷主要包含了选择题,非选择题等内容,欢迎下载使用。

