2021-2022学年广西省贺州市平桂区平桂高级中学高一第二次月考化学试卷含答案
展开贺州市平桂区平桂高级中学2021-2022学年高一第二次月考
化学试卷
可能用到的相对原子质量:H 1 C 12 N 14 O 16 Na 23 Ca 40 Cl 35.5
一、选择题:本题共8小题,每小题2分,共16分。在每小题给出的四个选项中,只有一项是符合题目要求的。
1.每逢佳节,常见烟花烂漫,五彩缤纷。节日燃放的烟花就是锂、钠、钾、钡等金属化合物呈现的色彩。下列有关说法错误的是( )
A.锂元素所呈现的是紫红色 B.钠元素所呈现的是黄色
C.钾元素所呈现的是绿色 D.钡元素所呈现的是黄绿色
2.下列关于钠的叙述中,正确的是( )
A.钠在自然界中以游离态存在 B.钠是一种灰白色的固体
C.钠可以保存在汽油或CCl4中 D.钠着火时可以用沙土盖灭
3.下列生活中的物质与其有效成分的化学式、用途的对应关系中,不正确的是( )
选项 | A | B | C | D |
生活中的物质 | 食盐 | 小苏打 | 复方氢氧化铝 | 漂白粉 |
有效成分的化学式 | NaCl | Na2CO3 | Al(OH)3 | Ca(ClO)2 |
用途 | 做调味品 | 做发酵粉 | 做抗酸药 | 做消毒剂 |
4.将一块金属钠投入滴有紫色石蕊溶液的冷水中,可观察到的现象有( )
①钠投入水中,先沉入水底,后浮出水面 ②钠熔成闪亮的小球 ③反应后溶液变红 ④钠立即与水反应,并有气体产生 ⑤小球在水面上四处游动 ⑥有“嘶嘶”的响声发出
A.①②③④ B.②③④⑤ C.②④⑤⑥ D.③④⑥
5.某白色固体混合物由NaCl、KCl、MgSO4、CaCO3中的两种组成,进行如下实验:① 混合物溶于水,得到澄清透明溶液;② 做焰色反应,通过钴玻璃可观察到紫色;③ 向溶液中加碱,产生白色沉淀。根据实验现象可判断其组成为( )
A.KCl、NaCl B.KCl、MgSO4
C.KCl、CaCO3 D.MgSO4、NaCl
6.用自来水养金鱼时,我们通常先将自来水日晒一段时间后,再注入鱼缸,其目的是( )
A.利用日光中紫外线杀死水中的细菌 B.提高水温,有利于金鱼生长
C.增加水中氧气的含量 D.促使水中的次氯酸分解
7.检验某未知溶液中是否含有氯离子(Cl-),正确的操作是( )
A.向未知溶液中加入AgNO3溶液,有白色沉淀产生
B.向未知溶液中加入AgNO3溶液,有白色沉淀产生,加入盐酸,沉淀不消失
C.向未知溶液中加入稀硝酸酸化后,再加入AgNO3溶液,有白色沉淀产生
D.向未知溶液中加入稀盐酸酸化后,再加入AgNO3溶液,有白色沉淀产生
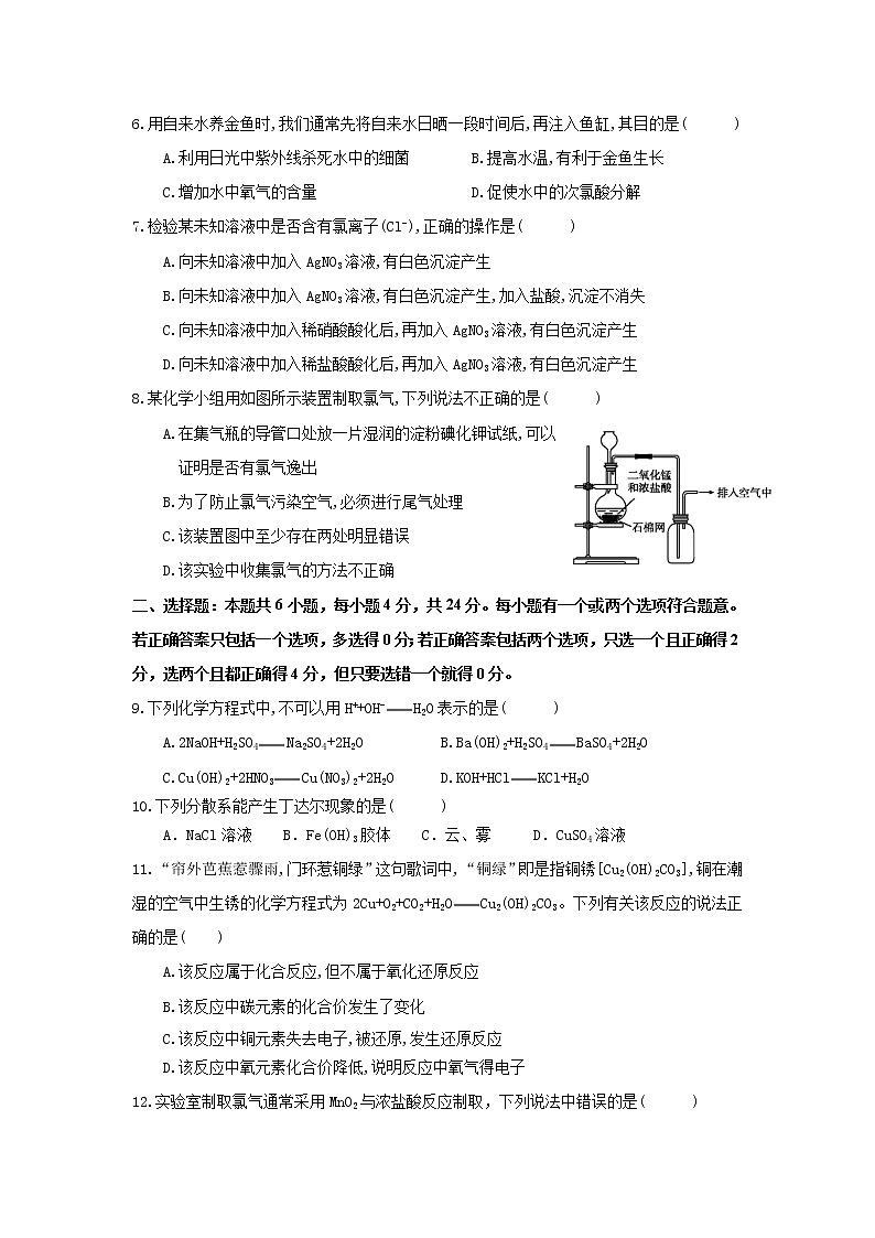
8.某化学小组用如图所示装置制取氯气,下列说法不正确的是( )
A.在集气瓶的导管口处放一片湿润的淀粉碘化钾试纸,可以
证明是否有氯气逸出
B.为了防止氯气污染空气,必须进行尾气处理
C.该装置图中至少存在两处明显错误
D.该实验中收集氯气的方法不正确
二、选择题:本题共6小题,每小题4分,共24分。每小题有一个或两个选项符合题意。若正确答案只包括一个选项,多选得0分;若正确答案包括两个选项,只选一个且正确得2分,选两个且都正确得4分,但只要选错一个就得0分。
9.下列化学方程式中,不可以用H++OH-H2O表示的是( )
A.2NaOH+H2SO4Na2SO4+2H2O B.Ba(OH)2+H2SO4BaSO4+2H2O
C.Cu(OH)2+2HNO3Cu(NO3)2+2H2O D.KOH+HClKCl+H2O
10.下列分散系能产生丁达尔现象的是( )
A.NaCl溶液 B.Fe(OH)3胶体 C.云、雾 D.CuSO4溶液
11.“帘外芭蕉惹骤雨,门环惹铜绿”这句歌词中,“铜绿”即是指铜锈[Cu2(OH)2CO3],铜在潮湿的空气中生锈的化学方程式为2Cu+O2+CO2+H2OCu2(OH)2CO3。下列有关该反应的说法正确的是( )
A.该反应属于化合反应,但不属于氧化还原反应
B.该反应中碳元素的化合价发生了变化
C.该反应中铜元素失去电子,被还原,发生还原反应
D.该反应中氧元素化合价降低,说明反应中氧气得电子
12.实验室制取氯气通常采用MnO2与浓盐酸反应制取,下列说法中错误的是( )
A.该反应是一个氧化还原反应,其中二氧化锰是氧化剂
B.瑞典化学家舍勒最先发现
C.该反应的离子方程式为MnO2+4H++4Cl-MnCl2+2H2O+Cl2↑
D.HCl表现还原性和酸性
13.下列对于Na2O、Na2O2的表述正确的有( )
A.Na2O2、Na2O都是钠的氧化物,其中Na2O是碱性氧化物
B.Na2O、Na2O2都是易溶于水(与水反应)的白色固体
C.Na2O2在和CO2的反应中既是氧化剂又是还原剂
D.Na2O2、Na2O均可作供氧剂
14.下列有关Na2CO3和NaHCO3性质的说法中,正确的是( )
A.热稳定性:Na2CO3 > NaHCO3
B.Na2CO3粉末中混有NaHCO3时可用加热的方法除去
C.用氢氧化钙溶液鉴别Na2CO3和NaHCO3两种溶液
D.Na2CO3溶液和NaHCO3溶液分别加入CaCl2溶液,都产生白色沉淀
三、非选择题:本题共5小题,化学方程式与离子方程式每空3分,其余每空2分,共60分。
15.(共14分)(1)按要求写出方程式:①NaHCO3(电离方程式): 。
②二氧化碳通入足量氢氧化钠溶液中(离子方程式): 。
(2)以下为中学化学中常见的几种物质:
①二氧化碳 ②熔融KCl ③NaHSO4固体 ④铜 ⑤稀硫酸 ⑥澄清石灰水
其中属于电解质的有 (填序号,下同),属于非电解质的有 。
(3)食品包装袋中有一个小纸袋,上面写着“石灰干燥剂”。
①“石灰干燥剂”的主要成分生石灰是 ,“生石灰”所属的物质类型是 (填字母)。
a.金属氧化物 b.碱性氧化物 c.碱 d.盐 f.化合物
16.(共16分)下列图示中,A为一种常见的单质,B、C、D、E是含A元素的常见化合物,它们的焰色试验均为黄色。 回答下列问题:
(1)写出化学式:A ,B ,D 。
(2)写出反应③的化学方程式: 。
氧化剂为 ;氧化产物为 。
(3)写出反应②的化学方程式,并用双线桥法标出电子转移的方向和数目: 。
17.(18分)利用如图所示的装置进行有关实验。其中气体A的主要成分是氯气,还含有少量空气和水蒸气。请回答下列问题:
(1)该实验的主要目的是研究干燥的氯气是否具有 作用。
(2)浓硫酸的作用是 。
(3)实验过程中观察到B瓶中干燥的有色布条 (填“褪”或“不褪”)色。
(4)在该实验中,装置存在缺陷,还应加盛有 的尾气处理装置。
(5)氯水久置或光照条件下均会变成稀盐酸,同时释放出氧气,说明次氯酸 ,反应的化学方程式为 。
(6)为了使用方便和使用效果更理想,人们在氯气与水反应原理的基础上,在常温下,通过将Cl2通入NaOH溶液中,可以得到一种漂白液。上述反应的化学方程式为 ,该漂白液的有效成分是 。
18.(共12分)Na2CO3、NaHCO3是生活中常见的盐,某实验小组通过以下实验探究这两种物质的性质。
(1)称取两种固体各1 g分别放入两支试管中,再各加入5 mL水,充分振荡,并恢复至室温。发现Na2CO3完全溶解,而NaHCO3有剩余。由此得出结论:在相同温度下, 。
(2)某学生设计如图所示装置进行NaHCO3的分解实验,并证实产物中有CO2产生。
①试管中发生的化学反应方程式为 。
②指出该学生设计的装置图的错误之处,并改正(文字说明即可) 。
(3)测定Na2CO3样品(含氯化钠杂质)中Na2CO3的质量分数:
①称取m g样品放入烧杯内加水溶解。
②加入过量的氯化钙溶液充分反应,反应的化学方程式为 。
③过滤、洗涤、干燥,称量沉淀的质量为n g。则样品中Na2CO3的质量分数为 。
化学答案
一、单项选择题:1-5:CDBCB 6-8:DCD
二、不定项选择题:9:BC 10:BC 11:D 12:C 13:AC 14:AB
三、非选择题:
15.(共14分)(1)①NaHCO3Na+ +HC(3分)
②CO2+2OH-C+H2O(3分)
(2)②③ ①(每空2分)
(3)①CaO abf(2分)
16.(共16分)(1)Na Na2O2 Na2CO3(每空2分)
(2)2Na2O2+2H2O4NaOH+O2↑ (3分) Na2O2 O2 (每空2分)
(3)(3分)
17.(共18分)(1)漂白 (2分)(2)除去Cl2中的H2O(或干燥氯气) (2分)
(3)不褪(2分) (4)NaOH溶液 (2分)
(5)不稳定 (2分) 2HClO2HCl+O2↑(3分)
(6)2NaOH+Cl2NaCl+NaClO+H2O (3分) NaClO或次氯酸钠(2分)
18.(共12分)(1)碳酸钠的溶解度比碳酸氢钠的大(2分)
(2)①2NaHCO3Na2CO3+CO2↑+H2O(3分)
②试管口应略向下倾斜,伸入试管的导管伸得太长(2分)
(3)②CaCl2+Na2CO3CaCO3↓+2NaCl(3分)
③%(2分)
吉林省四平市第一高级中学2023-2024学年高一上学期12月第二次月考化学试题含答案: 这是一份吉林省四平市第一高级中学2023-2024学年高一上学期12月第二次月考化学试题含答案,共10页。试卷主要包含了选择题,填空题等内容,欢迎下载使用。
吉林省四平市2023-2024学年高一上学期12月第二次月考化学试题(PDF版含答案): 这是一份吉林省四平市2023-2024学年高一上学期12月第二次月考化学试题(PDF版含答案),文件包含吉林省四平市2023-2024学年高一上学期12月第二次月考化学试题pdf、吉林省四平市2023-2024学年高一上学期12月第二次月考化学答案pdf等2份试卷配套教学资源,其中试卷共5页, 欢迎下载使用。
2020广西平桂高级中学高一下学期第一次月考化学试题含答案: 这是一份2020广西平桂高级中学高一下学期第一次月考化学试题含答案,共5页。试卷主要包含了选择题,填空题等内容,欢迎下载使用。

