2022遂宁遂宁中学校高二下学期期中物理试题含答案
展开遂宁中学2021~2022学年度下期半期考试
高二物理
考试时间:90分钟 满分:100分
注意事项:
1.答卷前,考生务必将自己的班级、姓名和准考证号填写在试卷和答题卡上。
2.选择题用2B铅笔在对应的题号涂黑答案。主观题用0.5毫米黑色签字笔答在答题卡上对应的答题区域内。
3.考生必须保持答题卡的整洁。考试结束后,请将答题卡上交。
第 Ⅰ 卷(客观题 共48分)
一、选择题:(本题共12小题,每小题4分,共48分。第1~8题为单选题;第9~12题为多选题,全部选对得4分,选对但不选全得2分,有选错或不答得0分)
1. 下列关于波的说法,正确的是( )
A. 在干涉图样中,振动加强区域的质点的位移一定大于振动减弱区域质点的位移
B. 当波源远离接收者时,观察者接收到的波的频率比波源频率低
C. 两列波叠加一定会出现稳定的干涉图样
D. 只有障碍物或孔的尺寸与波长比较相差不多或小得多,波才能发生衍射
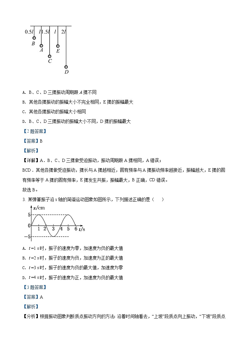
2. 如图所示,一根绷紧的水平绳上挂五个摆,其中A、E摆长均为l,先让A摆振动起来,其他各摆随后也跟着振动起来,则下列说法正确的是( )
A. B、C、D三摆振动周期跟A摆不同
B. 其他各摆振动的振幅大小不完全相同,E摆的振幅最大
C. 其他各摆振动的振幅大小相同
D. B、C、D三摆振动的振幅大小不同,D摆的振幅最大
3. 某弹簧振子沿x轴的简谐运动图象如图所示,下列描述正确的是( )
A. t =1 s时,振子的速度为零,加速度为负的最大值
B. t =2 s时,振子的速度为负,加速度为正的最大值
C. t =3 s时,振子的速度为负的最大值,加速度为零
D. t =4 s时,振子的速度为正,加速度为负的最大值
4. 在如图所示的电路中,、、为三盏完全相同的灯泡,L是一个自感系数很大、直流电阻为零的自感线圈,E为电源,S为开关,C是电容很大的电容器。关于三盏灯泡,下列说法正确的是( )
A. 合上开关时,不亮,、同时亮
B. 合上开关时,三盏灯泡同时亮
C. 开关合上足够长时间后,最亮,、一样亮
D 开关合上一段时间后再断开,、亮一下后一起缓慢熄灭,立即熄灭
5. A、B是两个完全相同的电热器,A通以图甲所示的方波交变电流,B通以图乙所示的正弦交变电流,通过两电热器的电流有效值之比IA∶IB( )
A. 4: B. :4 C. 2: D. :2
6. 在某一密度均匀的球形星体上,做摆长为l的单摆实验。若星体的半径为R,质量为M,引力常量为G,则该单摆的周期为( )
A. B.
C D.
7. 采用220 kV高压向远方的城市输电.当输送功率一定时,为使输电线上损耗的功率减小为原来的,输电电压应变为( )
A 55 kV B. 110 kV C. 440 kV D. 880 kV
8. 如图甲所示,在匀强磁场中,一矩形金属线框绕与磁感线垂直的转轴匀速转动。产生的电动势随时间变化的规律如图乙所示。下列说法正确的是( )
A. 时,金属线框平面与磁感线平行
B. 该交变电流的电动势的有效值为
C. 矩形金属线框平面与中性面的夹角为60°时,电动势的瞬时值为
D. 该交变电流的电动势的瞬时值表达式为
9. 有关传感器,下列说法正确的是( )
A. 干簧管作为磁传感器,经常被用于控制电路的通断
B. 干簧管作为磁传感器,被用于定量测量磁感应强度
C. 光敏电阻可以“感受”光的强弱,光越强,它的电阻越小
D. 热敏电阻是把热量转化为电阻的敏感性元件
10. 下列各种运动中,属于简谐运动的是( )
A. 拍皮球时球的往复运动
B. 将轻弹簧上端固定,下端挂一砝码、砝码在竖直方向上来回运动
C. 水平光滑平面上,一端固定的轻弹簧组成弹簧振子的往复运动
D. 孩子用力荡秋千,秋千来回运动
11. 一列简谐横波在时刻的波形图如图中实线所示,从此时刻起,经0.1s波形图如图中虚线所示,若波传播的速度为20,下列说法中正确的是( )
A. 这列波的周期为0.4s
B. 时刻质点a沿y轴正方向运动
C. 波传播方向向右
D. 从时刻开始质点a经0.2s通过的路程为0.8m
12. 如图,理想变压器原线圈与定值电阻串联后接在电压36Ⅴ的交流电源上,副线圈接理想电压表、电流表和滑动变阻器R,原、副线圈匝数比为1:3,已知=4,R的最大阻值为100。现将滑动变阻器R的滑片P向下滑动,下列说法正确的是( )
A. 电压表示数变小,电流表示数变大
B. 电源的输出功率变小
C. 当R=4时,电压表示数为108V
D. 当R=36时,R获得的功率最大
第II卷 (非选择题 共52分)
二、实验题:(每空2分,共14分)
13. 某科技小组设计了一种“车辆闯红灯违规记录仪”,在路面停止线前侧埋上压敏电阻,其阻值随压力的变化如图甲所示,和压敏电阻组合的仪器如图乙所示,仪器主要由控制电路和工作电路组成,控制电路中的光控开关接收到红光时会自动闭合,接收到绿光或黄光时会自动断开;控制电路中电源的电动势为9V,内阻为2Ω,继电器线圈电阻为8Ω,滑动变阻器连入电路的电阻为50Ω;当控制电路中的电流大于0.06A时,衔铁会被吸引,从而启动工作电路,电控照相机拍照记录违规车辆。
(1)当红灯亮时,若车辆越过停止线,电流表A的示数会变___________(选填“大”或“小”)。
(2)车辆对压敏电阻的压力超过___________N后,车辆闯红灯时才会被拍照记录。
(3)若要增大“车辆闯红灯违规记录仪”的灵敏度,即违规车辆对压敏电阻的压力比第(2)问结果小,也会被拍照记录,则滑动变阻器的滑片应向___________(选填“a”或“b”)端滑动。
14. 遂宁中学某实验兴趣小组在实验室用单摆做了测定重力加速度的实验,实验装置如图甲所示。
(1)用游标卡尺测量摆球直径,测量结果如图乙所示,则该摆球的直径为______________cm。
(2)关于本实验,下列说法正确的是____________。
A.需要用天平称出小球的质量
B.摆球应选用体积较小、质量较大的小球
C.为了方便测量,摆球摆动的幅度越大越好
D.测量周期时,应从摆球到达最低点时开始计时
(3)若实验中某同学发现他测出的重力加速度值总是偏大,其原因可能是____________。
A.实验室处在高山上,离海平面太高
B.单摆所用的摆球太重
C.测出n次全振动的时间为t,误作为(n+1)次全振动的时间进行计算
D.以摆球直径和摆线之和作为摆长来计算
(4)实验测出单摆完成n次全振动时间为t,摆长为L,则计算重力加速度的表达式为g=____________。
三、计算题:(要求写必要的文字说明和必要的步骤,15题8分,16题8分,17题10分,18题12分,共38分)
15. 如图所示,倾角为α 的斜面体(斜面光滑且足够长)固定在水平地面上,斜面顶端与劲度系数为k、自然长度为L的轻质弹簧相连,弹簧的另一端连接着质量为m的物块。压缩弹簧使其长度为 时将物块由静止开始释放(物块做简谐运动),重力加速度为g。
(1)物块做简谐运动的振幅是多少?
(2)选物块的平衡位置为坐标原点,沿斜面向下为正方向建立坐标系,用x表示物块相对于平衡位置的位移,证明物块做简谐运动。(已知做简谐运动的物体所受的回复力需要满足:F = -kx)
16. 一列简谐横波沿x轴传播,在和处的两个质点M、N的振动图象如图所示。
(ⅰ)若简谐横波沿x轴正方向传播,且该波的波长大于0.5m,求这列波的波速;
(ⅱ)若简谐横波沿x轴负方向传播,且该波的波长小于0.5m,求这列波的波长。
17. 如图所示,N=50匝的矩形线圈,边长,边长,放在磁感应强度的匀强磁场中,外力使线圈绕垂直于磁感线且通过线圈中线的轴以的转速匀速转动,线圈电阻,外电路电阻,时线圈平面与磁感线平行,求:
(1)感应电动势的瞬时值表达式;
(2)线圈转一圈R上产生的热量;
(3)从图示位置转过的过程中流过电阻R的电荷量。
18. 利用太阳能电池这个能量转换器件将太阳能转变为电能的系统又称光伏发电系统。有一台内阻为1Ω的太阳能发电机,供给一个学校照明用电。如图所示,升压变压器匝数比为1:4,降压变压器匝数比为4:1,输电线的总电阻,全校共22个班,每班有“220V40W”灯6盏,若全部电灯正常发光,求:
(1)降压变压器的输入电压U3;
(2)输电线总电阻R两端的电压;
(3)发电机的总功率。
2023遂宁中学高二下学期期中考试物理试题含解析: 这是一份2023遂宁中学高二下学期期中考试物理试题含解析,文件包含四川省遂宁中学2022-2023学年高二下学期期中考试物理试题含解析docx、四川省遂宁中学2022-2023学年高二下学期期中考试物理试题无答案docx等2份试卷配套教学资源,其中试卷共28页, 欢迎下载使用。
2021-2022学年四川省遂宁市第二中学校高二(下)期中物理试题含解析: 这是一份2021-2022学年四川省遂宁市第二中学校高二(下)期中物理试题含解析,共26页。试卷主要包含了单项选择题,多项选择题,实验题,计算题等内容,欢迎下载使用。
2020遂宁船山区二中校高二下学期期中考试物理试题含答案: 这是一份2020遂宁船山区二中校高二下学期期中考试物理试题含答案,共7页。试卷主要包含了5 cm等内容,欢迎下载使用。

