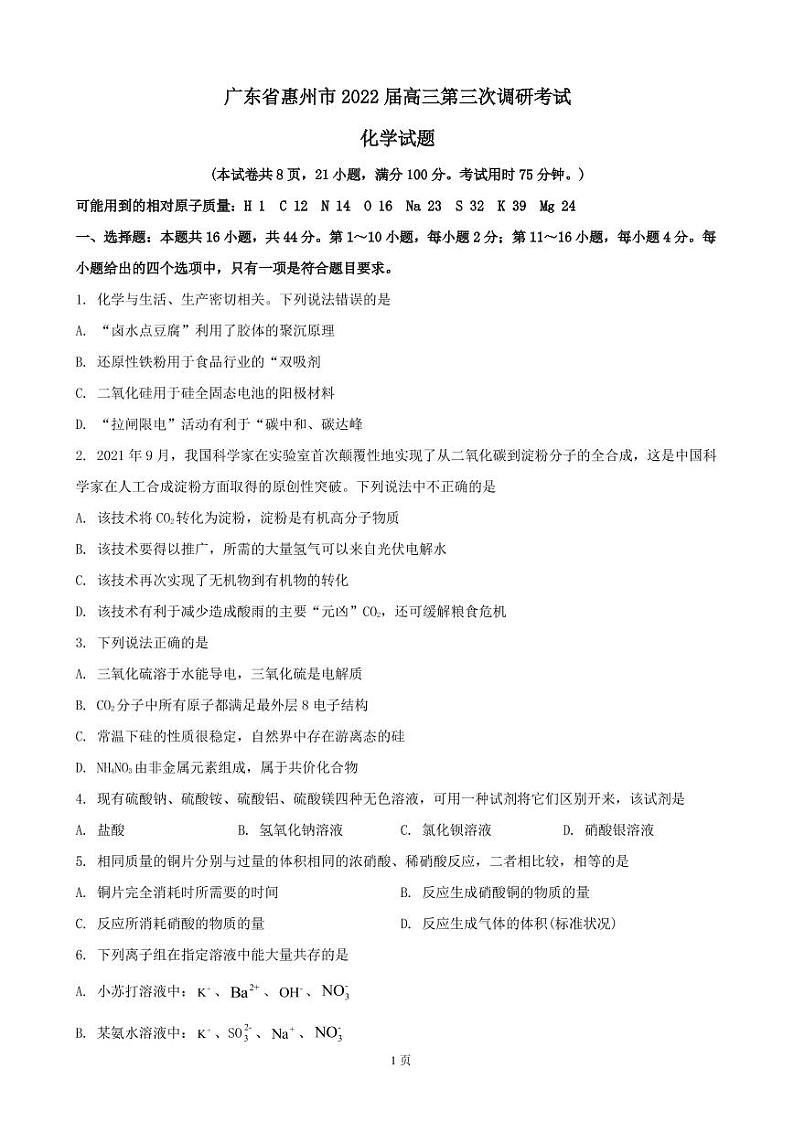
2022届广东省惠州市高三第三次调研考试化学试题(PDF版)
展开广东省惠州市2023-2024学年高三上学期第三次调研考试化学试题: 这是一份广东省惠州市2023-2024学年高三上学期第三次调研考试化学试题,文件包含广东省惠州市高2024届高三上学期第三次调研考试化学试题docx、广东省惠州市高2024届高三上学期第三次调研考试化学答案docx等2份试卷配套教学资源,其中试卷共10页, 欢迎下载使用。
广东省惠州市2024届高三第三次调研考试试题化学试题和答案: 这是一份广东省惠州市2024届高三第三次调研考试试题化学试题和答案,共10页。
广东省惠州市2023届高三第三次调研考试化学试卷+答案: 这是一份广东省惠州市2023届高三第三次调研考试化学试卷+答案,共9页。

