人教版欣赏 玩具兵进行曲教案
展开《玩具兵进行曲》教学设计
教材分析:《玩具兵进行曲》是一年级下册的听赏教学内容。本乐曲是德国作曲家莱昂·耶塞尔,根据自己小时候做的一个充满童话色彩的梦而创作的,乐曲为C大调,快板,2/4拍。本课的教学目标是让学生感受《玩具兵进行曲》雄壮而又活泼的音乐情绪,并能随音乐走步。
一、教学目标:
1、认真听赏《玩具兵进行曲》,体会雄壮有力而欢快活泼的音乐情绪。
2、通过音乐活动,激发学生聆听音乐的兴趣,培养音乐想象力和表现力。
二、重点难点:
重点:体会雄壮有力而又欢快活泼的音乐情绪。
难点:用打击乐器为音乐片段伴奏。
三、教具学具:
自制教学辅助课件、小鼓、响板、碰铃。
四、课时安排:一课时。
五、教学过程:
(一)故事导入:
师:同学们,你们做过梦吗?今天我想给大家讲一讲德国作曲家耶塞尔小时候做的一个梦,大家想不想听?(教师在《玩具兵进行曲》A段主题音乐的背景下,讲述故事《耶塞尔的梦》,边讲边播放多媒体课件。)耶塞尔长大后,根据这个梦境创作了一首乐曲叫《玩具兵进行曲》。(多媒体出示课题)
[设计意图:激发兴趣,引入新课,渗入音乐主题。]
(二)欣赏乐曲
1、完整欣赏乐曲
师:让我们一起来听一听《玩具兵进行曲》,听完说说你的心情是怎样的?通过听音乐想象一下,音乐表现了一个什么样的梦?
(教师用多媒体播放音乐,学生边听音乐边看屏幕动画 ,边思考问题,体会音乐情绪,进行音乐想象。)
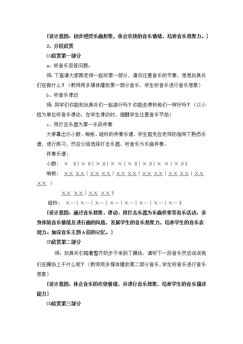
[设计意图:初步感受乐曲形象,体会欢快的音乐情绪,培养音乐想象力。]
2、分段欣赏
⑴欣赏第一部分
a、听音乐回答问题:
师:下面请大家跟老师一起听第一部分,请你注意音乐的节奏,想想玩具兵们在做什么?(教师用多媒体播放第一部分音乐,学生听音乐进行音乐想象)
b、听音乐律动
师:同学们你能和玩具兵们一起游行吗?你能走得和他们一样好吗?(以小组为单位听音乐律动,在学生律动时,提醒学生注意音乐节拍)
c、用打击乐器为第一乐段伴奏
大屏幕出示小鼓、响板、碰铃的伴奏乐谱,学生首先在老师的指导下熟悉乐谱,进行练习,然后分组选择打击乐器,听音乐为乐曲伴奏。
伴奏乐谱:
小鼓: × 0∣× 0∣× 0∣× ×∣× 0∣× 0∣× ×∣× 0‖
响板: ×× ××∣×× ××∣×× ××∣×× ××∣×× ××∣×× ×× ∣
×× ××∣×× ××‖
碰铃: ×—∣×—∣×—∣×—∣×—∣×—∣×—∣×—‖
[设计意图:通过音乐想象、律动、用打击乐器为乐曲伴奏等音乐活动,亲身体验音乐情绪及进行曲的风格,发展学生的音乐想象力,培养学生的音乐表现力。加深音乐主题A段的记忆。]
⑵欣赏第二部分
师:玩具兵们踏着整齐的步子来到了操场,请听下一段音乐然后说说他们在操场上干什么呢?(教师用多媒体播放第二部分音乐,学生听音乐进行音乐想象)
[设计意图:体会音乐的欢快情绪,并进行音乐想象,培养学生的音乐描述能力]
⑶欣赏第三部分
师:玩具兵们正玩得高兴,忽然音乐发生了变化,请你听听这里发生了什么事?(教师用多媒体播放结尾音乐,学生进行音乐主题听辩,回答问题。)
[设计意图:培养学生听辩乐段的能力。]
⑷音乐表演
师:我们再来听一次结尾的音乐,请随音乐想象一下玩具兵怎么了,我们请同学来表演玩具兵,看谁走得最带劲,当尾声音乐出现的时候可别忘了表演出来。(教师用多媒体播放尾声音乐,学生听音乐进行音乐表演,音乐结束时马上定格。)
[设计意图:在游戏中进一步加深对乐曲的情感体验,提高欣赏音乐的兴趣,同时通过对结尾音乐的在现表演,培养学生的音乐表现力。]
(5)再完整欣赏乐曲
师:刚才我们分段的欣赏了乐曲,了解了每段音乐表现的内容,现在我们把音乐连起来,完整听一遍。当你听到玩具兵行进中的音乐时,请你以举手或其他动作表示。(教师用多媒体播放乐曲,学生完整欣赏,听辩第一部音乐,并用动作表示出来。)
[设计意图:再次欣赏全曲,加深体会,提高对A段主题音乐的反应能力。]
(三)课堂小结
师:同学们,今天我们欣赏了一首有趣的乐曲叫什么?它的音乐情绪是什么样的?(学生回答,教师用大屏幕出示课题、音乐情绪)刚才大家表演得非常好,每个人设计的动作都很符合音乐,今天的课就上到这儿,玩具兵们再见!(学生听音乐走出教室。)
《玩具兵进行曲》教学反思
明溪实验小学 揭莉芹
一年级的欣赏教学是音乐教学中的一个难点,学生好动,注意力不集中,不能安静的聆听音乐,在以往的教学中很难达到既定的教学目的。本次教学我利用多媒体课件,运用视听结合的教学方式,从三个方面入手:
一、创设情景,激发兴趣。
创设情景就是再现音乐所描绘的情景,使学生如闻其声,如见其人,仿佛置身其间,如临其境,师生在此情景中进行一种情景交融的教学活动。在本课教学中,创设情景贯穿了整个教学过程,直观生动的动画,使学生置身于音乐描绘的情景之中,吸引了学生的注意力,整节课学生始终保持积极的态度,主动参与音乐活动,认真聆听音乐,感受音乐情绪。
二、反复聆听,深刻体验
体验指的是让学生多听,音乐是听觉的艺术,听觉体验是学习音乐的基础,发展学生的音乐听觉,应贯穿教学活动的全部。《音乐课程标准》倡导完整而充分地聆听音乐作品,使学生在音乐审美过程中获得愉快的感受与体验。聆听作品是感受音乐之美的过程,同时也是体验情感之美的过程。
本课的重要环节——结合动画听赏乐曲,感受乐曲情绪。首先完整欣赏乐曲,感受雄壮的音乐情绪,然后分段欣赏,深刻体验音乐。在欣赏第一部分乐曲时,反复欣赏了三遍,每一遍都提出了不同的要求,通过“耳动、脑动、眼动、口动、手动”调动学生各种感官参与学习活动,激发学生欣赏音乐的兴趣和积极性,让学生感受、想像、表现、创作,发展学生的音乐表现力、想象力、创造力。达到了预定的教学目标。
三、探究表现,加深理解
在欣赏音乐的过程中,通过探索多种音乐表现形式,来鼓励学生勇于表达自己的审美体验,激发学生的参与、表现意识,让学生把自己体验到的音乐情感、想象到的音乐形象或意境,用多种方式表达出来。引导学生在自己创造的音响中亲自体验与感受其形式美、内容美,延伸其情感,使学生在音乐实践活动中享受到美的愉悦、情感的陶冶。因此在欣赏第三部分时,我请学生进行表现,再现这部分音乐情景。这时学生情绪高涨,跃跃欲试,纷纷举起小手要求加入到表演的行列。课堂气氛进入了高潮,在表现音乐情景的同时,既培养了音乐的表现能力,学生的表演能力也得到了发展,课堂教学得到进一步延伸。
通过本次教学使我认识到,现代教育技术作为教学的重要辅助手段,有助于优化教学过程,提高课堂效果。灵活地运用多媒体教学手段,在音乐教学中能充分调动学生的学习积极性,吸引学生的注意力,激发学生的学习兴趣,使学生在轻松、欢乐中感受美、体验美、享受美、创造美。这种音美结合的教学方式,解决了低年级欣赏教学的难点,为音乐欣赏教学开辟了一条可行之路
小学音乐人教版一年级下册欣赏 玩具兵进行曲教学设计及反思: 这是一份小学音乐人教版一年级下册欣赏 玩具兵进行曲教学设计及反思,共3页。教案主要包含了组织教学,激情导入,听赏《玩具兵进行曲》,课堂小结等内容,欢迎下载使用。
音乐一年级下册第四单元 我们多快乐欣赏 玩具兵进行曲教案: 这是一份音乐一年级下册第四单元 我们多快乐欣赏 玩具兵进行曲教案,共3页。教案主要包含了创设情境,欣赏《玩具兵进行曲》,小结等内容,欢迎下载使用。
2020-2021学年欣赏 玩具兵进行曲教学设计及反思: 这是一份2020-2021学年欣赏 玩具兵进行曲教学设计及反思,共5页。教案主要包含了三乐句为完全重复,第二,学唱歌曲《玩具进行曲》,初步感受进行曲的特点,能力提升,辨认哪些歌曲是进行曲,课堂小结等内容,欢迎下载使用。

