2022长沙县九中高一上学期9月月考测试生物试题含答案
展开
这是一份2022长沙县九中高一上学期9月月考测试生物试题含答案,共29页。试卷主要包含了CO2等内容,欢迎下载使用。
高一生物月考测试卷
1. 如图所示为人体体液相关组成及各成分间的关系,请依次填出①~⑤相关内容( )
A. 细胞内液 血浆 组织液 淋巴 细胞外液
B. 细胞外液 血浆 淋巴 组织液 细胞内液
C. 细胞外液 组织液 血浆 淋巴 细胞内液
D. 细胞内液 血浆 淋巴 组织液 细胞外液
2. 下列液体属于细胞外液的是( )
①血液 ②淋巴 ③泪液 ④汗液 ⑤尿液 ⑥肠液 ⑦细胞内液 ⑧组织液 ⑨体液 ⑩血浆.
A. ①②⑧⑨ B. ②⑥⑦⑧ C. ②⑧⑩ D. ④⑤⑥⑦
3. 毛细血管和毛细淋巴管管壁的细胞生活的内环境分别是( )
①血液和组织液 ②血浆和组织液 ③淋巴和血浆 ④淋巴和组织液.
A. ①④ B. ②③ C. ②④ D. ①③
4. 人体细胞生活在体液中,下列有关人体体液的叙述,错误的是( )
A. 人体体液由细胞内液和细胞外液共同构成
B. 体液是指人体细胞生活的内环境
C. 人体的细胞外液主要包括血浆、组织液和淋巴液
D. 人体内的细胞通过细胞外液与外界环境交换物质
5. 下列各组化合物中全是内环境成分的是( )
A. O2、CO2、血红蛋白、H+、Na+ B. 消化酶、抗体、激素、H2O
C. 纤维蛋白原、Ca2+、载体蛋白、尿素 D. K+、葡萄糖、氨基酸、尿素、H2O
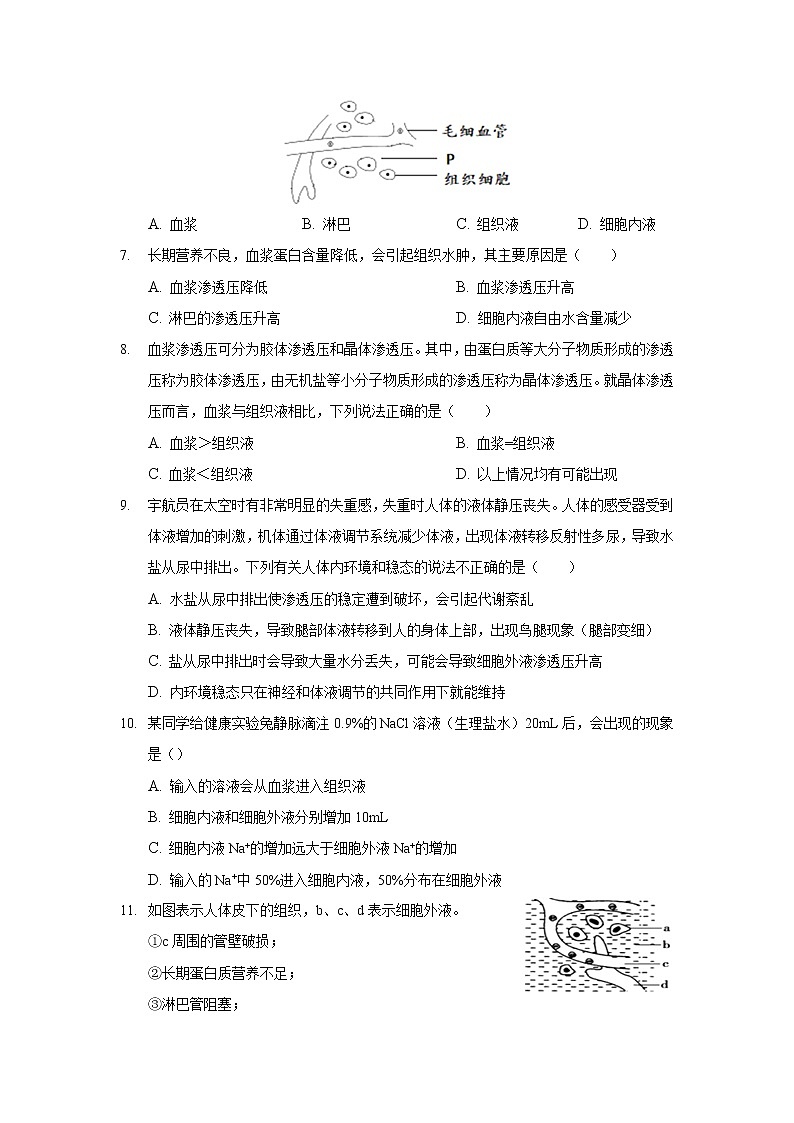
6. 如图是人体组织局部示意图,其中P处的体液是( )
A. 血浆 B. 淋巴 C. 组织液 D. 细胞内液
7. 长期营养不良,血浆蛋白含量降低,会引起组织水肿,其主要原因是( )
A. 血浆渗透压降低 B. 血浆渗透压升高
C. 淋巴的渗透压升高 D. 细胞内液自由水含量减少
8. 血浆渗透压可分为胶体渗透压和晶体渗透压。其中,由蛋白质等大分子物质形成的渗透压称为胶体渗透压,由无机盐等小分子物质形成的渗透压称为晶体渗透压。就晶体渗透压而言,血浆与组织液相比,下列说法正确的是( )
A. 血浆>组织液 B. 血浆=组织液
C. 血浆<组织液 D. 以上情况均有可能出现
9. 宇航员在太空时有非常明显的失重感,失重时人体的液体静压丧失。人体的感受器受到体液增加的刺激,机体通过体液调节系统减少体液,出现体液转移反射性多尿,导致水盐从尿中排出。下列有关人体内环境和稳态的说法不正确的是( )
A. 水盐从尿中排出使渗透压的稳定遭到破坏,会引起代谢紊乱
B. 液体静压丧失,导致腿部体液转移到人的身体上部,出现鸟腿现象(腿部变细)
C. 盐从尿中排出时会导致大量水分丢失,可能会导致细胞外液渗透压升高
D. 内环境稳态只在神经和体液调节的共同作用下就能维持
10. 某同学给健康实验兔静脉滴注0.9%的NaCl溶液(生理盐水)20mL后,会出现的现象是()
A. 输入的溶液会从血浆进入组织液
B. 细胞内液和细胞外液分别增加10mL
C. 细胞内液Na+的增加远大于细胞外液Na+的增加
D. 输入的Na+中50%进入细胞内液,50%分布在细胞外液
11. 如图表示人体皮下的组织,b、c、d表示细胞外液。
①c周围的管壁破损;
②长期蛋白质营养不足;
③淋巴管阻塞;
④肾炎导致血浆蛋白丢失。
其中能引起b液增多的是( )
A. 只有①②③ B. 只有②③ C. 只有①③④ D. ①②③④
12. 下列说法中,正确的是( )
A. 内环境稳态是指内环境的化学成分保持相对稳定的状态
B. 毛细血管壁的通透性增加,会引起血浆渗透压上升
C. 如果内环境的稳态被破坏,细胞代谢就会紊乱
D. 腹泻引起体液中水和蛋白质大量丢失
13. 下列有关人体内环境及稳态的叙述中,正确的是( )
A. 血浆渗透压的大小主要取决于血浆中无机盐和蛋白质的含量
B. 稳态只需要通过消化、呼吸、循环、泌尿这四个系统的协调活动来维持
C. 目前普遍认为人体稳态的维持是神经-体液调节的结果
D. 组织液、淋巴和血浆在含量及成分上完全相同
14. 新冠肺炎诊疗方案指出患者常规治疗时需要注意水、电解质平衡,维持内环境稳态,并定时监测肝酶、血氧饱和度等指标。下列相关叙述错误的是( )
A. 组织液与血浆中的蛋白质、电解质的含量基本相同
B. 肺炎患者细胞内液和血浆蛋白外渗导致出现肺水肿现象
C. 肝酶含量高于正常值说明肝细胞受到一定程度的损伤
D. 血氧饱和度正常的生理意义是保证细胞正常氧化分解有机物
15. 下列过程发生在内环境中的是( )
A. 雌性激素与靶细胞内受体结合 B. 精子和卵细胞结合完成受精作用
C. 胃蛋白酶催化蛋白质水解 D. 乳酸与NaHCO3作用生成乳酸钠和H2CO3
16. 如图是胰腺组织局部结构模式图,请据图判断下列说法,正确的是( )
A. 胰腺组织细胞直接生活的内环境是A液、B液和C液
B. A液中的物质可以进人B液和C液中
C. 生成与回流的A液中氧气的含量相等
D. 葡萄糖氧化分解成丙酮酸的反应发生在A液中
17. 下列稳态失调与相应疾病间的对应关系,不正确的( )
A. 感冒发烧,食欲不振--体温过高,酶活性降低
B. 高原反应--机体散热受阻,致使散热量小于产热量
C. 中暑--机体体温调节失衡,机体散热受阻,致使散热量小于产热量,水盐平衡失调
D. 尿毒症--尿素等代谢废物在体内积累
18. 如图为人体体液物质交换示意图,其中丁表示某类细胞的细胞内液。下列叙述正确的是( )
19.
A. 甲的渗透压升高则会导致组织水肿 B. 甲中可含有抗体、激素和神经递质
C. 丁可表示淋巴细胞的细胞内液 D. 乙、丙是毛细血管壁细胞的内环境
20. 为探究血浆是否有缓冲能力,某实验小组将加入抗凝剂和生理盐水的新鲜绵羊血液进行离心,结果如图1;接着取上清液,分别向其中滴加0.1mol/L的HCl和0.1mol/L的NaOH,同时用蒸馏水做对照,结果如图2,下列说法正确的是( )
A. 取适量上清液加入双缩脲试剂,若出现紫色则说明含血红蛋白
B. 沉淀物是血细胞生存的内环境
C. 图2实验中HCl、NaOH的浓度和滴数为自变量
D. 图2实验结果可以表明血浆有一定的缓冲能力
21. 与肌肉注射相比,静脉点滴因能将大剂量药物迅速送到全身细胞而疗效显著.图中a、b、c为内环境的相关组成(其中b为血浆).下列叙述不正确的是( )
A. 图中a为组织液,是体内绝大多数细胞直接生活的环境
B. 正常情况下,a大量被毛细血管吸收进入b,少量被毛细淋巴管吸收成为c
C. 静脉点滴的葡萄糖进入人体后到达组织细胞内至少需穿过5层细胞膜
D. 静脉点滴一定浓度的血浆蛋白溶液有助于缓解因营养不良引起的组织水肿
22. 下列关于内环境成分及其理化性质的叙述,不正确的是( )
A. 血浆的主要成分包括水、无机盐、葡萄糖、血红蛋白和激素等
B. 溶液中溶质微粒越多则对水的吸引力越大,反之亦然
C. 剧烈运动后,大量乳酸进入血液,但其pH仍将维持在7.35~7.45之间,与血浆中HCO3-、HPO42-等密切相关
D. 在寒冷的室外,人体细胞外液的温度仍将维持在37℃左右
23. 日常生活中,很多因素会引起内环境发生变化,下列相关叙述正确的是( )
A. 剧烈运动中,产生过多的乳酸,内环境的pH明显下降
B. 过敏反应,会导致血浆蛋白含量下降进而引起组织水肿
C. 侏儒症是由于孕妇缺碘,引起胎儿发育过程中内环境稳态失衡的结果
D. 中暑是由于体内热量集聚过多,说明人体内环境稳态的调节有一定限度
24. 如图所示,图1为内环境模式图,图2为人体内的细胞与外界环境进行物质交换的过程.下列相关叙述错误的是( )
A. 图2中的甲,乙和丙分别对应图1中的⑤、④和②
B. 如果图1中的③是肝细胞,则血浆流经肝组织后氧浓度升高
C. 据图2可知,内环境是人体细胞与外界环境进行物质交换的媒介
D. 无氧呼吸产生并释放到图2甲中的乳酸可由缓冲物质中和,使得内环境的pH保持相对稳定
25. 如图表示人运动前后血液中乳酸浓度的变化曲线,那么BC段变化的主要原因是( )
A. 乳酸与NaH2PO4反应生成H3PO4 B. 乳酸与血液中的O2发生氧化反应
C. 乳酸与碳酸钠反应 D. 乳酸与NaHCO3反应生成CO2
26. 分别向20mL的新鲜血浆中滴加相同浓度的稀盐酸和稀NaOH溶液,血浆酸碱度变化与滴加滴数的关系正确的是( )
A. B.
C. D.
27. 进行常规体检时,通常要做血液生化六项的检查(肌酐是肌肉细胞代谢产生的废物,通过肾脏排出)。如表是某人的血液检査结果,有关分析不正确的是( )
检查项目
检查结果
单位
参考范围
丙氨酸氨基转移酶
97.5
U/L
1~45
肌酐
1.9
mg/dL
0.5~1.5
尿素氮
14.6
mg/dL
6.0~23.0
血糖
223
mg/dL
60~110
甘油三酯
217
mg/dL
50~200
总胆固醇
179
mg/dL
150~220
A. 此人可能肝细胞发生了病变
B. 此人尿素氮含量在正常范围内,所以肾功能正常
C. 此人会出现尿糖,可能是胰岛B细胞受损
D. 该化验单上每种成分的正常值有一个变化范围,说明内环境稳态是一种相对稳定状态
28. 下列有关人体内环境各种化学成分和理化性质的叙述,正确的是( )
A. 外界环境因素的稳定及人体各器官、系统的活动是维持内环境稳态的基础
B. “摄入过咸食物→……→细胞外液渗透压相对恒定”这一过程不涉及体液的变化
C. 外界温度的变化也会影响内环境中相关激素含量的变化
D. 蛋白质分解成氨基酸只能在消化道中进行,不能在内环境或细胞内进行
29. 下列关于如图的说法,不正确的是( )
A. 图示过程①②③需经消化、呼吸、泌尿等系统的参与才能完成
B. ④可表示细胞所需要的O2、养料,⑤可表示代谢产生的CO2等物质
C. 过程⑥表示体内细胞通过内环境与外界环境进行物质交换
D. 图示的内环境通常由血液、组织液和淋巴组成
30. 关于生物体维持pH稳定机制的实验,叙述错误的是( )
A. 盐酸和氢氧化钠都有腐蚀性,应避免其与皮肤和眼睛接触
B. 每种实验材料测定完成后,都必须将烧杯充分洗净,才可倒入等量的其他实验材料
C. 从加入盐酸或氢氧化钠溶液后的pH变化来看,生物材料更像是缓冲溶液
D. 根据所得实验数据,画pH变化曲线时,一般以pH为横轴,以酸或碱的量为纵轴
31. 下列有关人体内环境的叙述,错误的是( )
A. 体内活细胞依赖内环境的运输提供氧气和养料、排出代谢废物
B. 体内激素、抗体不都依赖内环境的运送而作用于特定的靶细胞
C. 血浆渗入组织液的量大于组织液回渗血浆的量,大于组织液渗入淋巴液的量
D. 血浆中甲胎蛋白、尿素、葡萄糖等的含量可作为某些疾病的诊断依据
32. 如图1是内环境稳态与各系统的功能联系示意图,请回答相关问题。
(1)a表示 ______ 系统,b表示 ______ 系统,c表示 ______ 系统,参与内环境稳态维持的还有图1中的 ______ 系统。
(2)CO2不从组织液进入组织细胞的原因是 ______ 。
(3)病人因呼吸受阻,肌细胞无氧呼吸产生大量乳酸进入血液后,会使血液pH降低,但乳酸可以与血液中 ______ 发生反应,使血液的pH维持相对稳定。
(4)内环境相对稳定,除图1中所示的器官、系统的协调活动外,还必须在 ______ 的调节下进行。
(5)尝试构建人体肝脏内血浆、组织液、成熟红细胞内液间O2、CO2扩散的模型。
(注:①在图形框间(图2)用实线箭头表示O2,用虚线箭头表示CO2;②不考虑CO2进入成熟红细胞内液)。
33. 如图为人体内某些生命活动的过程.请据图回答:
(1)图中A、B、C、D各代表下列中的哪一类?血浆: ______ 、组织液: ______ 、细胞内液: ______ 、外界环境: ______ .
(2)假如①是淀粉,则所形成的②由肠腔进入B的方式是 ______ 。经过B的运输,②可到达身体各部分的组织细胞,在组织细胞内,其主要作用是 ______ .②在由肠腔运输到组织细胞被利用的过程中至少需要跨过 ______ 层生物膜结构.
(3)正常人体内B的pH保持相对稳定,是由于其中存在着许多缓冲对,其中最重要的是HCO3-/H2CO3,其次还有 ______ 等.
(4)在健康人体的血浆中,HCO3-的含量约为H2CO3的20倍,当血浆中NaHCO3的含量减少时,会发生酸中毒,由此说明无机盐具有 ______ (填序号)的功能.
①调节细胞渗透压
②维持细胞的酸碱平衡
③组成细胞的结构
④维持细胞的正常形态
34. 如图为人体某组织的示意图,请根据图回答下面的问题.
(1)指出图中所指部位的液体名称:
a表示______;b表示为组织间隙的______;c表示在毛细血管内的______;
d表示在淋巴管内的______.
(2)以上b、c、d合称______,它构成了体内细胞生活的液体环境,故称______.
(3)从图中b进入c的细胞代谢产物是______.
(4)人的手掌磨起的“水泡”中的淡黄色液体主要是______.
35. 如图所示为人体的组织细胞和内环境的关系示意图.请据图回答下列问题:
(1)②是内环境的重要组成部分,②内有多对缓冲物质使其pH保持在7.35~7.45之间,对溶液酸碱度起调节作用的缓冲物质有 ______ 、 ______ 等.
(2)下表为图中组织细胞和内环境不同部位主要电解质的含量:(单位:mmol/L)
离子
①
②
③
阳
离
子
Na+
12
142
145
K+
139
4.3
4.4
Ca2+
<0.001
2.5
2.4
Mg2+
1.6
1.1
1.1
总计
152.6
149.9
152.9
阴
离
子
Cl-
4
104
117
HCO3-
12
24
27
HPO42-、H2PO4-
29
2
2.3
蛋白质
54
14
0.4
其他
53.6
5.9
6.2
总计
152.6
149.9
152.9
从表中数据分析可知,血浆中阴离子浓度和阳离子浓度的关系是 ______ .细胞内液和细胞外液的电解质含量的关系是 ______ (填“大于”或“小于”或“相等”或“相近”).
(3)夏天气温高,人体大量出汗,如不及时补充水分,会使细胞外液的渗透压 ______ ,水将从细胞 ______ 向细胞 ______ 转移(填“内”或“外”).
(4)人体内环境的稳定是在 ______ 等系统的调节下实现的.
答案
1.【答案】B
【解析】解:因为血浆和组织液之间可以相互转换,组织液和细胞内液之间也可以相互转换,所以②是血浆、④是组织液、⑤是细胞内液;组织液可以转化成淋巴,淋巴可以转化成血浆,所以③是淋巴;细胞外液主要由组织液、淋巴和血浆组成,所以①是细胞外液。所以图中①~⑤的名称依次是细胞外液、血浆、淋巴、组织液、细胞内液。
故选:B。
体液可分为两大部分:细胞内液和细胞外液。存在于细胞内的称为细胞内液,约占体重的60%.存在于细胞外的称为细胞外液。细胞外液主要包括血浆、组织液和淋巴。其中血浆和组织液之间的成分可以相互转化,组织液可以转化成淋巴,淋巴可以转化成血浆。淋巴、组织液和血浆中的成分与生活在其中的细胞成分也可以相互转化。
本题结合人体体液相关组成及各成分间的关系图,考查内环境的组成,要求考生识记人体体液的组成及各成分之间的关系图,能准确判断图中各数字代表的液体的名称,属于考纲识记层次的考查。
2.【答案】C
【解析】解:①血液包括血浆和血细胞,血浆是细胞外液,血液不是细胞外液,①错误;
②淋巴是淋巴管内的液体,属于细胞外液,②正确;
③泪腺分泌的泪液直接排出体外,不是细胞外液,④错误;
④汗腺分泌的汗液直接排到体外,不是细胞外液,④错误;
⑤尿液尿液由尿道直接排出体外,不是细胞外液,⑤错误;
⑥消化道与外界直接连通,消化道内的肠液不是细胞外液,⑥错误;
⑦细胞内液存在于细胞内,不是细胞外液,⑦错误;
⑧组织液是细胞间隙的液体,属于细胞外液,⑧正确;
⑨体液包括细胞内液和细胞外液,⑨错误;
⑩血浆属于细胞外液,⑩正确。
故选:C。
细胞外液又叫内环境,主要由血浆、组织液、淋巴组成;细胞外液是人体内、细胞外的液体环境;人体内与外界环境直接连通的器官内的液体不是体液,也不是细胞外液。
对于内环境、细胞外液、细胞内液、体液之间关系的理解及对内环境组成的理解,把握知识的内在联系形成知识网络的能力是解题的关键。
3.【答案】C
【解析】解:由于毛细血管壁细胞里面与血浆接触,外面与组织液接触,因此毛细血管壁细胞生活的直接的内环境是血浆和组织液;
毛细淋巴管壁细胞内与淋巴液直接接触,外与组织液直接接触,因此毛细淋巴管壁细胞直接生活的内环境是淋巴和组织液。
故选:C。
人体不同细胞所处的内环境:
细胞名称
所处内环境
组织细胞
组织液
毛细血管壁细胞
血浆、组织液
毛细淋巴管壁细胞
淋巴、组织液
血细胞
血浆
淋巴细胞和吞噬细胞
淋巴、血浆
本题的知识点是内环境的概念,毛细血管壁与毛细淋巴管壁细胞生活的内环境,对于内环境概念的理解是解题的关键。
4.【答案】B
【解析】解:A、人体体液由细胞内液和细胞外液共同构成,A正确;
B、人体体液由细胞内液和细胞外液共同构成,其中细胞外液是人体细胞生活的内环境,B错误;
C、人体体液主要包括细胞内液、血浆、组织液和淋巴液,C正确;
D、人体内的细胞通过细胞外液与外界环境交换物质,D正确。
故选:B。
人体体液包括细胞内液和细胞外液两部分。细胞外液包括血浆、组织液和淋巴,细胞外液又叫做内环境,是人体内细胞生活的液体环境。
本题考查了体液的概念,内环境的概念及理解,细胞外液即内环境,是人体内细胞生活的液体环境。
5.【答案】D
【解析】解:A、血红蛋白只存在于红细胞内,不是内环境的成分,A错误;
B、消化酶存在消化道内,不是内环境的成分,B错误;
C、载体存在于细胞膜上,不是内环境的成分,C错误;
D、K+、葡萄糖、氨基酸、尿素、H2O都可以存在于血浆、组织液、或淋巴中,都属于内环境的成分,D正确。
故选:D。
内环境又叫细胞外液,由血浆、组织液和淋巴组成,凡是存在于血浆、组织液或者是淋巴中的物质都是内环境的组成成分.
本题的知识点是内环境的成分和内环境组成成分的判断,对于内环境概念的理解是解题的关键.
6.【答案】C
【解析】解:图中P处的体液是组织细胞之间的液体,为组织液。
故选:C。
内环境主要由组织液、血浆和淋巴等细胞外液组成。内环境的作用是:细胞与外界环境进行物质交换的媒介。
本题考查内环境的组成,意在考查学生的识记能力和判断能力,属于简单题。
7.【答案】A
【解析】解:长期营养不良,血浆蛋白含量降低,从而造成血浆渗透压降低,水分不能从组织液渗回血浆,故会引起组织水肿。
故选:A。
本题是对内环境中血浆、组织液、淋巴之间的关系和内环境稳态的意义的考查,血浆中的物质可以穿过毛细血管壁进入组织液,组织液中的物质也可以穿过毛细血管壁进入血浆中,组织液还可以穿过毛细淋巴管壁进入淋巴,淋巴通过淋巴循环进入血浆.
本题以组织水肿为题材,考查内环境的组成,要求考生识记内环境的组成,掌握内环境各成分之间的关系,能合理解释各种现象引起的组织水肿问题.
8.【答案】C
【解析】解:由无机盐等小分子物质形成的渗透压称为晶体渗透压,细胞外液渗透压的90%来源于Na+和Cl-,血浆渗透压的大小主要与无机盐、蛋白质的含量有关,就晶体渗透压而言,血浆与组织液相比血浆<组织液。
故选:C。
血浆渗透压的大小主要与无机盐、蛋白质的含量有关。在组成细胞外液的各种无机盐离子中,含量上占有明显优势的是Na+和Cl-,细胞外液渗透压的90%来源于Na+和Cl-。
本题考查内环境的相关知识,要求考生识记内环境的理化特性,掌握其中需要注意的细节,能结合所学的知识准确判断各选项。
9.【答案】D
【解析】解:A、如果水盐从尿中排出,会破坏渗透压的稳定性,会引起机体代谢紊乱,A正确;
B、失重时液体静压丧失,腿部体液会转移到人身体上部,导致宇航员出现鸟腿现象(腿部变细),B正确;
C、盐随尿液排出时会带走部分水分,可能会使细胞外液渗透压升高,C正确;
D、内环境是在神经—体液一免疫调节下维持相对稳定状态的,D错误。
故选:D。
人体的水平衡调节过程:当人体失水过多、饮水不足或吃的食物过咸时→细胞外液渗透压升高→下丘脑渗透压感受器受到刺激→垂体释放抗利尿激素增多→肾小管、集合管对水分的重吸收增加→尿量减少,同时大脑皮层产生渴觉(主动饮水)。
本题考查水盐调节的相关知识,意在考查学生的识记能力和判断能力,难度不大
10.【答案】A
【解析】解:A、输入的溶液进入血液,随血液运输,会从血浆通过毛细血管壁细胞,进入组织液,A正确;
B、输入的Na+中大多数进入细胞外液,故细胞内液和细胞外液不会分别增加10mL,B错误;
C、细胞内液Na+的增加小于细胞外液Na+的增加,C错误;
D、输入的Na+中大多数进入细胞外液,D错误。
故选:A。
内环境的理化性质主要包括渗透压、pH和温度,其中血浆渗透压的大小主要与无机盐、蛋白质的含量有关。在组成细胞外液的各种无机盐离子中,含量上占有明显优势的是Na+和Cl-,细胞外液渗透压的90%来源于Na+和Cl-.血浆pH能维持相对稳定的原因是血浆中存在缓冲物质。
本题考查内环境的稳态,要求考生识记内环境稳态的概念、实质、调节机制及生理意义,明确内环境稳态是一种动态的相对稳定状态,再结合所学的知识准确判断各选项。
11.【答案】D
【解析】解:①、毛细血管壁破损,血浆蛋白进入组织液使其浓度升高,组织液吸水造成组织水肿,①正确;
②、长期蛋白质营养不足,导致血浆蛋白减少,血浆渗透压低,引起组织液增多,会组织水肿,②正确;
③、淋巴管阻塞,组织液中的大分子代谢废物无法运输出去,导致组织液渗透压升高,组织液增多,③正确;
④、肾炎导致血浆蛋白丢失,血浆渗透压降低,组织液增多,会组织水肿,④正确。
故选:D。
1、分析题图:a是细胞内液,b是组织液,c是血浆,d是淋巴;
2、组织水肿是由于组织液增多造成的,其水分可以从血浆、细胞内液渗透而来。主要原因包括以下几个方面:
(1)过敏反应中组织胺的释放引起毛细血管壁的通透性增加,血浆蛋白进入组织液使其浓度升高,吸水造成水肿;
(2)毛细淋巴管受阻,组织液中大分子蛋白质不能回流至毛细淋巴管而导致组织液浓度升高,吸水造成水肿;
(3)组织细胞代谢旺盛,代谢产物增加;
(4)营养不良引起血浆蛋白减少,渗透压下降,组织液回流减弱,组织间隙液体增加,导致组织水肿现象;
(5)肾脏病变引起细胞内外液体交换失衡。肾炎导致肾小球滤过率下降,引起水滞留,导致组织水。
本题以组织水肿为题材,考查内环境的组成,要求考生识记内环境的组成,掌握内环境各成分之间的关系,此外还要求考生理解和掌握内环境的理化性质,特别是渗透压,能对合理解释各种现象引起的组织水肿问题。
12.【答案】C
【解析】解:A、内环境稳态是指内环境的化学成分和理化性质保持相对稳定的状态,A错误;
B、毛细血管壁的通透性增加,会引起血浆渗透压下降,B错误;
C、内环境稳态是机体进行正常生命活动的必要条件,如果内环境的稳态被破坏,细胞代谢就会紊乱,C正确;
D、腹泻引起体液中水和无机盐大量丢失,D错误。
故选:C。
1、内环境主要由组织液、血浆和淋巴等细胞外液组成。内环境的作用是:细胞与外界环境进行物质交换的媒介。
2、内环境的理化性质主要包括温度、pH和渗透压:
(1)人体细胞外液的温度一般维持在37℃左右。
(2)正常人的血浆接近中性,pH为7.35~7.45。
(3)血浆渗透压的大小主要与无机盐、蛋白质的含量有关。
本题考查内环境的理化性质等,要求考生识记内环境的组成,掌握三者之间的关系;掌握内环境的理化性质,能结合所学的知识准确判断各选项,属于考纲识记和理解层次的考查。
13.【答案】A
【解析】解:A、血浆渗透压的大小主要取决于血浆中无机盐和蛋白质的含量,A正确;
B、稳态在神经系统和体液的调节下,通过各个器官、系统的协调活动,共同维持内环境相对稳定的状态,B错误;
C、目前普遍认为人体稳态的维持是神经-体液-免疫调节的结果,C错误;
D、组织液、淋巴和血浆在含量及成分上基本相同,主要区别是血浆中蛋白质含量较高,D错误。
故选:A。
关于“内环境稳态的调节”应掌握以下几点:
(1)实质:体内渗透压、温度、pH等理化特性和化学成分呈现动态平衡的过程;
(2)定义:在神经系统和体液的调节下,通过各个器官、系统的协调活动,共同维持内环境相对稳定的状态;
(3)调节机制:神经-体液-免疫调节网络;
(4)层面:水、无机盐、血糖、体温等的平衡与调节;
(5)意义:机体进行正常生命活动的必要条件。
本题考查内环境的组成、内环境的理化性质、稳态的生理意义等知识,要求考生识记内环境的组成及成分,掌握内环境的理化性质,识记稳态的生理意义,能运用所学的知识准确答题。
14.【答案】A
【解析】解:A、血浆中的蛋白质含量较多,组织液中的蛋白质含量较少,A错误;
B、肺炎患者细胞内液和血浆蛋白外渗导致出现肺水肿现象,B正确;
C、肝酶含量高于正常值说明肝细胞受到一定程度的损伤,C正确;
D、血氧饱和度正常的生理意义是保证细胞正常氧化分解有机物,D正确。
故选:A。
关于“内环境稳态的调节”应掌握以下几点:
(1)实质:体内渗透压、温度、pH等理化特性呈现动态平衡的过程;
(2)定义:在神经系统和体液的调节下,通过各个器官、系统的协调活动,共同维持内环境相对稳定的状态;
(3)调节机制:神经-体液-免疫调节网络;
(4)层面:水、无机盐、血糖、体温等的平衡与调节;
(5)意义:机体进行正常生命活动的必要条件。
本题考查内环境稳态的相关知识,要求考生识记内环境稳态的概念、调节机制、生理意义等基础知识,明确内环境稳态是一种相对稳态的状态,再结合所学的知识准确判断各选项。
15.【答案】D
【解析】解:A、雌性激素与靶细胞内受体结合发生在细胞内,而不是发生在内环境中,A错误;
B、精子和卵细胞结合完成受精作用发生在输卵管中,不属于内环境,B错误;
C、胃蛋白酶催化蛋白质水解发生在消化道,不属于内环境,C错误;
D、乳酸与NaHCO3作用生成乳酸钠和H2CO3,发生在内环境中,D正确。
故选:D。
1、人体内的液体都叫体液,可以分成细胞内液和细胞外液,细胞外液叫做内环境,内环境包括:组织液、血浆、淋巴。
2、一切与外界相通的管腔、囊腔(如消化道、呼吸道、膀胱、子宫等)及与外界相通的液体(如泪液、汗液、尿液、消化液等)都不可看作内环境,因而其内所含物质也不可看作存在于内环境中的物质。凡是发生在血浆、组织液或淋巴中的反应都属于发生在内环境中的反应,发生在细胞内的反应不属于发生在内环境中是反应。
本题考查内环境的相关知识,要求考生识记内环境的组成,明确凡是发生在血浆、组织液或淋巴中的反应都属于发生在内环境中的反应,发生在细胞内的反应不属于发生在内环境中是反应。
16.【答案】B
【解析】解:A、据图分析可知:A液为组织液,B液为血装,C液为淋巴。胰腺组织细胞直接生活的内环境是组织液,A错误;
B、组织液中包括细胞代谢产物在内的各种物质,大部分能够被毛细血管的静脉端重新吸收,进入血浆,小部分被毛细淋巴管吸收,成为淋巴液,B正确;
C、生成的组织液中氧气的含量高,回流的组织液中氧气的含量低,C错误;
D、葡萄糖氧化分解成丙酮酸的反应发生在细胞质基质中,D错误。
故选:B。
1、分析题图:图示是胰腺组织局部结构模式图,其中A液为组织液,B液为血浆,C液为淋巴,三者共同构成内环境。
2、内环境的理化性质主要包括温度、pH和渗透压:
(1)人体细胞外液的温度一般维持在37℃左右;
(2)正常人的血浆接近中性,pH为7.35~7.45.血浆的pH之所以能够保持稳定,与它含有的缓冲物质有关;
(3)血浆渗透压的大小主要与无机盐、蛋白质的含量有关。在组成细胞外液的各种无机盐离子中,含量上占有明显优势的是Na+和Cl-,细胞外液渗透压的90%来源于Na+和Cl-。
本题考查内环境的相关知识,要求考生识记内环境的概念、组成,掌握各组成成分之间的关系;识记内环境的理化特性,能结合所学的知识准确判断各选项。
17.【答案】B
【解析】解:A、酶发挥作用需要一定的温度条件,当感冒发烧导致体温上升,酶活性降低,表现为食欲不振,A正确;
B、高原反应是人体暴露在低压低氧环境后产生的各种病理性反应,但体温调节并未失衡,散热量等于产热量,B错误;
C、中暑过程中机体散热受阻,产热量大于散热量,机体温度持续上升,从而影响机体水盐平衡调节,C正确;
D、尿毒症是肾脏发生病变,无法排出体内多余的尿素、水、无机盐等代谢废物,导致尿毒等代谢废物在体内积累,D正确。
故选:B。
1、内环境稳态是指在正常生理情况下机体内环境的各种成分和理化性质只在很小的范围内发生变动,不是处于固定不变的静止状态,而是处于动态平衡状态。
2、正常机体通过调节作用,使各个器官、系统协调活动,共同维持内环境的相对稳定状态。
本题考查学生对稳态失调与相应疾病如发烧与食欲不振、中暑与水盐平衡失调以及尿毒症等知识点的了解和运用,难度适中。
18.【答案】C
【解析】解:A、甲(血浆)的渗透压降低,血浆中的水进入组织液,则会导致组织水肿,A错误;
B、甲(血浆)中可含有抗体、激素,而神经递质位于细胞内液或组织液,B错误;
C、丁是细胞内液,可表示淋巴细胞的细胞内液,C正确;
D、毛细血管壁细胞的内环境是甲(血浆)和乙(组织液),D错误。
故选:C。
分析题图:甲是血浆,乙是组织液,丙是淋巴,丁是细胞内液。其中血浆和组织液之间的成分可以相互转化,血浆可以转化成淋巴,淋巴可以转化成血浆。淋巴、组织液和血浆中的成分与生活在其中的细胞成分也可以相互转化。
本题的知识点是内环境的组成,理解内环境在细胞进行物质交换过程中的媒介作用,分析题图获取信息是解题的突破口,对相关知识点的综合理解与应用是解题的关键。
19.【答案】D
【解析】解:A、血红蛋白存在于红细胞中,取适量上清液加入双缩脲试剂,若出现紫色则说明含血浆蛋白,A错误;
B、上清液是血细胞生存的内环境,B错误;
C、图2实验中HCl、NaOH的滴数和种类为自变量,而浓度是无关变量,C错误;
D、图2实验结果表明:血浆有一定的缓冲能力,D正确。
故选:D。
1、内环境稳态是指正常机体通过调节作用,使各个器官、系统协调活动,共同维持内环境相对稳定的状态,内环境稳态包括内环境的理化性质、化学成分的稳态。
2、血液中含有许多对酸碱度起缓冲作用的物质-缓冲物质,每一对缓冲物质都是由一种弱酸和相应的一种强碱盐组成的,如H2CO3/NaHCO3,NaH2PO4/Na2HPO4等,当机体剧烈运动时,肌肉中产生大量的乳酸,碳酸等物质,并且进入血液。乳酸进入血液后,就与血液中的碳酸氢钠发生作用,生成乳酸钠和碳酸。碳酸是一种弱酸,而且又可以分解成二氧化碳和水,所以对血液的pH影响不大。
本题考查内环境的相关知识及实验设计思路,考查学生获取和处理信息的能力,分析和解决问题的能力。
20.【答案】C
【解析】解:A、图中a为组织液,是体内绝大多数细胞直接生活的环境,A正确;
B、正常情况下,a组织液大量被毛细血管吸收进入b血浆,少量被毛细淋巴管吸收成为c淋巴,B正确;
C、静脉点滴的葡萄糖进入人体后到达组织细胞内至少需穿过3层细胞膜(2层毛细血管壁细胞膜+1层组织细胞膜),C错误;
D、静脉点滴一定浓度的血浆蛋白溶液有助于缓解因营养不良引起的组织水肿,D正确。
故选:C。
根据题意和图示分析可知:肌肉注射是将药物直接注入组织液,所以a是组织液;组织液可以转化成淋巴和血浆,所以b、c表示血浆和淋巴;静脉点滴是将药物直接注入血浆,而组织细胞的内环境是组织液,因此组织细胞直接从组织液中获取药物。
本题考查内环境的组成和血液循环的过程,意在考查学生的识图能力和判断能力,难度不大。
21.【答案】A
【解析】解:A、血浆的主要成分包括水、无机盐、葡萄糖、血浆蛋白和激素等,血红蛋白为红细胞内的成分,不是内环境的成分,A错误;
B、溶液渗透压的大小取决于单位体积溶液中溶质微粒的数目,单位体积溶液中溶质微粒越多则对水的吸引力越大,反之亦然,B正确;
C、血浆中含有缓冲物质,通过HCO3-与HPO42-等缓冲物质的作用,维持血浆pH在7.35-7.45之间,C正确;
D、人体细胞外液的温度一般维持在37℃左右,D正确。
故选:A。
内环境是由细胞外液构成的液体环境,主要由血浆、组织液、淋巴组成;内环境是细胞与外界环境进行物质交换的媒介,内环境稳态是机体进行正常生命活动的必要条件;内环境稳态是指内环境的理化性质和各种化学成分通过各个器官、系统的协调活动共同维持的相对稳定的状态。
本题的知识点是内环境的概念和组成,内环境稳态的概念,对于内环境和内环境稳态的概念的理解是解题的关键。
22.【答案】D
【解析】解:A、内环境中存在缓冲物质,因此剧烈运动中,产生过多的乳酸,内环境的pH不会明显下降,A错误;
B、过敏反应中组织胺的释放引起毛细血管壁的通透性增加,血浆蛋白进入组织液使其浓度升高,吸水造成水肿,B错误;
C、呆小症是由于孕妇缺碘,甲状腺激素分泌不足引起的,侏儒症是由于生长激素分泌不足引起的,C错误;
D、中暑是由于体内热量集聚过多,说明人体内环境稳态的调节有一定限度,D正确。
故选:D。
1、内环境的理化性质主要包括温度、pH和渗透压:
(1)人体细胞外液的温度一般维持在37℃左右;
(2)正常人的血浆接近中性,pH为7.35~7.45.血浆的pH之所以能够保持稳定,与它含有的缓冲物质有关;
(3)血浆渗透压的大小主要与无机盐、蛋白质的含量有关。在组成细胞外液的各种无机盐离子中,含量上占有明显优势的是Na+和Cl-,细胞外液渗透压的90%来源于Na+和Cl-。
2、关于“内环境稳态的调节”应掌握以下几点:
(1)实质:体内渗透压、温度、pH等理化特性和化学成分呈现动态平衡的过程;
(2)定义:在神经系统和体液的调节下,通过各个器官、系统的协调活动,共同维持内环境相对稳定的状态;
(3)调节机制:神经-体液-免疫调节网络;
(4)层面:水、无机盐、血糖、体温等的平衡与调节;
(5)意义:机体进行正常生命活动的必要条件。
本题考查内环境的相关知识,要求考生识记内环境的组成,掌握内环境的理化特性,明确内环境稳态的调节有一定限度,再结合所学的知识准确判断各选项。
23.【答案】B
【解析】解:A、图2中的甲血浆,乙淋巴和丙组织液分别对应图1中的⑤、④和②,A正确;
B、如果图1中的③是肝细胞,则血糖浓度较高时,血浆流经肝组织后氧浓度降低,血糖浓度较低时,血浆流经肝组织后氧浓度升高,B错误;
C、据图2可知,内环境是人体细胞与外界环境进行物质交换的媒介,C正确;
D、无氧呼吸产生并释放到图2甲中的乳酸可由缓冲物质中和,使得内环境的pH保持相对稳定,D正确。
故选:B。
1、分析题图1:表示内环境模式图,其中①表示毛细血管壁细胞,②表示组织液,③表示组织细胞,④表示淋巴,⑤表示血浆。
2、分析题图2:表示人体内的细胞与外界环境进行物质交换的过程,其中甲表示血浆,乙表示淋巴,丙表示组织液;人体的内环境是由组织液、淋巴、血浆组成的。
本题考查内环境的组成、内环境的理化性质,要求考生识记内环境的组成,明确内环境是细胞外液;识记内环境稳态的调节机制;掌握内环境的理化性质,能结合所学的知识准确判断各选项,属于考纲识记和理解层次的考查。
24.【答案】D
【解析】解:A、乳酸不能与NaH2P04反应,因为没有气体或沉淀生成,A错误;
B、乳酸不与氧气反应,B错误;
C、人体内的碳酸钠含量较少,乳酸主要与NaHCO3反应生成CO2,对内环境PH进行调节,C错误;
D、乳酸与NaHCO3反应生成CO2,D正确。
故选:D。
人体运动时,细胞进行无氧呼吸产生乳酸,乳酸会使内环境PH升高,但是血浆中存在调节内环境PH的缓冲物质,当血浆中乳酸含量升高时,乳酸会和血浆中的NaHCO3反应生成反应,产生乳酸钠和H2CO3,H2CO3不稳定分解为水和二氧化碳。
对于人体细胞无氧呼吸的产物和人体内环境PH调节过程的综合应用是本题考查的重点。
25.【答案】D
【解析】解:由于血浆中有缓冲物质,故滴加少量酸或碱其PH值基本不变,但这种调节能力是有限的,若滴加了过量的酸或碱,则滴加过量碱是PH值会升高,滴加过量酸时PH值会降低。
故选:D。
血浆pH的之所以能保持相对稳定是由于血浆中存在缓冲物质,缓冲物质指能调节溶液的pH值,使溶液的pH值在加入一定量的酸性物质或碱性物质时保持恒定或小范围变化的一种物质。弱酸和与其对应的弱酸盐(或弱碱和与其相对应的弱碱盐)可以形成一对缓冲对,当溶液中加入少量酸性物质时,缓冲对中的碱性组分与之反应中和,当溶液中加入少量碱性物质时,缓冲对中的酸性组分与之反应中和。
本题考查了内环境的理化性质和PH值的调节,意在考查学生的理解和应用能力,试题难度中等。
26.【答案】B
【解析】
【分析】
本题考查内环境稳态的相关知识,意在考查考生的识图表能力和理解所学知识要点,把握知识间内在联系,形成知识网络结构的能力;能运用所学知识,准确判断问题的能力,属于考纲识记和理解层次的考查。
分析表格:表中是某人的血液检查结果。其中尿素氮、总胆固醇的含量在正常参考范围内,而丙氨酸氨基转移酶、肌酐、血糖、甘油三酯超过了参考范围。丙氨酸氨基转移酶存在于干细胞中,高于正常值,说明肝细胞发生了病变;肌酐含量高于正常值,据题意,肌酐是肌肉细胞代谢产生的废物,通过肾脏排出,说明肾功能可能有障碍;血糖的含量明显高于正常值,出现尿糖,可能是胰岛B细胞受损,患糖尿病。
【解答】
A.丙氨酸氨基转移酶存在于肝细胞中,高于正常值,说明肝细胞发生了病变,A正确;
B.据题意,肌酐是肌肉细胞代谢产生的废物,通过肾脏排出,说明此人肾功能可能有障碍,B错误;
C.此人血糖的含量明显高于正常值,高于参考范围最大值110 mg/dL,出现尿糖,可能是胰岛B细胞受损,患糖尿病,C正确;
D.内环境稳态的实质是内环境中的成分和理化性质保持相对稳定,所以化验单上的参考范围是一个变化范围,D正确。
故选B。
27.【答案】C
【解析】解:A、人体各器官、系统协调一致地正常运行,是维持内环境稳态的基础,A错误;
B、“摄入过咸食物→…→细胞外液渗透压相对恒定”这一过程涉及了神经调节和体液调节,B错误;
C、外界环境温度降低,会导致机体产热增多,甲状腺激素和肾上腺素增加,C正确;
D、细胞内的蛋白质也会水解产生氨基酸,如衰老损伤的细胞器会被溶酶体中的水解酶水解,D错误。
故选:C。
关于“内环境稳态的调节”应掌握以下几点:
(1)实质:体内渗透压、温度、pH等理化特性和化学成分呈现动态平衡的过程;
(2)定义:在神经系统和体液的调节下,通过各个器官、系统的协调活动,共同维持内环境相对稳定的状态;
(3)调节机制:神经-体液-免疫调节网络;
(4)层面:水、无机盐、血糖、体温等的平衡与调节;
(5)意义:机体进行正常生命活动的必要条件.
本题考查了人体内环境各种化学成分和理化性质的有关知识,对于相关知识点的理解和把握知识点之间的内在联系是解题的关键.
28.【答案】D
【解析】解:A、由以上分析可知,图示①②③过程需要消化、呼吸、泌尿等系统的参与才能完成,A正确;
B、由以上分析可知,④⑤可分别表示细胞所需要的氧气、养料和代谢产生的二氧化碳等废物,B正确;
C、⑥表示有少数细胞可以与外界环境进行部分物质的直接交换,如高等动物的肺泡壁细胞,C正确;
D、图示的内环境通常是由血浆、组织液和淋巴组成,D错误.
故选:D.
分析题图:①表示消化吸收,需要消化系统的参与;②表示吸入氧气,释放二氧化碳,需要呼吸系统的参与;③表示代谢废物的排出,需要泌尿系统等参与;④表示氧气、营养等物质进入细胞;⑤表示代谢废物等排出细胞;⑥表示有少数细胞可以与外界环境进行部分物质的直接交换.
本题结合细胞与外界环境物质交换过程图,考查内环境的组成、内环境的作用等知识,要求考生识记内环境的组成,识记内环境的作用,能准确判断图中各数字的含义,能运用所学的知识准确判断各选项,属于考纲识记和理解层次的考查.
29.【答案】D
【解析】解:A、盐酸和氢氧化钠都有腐蚀性,应避免其与皮肤和眼睛接触,A正确;
B、每种实验材料测定完成后,都必须将烧杯充分洗净,才可倒入等量的其他实验材料,B正确;
C、从加入盐酸或氢氧化钠溶液后的pH变化来看,生物材料更像是缓冲溶液,C正确;
D、根据所得实验数据,画pH变化曲线时,一般以pH为纵轴,以酸或碱的量为横轴,D错误。
故选:D。
血液中含有许多对对酸碱度起缓冲作用的物质,也叫缓冲对,如NaHCO3/H2CO3、Na2HPO4/NaH2PO4,其作用是使血液的酸碱度不会发生很大的变化,从而维持在相对稳定的状态。
本题考查内环境的理化性质,意在考查学生的识记能力和判断能力,难度不大。
30.【答案】B
【解析】解:A、体内活细胞依赖内环境的运输提供氧气和养料、排出代谢废物,A正确;
B、体内激素依赖内环境的运送而作用于特定的靶细胞,抗体与抗原特异性结合,没有特定的靶细胞,B错误;
C、血浆渗入组织液的量大于组织液回渗血浆的量大于组织液渗入淋巴的量,C正确;
D、血浆中甲胎蛋白、尿素、葡萄糖等的含量可作为某些疾病的诊断依据,D正确。
故选:B。
内环境及其各组分之问的关系
①内环境的概念:由细胞外液构成的液体环境叫做内环境,包括血浆、组织液和淋巴。
②各组分之间的关系如图所示:
本题考查内环境的相关知识,要求考生识记内环境的组成,掌握内环境的化学成分,能结合所学的知识准确答题。
31.【答案】呼吸 消化 泌尿 循环 组织细胞内的CO2浓度高于组织液 NaHCO3 神经-体液-免疫
【解析】解:(1)a表示呼吸系统,b表示消化系统,c表示泌尿系统,参与内环境维持的还有图中的循环系统.
(2)二氧化碳的运输方式是自由扩散,只能从浓度高的地方向浓度低的地方运输,所以CO2不从组织液进入组织细胞的原因是组织细胞内的CO2浓度高于组织液中的.
(3)病人因呼吸受阻,肌细胞无氧呼吸产生大量乳酸进入血液后,会使血液pH降低,但乳酸可以与血液中NaHCO3发生反应,使血液的pH维持相对稳定。
(4)内环境稳态的调节机制为:神经-体液-免疫调节网络.内环境相对稳定,除了图中所示的器官、系统的协调活动外,还必须在神经-体液-免疫的调节下进行.
(5)氧气由成熟红细胞携带扩散到血浆后再到组织液最后到肝细胞内,二氧化碳扩散方向正好相反.如图:。
故答案为:
(1)呼吸 消化 泌尿 循环
(2)组织细胞内的CO2浓度高于组织液
(3)NaHCO3
(4)神经-体液-免疫
(5)
分析题图:图示是内环境稳态与各系统的功能联系示意图,其中a为呼吸系统、b为消化系统、c为泌尿系统.图中组织液、血浆和淋巴组成人体细胞直接生存的内环境,内环境也是细胞与外界环境进行物质交换的媒介.
本题结合内环境稳态与各系统的功能联系示意图,考查内环境的稳态、物质跨膜运输等知识,要求考生识记内环境稳态的概念,掌握内环境稳态的调节机制,能准确判断图中各字母的含义.
32.【答案】B D C A 主动运输 氧化分解为细胞的生命活动提供能量 7 HPO42-/H2PO4- ②
【解析】解:(1)图中A位于肠腔,相当于外界环境,B为血浆,C为细胞内液,D为组织液。
(2)如果①是淀粉,则②为葡萄糖,其由肠腔经主动运输进入血浆。经过血浆的运输,葡萄糖可到达身体各部分的组织细胞,在组织细胞内,其主要作用是氧化分解为细胞的生命活动提供能量。葡萄糖由肠腔运输到组织细胞被利用的过程,依次通过小肠黏膜上皮细胞(2层膜)→进入血浆通过毛细血管壁细胞(2层膜)→从血浆进入组织液通过毛细血管壁细胞(2层膜)→组织细胞(1层膜),共7层膜.
(3)正常人体内B的pH保持相对稳定,是由于其中存在着许多缓冲对,其中最重要的是HCO3-/H2CO3,其次还有HPO42-/H2PO4-等.
(4)在健康人体的血浆中,HCO3-的含量约为H2CO3的20倍,当血浆中NaHCO3的含量减少时,会发生酸中毒,由此说明无机盐具有维持细胞酸碱平衡的功能。故选:②。
故答案为:
(1)B D C A
(2)主动运输 氧化分解为细胞的生命活动提供能量 7
(3)HPO42-/H2PO4-
(4)②
分析图示可知,图中A位于肠腔,相当于外界环境,B为血浆,C为细胞内液,D为组织液。①表示食物中的大分子营养物质,②表示大分子营养物质被分解为小分子营养物质。
本题结合图解,考查内环境的相关知识,要求考生识记内环境的组成,掌握内环境的理化特性,能正确分析题图,再结合所学的知识准确答题。
33.【答案】组织细胞(细胞内液);组织液;血浆;淋巴液(淋巴);细胞外液;内环境;二氧化碳、尿素等;组织液
【解析】解:(1)分析题图可知,a是组织细胞(细胞内液),是组织液,c是血浆,d是淋巴.
(2)血浆、组织液、淋巴属于细胞外液,又叫内环境.
(3)细胞代谢产生的二氧化碳、尿素等产物经组织液进入血浆,通过血液循环运到肺和肾脏,经呼吸系统或泌尿系统排出体外.
(4)人的手掌磨起的“水泡”中的淡黄色液体主要是渗出的组织液.
故答案为:
(1)组织细胞(细胞内液) 组织液 血浆 淋巴液 (淋巴)
(2)细胞外液 内环境
(3)二氧化碳、尿素等
(4)组织液
分析题图可知a是组织细胞,a中的液体是细胞内液,b是组织液,c是血浆,d是淋巴,血浆、组织液、淋巴共同组成内环境,又叫细胞外液.
本题的知识点是内环境的组成成分,内环境稳态的概念和调节机制,分析题图获取信息是解题的突破口,对内环境的组成成分、内环境稳态的概念及调节机制的理解并把握知识点间的内在联系是解题的关键.
34.【答案】H2CO3和NaHCO3 NaH2PO4和Na2HPO4 相等 相近 升高 内 外 神经、体液和免疫
【解析】解:(1)人体血液中调节酸碱平衡的缓冲物质有H2CO3和NaHCO3、NaH2PO4和Na2HPO4等.
(2)由表格数据可知,血浆中阴离子浓度和阳离子浓度相等,细胞内液和细胞外液的电解质含量相近;溶液渗透压的大小与溶质颗粒的多少有关.表中数据表明细胞内液和细胞外液的溶质颗粒大致相等.
(3)夏天气温高,出汗导致人体内水分减少,细胞外液渗透压升高,水分子从细胞内向细胞外转移.
(4)人体内环境稳态的调节网络是神经、体液和免疫调节.
故答案为:
(1)H2CO3和NaHCO3或NaH2PO4和Na2HPO4
(2)相等 相近
(3)升高 内 外
(4)神经、体液和免疫
据图示可知,①为细胞内液,②为血浆,③为组织液,④为淋巴,②③④组成内环境.由表格数据可知,血浆中阴离子浓度和阳离子浓度相等,细胞内液和细胞外液的电解质含量相近;溶液渗透压的大小与溶质颗粒的多少有关.表中数据表明细胞内液和细胞外液的溶质颗粒大致相等.
本题考查了内环境的稳态,难度中等,解答的关键是理解内环境稳态的形成以及调节机制.
相关试卷
这是一份2022丽江一中高一上学期9月测试生物试题含答案,共8页。试卷主要包含了 请将答案正确填写在答题卡上等内容,欢迎下载使用。
这是一份2022长沙县九中高一上学期周测(一)生物试题含答案,共13页。试卷主要包含了单选题,多选题,探究题,实验题等内容,欢迎下载使用。
这是一份2022商丘一中高一上学期10月月考生物试题扫描版含答案

