2022辽宁省辽河油田二中高二上学期开学考试生物试题含答案
展开这是一份2022辽宁省辽河油田二中高二上学期开学考试生物试题含答案,共8页。试卷主要包含了、单选题等内容,欢迎下载使用。
高二上学期开学考试
生物试卷
一 、单选题:(每小题2分,共30分。每题只有一个正确答案)
1、下列关于孟德尔对分离现象的解释,错误的是( )
A.生物体的性状是由遗传因子决定的 B.遗传因子在体细胞中是成对存在的
C.生物体产生配子时成对的遗传因子彼此分离 D.生物的雌雄配子数量相等,且随机结合
2、豌豆的红花(A)对白花(a)为显性,高茎(B)对矮茎(b)为显性,一株高茎红花豌豆与基因型为Aabb的豌豆杂交,子代中3/4开红花,1/2为高茎。若让这一株高茎红花豌豆自交,则自交后代高茎红花植株中杂合子所占比例为( )
A.9/16 B.8/16 C.4/9 D.8/9
3、两对相对性状的基因自由组合,如果F2的分离比分别为9∶7、9∶6∶1和15∶1,那么F1与双隐性个体测交,得到的分离比分别是( )
A.1∶3、1∶2∶1和3∶1 B.3∶1、4∶1和3∶1
C.1∶2∶1、4∶1和3∶1 D.3∶1、3∶1和1∶4
4、下图表示某动物的一个正在分裂的细胞,请判断下列说法正确的是( )
A.该细胞着丝粒分裂,是初级精母细胞
B.该细胞中1与2、3与4是同源染色体
C.该细胞中有两对姐妹染色单体,1与2、3与4
D.该细胞中1、2染色体相同
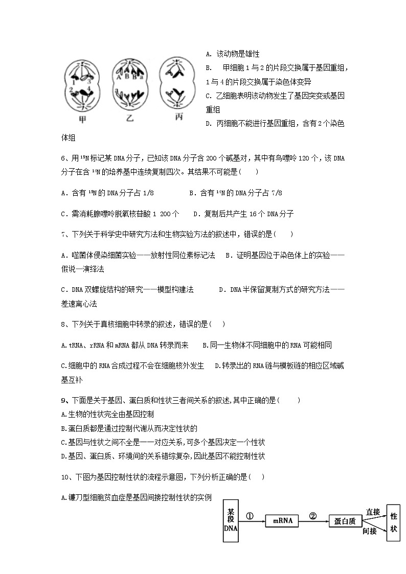
5、下面是某二倍体动物个体细胞分裂的示意图,数字表示染色体,字母代表基因。有关分析错误的是()
A. 该动物是雄性
B. 甲细胞1与2的片段交换属于基因重组,1与4的片段交换属于染色体变异
C. 乙细胞表明该动物发生了基因突变或基因重组
D. 丙细胞不能进行基因重组,含有2个染色体组
6、用15N标记某DNA分子,已知该DNA分子含200个碱基对,其中有鸟嘌呤120个,该DNA分子在含14N的培养基中连续复制四次。其结果不可能是( )
A.含有15N的DNA分子占1/8 B.含有14N的DNA分子占7/8
C.需消耗腺嘌呤脱氧核苷酸1 200个 D.复制后共产生16个DNA分子
7、下列关于科学史中研究方法和生物实验方法的叙述中,错误的是( )
A.噬菌体侵染细菌实验——放射性同位素标记法 B.证明基因位于染色体上的实验——假说—演绎法
C.DNA双螺旋结构的研究——模型构建法 D.DNA半保留复制方式的研究方法——差速离心法
8、下列关于真核细胞中转录的叙述,错误的是( )
A.tRNA、rRNA和mRNA都从DNA转录而来 B.同一生物体不同细胞中的RNA可能相同
C.细胞中的RNA合成过程不会在细胞核外发生 D.转录出的RNA链与模板链的相应区域碱基互补
9、下面是关于基因、蛋白质和性状三者间关系的叙述,其中正确的是( )
A.生物的性状完全由基因控制
B.蛋白质都是通过控制代谢从而决定性状的
C.基因与性状之间不全是一一对应关系,可多个基因决定一个性状
D.基因、蛋白质、环境间的关系错综复杂,因此基因不能控制性状
10、下图为基因控制性状的流程示意图,下列分析正确的是( )
A.镰刀型细胞贫血症是基因间接控制性状的实例
B.①和②过程碱基互补配对的方式相同
C.①是转录过程,需四种脱氧核苷酸为原料
D.②过程需要mRNA、tRNA和rRNA参与
11、关于表观遗传的理解,下列说法正确的是( )
A.DNA的甲基化与环境因素无关 B.DNA的甲基化影响基因的翻译过程
C.表观遗传现象不符合孟德尔遗传定律 D.DNA的甲基化导致基因的碱基序列改变
12、下列关于染色体结构变异的叙述,错误的是( )
A.染色体结构变异通常对生物体是不利的
B.两条染色体间的片段交换一定属于染色体结构变异
C.染色体片段的缺失和重复必然导致基因数目的变化
D.减数分裂或有丝分裂过程中都有可能发生染色体结构变异
13、下列关于人类遗传病的叙述,正确的是( )
A.遗传病是指基因结构改变而引发的疾病 B.具有先天性和家族性特点的疾病都是遗传病
C.杂合子筛查对预防各类遗传病具有重要意义 D.遗传病再发风险率估算需要确定遗传病类型
14、八倍体小黑麦(8N=56)是我国科学家利用普通小麦(6N=42)和黑麦 (2N=14)杂交获得杂种幼苗后,经秋水仙素处理培育而成的高产小麦新品种,据此可推断出( )
A. 新物种的形成不一定要经历地理隔离 B. 小黑麦是普通小麦与黑麦共同进化的产物
C.小黑麦是新物种,其单倍体可育 D.普通小麦与黑麦之间不存在生殖隔离
15、下列关于生物进化与生物多样性的说法,不正确的是( )
A. 兰花蛾的口器长度与兰花花矩长度的变化是共同进化的结果
B. 环境条件的改变导致了适应性变异的发生
C.同一物种不同个体之间不存在共同进化现象
D.生物多样性的形成不只是新的物种不断形成的过程
二、不定项选择(每小题3分,共15分。每小题答对得3分,答案不全得1分,有错误不得分)
16、家兔的黑色(A)对白色(a)为显性,短毛(B)对长毛(b)为显性。这两对基因分别位于两对同源染色体上。下列关于利用黑色短毛纯种兔和白色长毛纯种兔培育出黑色长毛纯种兔的做法,正确的是( )
A.黑色短毛纯种兔×白色长毛纯种兔,得F1
B.选取健壮的F1个体自交,得F2
C.从F2中选取健壮的黑色长毛兔与白色长毛兔测交
D.根据测交结果,选取F2中稳定遗传的黑色长毛雌、雄兔
17、如图甲是组成乙或丙的基本单位(单体)。下列相关叙述错误的是( )
A.甲一定是乙的组成单位
B.病毒中的核酸可能是乙也可能是丙
C.人的神经细胞中含有甲的种类是4种
D.小麦根尖细胞遗传物质中,含 4 种甲中的 m
18、下列关于染色体组的叙述,不正确的有( )
A.一个染色体组中不含同源染色体
B.一个染色体组中染色体大小、形态一般不同
C.人的一个染色体组中应含有24条染色体
D.含有一个染色体组的细胞一定是配子
19、下列有关现代生物进化理论的叙述,正确的是( )
A.配子死亡不会导致种群基因频率发生变化
B. 三倍体植株不育是因为体细胞中缺少同源染色体
C. 农药的选择会导致害虫抗药基因频率增大
D.华南虎与东北虎交配能产生可育后代,说明华南虎与东北虎是同一物种
20、下图是基因型为AaBb的某动物的一个精原细胞经减数分裂过程产生的一个细胞示意图。据图分析相关叙述不正确的是
A. 图中细胞处于减数第二次分裂,内含8条染色单体
B. 此精原细胞在四分体时期染色体发生了交叉互换,此变异属于染色体结构变异
C. 此精原细胞在减数第一次分裂后期,移向细胞一极的基因可能是A、A、b、b
D. 此图中含有一个染色体组和两套遗传信息
三、非选择题:(共55分)
21、(15分,除标注外每空2分)下面甲图中DNA分子有a和d两条链,
将甲图中某一片段放大后如乙图所示,
结合所学知识回答下列问题。
(1) 甲图中,A和B均是DNA分子复制过程中所需要的酶,则A是________酶,B是________酶。
(2)图甲过程在人体细胞中进行的场所有______________________________________。
(3)乙图中,10是________________________________。DNA分子的基本骨架由________________________交替连接而成;DNA分子两条链上的碱基通过________连接成碱基对,并且遵循______________原则。
(4)b、c链的合成方向 (填3,—5,或5,—3,)(1分)
22、(18分,每空3分)科学家将太空搭载的常规水稻种子播种后长出2000多株禾苗,其中只有1株出现了与众不同的特性。在此后15年的种植培养过程中,这株水稻的后代发生了变异,有糯化早熟型、长粒型、高粗秆大穗型、小粒型、大粒型等十多个品种。请回答下列问题:
(1).实验结果表明该变异最有可能是_________
(2).通过太空搭载获得新的水稻品种,这种育种方法是______________。传统的育种方法是杂交育种,杂交育种依据的遗传学原理是______________,此变异改变的是_______(填“基因种类”或“基因型”),发生在 (时期)。
(3). 这株水稻的后代发生了变异,有糯化早熟型、长粒型、高粗秆大穗型、小粒型、大粒型等十多个品种。这说明突变具有__________的特点。
23、(22分,每空2分)果蝇是常用的遗传学研究的实验材料,据资料显示,果蝇约有104对基因,现有一黑腹果蝇的野生种群,约有107个个体,请分析完成以下问题。
(1).已知果蝇白眼(b)为隐性基因,在该种群中每1600只果蝇中才有一只白眼果蝇,那么白眼b基因的基因频率为__________。
(2).假定残翅(v)的基因频率为10-5,由于在正常环境条件下,残翅果蝇难以生存,结果长翅果蝇(V)类型个体逐渐增多,V基因频率也随之升高,经过许多代后,长翅类型为该种群中常见类型,与其他突变类型相比,残翅个体要少得多,这一现象说明__________。
(3).不同的果蝇种群之间,一旦发生了__________隔离,就不会有__________交流了。
(4).通过对果蝇及其他生物的群体遗传学的研究,可得出生物进化的基本单位是__________,生物进化的实质在于__________。新物种形成的三个基本环节是__________、__________、__________;其中必要的条件是__________,使种群的基因频率定向改变并决定__________的方向。
高二开学考试生物答案
1——5 DDADC
6——10 BDCCD
11——15 CBDBB
16 ACD 17 AC 18 CD 19 BD 20 B
21、(1)解旋酶;DNA聚合酶
(2)细胞核;线粒体
(3)一条脱氧核苷酸链片段;磷酸和脱氧核糖;氢键;碱基互补配对;
5,——3,
22、(1)基因突变
(2)诱变育种;基因重组;基因型;减数第一次分裂
(3)不定向
23、
(1). 2.5%;
(2).残翅是不利变异,经过长期的自然选择而不断地被淘汰,自然选择决定生物进化的方向
(3).生殖; 基因;
(4).种群; 种群基因频率的改变; 突变和基因重组; 自然选择; 隔离; 隔离; 生物进化
相关试卷
这是一份2021霍邱县二中高二上学期开学考试生物试题(可编辑)PDF版含答案
这是一份2023聊城二中高二上学期开学考试生物试题,文件包含山东省聊城市二中2022-2023学年高二上学期开学考试生物试题解析版docx、山东省聊城市二中2022-2023学年高二上学期开学考试生物试题docx等2份试卷配套教学资源,其中试卷共44页, 欢迎下载使用。
这是一份2022西宁海湖中学高二上学期开学考试生物试题含答案

