考点13 散文之表达技巧类鉴赏(讲义+题组训练)-2022年高考语文二轮复习讲练测(新高考)
展开文学类文本阅读之散文阅读
考点五 表达技巧类鉴赏
✬考点讲义
一、考点解读
鉴赏表达技巧是高考考查的重要考点之一,表达技巧主要是指修辞手法、表现手法、表达方式、结构技巧等所有表情达意的手法。要想准确鉴赏散文的表达技巧,首先,要构建起关于表达技巧的知识体系,熟悉各种表达技巧的内涵及其表达效果;其次,要在具体文本中动态地了解它们、鉴赏它们,进而掌握鉴赏表达技巧题的审题要点及答题技巧,最终真正提升我们感悟散文美的能力。
二、知识储备
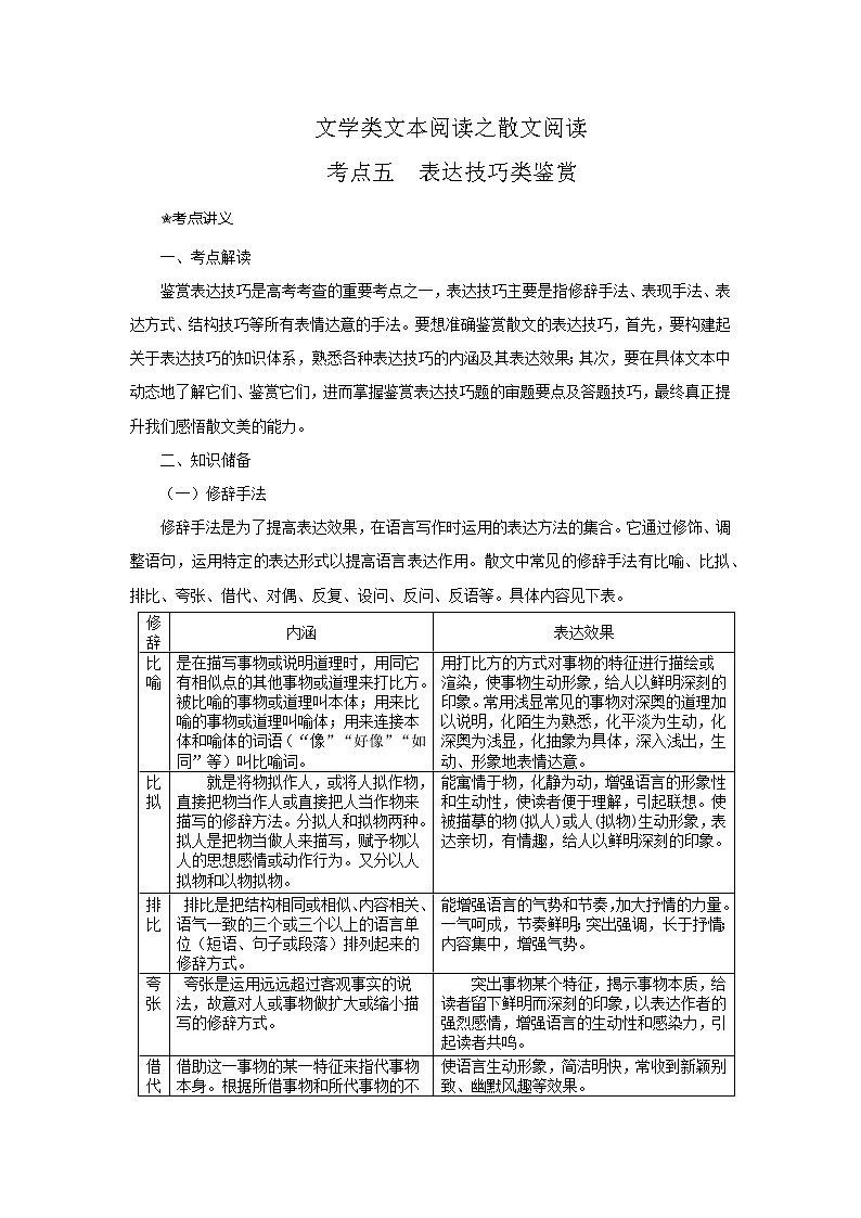
(一) 修辞手法
修辞手法是为了提高表达效果,在语言写作时运用的表达方法的集合。它通过修饰、调整语句,运用特定的表达形式以提高语言表达作用。散文中常见的修辞手法有比喻、比拟、排比、夸张、借代、对偶、反复、设问、反问、反语等。具体内容见下表。
修辞
内涵
表达效果
比喻
是在描写事物或说明道理时,用同它有相似点的其他事物或道理来打比方。被比喻的事物或道理叫本体;用来比喻的事物或道理叫喻体;用来连接本体和喻体的词语(“像”“好像”“如同”等)叫比喻词。
用打比方的方式对事物的特征进行描绘或渲染,使事物生动形象,给人以鲜明深刻的印象。常用浅显常见的事物对深奥的道理加以说明,化陌生为熟悉,化平淡为生动,化深奥为浅显,化抽象为具体,深入浅出,生动、形象地表情达意。
比拟
就是将物拟作人,或将人拟作物,直接把物当作人或直接把人当作物来描写的修辞方法。分拟人和拟物两种。拟人是把物当做人来描写,赋予物以人的思想感情或动作行为。又分以人拟物和以物拟物。
能寓情于物,化静为动,增强语言的形象性和生动性,使读者便于理解,引起联想。使被描摹的物(拟人)或人(拟物)生动形象,表达亲切,有情趣,给人以鲜明深刻的印象。
排比
排比是把结构相同或相似、内容相关、语气一致的三个或三个以上的语言单位(短语、句子或段落)排列起来的修辞方式。
能增强语言的气势和节奏,加大抒情的力量。一气呵成,节奏鲜明;突出强调,长于抒情;内容集中,增强气势。
夸张
夸张是运用远远超过客观事实的说法,故意对人或事物做扩大或缩小描写的修辞方式。
突出事物某个特征,揭示事物本质,给读者留下鲜明而深刻的印象,以表达作者的强烈感情,增强语言的生动性和感染力,引起读者共鸣。
借代
借助这一事物的某一特征来指代事物本身。根据所借事物和所代事物的不同,可以分为特征代指事物、具体代指抽象、部分代指整体。
使语言生动形象,简洁明快,常收到新颖别致、幽默风趣等效果。
对偶
用两个结构相同、字数相等、意义对称的词组或句子来表达相反、相似或相关意思的一种修辞方式叫对偶。
在形式上,结构整齐,节奏感强,有音乐美,便于吟诵;在内容上,或两两对比,或两两映衬,或两两补充,使表达更集中、凝练且比照鲜明。
反复
根据表达的需要,使同一个词语或句子一再出现.它有两种形式:一种是相同的语句紧紧地连接在一起,称为“连续反复”,另一种是相同的语句隔离开来反复出现,当中插入其他语句,叫做“间隔反复”。
写景抒情感染力强;承上启下,层次清楚;多次强调,给人深刻印象。
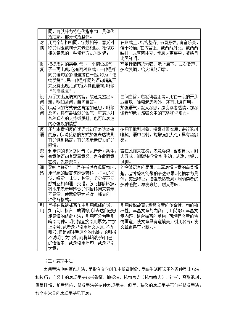
设问
为了突出强调某内容,故意先提出问题,明知故问,自问自答。
自问自答,启发读者思考。用在一段的开头或结尾,除引起思考外,还有过渡作用。
反问
以疑问的方式表达肯定的意思,叫做反问。具有最强烈的语气,可表达对某种观点的支持或质疑,也可以表达内心强烈的情感。
加强语气,发人深思,激发读者感情,加深读者印象,增强文中的气势和说服力。
反语
用与本意相反的词语或句子表达本来的意,以说反话的方式加强表达效果。有的讽刺揭露,有的表示亲密友好的感情。
多用于批判对象,揭露对象本质,进行讽刺嘲笑,语中含刺,能增强批判性;具有幽默感。
双关
利用词的多义及同音(或音近)条件,有意使语句有双重意义,言在此而意在彼,就是双关。
言在此而意在彼,表意委婉;含蓄隽永,耐人寻味,能增强抒情性;生动、活泼,幽默、风趣。
通感
又叫“移觉”,是在描述客观事物时,用形象的语言使感觉转移,将人的视觉、嗅觉、味觉、触觉、听觉等不同感觉互相沟通、交错,彼此挪移转换,将本来表示甲感觉的词语移用来表示乙感觉,使意象更为活泼、新奇的一种修辞格式。
能突破语言的局限,丰富表情达意的审美情趣,起到增强文采的表达效果。化抽象为具体,突出特征,增强表达效果;调动读者的多种感觉,激发联想,耐人寻味。
引用
是指在说话或写作中引用现成的话,如诗句、格言、成语等,以表达自己思想感情的修辞方法。引用可分为明引暗引两种。明引指直接引用原文,并加上引号,或者是只引用原文大意,不加引号,但是都注明原文的出处。暗引指不说明引文出处,而将其编织在自己的话语中,或是引用原句,或是只引大意。
引用传说故事:增强文章的传奇性、物的神秘性,丰富文章的内容;引用诗歌:丰富文章内容,结合描写的景物,可增强文章的诗情画意,使文章具有意境美;引用名言:使文章更具有说服力。
(二) 表现手法
表现手法也叫写作方法,是指在文学创作中塑造形象、反映生活所运用的各种具体方法和技巧。广义上的表现手法包括象征、抑扬法、托物言志(托物喻人)、衬托、夸张讽刺、借景抒情、前后照应、修辞手法等多种表现手法,但是,狭义的表现手法不包括修辞手法。散文中常见的表现手法见下表。
手法
内涵
表达效果
象征
通过某一具体事物来表现与之有某种联系的概念、思想感情。
引申事理,形象而含蓄,耐人寻味。
抑扬法
抑扬就是欲扬先抑或者欲抑先扬,指在作品中为了更好地颂扬或贬抑人物或事件,经常采用的以扬(抑)为手段,以抑(扬)为目的,以退为进,或以进为退的写作技法。
在变化的反差中突出事物,两相对照,形成起伏之势,给读者以强烈印象,增强作品的艺术效果。
托物
言志
假托某种具体事物来表达作者特定的主张或哲理。
把要抒发的感情、要阐发的思想,借助于对某事物或物品的描摹议论,含蓄地表达出来,给人留下思考的余地和想象的空间。
虚实
结合
虚实结合就是把抽象的述说与具体的描写结合起来,或者是把眼前现实生活的描写与回忆、想象、历史结合起来。
抓住重点,或以实衬虚,或以虚衬实,突出事物的本质特征,从而更鲜明地刻画人物的性格,凸显事物、景物的特点,更集中地揭示题旨。
借景
抒情
是指作者带着强烈的主观感情去描写客观景物,把自身所要抒发的感情、表达的心情寄寓在此景此物中,通过描写此景此物予以抒发,这种抒情方式叫借景或借物抒情。
通过对景物的描写来衬托作者或喜或悲的情感。
衬托
为了突出主要事物,用类似的事物或反面的、有差别的事物作陪衬,这种“烘云托月”的修辞手法叫衬托。
用渲染描绘某一事物来突出所要表现的事物的特点,营造氛围。
渲染
渲染本是一种国画技法,一般是在需要强调的地方浓墨重彩,使画面形象的某一方面更为突出,用于艺术创作,就是指正面着意描写。
强化和丰富艺术形象,增强审美效果。
点面
结合
指的就是详写和略写的相结合。所谓“点”,指的是对某个事物或多个事物的详细描写;所谓“面”,指的是多个事物的概括描写。
叙写事件全过程是面,抓住某一特殊情节或细节是点,两者结合能反映出事物的全貌,又能突出重点,表达事件的普遍意义和特殊意义。
以小
见大
也称小中见大法,即文章作品中,通过小事件和细节来揭示重大主题写作方法。
抓住最能体现大主题、看似平凡细小却包含典型意义和生命哲理的小事件来叙写,感人且具有社会意义。
联想
想象
联想,是对两个相关或者不相关的事物进行相互联系,再加上个人的主观臆想。想象,是在脑海中凭借现有的记忆和信息进行加工,从而能产生新的形象。联想是想象的基础,想象是联想的升华。
联想与想象经常在一起使用,可以使文章内容更为丰富,形象更丰满、生动,增强文章的艺术表现力。
对比
把两个相反、相对的事物或同一事物相反、相对的两个方面放在一起,用比较的方法加以描述或说明,这种写作手法叫对比,也叫对照。
突出事物特点,使形象鲜明。
(三) 表达方式
表达方式包括记叙、描写、抒情、议论、说明五种,散文中常见的是前四种。不同类
型的散文中所选用的表达方式各有侧重,其中记叙是散文写作中最基本、最常见的一种表达方式,指作者对人物的经历、事件的发展变化过程和场景、空间的转换所作的必要的交代和说明,多采用平实的陈述性语句。描写是用色彩鲜明、立体感强、生动形象的文字语言把表述对象的状态生动、具体地描绘出来,给人以栩栩如生、身临其境之感。抒情是作者在行文过程中表达对其所记人物、事物的主观感受和思想感情的句子,是散文中最根本,也是最突出的表达方式,往往与叙述、描写、议论配合运用。议论是指作者在作品中对人物、事件、道理表明自己的意见、主张和看法。
记叙
表达方式
分类
作用
记叙
第一人称角度
叙述亲切自然,便于直接抒情,能自由地表达思想感情,给读者以真实、生动之感。
第二人称角度
便于感情交流,有对话效果,增强文章的亲切感和感染力。用于物时,往往能产生拟人化的效果。
第三人称角度
多用于叙事散文中。不受时空限制,灵活自如,可以全面地反映生活。
详写
往往突出细节,渲染气氛,多用铺陈手法,突出中心。
略写
从侧面烘托中心。
顺序
顺叙
事件由头到尾,次序井然,文气自然贯通,文章显得条理清楚。
倒叙
先声夺人,设置悬念,激发读者的阅读兴趣;增加文章的灵动性,避免叙事的枯燥乏味;一般倒叙是将核心内容或事件放置在前面的,中心突出。
插叙
丰富文章内容,对中心的内容起到补充、衬托或者解释的作用。
补叙
对文本做补充交代,使事件更加完整,结构更加完整;有助于主题的完整表达;起到突出人物形象或主题的作用。
平叙
吸引读者的注意力;发人深省。
描写、抒情、议论的分类和表达效果
描写
①肖像描写:描写相貌、神情、打扮。
②动作描写:描写人物的行为举止。
③语言描写:言为心声,包括对话或者独白。
④心理描写:揭示人物内心世界。
⑤细节描写:指人物、景物、事件等表现对象的富有特色的细小环节。
⑥白描手法:不用修辞,质朴无华,寥寥几笔勾勒形象或环境。
⑦景物环境描写:对周围自然环境的描写。
能逼真传神、生动形象,使读者如见其人、如闻其声、如临其境,从中受到强烈的艺术感染。其中对于人物肖像、动作等的描写往往能够揭示人物身份,表现人物个性特点,传达人物内心世界,甚至还可以暗示人物际遇。景物描写可以渲染气氛;烘托人物心情;寄托思想感情;从侧面表现人物个性。
抒情
①直接抒情:直接表明自己的情感态度,即直抒胸臆,具有强烈性、震撼性的效果。
②间接抒情:可以融情于景,寄情于物,也可以融情于事,好处是含蓄蕴藉。
抒情在散文中有突出人物的性格特征,渲染气氛、表达感情,深化文章的中心思想,增强文章的感染力的作用。
议论
在记叙、写景、抒情性散文中,议论使用比较少,而在哲理性散文中运用相对较多。
它能使文章鲜明、深刻,具有较强的哲理性和理论深度。
(四)结构技巧:主要指文章在布局谋篇方面的特色,包括文章内容安排的主次、详略、繁简、取舍;包括开门见山、首尾呼应、卒章显志、伏笔照应、层层深入、过渡铺垫、烘托铺垫、设置悬念、制造波澜、起承转合、曲折有致等。
三、解题要领
鉴赏散文表达技巧的难度是灵活运用文学鉴赏知识,结合题干要求把握好答题角度,同时能运用自己的语言恰当准确地概括出答案要点。具体做题步骤可以分为以下三步:
1.从审题入手,明确题干的命题意图和对应语段。
高考散文命题者有明确的考查目的和要求,在题干中,也往往会指明命题区域,或者是某语段,或者是文章全篇,考生一定要读懂题干考查角度和对应语段。
2.从技巧入手,运用知识储备的答题角度答题术语。
根据题干提示,选择知识储备中的答题角度和答题术语,注意解答必须结合文本具体分析,切不可脱离文本只套用相关答题术语。
3.从表达入手,概括或分析语言力求准确、精练。
一般来说,答案所涉及到的关键词语、句子都在原文中。考生找出这些词语、句子后,根据题干要求,有效地提取、剪辑、重组。语言表述力求准确、精练。
需要注意的是散文的表达技巧常常和语言特色或语段作用等综合考查,解答时要注意结合相关知识全面作答。
四、典题导引
例1.修辞手法
2020年天津卷《线条之美》第19题
线条之美
梁 衡
我第一次对线条感兴趣,是有人送我一个细长的瓶子,里面装着一种很名贵的牡丹油。但我“买椟还珠”,目不见油,竟被这个瓶子惊呆了。它的设计非常简洁,并没有常见的鼓肚、细腰、高脚、束口等扭扭捏捏的俗套。如果把瓶盖去掉,就剩下左右两条对称的弧线。但这线条的干净,让你觉得是窗前的月光,空明如水;或是草原深处的歌声,直飘来你的心底。我神魂颠倒,在手中把玩、摩挲不停。工作时置于案头,常会忍不住抬头看两眼。
初中学几何时就知道,空间中先有一个点;点一动,它的轨迹就生成了一条线。所谓轨迹者,只是我们的想象,或者是一物划过之后,在我们的脑海里的视觉驻留。原来这线条的美正在似有似无之间,是自带几分幻美的东西。主客交融,亦幻亦真,天光云影,想象无穷。正是因了它的来无踪,去无影,永不停,却又永无结果,也就让你永不会失望。线条,一种虚幻的、没有穷尽的,可以寄托我们任何理想、情感和审美的美。
点动生线,线动生面,在大千世界里,这线永处于一种过渡之中。当它静卧于纸面时就含而不露,或如枪戟之威,或如少女之娴;而一旦横空出世,就如羽镝之鸣,星过夜空。这线内藏着无尽的势能与动能。所以中国画的白描,不要颜色,也不要西画的透视、光影,只需一根线,就能表现出人物的喜怒哀乐,山水的磅礴雄浑。那线的起落、走势、轻重、弯曲等,居然能分出几十种手法,灵动地捕捉各种美感。叶落霜天,花开早春,大河狂舞,烈马嘶鸣。确实在大自然中,从天边群山的轮廓,到眼前的一片树叶、一枚花瓣,都是曲线的杰作。无论平面还是立体的艺术,一线便可定格一个美丽的瞬间,同时也吐纳着作者内心的块垒。曹植的《洛神赋》:“翩若惊鸿,婉若游龙……髣髴兮若轻云之蔽月,飘飖兮若流风之回雪……秾纤得衷,修短合度。肩若削成,腰如约素。”简直是一幅美人线描图。张岱的名篇《湖心亭看雪》写雪后西湖的风景,“天与云与山与水,上下一白。湖上影子,惟长堤一痕、湖心亭一点、与余舟一芥,舟中人两三粒而已。”你看一痕、一点、一芥、一粒,虽是文字,作者却如画家一般纯熟地运用了点和线的表现手法。
线条既然有这样的魔力,便为所有艺术之不可或缺,或者算是艺术之母了吧。最典型的是书法艺术,洗尽铅华,只剩了白纸上一丝黑线的游走。那飞扬狂舞的草书,漏痕、飞白、悬针、垂露等等,恨不能将人间所有的线条式样收来,再融入作者的情感,飞墨于纸。或如晴空霹雳,或如灯下细语。就这样牵着人的神经,几千年来书不完、变无穷、说不够、赏不尽。再如舞蹈,一个舞蹈家的表演实际上是无数条曲线在空间做着力与势、虚与实、有与无的曼妙组合,不停地在我们的脑海里形成视觉的叠加。正如纸上绝不会有两幅相同的草书,台上也绝不会有两个相同的舞姿。这永不休止的奇幻变化,怎么能不教你的神经止不住地兴奋呢。至于音乐,那是声音加时间的艺术,是不同声音的线条在不同时间段上的游走,轻轻地按摩着我们的神经,形成听觉上的驻留。所谓余音绕梁,三日不绝。其实那梁上绕着的是些乐谱的彩色线条。
线条魅力的最高体现在于我们的人体。人,除作为生产力的第一要素外,还是世间高贵的审美对象。郭兰英唱:“姑娘好像花一样,小伙心胸多宽广。”奚秀兰唱:“阿里山的姑娘美如水呀,阿里山的少年壮如山。”这些都是在说他们身上阴柔至美或阳刚至强的线条。于是就专门产生了美术界的人体绘画、摄影、雕塑,舞台上的舞蹈、戏剧、模特,竞技场上的体操、健美、杂技等等。这些都是人对自身形体线条的欣赏、开发与利用。
线的魅力不止于具体的人或物,还常常注入主观精神,可囊括一个时代,代表一个地域,成了一个国家或一段历史的符号。秦篆、汉隶、魏碑、唐楷,还有春秋的金文、商代的甲骨,这每一种字体的线条,就是贴在那个朝代门楣上的标签。新中国成立之初,林徽因受命参与设计国徽与人民英雄纪念碑的浮雕。其时她已重病在身,研究出方案后便让学生去画草图。一周之后交来作业,她只看了一眼,便大声说:“这怎么行?这是康乾线条,你给我到汉唐去找,到霍去病墓上去找。”多年前,当我初读到这段资料时就奇怪,只用铅笔在白纸上勾出的一根细线,就能看出它是康熙、乾隆,还是大汉、盛唐?带着这个疑问,我终于在去年有缘亲到霍去病墓上走了一趟。那著名的《马踏匈奴》,还有石牛、石马等作品,线条拙朴、雄浑、苍凉,虽时隔两千年,仍然传递着那个时代的辉煌、开放、不拘一格与国家的强盛。康乾时期中国的封建社会已是强弩之末,线条繁缛奢华,怎能表现当时新中国的如日初升呢?
美哉!博大精深的线条。
(选自《人民日报》,有删节)
19题:请赏析文中画线句子。
【答案】①运用拟人、通感(比喻)和排比的修辞方法,生动有力地展现了线条赋予草书简约而富于变化的艺术活力,体现了线条在书法艺术中的重要作用。②句式上长短结合、多用短句,如“漏痕、飞白、悬针、垂露等等”“恨不能将人间所有的线条式样收来,再融入作者的情感,飞墨于纸”,写出线条表现力的丰富以及书法家对线条的喜爱。③用词很有表现力,如“游走”化静为动,写出书法中线条的灵动。
【解析】本题是对散文表达技巧和语言特色的综合考查。解答本题,首先看题干要求,抓住“赏析”一词,明确赏析句子类题目一般首先考虑修辞手法,然后可以结合词语特点、句式特点;有时还要联系上下文分析结构上的作用。其次明确画线句子的内容,这段话是以书法艺术为例,表现线条的魅力。其中“或如晴空霹雳,或如灯下细语”运用比喻手法,表现线条的千变万化;“洗尽铅华”运用拟人手法,表现书法艺术是纯粹的线条之美;“书不完、变无穷、说不够、赏不尽”则运用排比,写出书法艺术中的线条的无穷魅力;而词语“游走”化静为动,写出书法中线条的灵动;句式上长短结合、多用短句,如“漏痕、飞白、悬针、垂露等等”“恨不能将人间所有的线条式样收来,再融入作者的情感,飞墨于纸”,写出线条表现力的丰富以及书法家对线条的喜爱。最后,分条组织答案。
例2.表现手法
2018年北京卷《水缸里的文学》第20题
水缸里的文学
①我始终认为,我的文学梦,最初是从一口水缸里萌芽的。
②我幼年时期自来水还没有普及,一条街道上的居民共用一个水龙头,因此家家户户都有一个储水的水缸,我们家的水缸雄踞在厨房一角,像一个冰凉的大肚子巨人,也像一个傲慢的家庭成员。记得去水站挑水的大多是我的两个姐姐,她们用两只白铁皮水桶接满水,歪着肩膀把水挑回家,哗哗地倒入缸中,我自然是袖手旁观,看见水缸里的水转眼之间涨起来,清水吞没了褐色的缸壁,我便有一种莫名的亢奋。现在回忆起来,亢奋是因为我有秘密,秘密的核心事关水缸深处的一只河蚌。
③请原谅我向大人们重复一遍这个过于天真的故事,故事说一个贫穷而善良的青年在河边捡到一只被人丢弃的河蚌,他怜惜地把它带回家,养在唯一的水缸里。按照童话的讲述规则,那河蚌自然不是一只普通的河蚌,蚌里住着人,是一个仙女!也许是报知遇之恩,仙女每天在青年外出劳作的时候从水缸里跳出来,变成一个能干的女子,给青年做好了饭菜放在桌上,然后回到水缸钻进蚌里去。而那贫穷的吃了上顿没下顿的青年,从此丰衣足食,在莫名其妙中摆脱了贫困。
④我现在还羞于分析,小时候听大人们说了那么多光怪陆离的童话故事,为什么独独对那个蚌壳里的仙女的故事那么钟情?如果不是天性中有好逸恶劳的基因,就可能有等待天上掉馅饼的庸众心理。我至今还在怀念打开水缸盖的那些瞬间,缸盖揭开的时候,一个虚妄而热烈的梦想也展开了:我盼望看见河蚌在缸底打开,那个仙女从蚌壳里钻出来,一开始像一颗珍珠那么大,在水缸里上升,上升,渐渐变大,爬出来的时候已经是一个正规仙女的模样了。然后是一个动人而实惠的细节,那仙女直奔我家的八仙桌,简单清扫一下,她开始往来于桌子和水缸之间,从水里搬出一盘盘美味佳肴,一盘鸡,一盘鸭,一盘炒猪肝,还有一大碗酱汁四溢香喷喷的红烧肉!(仙女的菜肴中没有鱼,因为我从小就不爱吃鱼。)
⑤很显然,凝视水缸是我最早的阅读方式,也是我至今最怀念的阅读方式。这样的阅读一方面充满诗意,另一方面充满空虚,无论是诗意还是空虚,都要用时间去体会。我从来没有在我家的水缸里看见童话的再现,去别人家揭别人家的水缸也一样,除了水,都没有蚌壳,更不见仙女。偶尔地我母亲从市场上买回河蚌,准备烧豆腐,我却对河蚌的归宿另有想法,我总是觉得应该把河蚌放到水缸里试验一下,我试过一次,由于河蚌在水里散发的腥味影响水质,试验很快被发现,家里人把河蚌从缸底捞出来扔了,说,水缸里怎么养河蚌?你看看,辛辛苦苦挑来的水,不能喝了,你这孩子,聪明面孔笨肚肠。
⑥我童年时仅有的科学幻想都局限于各种飞行器,我渴望阅读,但是身边没有多少适合少年儿童的书,我想吃得好穿得光鲜,但我的家庭只能提供给我简陋贫困的物质生活。这样的先天不足是我童年生活的基本写照,今天反过来看,恰好也是一种特别的恩赐,因为一无所有,所以我们格外好奇。我们家家都有水缸,一只水缸足以让一个孩子的梦想在其中畅游,像一条鱼。孩子眼里的世界与孩子身体一样有待发育,现实是未知的,如同未来一样,刺激想象,刺激智力,我感激那只水缸对我的刺激。
⑦我一直相信,所有成人一本正经的艺术创作与童年生活的好奇心可能是互动的。对于普通的成年人来说,好奇心是广袤天空中可有可无的一片云彩,这云彩有时灿烂明亮,有时阴郁发黑,有时则碎若游丝,残存在成年人身上所有的好奇心都变得功利而深奥,有的直接发展为知识和技术。对人事纠缠的好奇心导致了历史哲学等等人文科学,对物的无限好奇导致了无数科学学科和科技发明。而所谓的作家,他们的好奇心都化为了有用或无用的文字,被淘汰,或者被挽留。这是一个与现代文明若即若离的族群,他们阅读,多半是出于对别人的好奇,他们创作,多半是出于对自己的好奇。在好奇心方面,他们扮演的角色最幸运也最蹊跷,似乎同时拥有幸运和不幸,他们的好奇心包罗万象,因为没有实用价值和具体方向而略显模糊,凭借一颗模糊的好奇心,却要对现实世界做出最锋利的解剖和说明,因此这职业有时让我觉得是宿命,是挑战,更是一个奇迹。
⑧一个奇迹般的职业是需要奇迹支撑的,我童年时期对奇迹的向往都维系在一只水缸上了,时光流逝,带走了水缸,也带走了一部分奇迹。我从不喜欢过度美化童年的生活,也不愿意坐在回忆的大树上卖弄泛滥的情感,但我绝不忍心抛弃童年时代那水缸的记忆。这么多年来,我其实一直在写作生活中重复那个揭开水缸的动作,谁知道这是等待的动作还是追求的动作呢?从一只水缸看不见人生,却可以看见那只河蚌,从河蚌里看不见钻出蚌壳的仙女,却可以看见奇迹的光芒。
20.文章第④段对河蚌仙女梦想的描述与第③段的童话故事相比有什么不同?这样写有什么作用?
【答案】①内容上:第三段童话故事中仙女为报知遇之恩,从水缸中出现然后端出饭菜,帮助救她的青年摆脱贫困,表明了很多人心中的好逸恶劳,期待天上掉馅饼的心理。第四段中我想象的自家水缸里的仙女则是增添了很多细节,直奔作者家中,清扫、做美味等,表明了贫困生活中的儿时作者对仙女的幻想和对美味的期待。增强了文章的文学色彩。②手法上:两段通过对比表现孩童时期的我因好奇心而生发的想象力,而这些好奇心与想象力也成就了物质匮乏时期的我与文学的联系。③结构上:承接上文回忆童年河蚌的秘密,引出下文凝视水缸是作者最早的阅读方式。
【解析】本题是对散文表达技巧和语段作用的综合考查。本题第一问考查对比手法。先回答文章第④段对河蚌仙女梦想的描述与第③段的童话故事的不同,了解第④段是如何对河蚌仙女梦想描写的,第③段又是怎样对童话故事进行叙述的。再回答作者这样写的作用,而“作用”题要从内容和结构两方面回答。解析第一小题的不同要从内容上、艺术手法上、结构安排等方面着手。阅读第③、④段,寻找有效的答题区间:“一个贫穷而善良的青年在河边捡到一只被人丢弃的河蚌,他怜惜地把它带回家,养在唯一的水缸里。……那贫穷的吃了上顿没下顿的青年,从此丰衣足食,在莫名其妙中摆脱了贫困”“为什么独独对那个蚌壳里的仙女的故事那么钟情?如果不是天性中有好逸恶劳的基因,就可能有等待天上掉馅饼的庸众心理”等。第三段童话故事中仙女为报知遇之思,从水缸中出现然后端出饭菜,帮助青年摆脱物质上的贫困,表明了很多人心中的好逸恶劳、期待掉馅饼的从众心理。第四段中我想象的自家水缸里的仙女,增添了诸多细节,如仙女出水缸后直奔家中,清扫、做美味饭菜等,表明对仙女的幻想和对美味的期待。作者通过两者的对比,表现孩童时期的“我”因好奇心而生发的想象力,而这些好奇心而生发的想象力也成就了物质匮乏时期的作者与文学的联系。同时,既承接上文回忆童年河蚌的秘密,又引出下文凝视水缸是作者最早的阅读方式。最后根据分析准确作答。
例3.表达方式
2017·课标Ⅱ卷《窗子以外》第6题
窗子以外
林徽因
话从哪里说起?等到你要说话,什么话都是那样渺茫地找不到个源头。
此刻,就在我眼帘底下坐着,是四个乡下人的背影:一个头上包着黯黑的白布,两个褪色的蓝布,又一个光头。他们支起膝盖,半蹲半坐的,在溪沿的短墙上休息。每人手里一件简单的东西:一个是白木棒,一个篮子,那两个在树荫底下我看不清楚。无疑地他们已经走了许多路,再过一刻,抽完一筒旱烟以后,是还要走许多路的。兰花烟的香味频频随着微风,袭到我官觉上来,模糊中还有几段山西梆子的声调,虽然他们坐的地方是在我廊子的铁纱窗以外。
永远是窗子以外,不是铁纱窗就是玻璃窗,总而言之,窗子以外!
所有的活动的颜色、声音、生的滋味,全在那里的,你并不是不能看到,只不过是永远地在你窗子以外罢了。多少百里的平原土地,多少区域的起伏的山峦,昨天由窗子外映进你的眼帘,那是多少生命日夜在活动着的所在;每一根青的什么麦黍,都有人流过汗;每一粒黄的什么米粟,都有人吃去;其间还有的是周折,是热闹,是紧张!可是你则并不一定能看见,因为那所有的周折,热闹,紧张,全都在你窗子以外展演着。
在家里罢,你坐在书房里,窗子以外的景物本就有限。那里两树马缨,几棵丁香;榆叶梅横出疯权的一大枝;海棠因为缺乏阳光,每年只开个两三朵——叶子上满是虫蚁吃的创痕,还卷着一点焦黄的边;廊子幽秀地开着扇子式,六边形的格子窗,透过外院的日光,外院的杂音。什么送煤的来了,偶然你看到一个两个被煤炭染成黔黑的脸;什么米送到了,一个人掮着一大口袋在背上,慢慢踱过屏门;还有自来水、电灯、电话公司来收账的,胸口斜挂着皮口袋,手里推着一辆自行车;更有时厨子来个朋友了,满脸的笑容,“好呀,好呀!”地走进门房;什么赵妈的丈夫来拿钱了,那是每月一号一点都不差的,早来了你就听到两个人唧唧哝哝争吵的声浪。那里不是没有颜色、声音、生的一切活动,只是他们和你总隔个窗子,——扇子式的,六边形的,纱的,玻璃的!
你气闷了,把笔一搁说,这叫做什么生活!检点行装说,走了,走了,这沉闷没有生气的生活,实在受不了,我要换个样子过活去。健康的旅行既可以看看山水古刹的名胜,又可以知道点内地纯朴的人情风俗。走了,走了,天气还不算太坏,就是走他一个月六礼拜也是值得的。
没想到不管你走到哪里,你永远免不了坐在窗子以内的。不错,许多时髦的学者常常骄傲地带上“考察”的神气,架上科学的眼镜,偶然走到哪里一个陌生的地方瞭望,但那无形中的窗子是仍然存在的。不信,你检查他们的行李,有谁不带着罐头食品,帆布床,以及别的证明你还在你窗子以内的种种零星用品,你再摸一摸他们的皮包,那里短不了有些钞票;一到一个地方,你有的是一个提梁的小小世界。不管你的窗子朝向哪里望,所看到的多半则仍是在你窗子以外,隔层玻璃,或是铁纱!隐隐约约你看到一些颜色,听到一些声音,如果你私下满足了,那也没有什么,只是千万别高兴起来说什么接触了,认识了若干事物人情,天知道那是罪过! (有删改)
6.作者交替使用“你”和“我”两个不同的人称,其中蕴涵着怎样的态度?请结合全
文进行分析。(6分)
【答案】①转“我”为“你”,“你”成为自我观察与描写的对象,蕴含着作者冷静审视的态度; ②使用“你”的同时,又使用“我”,蕴含着作者的自嘲与反思。
【解析】审读题干可知,此题考查考生对表达方式的把握。结合知识储备可知,第一人称:叙述较为亲切自然,便于直接、自由地表达思想感情,给读者以真实感;第二人称,便于直接对话,利于交流思想情感,增强亲切感,同时使抒情更加强烈感人;第三人称,能够比较直接客观地展现丰富多彩的生活,不受时空限制,反映现实较为灵活自如。本文人称灵活变换使用,使行文更自由流畅、思维不受阻碍,更显出“窗”对人们的无所不在的约束。最后,结合分析,准确组织答案。
例4.结构技巧
2018年浙江卷《汴京的星河》第12题
汴京的星河
叶文玲
孩提时,我有许多美丽的憧憬,天真的梦。那时,我最喜欢看天上的星河。夏夜仰望那缀满星星的夜空,我会几个小时地坐着发痴,小脑瓜里整个儿盘旋着关于星星月亮的种种神话传说。于是,我总相信月宫里有嫦娥,早晚有一天会从那影影绰绰的桂花树下飘飘走出,而那璀璨的星星呢,一定是那些调皮的小仙女随意抛洒的宝石珠贝。我很想什么时候飞上天去,抓住天幕的一角轻轻一抖,让这些明亮得耀眼的珠宝纷纷飞落下来,穿过云端,落到人间,
傻念头想过万万千,我却从不以为可笑,倒觉得这些记忆,永远像蜜汁一样醇甜。
大概就因为这颗未泯的童心吧,一些别人认为是不算稀奇的事,在我,却总要兴奋得大喊大叫。
现在,我就又想叫喊了:最近,我真的看见了天上落下的星河——那明亮得耀眼的珠宝。
那是在汴京——开封。这个赫赫有名的宋代京都汴梁城,果真又一次牵下了天上的星河,让无数次揣想过《东京梦华录》笔下灯宵月夕的我,感到如此新奇和庆幸。
素享盛誉的汴京,果不负人愿。在月华皎皎的元宵节,它再次以花光满路千门如昼的姿颜,呈现了它非同寻常的辉煌。
非是我这个初来乍到的外来客言辞夸大,我总觉得在汴京看灯会,别有一番意趣,在灯会中看汴京,别有一番别处难以得见的古城神韵和京都风光。
这种新奇有趣的感觉缘何而来?是因了那些盏灯,也因了那看灯的人,也因了那挂灯的街。
先说那街。
汴京的街,古今相映成趣,一片繁荣。路这厢,高高耸立起一幢幢现代化大楼;路那厢,则一色是明清风味的木柱木门木栅,特别是那雕镂朱漆的木窗棂,很能教人想起白话小说中所写的布衣小帽的“市井人家”。甚至连门口那长垂的竹帘一动,你都会蓦然一惊:是要走出一位肩搭长巾鼻头抹了点白粉的“酒保”,还是珠钗满头罗裙曳地的“女娇娃”?
且说那人。
也许正月正是“闲月”吧,不大的汴京城竟拥集了这么多的“闲人”。
紧挨着相国寺的小商品市场,设在一条长而又长的窄巷内,天天人头攒动,熙来攘往,那琳琅满目的小摊和形形色色的顾客,还真像升平鼎盛的北宋“相国寺万姓交易”的盛况呢!那儿,摆着那么多卖各色小吃的食摊,香气四溢,烟雾腾腾,碗盏丁冬,吆声大作。那个素享盛名的“第一楼”,更是整日价顾客盈门,座无虚席。这一切,不也大有向以时令小吃著称天下的汴京城遗风么?但是,我晓得,这盛况,这胜景,前些年是断断没有的,假如没有改革开放的新经济政策带来的繁荣,一向贫寒的豫东农民,能这样衣帽鲜亮亮、脸上油光光地率领举家老小来开封大饱眼福和口福吗?
今年,到开封游逛的人特别多,逛街的最主要目的,就是来观灯。
再说那灯。
我们抵达之时,虽是正午,却见鼓楼、龙亭这些主要街区,俱已“东风夜放花千树”了。
说也怪,越盼淡月胧明,偏偏日落迟迟,待挨得黄昏近,笑语喧,好心的主人却又劝阻道:此时去观灯,保准你们挨都挨不到跟前!
纵然心急难耐,也只好耐下心来,远远地站在门口,放眼眺望长街,果然是人潮滚滚,黑压压一片。虽未亲临,可是一阵阵传来的欢声笑浪,越发教你心痒痒得如痴如醉了。
好容易等到了“灯火阑珊”时。哦,这话儿也许不算准确,已是夜露生凉月横中天了,兴致浓浓的观灯人,还是一簇簇一队队地蜂拥不绝。
汴京城名不虚传,而汴京人也果有奇术异能!你看那一盏盏巧夺天工的彩灯,真个是收尽了祥云五色荧煌炫转,那千百盏争奇斗俏的灯,一一地当街密密地排列开来,交相辉映,金光四射。近近地看,真是千姿百态,大放光华,直教人眼花缭乱;远远地望,只见高高低低,五颜六色,飞旋流转,闪闪烁烁,道它是银河垂地,一点也不夸张。不信的话,此时你抬头望望中天,平日如练的素月,也悄然失色,端端地消淡了很多光华。
古人观灯,只能欣赏那奇巧百端的扎灯技艺,点的是蜡烛,糊的是绢纸,纵然巧夺天工,也难经风吹雪打;而今的灯,有了科学技术辅佐,自然更加高明。你看那腾跃而起的奔马灯浑身通亮,那纵马奔驰的勇士目光如炬;那能与人对话的机器娃娃灯前趋后仰,憨态可掬;那大书“为民作主”的扇子灯来回穿梭,熠熠生辉。
呵,怪不得,所有的看灯人都不恋恋于那些只有光色,只亮不转的小灯,却把以上那些巨大的,既有传统技巧,又有现代化特色的新鲜有趣的大转灯,密匝匝地围了个水泄不通。
一点不错,尽管灯节是古老传统,但人,毕竟是80年代的人,现代人最仰慕的还是科学技术和现代文明啊!
兴尽欲归时,在长街的拐角处,却又见到了一幅教我怦然心动的景象——一间小木楼的门窗呀地一声启开,一根长竹竿软软地伸将出来,竹竿头上,滴溜溜地悬了一盏八角宫灯,那宫灯虽小,款式却玲珑剔透,做工也极精致细巧。一时间,我没看清灯壁上那悠悠旋转的花卉图样,只觉得像飘过去一簇飞花,一团流云……
我看得呆了,循了那挑灯的手望去,恍恍的灯影下,只见是一个穿猩红雪衫的姑娘。许是那衣衫太红,那灯光太朦胧了,我看不清姑娘的眉眼儿,只见她那笑盈盈的脸蛋儿,被身上那件红衫,手中的那盏红灯,映照成了一团艳艳的红云……
那红云,那灯影,久久地晃在我的眼前,直伴着我进入梦境。
午夜,我果然重温了少年时的梦——我见那闪闪烁烁的星星,都从天河里飞溅下来,变成了“灯雨”,洒落在汴京城……
(本文有删改)
12. 从结构上分析作品为什么先写街、再写人、后写灯。
【答案】①先写街的繁荣做铺垫,引出人潮汹涌。②再写游人众多,为后面观灯受阻理伏笔。③最后写观灯盛况,把作品推向高潮并点题。④层层铺垫,层层推进。
【解析】审题“从结构上分析”可知,此题考查考生对结构的把握。结合知识储备可知,结构上可以从开门见山、首尾呼应、卒章显志、伏笔照应、层层深入、过渡铺垫、烘托铺垫、前后照应等角度思考。文章先写街的繁荣,引出人潮汹涌;再写游人众多,为后面观灯受阻理伏笔;最后写观灯盛况,把作品推向高潮并点题。文章层层铺垫,层层推进。最后根据分析,准确表达。
五、随堂演练
(一)阅读下面的文字,完成第1小题。(拉萨中学高三年级2022届第一次月考
语文试题)
报 秋
宗璞
①似乎刚过完春节,什么都还来不及干呢,已是长夏天气,让人懒洋洋的像只猫。一家人夏衣尚未打点好,猛然却见玉簪花那雪白的圆鼓7鼓的棒槌,从拥挤着的宽大的绿叶中探出头来。我先是一惊,随即怅然。这花一开,没几天便立秋。以后便是处暑便是白露便是秋分便是寒露,过了霜降,便立冬了。真真的怎么得了!
②这花的生命力极强,随便种种,总会活的。不挑地方,不拣土壤,而且特别喜欢背阴处,把阳光让给别人,很是谦让。据说花瓣可以入药。还有人来讨那叶子,要捣烂了治脚气。我说它是生活上向下比,工作上向上比,算得一种玉簪花精神罢。
③我喜欢花,却没有侍弄花的闲情。因有自知之明,不敢邀名花居留,只有时要点草花种种。有一种太阳花又名死不了,开时五色缤纷,杂在草间很好看。种了几次,都不成功。“连死不了都种死了。”我们常这样自嘲。
④玉簪花却不同,从不要人照料,只管自己蓬勃生长。往后院月洞门小径的两旁,随便移栽了几个嫩芽,次年便有绿叶白花,点缀着夏末秋初的景致。我的房门外有一小块地,原有两行花,现已形成一片,绿油油的,完全遮住了地面。在晨光熹微或暮色朦胧中,一柄柄白花擎起,隐约如绿波上的白机,不知驶向何方,有些植物的繁茂枝叶中,会藏着一些小活物,吓人一跳。玉簪花下却总是干净的。可能因气味的缘故,不容虫了近身。
⑤花开有十几朵,满院便飘着芳香。不是丁香的幽香,不是桂花的甜香,也不是荷花的那种清香。它的香比较强,似乎有点醒脑的作用,采几朵放在养石子的水盆中,房间里便也飘散着香气,让人减少几分懒洋洋,让人心里警惕着:秋来了。
⑥秋是收获的季节,我却是两手空空。一年、二年过去了,总是在不安和焦虑中。怪谁呢,很难回答。
⑦久居异乡的兄长,业余喜好诗词。前天寄来南宋词人朱敦儒的西江月:日日深杯酒满,朝朝小圃花开,自歌自舞自开怀,无拘无束无碍。有史几番春梦,红尘多少奇才,不消计较与安排,领取而今现在。
⑧我把“领取而今现在”一句反复吟哦,觉得这是一种悠然自得的境界。其实不必深杯酒满,不必小圃花开,只在心中领取,便得逍遥。
⑨领取自己那一份,也有品味把玩、获得的意思。那么领取秋,领取冬,领取四季,领取生活罢。
⑩那第一朵花出现已一周,凋谢了。可是别的会一朵一朵再接上来。圆鼓鼓的花苞,盛开了的花朵,由一个个标擎着,在绿波上漂浮。
(选自 2018 年 3 期《钟山》,有删改)
1.文章对玉簪花的描写采用多种艺术手法,生动地描绘了“玉簪花”的形象,请简要分析。(6分)
【答案】①“玉簪花那雪白的圆鼓鼓的棒槌,从拥挤着的宽大的绿叶中探出头来”,把玉簪花比作圆鼓鼓的棒槌,让人仿佛看到饱满的花苞;“探”字拟人化,写出了玉簪花充满冲破绿叶重围的生机与活力。②太阳花又名“死不了”,但“死不了”都“种死了”;玉簪花不同,“从不要人照料,只管自己蓬勃生长”,采用对比,反衬出玉簪花生命力之强。③“一柄柄白花擎起,隐约如绿波上的白帆,不知驶向何方”,运用比喻,生动形象地写出了白色玉簪花在绿叶衬托下好似白帆荡漾的情态,突出作者对玉簪花积极乐观生活态度的赞美。
【解析】审读题干可知,本题考查鉴赏表达技巧的能力。结合必备知识,联系文段中描写玉簪花的语段,可以总结出运用了比喻、拟人的修辞手法,运用了对比、托物言志的表现手法,如,①“玉簪花那雪白的圆鼓鼓的棒槌,从拥挤着的宽大的绿叶中探出头来”,前句运用比喻的修辞手法,把含苞待放的玉簪花比作“圆鼓鼓的棒槌”,让人眼前一亮,仿佛看到饱满的准备盛开的花苞形象;后句中的动词“探”字用得极好,把玉簪花拟人化,赋予玉簪花以人的动作行为,赞美了玉簪花充满冲破绿叶重围的生机与活力。如,②“有一种太阳花又名死不了……种了几次,都不成功。‘连死不了都种死了’”“玉簪花却不同,从不要人照料,只管自己蓬勃生长”,这里运用对比手法,把太阳花与玉簪花作对比,反衬出玉簪花生命力之强。如,③“一柄柄白花擎起,隐约如绿波上的白帆,不知驶向何方”,这句话运用比喻,生动形象地写出了白色玉簪花在绿叶衬托下好似白帆荡漾的情态,突出作者对玉簪花积极乐观生活态度的赞美。如,④“不是丁香的幽香,不是桂花的甜香,也不是荷花的那种清香。它的香比较强,似乎有点醒脑的作用”这里运用对比手法,把玉簪花的香味与丁香、桂花、荷花的香味作比,写出了玉簪花香气的与众不同,突出玉簪花的香气可以让人警醒的作用。如,⑤“不挑地方,不拣土壤,而且特别喜欢背阴处,把阳光让给别人,很是谦让。据说花瓣可以入药。还有人来讨那叶子,要捣烂了治脚气。我说它是生活上向下比,工作上向上比,算得一种玉簪花精神罢”,运用托物言志的手法,写出了玉簪花把阳光让给别人,花叶可入药,象征生活上向下比,工作上向上比的无私奉献精神。
(二)阅读下面的文字,完成下面第2—3小题。(山东省济宁市2022届高三第一次高考模拟)
井冈瀑布
黄文山
六月,井冈的杜鹃已然谢了,但经过整整一个春天雨水的滋润,满山的草木却如墨染似地浓绿。一竿竿翠竹被风轻轻地摇动,在无边的林海中漾起一道又一道波浪。每天,太阳出来以前是云雾的世界,像是有一群群灰色的巨人在不断地穿梭来往,他们都裹着湿漉漉的大衣,无意间碰上便会沾上一脸一手的水气,令人想起那一场又一场无声却温柔的夜雨。小溪在不知不觉中丰腴起来,远远近近,似乎到处都是活泼泼的水声。
此时最让人动心的当然还是瀑布。井冈山的瀑布这样多,多到久住的山民也说不清数量,再详细的地图也无法一一标出每一条瀑布的确切位置。何况,还有许多季节性的流水游瀑,或守候在你散步的小径旁,或闪现在疾驰的车窗边,常常是在不经意间,使你感受到一种意外的惊喜。
井冈瀑布是那样多姿多彩,变幻不定。有时,它像一阵风,在岩壑间轻轻地流转呼唤;有时它如漫天大雨,尽情地润湿山峦草木;有时,它是三两个隐者,躲在密密的丛林里轻歌曼舞;而更多的时候,它们成群结队从高高的山崖上呼啸而下,天地为之动容,草木因之失色。于是,你便明白了,大山的呐喊,原来是这样震人心魄。
井冈山瀑布最集中的地方是龙潭。龙潭在小井附近。一道长仅两公里的峡谷里,竟汇集了五潭十瀑。大小瀑布在悬崖峭壁之间,奔腾呼啸,引得峰鸣谷应,将大山的生命演绎得如此豪壮。
到龙潭看瀑布,既可以乘缆车,也可以步行,当然各有好处。缆车是从高空俯瞰,有一段几乎是贴着瀑布的水面缓缓下降,离开了缆车,无论是谁,也无法在这样近的距离、在这样的高度看着万斛泉流最初跌落的景象。五神河自远山迤逦而来,水流在临近悬崖的豁口之前,或许还有几分踌躇乃至几分慌乱,但跌落时却显得异常的平静。听不到喧哗和嘈杂,看不到拥挤和推搡,那一种凌空跃下的安详和沉着,让人惊讶得说不出话来。
当然,要观赏瀑布最后的跌落,则须下了缆车,徒步走到瀑布近前。瀑布的下方,是一面空潭。瀑布落到潭中,发出喧雷般的响声,溅起的水花,化作漫天大雨。瀑流的下落千姿百态,有急急匆匆,一泻到底的;有从容优雅,款款而降的;也有寻找岩石作落脚点,悄然离队,最终又不得不从岩石上漫流而下的;还有的,只是一味往同伴的身后躲闪,希望借此拖延坠落的时间。于是,一帘瀑布里,景象万千,每一股大瀑布里都藏着无数小瀑布,水流纵横交错,穿梭来往,溅珠喷玉,展开了一幅幅纷纭变幻的生命景象。
在瀑布的上方,情景却完全不同。透过稀疏的树丛,面前只是一条不起眼的小溪。叶隙筛下的点点阳光,在溪面上轻轻地跳跃着,溪水缓缓流过树丛,流过石滩,像一支德沃夏克极具抒情意味的交响曲。它们哪里知道,仅仅是几步之外,它们的命运将要发生根本性的变化。它们没有任何选择,甚至不容许有一丝犹豫,就相互簇拥着向一道深渊一跃而下。这身不由己的一跃,使得它们生命的瞬间如此壮观又如此辉煌!
倘若面前没有峭岩悬崖,倘若没有忘我的奋身一跃,也便没有这样一道绚丽的生命华彩。那么,溪水将依然唱着平静而舒缓的歌,在丛林中穿行,与鹅卵石和水草嬉戏,像每一条平平常常的小溪。看来,只要给它们机会,任何一条看似不起眼的小溪,都能将生命化作万丈飞瀑。只不过不是所有的溪流都能拥有这样的瞬间,但也并非所有的溪流都向往这样的辉煌。于是,小溪也罢,瀑布也罢,都以自己的方式生活着,并且丰富着世界。而对于大自然来说,只要存在,便是一种美丽。
六月,在井冈山旅行,当朝雾消散的时候,不妨在山林中找一个静静的角落,听听瀑布的喧响。那似风似雨的轻吟抑或如雷如鼓的轰鸣,都能引发你内心的回应,毕竟,那是大自然的呼唤,是大地律动的脉搏。没有什么比这样的声音更让人沉醉了。
(选自《三月风》2022年第1期,原文有删改)
2.本文运用点面结合的手法来表现井冈瀑布,试对此作具体分析。(4分)
3.赏析文中画线语句的表达特点和效果。(4分)
⑴它们成群结队从高高的山崖上呼啸而下,天地为之动容,草木因之失色。
⑵溪水缓缓流过树丛,流过石滩,像一支德沃夏克极具抒情意味的交响曲。
【答案】2.①文章既从“面”(整体)上描述了井冈瀑布数量众多、多姿多彩的基本特点,又从“点”(个体)上全方位、多角度生动描绘了井冈瀑布的代表——龙潭瀑布(2分)。②这种点面结合的手法,能够使读者对井冈瀑布得到既全面又直观的认识,从而增强文章的表现力(2分)。共4分。意思对即可。
3.①运用拟人和夸张手法,生动地描绘出井冈瀑布数量众多、气势磅礴的特点,突出了瀑布给人的强烈感受。(2分)
②运用通感的修辞手法,将诉诸视觉的溪水比作诉诸听觉的乐曲,十分形象地表现了溪水舒缓优美、让人动情的特点。(2分)
【解析】审读两题题干可知,2、3题都是鉴赏表达技巧类考题,第2题是对点面结合手法的具体分析,第3题主要是对修辞手法的判断和分析。结合必备知识中相关知识点,联系文本具体内容,可以写出点面所指代的具体内容,判断出两个画线语句运用了拟人、夸张和通感的修辞手法,进而分析出其在具体语境中的作用。最后根据分析条理清晰地写出答案。
专题13+鉴赏散文的表达技巧(讲义)-2024年高考语文二轮复习讲练测(新教材新高考): 这是一份专题13+鉴赏散文的表达技巧(讲义)-2024年高考语文二轮复习讲练测(新教材新高考),共19页。
考点16 小说之环境描写类鉴赏(讲义+题组训练)-2022年高考语文二轮复习讲练测(新高考): 这是一份考点16 小说之环境描写类鉴赏(讲义+题组训练)-2022年高考语文二轮复习讲练测(新高考),文件包含考点五环境描写类鉴赏讲义docx、考点五环境描写类鉴赏题组训练解析版docx、考点五环境描写类鉴赏题组训练原卷版docx等3份试卷配套教学资源,其中试卷共36页, 欢迎下载使用。
考点15 散文之文本探究类鉴赏(讲义+题组训练)-2022年高考语文二轮复习讲练测(新高考): 这是一份考点15 散文之文本探究类鉴赏(讲义+题组训练)-2022年高考语文二轮复习讲练测(新高考),文件包含考点七文本探究类鉴赏讲义docx、考点七文本探究类鉴赏题组训练解析版docx、考点七文本探究类鉴赏题组训练原卷版docx等3份试卷配套教学资源,其中试卷共25页, 欢迎下载使用。

