2021四川绵阳东辰国际学校高一下学期第一次月考生物试卷含答案
展开www.ks5u.com
东辰中学高2020级第一学月质量测试——生 物
第Ⅰ卷(选择题,共60分)
一、选择题(本题包括20小题,每小题1分,共20分。每小题只有一个选项符合题意。)
1(改编).下列关于模拟细胞大小与物质运输效率之间的关系的实验中说法错误的是
A.本实验自变量是不同大小的琼脂块,因变量是NaOH进入琼脂块“细胞”的深度
B.细胞体积越大,其相对表面积越小,细胞的物质运输的效率就越低
C.除物质运输效率,细胞核也是限制细胞不能无限长大的原因
D.多细胞的生长既靠细胞生长增大细胞的体积,还要靠细胞分裂增加细胞的数量
2(原创).细胞体积大小与其代谢活动的要求相适应,不同的细胞存在着不同的适应方式。下列有关说法错误的是
A.支原体与外界进行物质交换的效率一般较低
B.草履虫体积较大,有两个细胞核,利于控制细胞的遗传和代谢
C.变形虫的伸缩泡能增大细胞的生物膜面积,有利于物质交换
D.卵细胞体积较大决定了胚胎发育前期所需的营养物质几乎不来源于外界
3.20条染色体的玉米体细胞连续3次有丝分裂,产生的子细胞数和细胞内染色体分别是
A.6个 20条 B.6个 80条
C.8个 20条 D.8个 80条
4.如图下列哪种细胞处于何时期的分裂图
①干细胞 ②茎形成层细胞 ③蓝藻 ④ 有丝分裂前期 ⑤有丝分裂后期
A.①④ B.③⑤ C.②⑤ D.②④
5(改编).正常人体细胞内含有46条染色体。若某人的一个处于有丝分裂后期的肝细胞内,全部DNA数目确切地说应为
A.大于46 B.等于92 C.等于46 D.大于92
6(原创).下列有关“观察根尖分生组织细胞的有丝分裂”实验的叙述,错误的是
A.视野中看到的分生区细胞大多具有细胞核
B.制作装片的前后都需要漂洗
C.制成的装片先在低倍显微镜下找到分生区细胞:细胞呈正方形,排列紧密
D.解离的目的是使细胞分离,压片的目的是使细胞分散
7(原创).在个体发育中,通过细胞增殖增加细胞数目,通过细胞分化增加细胞种类,下列相关说法正确的是
A.人的皮肤生发层细胞不含有血红蛋白基因,所以不能合成血红蛋白
B.植物根尖细胞中无叶绿体,故用根尖细胞不能培养出含叶绿体的植物体
C.有丝分裂间期完成的 DNA 复制和有关蛋白质的合成,均在细胞核中进行
D.细胞分裂存在于个体发育整个生命过程中,细胞分化不仅仅发生在生物体的胚胎发育阶段
8(原创).下列有关细胞全能性的叙述,正确的是
A.克隆羊的诞生说明高度分化的动物细胞具有全能性
B.玉米种子萌发长成新植株体现了细胞具有全能性
C.用花粉培育成的植株往往高度不育,说明花粉细胞不具有全能性
D.雄蜂由卵细胞发育而来体现了动物细胞具有全能性
9.2009年度的诺贝尔生理学或医学奖授给了三位美国科学家,以表彰他们“发现端粒(染色体上的一种结构)和端粒酶是如何保护染色体的”。他们的研究成果揭示,端粒变短,细胞就老化:如果端粒酶活性很高,端粒的长度就能得到保持,细胞的老化就被延缓。下列有关叙述正确的是
A.细胞衰老与染色体无关
B.端粒变短时,细胞染色质收缩,代谢减慢
C.端粒变短时,酶活性升高,代谢加快
D.所有细胞的衰老都可用“端粒学说”来解释
10(原创).下列关于细胞分裂、分化、衰老、凋亡和癌变的叙述,不正确的是
A.草履虫细胞衰老与机体衰老总并不都是同步进行的
B. 细胞癌变后,细胞周期变短,细胞彼此之间的黏着性降低
C.细胞的有丝分裂对生物性状的遗传有贡献
D.细胞分化、衰老、凋亡、癌变都都受基因的控制
11(改编).关于细胞生命历程的叙述,正确的是
A.胚胎细胞中存在与细胞凋亡有关的基因
B.原癌基因与抑癌基因在正常细胞中不表达
C.真核细胞不存在无丝分裂这一细胞增殖方式
D.老年人头发变白是因为细胞中不能合成酪氨酸酶,黑色素无法合成
12.正常人的染色体数是46条,人在减数分裂时,可能找到两个X染色体的是
①精原细胞 ②卵原细胞 ③初级精母细胞 ④初级卵母细胞 ⑤次级精母细胞 ⑥次级卵母细胞
A.①③⑤⑥ B.②④⑥ C.①③⑤ D.②④⑤⑥
13(改编).下列各种动物细胞中,不含同源染色体的是
①口腔上皮细胞 ②受精卵 ③极体 ④初级精母细胞 ⑤次级卵母细胞
A.①③④ B.③⑤ C.④⑤ D.①③
14.正常进行分裂的果蝇细胞,同源染色体、染色单体、染色体、DNA分子数量之比为0:0:1:1,则该细胞所处的时期是
A.有丝分裂后期 B.减数第一次分裂末期
C.减数第二次分裂前期 D.减数第二次分裂后期
15.某一生物有2对同源染色体。假设一个初级精母细胞在产生精细胞的过程中,其中一个次级精母细胞在分裂后期有一对姐妹染色单体移向了同一极,则这个初级精母细胞产生正常精细胞和异常精细胞的比例为
A.1∶1 B.1∶2 C.1∶3 D.0∶4
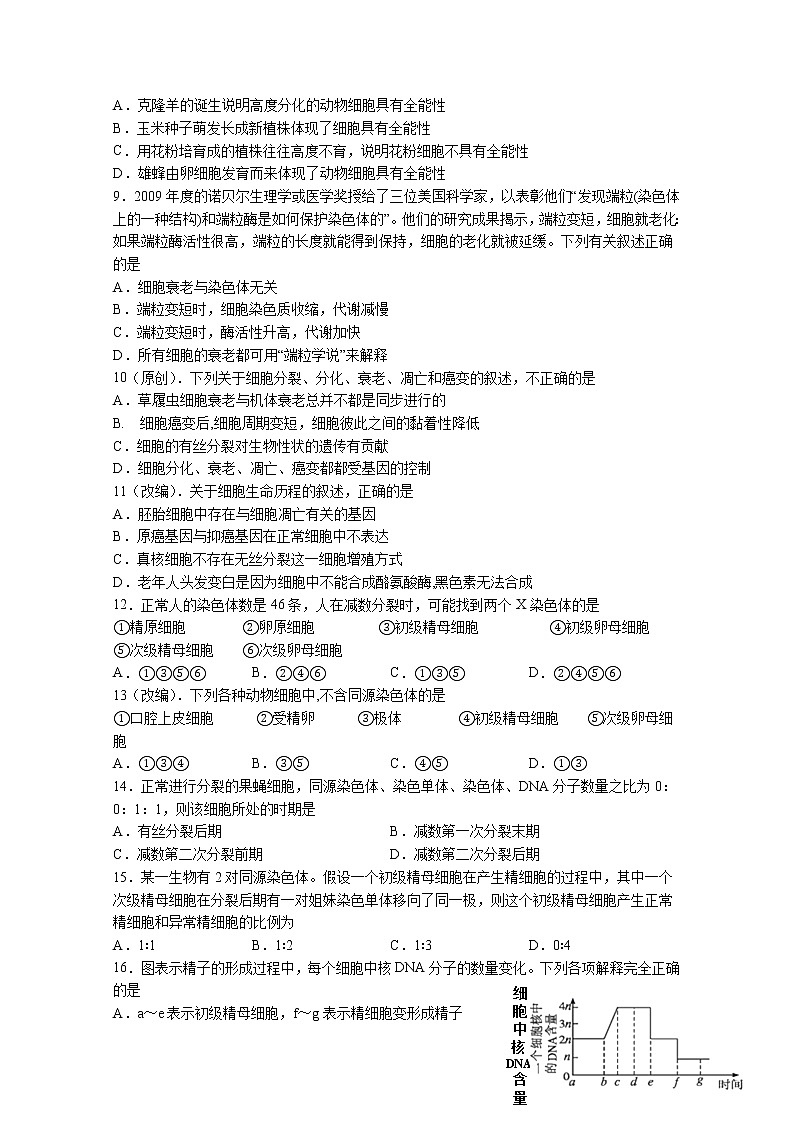
16.图表示精子的形成过程中,每个细胞中核DNA分子的数量变化。下列各项解释完全正确的是
A.a~e表示初级精母细胞,f~g表示精细胞变形成精子
B.b点表示初级精母细胞形成,g点表示减数第二次分裂结束
C.d~e过程同源染色体分离,e~f过程非同源染色体自由组合
D.e点表示次级精母细胞形成,f点表示减数分裂结束
17.某动物的卵巢中有初级卵母细胞6000个,每个细胞中有染色体20条,若这些细胞都可进行减数分裂,那么生成的卵细胞的个数和种类最多分别是
A.6000和220 B.24000和220 C.6000和210 D.24000和210
18(改编).如图表示在不同生命活动过程中,某高等动物细胞内染色体数目的变化曲线。据图分析,下列叙述不正确的是
A.该生物体内非同源染色体的自由组合发生在 a 段
B.a+b 段可以组成一个完整的细胞周期
C.b 段细胞内不可能存在同源染色体
D.d 段细胞中染色体组成可能与 a 段不同
19(原创).阳阳做了性状分离比的模拟实验:在2个小桶内各装入20个等大的方形积木(红色、蓝色各10个,分别代表“配子”D、d),分别从两桶内随机抓取1个积木并记录,直至抓完桶内积木。结果DD∶Dd∶dd=12∶6∶2,他感到失望。下列给他的建议中不合理的是
A.把方形积木改换为质地、大小相同的小球,以便充分混合,避免人为误差
B.每次抓取后,应将抓取的小球放回原桶,保证每种小球被抓取的概率相等
C.重复抓50~100次,保证实验统计样本数目足够大
D.将某桶内的2种小球各减少到一半,因为卵细胞的数量比精子少得多
20.利用基因型为Dd的杂合高茎豌豆进行相关实验,下列比例最能说明分离定律实质的是
A.自交后代产生高茎与矮茎两种表现型,比例接近于3:1
B.减数分裂产生D和d两种配子,比例接近于1:1
C.自交后代有DD、Dd和dd三种基因型,比例接近于1:2:1
D.测交后代产生高茎与矮茎两种表现型,比例接近于1:1
二、选择题(本题包括20小题,每小题2分,共40分。每小题只有一个选项符合题意。)
21(课时作业).某雄性动物体细胞内有3对同源染色体,其中A、B、C来自父方,a、b、c来自母方。则该个体产生的配子中,同时含有3条父方染色体的可能性以及一个精原细胞经减数分裂(无交叉互换)产生的精子中的染色体的组合类型有几种
A.1/4;4 B.1/4;2 C.1/8;4 D.1/8;2
22(原创).下列关于细胞增殖的叙述中,正确的是
A.酵母菌增殖的方式一般是二分裂
B.精原细胞可进行两次连续的分裂产生精子,属于连续分裂的细胞,所以具有细胞周期
C.核膜和核仁在有丝分裂过程中,消失和再现的时期也是动、植物细胞有丝分裂过程中区别最大的两个时期
D.蓝藻细胞和动物细胞在有丝分裂过程中形成纺锤体的方式不同
23(改编).有人用32P标记的磷酸盐浸泡蚕豆幼苗(体细胞含6对染色体),追踪放射性的去向以研究蚕豆根尖细胞分裂情况,得到根尖细胞连续分裂的时间(单位:h)数据如图所示。下列叙述正确的是
A.图中蚕豆根尖细胞分裂的完整细胞周期有三个
B.姐妹染色单体出现的时期细胞中正在形成纺锤体
C.实验过程中可观察到含6、12、24条染色体的细胞
D.高倍显微镜观察时,看到细胞核中染色体着丝点排列在赤道板位置,判断处于分裂中期
24(优化探究).下图为某高等动物细胞分裂的图像,据图分析下列叙述不正确的是
A.上述细胞中染色体数和核DNA分子数之比为1∶2的是丙、丁细胞
B.图中丁细胞是次级精母细胞
C.丙→丁的实质是同源染色体的分离
D.丁细胞中含有一个四分体
25(原创).某实验室进行下图所示实验研究,下列相关叙述中正确的是
A.肝细胞、神经细胞、上皮细胞等细胞中基因组成相同,蛋白质完全不同
B.与纤维母细胞相比,经过程a形成的诱导干细胞的全能性较高
C.过程b是诱导干细胞的形态、结构和遗传物质发生稳定性差异的过程
D.上述细胞中具有细胞周期的是诱导干细胞和神经细胞
26(改编).下列有关叙述正确的是
A.细胞衰老时细胞核体积增大,染色质固缩,导致核DNA分子数会发生改变
B. 致癌病毒能将其致癌基因(核酸序列)整合进入人的基因组中,从而诱发人的细胞癌变
C.凋亡细胞内所有基因的表达都下降,酶活性都减弱
D.人口腔上皮细胞有丝分裂前期染色质高度螺旋化、缩短变粗形成染色体
27(优化探究).关于观察蝗虫精母细胞减数分裂固定装片的实验,下列说法不正确的是
A.选择雄性动物的生殖器官,更易观察到减数分裂
B.含有染色单体的细胞也可能处于减数第二次分裂
C.减数第一次分裂后期和减数第二次分裂后期染色体数目相同
D.所观察细胞染色体数量不可能为精子的4倍
28.图l是某生物的一个初级精母细胞,图2是该生物的五个精细胞.根据图中的染色体类型和数目,判断这五个精细胞至少来源于几个初级精母细胞
A.2个 B.3个 C.4个 D.5个
29(改编).下列关于人类精子形成过程的说法错误的是
A.1个细胞中四分体最多有46个 B.一个细胞中核DNA数最多可达92个
C.1个细胞中染色单体数最多可达92条 D.姐妹染色单体携带的遗传信息可能不同
30.下列有关细胞增殖,受精作用的描述正确的是
A.受精卵中的染色体来自于母亲的比来自于父亲的多
B.人的一个次级精母细胞中有0或1或2条X染色体
C.次级精母细胞中染色体的数目等于神经细胞中的染色体数
D.初级精母细胞核中的DNA分子和神经细胞核中的DNA分子数目相同
31.如图表示人体细胞分裂和受精作用过程中,核DNA含量和染色体数目的变化,据图分析正确的是
A.图中GH段和OP段,细胞中含有的染色体数相等
B.图中M点细胞核中的DNA数正好与L点细胞中的核DNA相同
C.同一双亲的后代长相有所不同,其主要原因与GH段和LM段有关
D.图中GH段的染色体行为变化和CD段相同
32(改编).下图表示某一高等生物细胞分裂的不同时期,对此认识正确的是
A.卵原细胞减数分裂过程中不会出现图④所示的情况
B.减数分裂过程中DNA数目变化曲线和每条染色体上的DNA数目变化曲线的变化趋势完全相同
C.③内有8条染色单体,睾丸中不可能同时存在上图所示的四种细胞
D.若④中的a为X染色体,则b不可能是X或Y染色体(XY是一对同源染色体)
33(改编).如图为与有丝分裂相关的坐标曲线。下列相关说法不正确的是
A.若纵坐标表示一条染色体中 DNA 的含量,则c-d过程细胞中 DNA含量不变
B.若纵坐标表示一个细胞中DNA 的含量,则c点时一条染色体中DNA的含量与a点相同
C.若纵坐标表示一条染色体中DNA的含量,则a-c过程染色体数目不变
D.若纵坐标表示一个细胞中 DNA 的含量,则a-c过程染色体数目不变
34.图1所示为某高等动物细胞内的同源染色体对数的变化曲线,图2是该动物的一个细胞分裂示意图,下列叙述正确的是
A.A-F段表示减数分裂,因为细胞分裂后染色体数为n
B.I-J表示受精作用,此过程能体现细胞膜的结构特性---流动性
C.AB段可发生交叉互换和非同源染色体的自由组合
D.图2细胞对应时期为图1的CD段
35(原创)列是有关孟德尔的豌豆7对相对性状的杂交实验的叙述,错误的是
A.进行杂交实验时,需要在花粉未成熟前对母本进行去雄并套袋
B.运用统计学方法处理7对相对性状的杂交实验结果时,发现F2的分离比都是类似的
C.解释性状分离现象时,提出的主要假设是F1产生配子时控制不同性状的基因彼此分离
D.假说能解释F1自交产生3∶1分离比的现象,但假说不一定就是正确的
36.玉米的甜和非甜是一对相对性状,随机取非甜玉米和甜玉米进行间行种植,其中一定能够判断甜和非甜的显隐性关系的是
A. B. C. D.
37(原创).将具有一对相对性状的纯种豌豆个体间行种植,另将具有一对相对性状的纯种玉米个体间行种植。下列关于具有隐性性状的一行植株上所产生的F1的叙述正确的是
A.豌豆和玉米都有显性个体和隐性个体
B.豌豆都为隐性个体,玉米既有显性个体又有隐性个体
C.豌豆和玉米的显性个体和隐性个体的比例都是3∶1
D.玉米都为隐性个体,豌豆既有显性个体又有隐性个体
38.人的前额V形发尖与平发尖是由一对遗传因子(A、a)控制的一对相对性状,如图所示。约翰是平发尖,他的父母都是V形发尖。约翰的父母再生一个平发尖女孩的概率是
A.1/16 B.1/8 C.1/4 D.1/2
39.一批基因型为AA与Aa的豌豆,两者数量之比是1∶3。自然状态下(假设结实率相同)其子代中基因型为AA、Aa、aa的数量之比为
A.3∶2∶1 B.7∶6∶3 C.5∶2∶1 D.1∶2∶1
40(原创)猪的的长毛、短毛是一对相对性状,按分离定律遗传。为了选育纯种的长毛猪,让长毛猪自由交配多代,但发现每一代中总会出现约1/3的短毛猪,其余均为长毛猪。由此推断正确的是
①猪的短毛性状是由显性遗传因子控制的 ②自由交配后代出现短毛猪是性状分离的结果 ③自由交配后代长毛猪中既有杂合子又有纯合子 ④长毛猪与短毛猪杂交后代中长毛猪约占1/2
A.①② B.②③ C.②④ D.①④
第Ⅱ卷(非选择题,共30分)
41(改编).如图表示人体骨髓造血干细胞的生命历程。请据图回答下列问题:
(1)由①细胞形成的④细胞仍然保持着其特有的___________和__________能力。
(2)c过程的实质是____________________________。
(3)若白细胞发生了癌变,根本原因是细胞中的原癌基因和抑癌基因发生了突变,原癌基因的作用是____
________________________________________。 化疗时采用的烷化剂,如二氯二乙胺能够与DNA分子发生反应,从而阻止参与DNA复制的酶与DNA的相互作用,此类药品作用于癌细胞周期的________期。
(4)现有衰老的细胞和新生的细胞,用______________染色剂能将染色质染色。
42(改编).番茄中红果、黄果是一对相对性状,D控制显性性状,d控制隐性性状。根据遗传图解回答下列问题。
(1)红果、黄果中显性性状是________,做出这一判断是根据哪一过程?________________。
(2)F1与F2中红果的基因型相同的概率是________
(3)P的两个个体的杂交相当于何种交配方式________?
(4)F2红果自交得F3,F3中稳定遗传的红果的比例是_______。
43(改编).下列示意图分别表示某雌性动物(2n=4)体内细胞正常分裂过程中不同时期细胞内染色体,染色单体和DNA含量的关系,以及细胞分裂图像,请分析并回答:
(1)图①中a柱表示的是_________。图①中Ⅱ的数量关系对应于图②中的__________。图①中的数量关系由Ⅱ变化为Ⅲ,相当于图②中的______过程(填“__到__”)。
(2)图①中Ⅰ、Ⅱ、Ⅲ、Ⅳ所对应的细胞中不一定存在同源染色体的是__________,一定不存在同源染色体的是_____________。
(3)—对正常的夫妇,生了一个染色体组成为XYY。可能原因是__________(填“父亲”或“母亲”)在减数分裂过程中出现错误,且在________时期发生异常(用图①中的Ⅰ、Ⅱ、Ⅲ、Ⅳ表示)。
(4)若该动物雌雄交配后产下多个子代,各子代之间及子代与亲本间性状差异很大,主要与图①中_________时期所发生的变异有关(用图①中的Ⅰ、Ⅱ、Ⅲ、Ⅳ表示)。
生物答案
1.A 2.A 3.C 4.C 5.D 6.B 7.D 8.D 9.B 10.A 11.A 12.D 13.B
14.D 15.A 16.D 17.C 18.B 19. D 20.B 21.D 22.C 23.B 24.D 25.B
26.B 27.D 28.A 29.A 30.B 31.C 32.D 33.D 34.B 35.C 36.C 37.B
38.B 39.B 40. C
41.(每空一分,共6分) 分裂 分化 基因的选择性表达或遗传信息的执行情况不同 主要负责调节细胞周期,控制细胞的生长和分裂过程 间 醋酸洋红液或龙胆紫溶液
42.(除标记外每空2分,共8分) 红果(1分) 红果自交出现性状分离(1分) 2/3 测交 1/2
43.(每空2分,共16分)染色体 甲丙 丙到乙 I Ⅲ和IV 父亲 Ⅰ Ⅱ
2022-2023学年四川省绵阳东辰国际学校高一生物(上)期末模拟试卷(一)含答案: 这是一份2022-2023学年四川省绵阳东辰国际学校高一生物(上)期末模拟试卷(一)含答案,共20页。
2022-2023学年四川省绵阳东辰国际学校高一生物(上)期末模拟试卷(二)含答案: 这是一份2022-2023学年四川省绵阳东辰国际学校高一生物(上)期末模拟试卷(二)含答案,共20页。试卷主要包含了单选题,填空题等内容,欢迎下载使用。
四川省宜宾市叙州区东辰学校2022-2023学年高一上学期第一次月考生物试题(含答案): 这是一份四川省宜宾市叙州区东辰学校2022-2023学年高一上学期第一次月考生物试题(含答案),共22页。试卷主要包含了单项选题,非选择题等内容,欢迎下载使用。

