2022年湖北省襄阳市谷城县中考一模生物卷及答案(文字版)
展开
这是一份2022年湖北省襄阳市谷城县中考一模生物卷及答案(文字版),文件包含2022年湖北省襄阳市谷城县中考一模生物答案docx、2022年湖北省襄阳市谷城县中考一模生物试卷docx等2份试卷配套教学资源,其中试卷共28页, 欢迎下载使用。
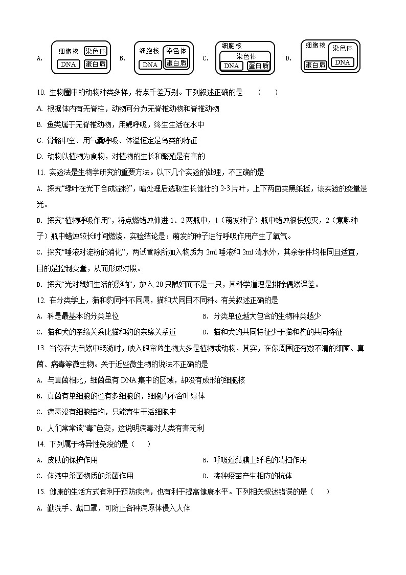
2022年湖北省襄阳市谷城县中考一模生物试题一、选择题1. 生物圈是最大的生态系统,保护生物圈是现代公民的基本素养和行为准则.下列有关生物圈的叙述,错误的是( )A. 生物圈是所有生物共同家园B. 生物圈范围包括整个地球C. 生物圈包括地球上全部的生物及其环境D. 生物圈包含所有不同层次的生态系统2. 古诗词里蕴含着不少生物学现象或规律。“落红不是无情物,化作春泥更护花”蕴含的生物学规律是A. 生物圈的物质循环 B. 生物间的竞争关系C. 生物适应环境 D. 生物的变异现象3. 如图为动植物细胞结构模式图,对它们结构和功能的叙述,正确的是( )A. 图甲可表示人的血液中成熟的红细胞,结构①的功能是控制物质出入细胞B. 图乙所示的细胞长时间放在清水中会涨破C. 西瓜清甜多汁,主要与图乙所示细胞中的结构②有关D. 甲乙所示的细胞中都有细胞生活所需的能量转换器﹣叶绿体和线粒体4. 下列关于植物类群的叙述,正确的是( )A. 若将以上植物分为A、B、D与C、E两类,则分类依据是有无种子B. C类植物的结构层次不能表示为:细胞→组织→器官→植物体C. D属于裸子植物,我们吃的“松子”是它的果实D. E类植物叶内没有输导组织,因此可作为监测空气污染程度的指示植物5. 学习生物学知识后,加深了我们对一些常见生命现象和生命活动规律的理解,便于生产生活中进行科学解释和应用。下列说法错误的是( )A. 所有植物细胞中都有线粒体和叶绿体B. 被子植物和裸子植物的种子中都有胚C. 人体主要的免疫器官包括淋巴结、胸腺和脾D. 吸烟、酗酒、吸毒、染上网瘾都是不良生活习惯,不利人体健康6. 如图为一名滑雪者的神经元(a)及神经系统组成(b)示意图,下列叙述不正确的是( )A. 完成滑雪过程的结构和功能基本单位只有aB. 结构③有利于神经冲动的传导C. 结构④中含有协调滑雪运动平衡的中枢D. ⑥中既有传入神经也有传出神经7. 如图是人体心脏四个腔及其所连血管示意图,下列描述正确的是A. ③④是动脉,流动着动脉血B. 四个腔室中,Ⅲ的壁最厚C. Ⅰ、Ⅱ之间的瓣膜是动脉瓣D. 体循环的途径是Ⅲ→③→①→Ⅰ8. 下列有关人体生理活动的叙述,正确的是( )A. 血液中的气体都是由红细胞中的血红蛋白来运输B. 肾小管重吸收作用消耗的氧气是通过扩散作用从血液进入组织细胞C. 经体循环,血液因营养物质减少,代谢废物增多,动脉血变成了静脉血D. 人能够控制呼吸运动暂时停止,这说明人的呼吸中枢位于大脑皮层上9. 下图能正确表示细胞核、染色体、DNA 和蛋白质之间的层次关系的是( )A. B. C. D. 10. 生物圈中的动物种类多样,特点千差万别。下列叙述正确的是 ( )A. 根据体内有无脊柱,动物可分为无脊椎动物和脊椎动物B. 鱼类属于无脊椎动物,用鳃呼吸,终生生活在水中C. 骨骼中空、用气囊呼吸、体温恒定是鸟类的特征D. 动物以植物为食物,对植物的生长和繁殖是有害的11. 实验法是生物学研究的重要方法。以下几个实验的处理,不正确的是A. 探究“绿叶在光下合成淀粉”,暗处理后选取生长健壮的2-3片叶,上下两面夹黑纸板,该实验的变量是光。B. 探究“植物呼吸作用”,将点燃蜡烛伸进1、2两瓶中,1(萌发种子)瓶中蜡烛很快熄灭,2(煮熟种子)瓶中蜡烛较长时间燃烧,实验结论是:萌发的种子进行呼吸作用产生了氧气。C. 探究“唾液对淀粉的消化”,两试管除所加入物质为2ml唾液和2ml清水外,其余条件均相同且适宜,目的是控制变量,从而形成对照。D. 探究“光对鼠妇生活的影响”,放入20只鼠妇而不是一只,其科学道理是排除偶然误差。12. 在分类学上,猫和豹同科不同属,猫和犬同目不同科。有关叙述正确的是A. 科是最基本的分类单位 B. 分类单位越大包含的生物种类越少C. 猫和犬的亲缘关系比猫和豹的亲缘关系近 D. 猫和犬的共同特征少于猫和豹的共同特征13. 当你在大自然中畅游时,映入眼帘生物大多是植物或动物,其实,在你周围还有数不清的细菌、真菌、病毒等微生物。关于近些微生物的说法不正确的是A. 与真菌相比,细菌虽有DNA集中的区域,却没有成形的细胞核B. 真菌有单细胞的也有多细胞的,细胞内不含叶绿体C. 病毒没有细胞结构,只能寄生于活细胞中D. 人们常常谈“毒”色变,这说明病毒对人类有害无利14. 下列属于特异性免疫的是( )A. 皮肤的保护作用 B. 呼吸道黏膜上纤毛的清扫作用C. 体液中杀菌物质的杀菌作用 D. 接种疫苗产生相应的抗体15. 健康的生活方式有利于预防疾病,也有利于提高健康水平。下列相关叙述错误的是( )A. 勤洗手、戴口罩,可防止各种病原体侵入人体B. 使用公勺公筷,可降低传播某些传染病的风险C. 合理膳食,有助于防止因营养过剩而导致的肥胖D. 适量运动,有助于降低某些心血管疾病的发病风险二、非选择题16. 阅读下面的资料,回答相关问题。谷城大薤山濒临汉江,南有南河,北有北河,两河夹山,现有总版图面积15万亩,森林覆盖率达93%。目前,这里各类植物达680余种,其中百年以上的古树名木800多棵,国家级保护动物20余种。放眼望去,满目苍翠、针阔叶混交、高乔中灌底草,原生植被、人工培育相结合,古树名木、野生动植物和谐相处。正是这多层次、多种类的动植物构成了大薤山优美的自然生态环境。图一表示薤山森林生态系统中的食物链和食物网,图二表示图一中某条食物链各生物体内有毒物质的相对含量。图三表示生态系统中的物质循环和能量流动,①~⑤表示生理过程。回答下列问题:(1)上述资料体现出薤山动植物资源非常丰富,其实质是体现了______的多样性。(2)根据食物链中能量流动的特点分析,鹰能从其中的一条食物链中获得较多的能量,这条食物链是______。(3)图一中的鹰分别对应图二中的______和图三中的B3。(4)与图一相比,图三中有较多的生态系统组成成分,其中的[ ]______是图一所不包含的生物成分。(5)图三中过程③体现了动物在自然界中的作用是促进______。(6)图一中爬行动物比两栖动物高等的主要原因是______摆脱了对水的依赖。17. 生物圈是一个统一的整体,生物圈中的生物之间存在着直接或间接的联系。下图表示人和绿色开花植物之间物质的关联,其中a、b、c、d表示物质,请据图回答问题:(1)绿色开花植物光合作用制造a,a通过______运到各处器官。(2)人体进行呼吸作用需要消耗a,a主要在消化道的被消化吸收进入血液,最先进入心脏四腔中的________,再运到组织细胞。(3)当肋骨间的肌肉和膈肌收缩时,肺内气压________(填“增大”或“减小”),于是b被吸入肺。(4)植物呼吸作用的产物可用甲图中________(填字母)表示。(5)图乙是24小时内植物释放氧气情况曲线图,b点积累的有机物比a点________。(选填“多”或“少”)(6)图丙表示糖类、脂肪和蛋白质在消化道各部位被消化的程度,Y曲线表示________的消化过程。18. 人体内的毛细血管数量大、分布广,不同组织器官内的毛细血管类型不同,如下图所示。
(1)图A为肺部毛细血管,多为连续型毛细血管,其基膜完整,且上皮细胞连接紧密,只允许________、二氧化碳等一些小分子物质通过,使肺泡与毛细血管之间的气体交换顺利进行。(2)图B所示为肾小球毛细血管,该管壁结构有利于肾小球和肾小囊内壁的________作用,保证了代谢废物顺利排出。(3)C图所示为分布在骨髓等处的毛细血管,其结构特点是通透性________,以便于造血干细胞分化而成的血细胞进入血液循环。(4)人们发现一些药物可以在很多器官和尿液中检测到,但是脑组织中却没有,推测该处毛细血管的形态最有可能是图中________(填字母)。这可以最大限度阻止多种有害物质进入脑部,以维持脑内部环境的相对稳定。(5)综上所述,不同类型的毛细血管具有不同的结构特点,但都与其________相适应。19. 生物学是研究生命现象和生命活动规律的科学。通过生物学科的学习,我们收获了生物学基本知识,掌握了科学探究的基本技能。某种金合欢有大而中空的刺,蚂蚁栖居其中,并以金合欢幼叶尖端的组织为食。为了研究蚂蚁对金合欢生长的影响,生物小组用金合欢幼苗进行实验,结果如下表。金合欢幼苗生长状况①号没有蚂蚁生活的金合欢②号有蚂蚁生活的金合欢10个月的存活率%4373幼苗生长的高度/厘米5月25日至6月160→6.20→31.06月17日至8月3日6.2→10.231.0→72.9 (1)该探究实验的变量是___________,实验组是________。(2)为了提高实验的可信度,你认为该兴趣小组为使实验更加完善应________。(3)该实例说明,蚂蚁与金合欢之间存在着________关系。(4)蚂蚁是一种昆虫,属节肢动物门,昆虫纲,膜翅目,蚁科。昆虫纲所属类群的主要特征是体表有________,身体和附肢分节。20. 下面是某家族中有无白化病性状的调查示意图,若用A.a分别表示控制人肤色的显性基因和隐性基因。请根据图中提供的信息回答下列问题:(1)人的肤色正常与皮肤白化,在遗传学中称为________。(2)分析图一可知,由下面(填字母)婚配组合及结果能判断出白化病是隐性性状。A. 1号×2号→5号 B. 5号×6号→7号 C. 3号×4号→6号(3)3号和4号夫妇,响应二孩政策,他们再生一个正常男孩的概率是 (4)从理论上推算3号携带致病基因的可能性是________%。(5)据推断,7号的基因组成是图二中的________(填序号)。(6)5号的体细胞中性染色体组成为XY,其中来自1号的是染色体________。(7)由图二可知,在体细胞中,基因是成对存在的,并且位于________的染色体上。21. 新冠疫情发生以来,在“坚定信心、同舟共济、科学防治、精准施策”的思想指引下,中国抗疫取得重大胜利!对新型冠状病毒的毒株分离和基因测序,是研发疫苗和药物的基础。检素表1a有细胞结构---------------------------21b无细胞结构---------------------------A2a有成形的细胞核--------------------B2b无成形的细胞-----------------------C(1)如图是有关酵母菌、大肠杆菌、新型冠状病毒的检索表,其中表示新型冠状病毒的是________。(选填检索表上字母或数字)(2)从传染病的角度分析,新型冠状病毒属于________。(3)若患者感冒后一直不见好,抽取患者血液检查,会发现患者血液中,________数量明显异常。(4)疫情防控不能大意。发现疑似病人,应采取的措施是进行隔离,并向有关部门报告。这属于传染病预防措施中的________。(5)目前,我国各地正在有条不紊地进行新冠肺炎病毒疫苗的接种工作,从免疫角度分析,疫苗相当于________,进入人体后刺激淋巴细胞产生抗体,从而提高了对该传染病的抵抗力。(6)疫情期间,同学们都居家学习,在此期间做法合理的有 A. 健康饮食,平衡膳食 B. 长时间躺床上看书C. 多服用抗生素增强抵抗力 D. 关爱家人,乐观面对生活
相关试卷
这是一份2023年湖北省襄阳市枣阳市中考二模生物试卷-普通用卷,共16页。试卷主要包含了选择题,简答题,实验探究题等内容,欢迎下载使用。
这是一份2023年湖北省襄阳市枣阳市中考二模生物试题(含答案),共7页。试卷主要包含了单选题,综合题,实验探究题,资料分析题等内容,欢迎下载使用。
这是一份2023年湖北省襄阳市枣阳市中考二模生物试题(无答案),共4页。试卷主要包含了选择题,非选择题等内容,欢迎下载使用。

