2022年江苏省中考二轮复习沪教版化学专题8 离子共存与图像(解析版)
展开
这是一份2022年江苏省中考二轮复习沪教版化学专题8 离子共存与图像(解析版),文件包含2022年江苏省中考二轮复习沪教版化学专题8离子共存与图像原卷版docx、2022年江苏省中考二轮复习沪教版化学专题8离子共存与图像解析版docx等2份试卷配套教学资源,其中试卷共0页, 欢迎下载使用。
知识点一:离子共存
【探究重点】
1.熟记常见的八大沉淀;2.熟记常见的无法共存的离子对,如铵根与氢氧根、氢离子与碳酸根及碳酸氢根等
【真题精讲】
(2021·广西钦州·中考真题)下列各组离子在指定的溶液中,能大量共存的一组是( )
A.无色溶液中:K+、Na+、、
B.酸性溶液中:Mg2+、Na+、、Cl-
C.pH=11溶液中Zn2+、Ba2+、、Cl-
D.含有大量Ba2+的溶液中:K+、、、
(2022·四川·曲江初级中学模拟预测)下列能在pH为1的溶液中大量共存,且溶液为无色透明的一组是( )
A.FeCl3、Na2SO4、NaClB.BaCl2、Na2CO3、NaOH
C.NaNO3、Na2CO3、KClD.K2SO4、NaNO3、NH4Cl
【巩固训练】
(2021·湖北中考真题)现有一杯含有三种溶质的无色溶液,下列对该溶液中所含溶质的猜测,合理的是( )
A.H2SO4、NaOH、NaClB.KNO3、NaCl、CuSO4
C.AgNO3、NaCl、HClD.H2SO4、Na2SO4、KNO3
(2021·黑龙江齐齐哈尔市·中考真题)下列各组离子在pH=13的溶液中能大量共存,且形成无色溶液的是( )
A.K+、、Na+、H+B.、K+、C1-、
C.Na+、Ba2+、Fe3+、D.Na+、Mg2+、Al3+、C1-
知识点二:图像类题型
【探究重点】
1.学会读图,掌握基本的读图方法;2.理解图像的含义;
【真题精讲】
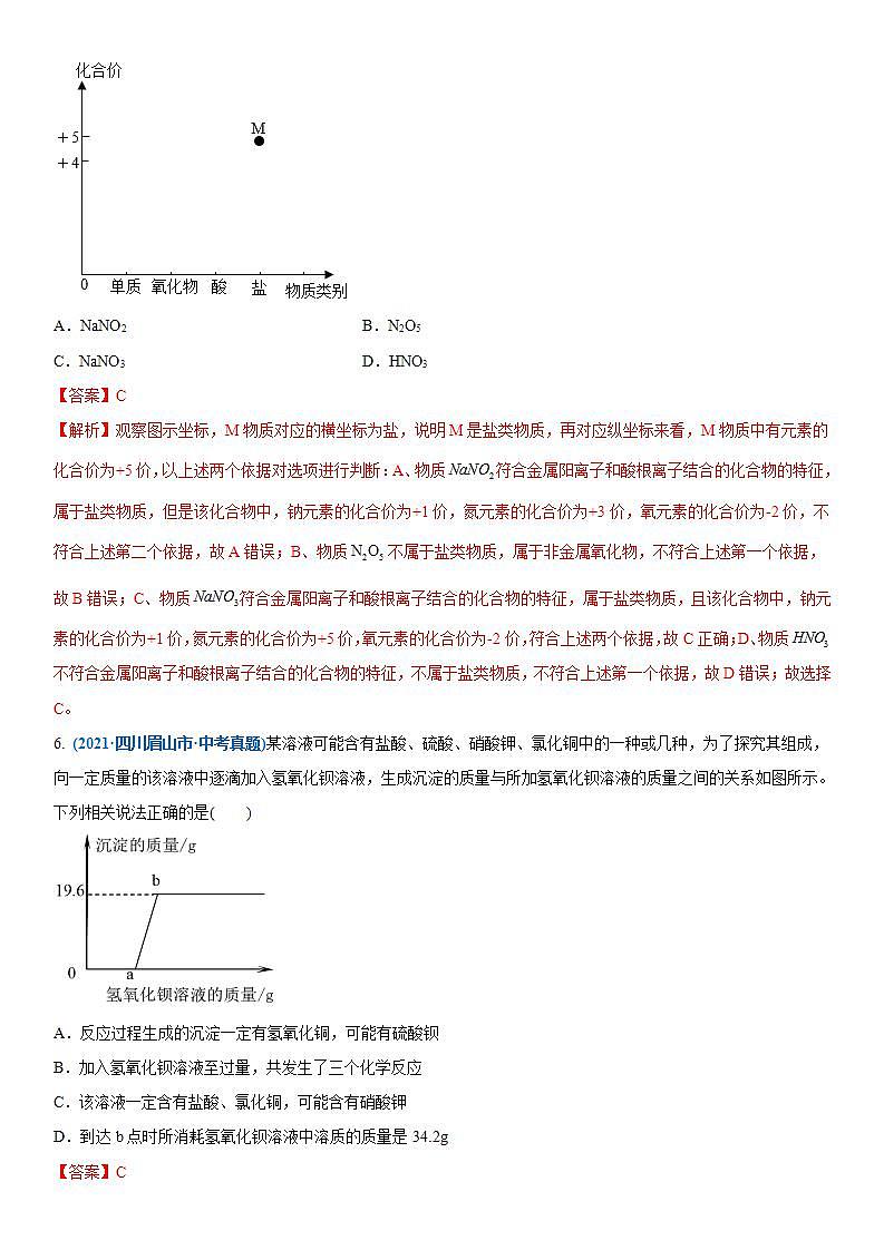
(2021·广西柳南·九年级一模)绘制元素化合价和物质类别的“价类二维图”是学习化学的一种重要方法,对应图中点M的物质是( )
A.NaNO2B.N2O5
C.NaNO3D.HNO3
(2021·四川眉山市·中考真题)某溶液可能含有盐酸、硫酸、硝酸钾、氯化铜中的一种或几种,为了探究其组成,向一定质量的该溶液中逐滴加入氢氧化钡溶液,生成沉淀的质量与所加氢氧化钡溶液的质量之间的关系如图所示。下列相关说法正确的是( )
A.反应过程生成的沉淀一定有氢氧化铜,可能有硫酸钡
B.加入氢氧化钡溶液至过量,共发生了三个化学反应
C.该溶液一定含有盐酸、氯化铜,可能含有硝酸钾
D.到达b点时所消耗氢氧化钡溶液中溶质的质量是34.2g
(2021重庆市)向盛有硫酸和硫酸铜混合溶液的烧杯中滴入Ba(OH)2溶液,烧杯中溶质的质量与加入的Ba(OH)2溶液的质量关系如图所示。下列有关说法正确的是( )
A.a→b段溶液的质量一定减小 B.b→c段有水生成
C.b点溶液溶质为硫酸铜 D.d点沉淀质量与b点沉淀质量相等
下列各组离子在水中能大量共存,并形成无色溶液的是( )
A.Ba2+、SO、NO B.Fe2+、SO、OH-
C.Na+、NO、OH- D.Ag+、NO、Cl-
(2021·广西中考真题)某化工厂废水池中的溶液是无色透明的,用pH试纸检测废液,废液pH=3,则废液中存在物质合理的一组是( )
A.ZnCl2、KNO3、KMnO4B.K2SO4、Al(NO3)3、BaCl2
C.Na2CO3、NaNO3、KClD.Na2SO4、KNO3、MgCl2
(2021·黑龙江齐齐哈尔市·中考真题)下列各组离子在pH=13的溶液中能大量共存,且形成无色溶液的是( )
A.K+、、Na+、H+B.、K+、C1-、
C.Na+、Ba2+、Fe3+、D.Na+、Mg2+、Al3+、C1-
河道两旁甲乙两厂,它们排放的工业废水中共含H+、Na+、Ba2+、Cl-、SO42-、CO32-六种离子。两厂废水中各含三种离子,其中甲厂的废水明显呈酸性,甲废水中的离子是( )
A.H+、Na+、Ba2+ B.H+、Ba2+、Cl- C.Na+、SO42-、CO32- D.H+、SO42-、CO32-
向一定质量AgNO3和Cu(NO3)2的混合溶液中加入Zn,溶液质量与加入Zn的质量关系如图所示,下列说法错误的是( )
A.a点溶液中的溶质有3种B.b点所得固体只有银
C.c点溶液中溶质为Zn(NO3)2D.取d点时的固体,加入稀盐酸,无气泡产生
(2022·河南·伊川县教育局基础教育教研室九年级期末)向一定质量的固体中加入足量的某溶液反应后,固体质量的变化情况与下图相符的是( )
A.铜锌合金中加入稀盐酸B.锌中加入稀硫酸制取氢气
C.二氧化锰粉末中加入过氧化氢溶液D.碳酸钠粉末中加入稀盐酸
(2021·内蒙古赤峰·中考真题)向盐酸和氯化铜混合溶液中加入一定质量分数的氢氧化钠溶液,产生沉淀的质量与加入氢氧化钠溶液的质量关系如图所示,下列说法不正确的是( )
A.a点溶液中的pH
相关试卷
这是一份人教版中考化学离子共存以及除杂问题专项训练.(内附详细答案及解析),共10页。试卷主要包含了 下列各组离子在pH=4等内容,欢迎下载使用。
这是一份初中化学中考复习 2020届中考化学压轴强化练习卷:离子共存,共5页。
这是一份2022年江苏省中考二轮复习沪教版化学专题1 气体与水(解析版),文件包含2022年江苏省中考二轮复习沪教版化学专题1气体与水原卷版docx、2022年江苏省中考二轮复习沪教版化学专题1气体与水解析版docx等2份试卷配套教学资源,其中试卷共0页, 欢迎下载使用。

