2021-2022学年福建省莆田第二中学高二(下)期中质量检测物理试题含解析
展开莆田二中2021-2022学年下学期高二期中质量检测
物理试卷
(考试时间:75分钟 满分:100分)
一、单项选择题:本题共4小题,每小题4分,共16分。在每小题给出的四个选项中,只有一项是符合题目要求的。
1. 课本中有以下图片,下列说法错误的是( )
A. 真空冶炼炉利用金属中涡流产生的热量使金属融化
B. 使用电磁炉加热食物时可以使用陶瓷锅
C. 用互相绝缘的硅钢片叠成的铁芯来代替整块硅钢铁芯可以减小变压器铁芯中的热损失
D. 用来探测金属壳的地雷或有较大金属零件的地雷的探雷器是利用电磁感应工作的
【1题答案】
【答案】B
【解析】
【详解】A.真空冶炼炉利用金属中涡流产生的热量使金属融化,故A正确,不符合题意;
B.使用电磁炉加热食物时,陶瓷锅内没有自由电荷,不能产生涡流,不会发热,故B错误,符合题意;
C.变压器中用互相绝缘的硅钢片叠成铁芯可以减小涡流,减小热损失,故C正确,不符合题意;
D.用来探测金属壳的地雷或有较大金属零件的地雷的探雷器是利用电磁感应工作的,故D正确,不符合题意。
故选B。
2. 如图所示为电流天平的示意图。当左边导线框通以图示方向电流时,天平恰好平衡。如改变电流方向而仍维持天平平衡,则需在天平右端再加上质量为砝码。由此可见通电线框在磁场中所受的磁场力的大小为( )
A. B.
C. D.
【2题答案】
【答案】B
【解析】
【详解】根据左手定则,导线框通以图示方向电流时,安培力向上,电流反向后安培力大小不变,方向变成向下,假设通电线框在磁场中所受的磁场力的大小为,根据平衡条件可得
解得
B正确,ACD错误;
故选B。
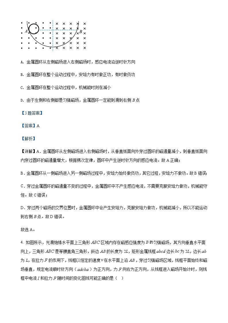
3. 如图所示,一圆弧形光滑绝缘轨道左侧处在垂直纸面向外的匀强磁场中,右侧处在垂直纸面向里的匀强磁场中。将一金属圆环自轨道左侧A点由静止滑下,已知轨道右侧B点与A点等高,不计空气阻力,下列说法正确的是( )
A. 金属圆环从左侧磁场进入右侧磁场时,感应电流沿逆时针方向
B. 金属圆环在整个运动过程中,安培力有时做正功,有时做负功
C. 金属圆环在整个运动过程中,机械能时刻在减小
D. 由于左侧和右侧都是匀强磁场,金属圆环一定能到滑到右侧B点
【3题答案】
【答案】A
【解析】
【详解】A.金属圆环从左侧磁场进入右侧磁场时,从垂直纸面向外穿过圆环的磁通量减小,到垂直纸面向内穿过圆环的磁通量增大,根据楞次定律,圆环中产生逆时针方向的感应电流。故A正确;
B.金属圆环从一侧磁场进入另一侧磁场过程中,安培力始终做负功,其它过程,安培力不做功。故B错误;
C.穿过金属圆环的磁通量不变的过程中,金属圆环中不产生感应电流,不需要克服安培力做功,机械能守恒。故C错误;
D.穿过两个磁场的交界位置时,金属圆环中会产生安培力,克服安培力做功,机械能减小,所以不能运动到右侧B点。故D错误。
故选A。
4. 如图所示,光滑绝缘水平面上三角形区域内存在磁感应强度为匀强磁场,其方向垂直水平面向上,三角形是等腰直角三角形,斜边的长度为2L,矩形金属线框边长为2L,边长为L,在拉力的作用下,线框以恒定的速度在水平面上沿,穿过匀强磁场区域,线框平面始终和磁场垂直,规定电流顺时针方向()为正方向,力向右为正方向,从线框进入磁场开始计时,则线框中电流和拉力随时间的变化图线可能正确的是( )
A. B.
C. D.
【4题答案】
【答案】B
【解析】
【详解】AB.在时间内,磁通量增大,由楞次定律可知感应电流沿顺时针方向,为正值,线框有效切割长度均匀增大,根据
可知感应电动势均匀增大,则感应电流均匀增大,在时间内,磁通量增大,由楞次定律可知感应电流沿顺时针方向,为正值,线框有效切割长度均匀减小,根据
可知感应电动势均匀减小,则感应电流均匀减小,在时间内,磁通量减小,由楞次定律可知感应电流沿逆时针方向,为负值,线框有效切割长度均匀增大,根据
可知感应电动势均匀增大,则感应电流均匀增大,在时间内,磁通量减小,由楞次定律可知感应电流沿逆时针方向,为负值,线框有效切割长度均匀减小,根据
可知感应电动势均匀减小,则感应电流均匀减小,选项A错误,B正确;
CD.线框以恒定的速度在水平面上沿运动,故外力等于安培力,则有
由以上分析可知,电流与时间成一次函数变化,有效长度也与时间成一次函数变化,故外力与时间成二次函数变化,根据“来据去留”,可知安培力一直向左,故外力一直向右,方向不变,选项CD错误;
故选B。
二、多项选择题:本题共4小题,每小题6分,共24分。每小题有多项符合题目要求,全部选对的得6分,选对但不全的得3分,有选错的得0分。
5. 如图所示,甲是质谱仪的示意图,乙是回旋加速器的原理图,丙是研究楞次定律的实验图,丁是研究自感现象的电路图,下列说法正确的是( )
A. 质谱仪可以用来测量带电粒子的比荷,也可以用来研究同位素
B. 回旋加速器是加速带电粒子装置,其加速电压越大,带电粒子最后获得的速度越大
C. 丙图中,磁铁插入过程中,电流由a→G→b
D. 丁图中,开关S断开瞬间,灯泡A一定会突然闪亮一下
【5题答案】
【答案】AC
【解析】
【详解】A.甲图是质谱仪,用来测定带电粒子比荷的装置,可以用来研究同位素,故A正确;
B.设D形盒的半径为R,当离子圆周运动的半径等于R时,获得的动能最大,由
得
则最大动能
最大动能与加速电压无关,则带电粒子最后获得的速度与加速电压无关,故B错误;
C.丙图中磁铁插入过程中,穿过线圈的向右的磁通量增大,由楞次定律可知,线圈中感应电流的磁场的方向向左,由右手定则,电流由a通过电流计流向b,故C正确;
D.开关断开的瞬间,由于线圈对电流有阻碍作用,通过线圈的电流会通过灯泡A,所以灯泡A不会立即熄灭。若断开前,通过电感的电流大于灯泡的电流,断开开关后,灯泡会闪亮一下,然后逐渐熄灭;若断开前,通过电感的电流小于等于灯泡的电流,断开开关后,灯泡不会闪亮一下,故D错误。
故选AC。
6. 如图所示,在竖直空间的一圆盘内有垂直圆盘平面向下的匀强磁场,磁感应强度为,圆盘半径为,长度为的金属棒在圆盘内绕着圆心做角速度为的匀速运动,在圆盘左侧连接一电容器,电容器内有一电荷量为的正电荷,若该正电荷处于静止状态,电容器两极板的距离为,电容量为,下列说法不正确的是( )
A. 电容器带电量为
B. 从上往下看,金属棒沿逆时针方向切割
C. 将电容器两极板的距离变为,该正电荷位置不动
D. 该正电荷的质量为
【6题答案】
【答案】C
【解析】
【详解】A.根据法拉第电磁感应定理可知,金属棒转动切割磁感线,产生的感应电动势为
则电容器所带的电荷量为
故A正确;
B.由于电容器内静止的电荷带正电,则电容器的上极板带负电,下极板带正电。根据右手定则可知,从上往下看,金属棒沿逆时针方向切割,故B正确;
C.由于金属棒匀速运动,则产生的感应电动势不变,故电容器的电势差也保持不变。将电容器两极板的距离变为,根据电场强度与电势差关系
可知,此时电容器间的电场强度减小,则电场力减小,该正电荷受到的重力大于电场力,向下运动,故C错误;
D.电容器间的电场强度为
根据平衡条件有
则该正电荷的质量为
故D正确。
本题选不正确的,故选C。
7. 2021年入冬后,由于入冬早、降温快,我国多地电网最大负荷屡创新高,电力供应形势紧张,多地通知错峰生产,拉闸限电,尽力保障各地电网平稳运行和电力可靠供应。远距离输电的简化电路如图所示,发电机M内阻不计,输出的电压一定,经升压变压器升压后的输出电压为U,两条输电导线的总电阻为r,输电导线中的电流为,在输电线与用户间连有降压变压器,输入电压为,输出电压为,输出电流为。副线圈共有三路负载。当拉闸限电时,断开开关,下列说法正确的是( )
A. 变大 B. 输电线上损失的功率变大
C. 二路和三路的灯泡变亮 D. 发电机的发电功率变小
【7题答案】
【答案】CD
【解析】
【详解】A.设降压变压器原、副线圈的匝数分别为、,负载总电阻为
对降压变压器有
,
把降压变压器和负载电阻等效为电阻,有
对升压变压器,一定,则U一定,断开开关,负载总电阻R变大,等效电阻变大,由
变小,则变小,A错误;
B.输电线上损失的功率为
可知变小,B错误;
C.由
可知,变大,则变大,则二路和三路的灯泡变亮,C正确;
D.对发电机的发电功率,有
不变,变小,则发电机的发电功率变小,D正确。
故选CD。
8. 据报道,我国空间站安装了现代最先进的霍尔推进器用以空间站的轨道维持。如图乙,在很窄的圆环空间内有沿半径向外的磁场1,其磁感强度大小可近似认为处处相等;垂直圆环平面同时加有匀强磁场2和匀强电场(图中没画出),磁场1与磁场2的磁感应强度大小相等,己知电子电量为e,质量为m,若电子恰好可以在圆环内沿顺时针方向做半径为R、速率为v的匀速圆周运动。则以下说法正确的是( )
A. 电场方向垂直环平面向外 B. 电子运动周期为
C. 垂直环平面的磁感强度大小为 D. 电场强度大小为
【8题答案】
【答案】BCD
【解析】
【详解】A.根据左手定则可知电子在圆环内受到沿半径向外的磁场1的洛伦兹力方向垂直环平面向里,电场力需要与该洛伦兹力平衡,电场力方向应垂直环平面向外,由于电子带负电,故电场方向垂直环平面向里,A错误;
B.电子在圆环内沿顺时针方向做半径为、速率为匀速圆周运动,则电子运动周期为
B正确;
C.电子在圆环内受到磁场2的洛伦兹力提供电子做圆周运动的向心力,则有
解得
C正确;
D.电子在垂直环平面方向受力平衡,则有
解得
D正确;
故选BCD。
三、非选择题:共60分。其中9、10题为填空题,11、12为实验题,13~15为计算题,考生根据要求作答。
9. 如图所示是医用回旋加速器示意图,其核心部分是两个D形金属盒,两金属盒置于匀强磁场中,并分别与高频交流电源相连,保持回旋加速器中所加磁场不变,分别加速氚核(H)和氦核(He),则加速氚核(H)和氦核(H)时所加高频电源的频率之比为________,氚核(H)和氦核(He)的最大速度之比为________。
【9题答案】
【答案】 ①. ②.
【解析】
【详解】[1]回旋加速器的高频电源的周期和粒子圆周运动的周期相同,带电粒子在磁场中运动得周期为
因为两个粒子的周期之比
则它们的频率之比
[2]根据
得
氚核(H)和氦核(He)的最大速度之比
10. 如图所示,R为光敏电阻,其阻值随着光照强度的加强而减小.金属环A用轻绳悬挂,与长直螺线管共轴,并位于其左侧.当光照减弱时,从左向右看,金属环A中电流方向_________ (填“顺时针”或“逆时针”),金属环A将向________(填“左”或“右”) 运动,并有_________(填“收缩”或“扩张”)的趋势.
【10题答案】
【答案】 ①. 顺时针; ②. 右; ③. 扩张;
【解析】
【详解】当光照减弱时,则电阻增大,导致线圈中的电流减小,依据右手螺旋定则与楞次定律,从左向右看,金属环A中电流方向顺时针;因穿过A环的磁通量减小,据楞次定律,感应电流的磁场方向与原电流磁场方向相同,故相互吸引,则金属环A将向右运动,且金属环A有扩张趋势.
【点睛】楞次定律可简单地记为:“增反减同”、“来拒去留”;楞次定律的应用一定注意不要只想着判断电流方向,应练习用楞次定律去判断导体的运动及形状的变化.
11. 如图所示是“研究电磁感应现象”的实验装置:
(1)如果在闭合开关时发现灵敏电流计的指针向右偏了一下,那么合上开关后,将A线圈迅速插入B线圈中,电流计指针将___________偏转;(填“向左”、“向右”或 “不”)
(2)连好电路后,并将A线圈插入B线圈中后,若要使灵敏电流计的指针向左偏转,可采取的操作是___________;
A.插入铁芯 B.拔出A线圈 C.变阻器的滑片向左滑动 D.断开电键S瞬间
(3)G为指针零刻度在中央的灵敏电流表,连接在直流电路中时的偏转情况如图(1)中所示,即电流从电流表G的左接线柱进时,指针也从中央向左偏。今把它与一线圈串联进行电磁感应实验,则图(2)中的条形磁铁的运动方向是向___________(填“上”、“下”)。
【11题答案】
【答案】 ①. 向右 ②. BD ③. 下
【解析】
【详解】(1)[1]依题意,磁通量增加时,灵敏电流计指针向右偏转,合上开关后,将A线圈迅速插入B线圈中时,B线圈中的磁通量增加,所以电流计指针将向右偏转;
(2)[2]若要使灵敏电流计的指针向左偏转,根据楞次定律知,磁通量应该减小。
A.插入铁芯时,B线圈中的磁通量增加。A错误;
B.拔出A线圈,B线圈中的磁通量减小。B正确;
C.变阻器的滑片向左滑动,电流变大,B线圈中的磁通量增加。C错误;
D.断开电键S瞬间,电流变小,B线圈中的磁通量减小。D正确。
故选BD
(3)[3]图(2)中指针向左偏,可知感应电流的方向是顺时针,感应电流的磁场方向向下,条形磁铁的磁场方向向上,由楞次定律可知,磁通量增加,条形磁铁向下运动。
12. 在“探究变压器线圈两端的电压与匝数之间的关系”实验中,小明同学利用如图甲、乙所示对可拆式变压器进行研究。
(1)为了确保实验的安全,下列做法正确的是___________(多选)
A.为了人身安全,实验中只能使用低压交流电源,所用电压不要超过36V
B.即使副线圈不接用电器,原线圈也不能长时间通电
C.为使接触良好,通电时应用手直接捏紧裸露的接线柱
D.为了多用电表的安全,使用交流电压挡测电压时,先用最大量程挡试测,大致确定被测电压范围后再选择适当的量程进行测量
(2)正确选择器材后,图丙中将变压器的原线圈0、8接线柱与稳压输出端相连,且学生电源选择开关置于10.0V挡,用多用表测量副线圈的0、4接线柱,电表所测示数是___________(单选)
A.5.50V B.4.60V C.5.00V D.0
(3)小明同学把交流电源接在图丁a、b两端,当Uab12.0V时,用多用电表交流电压10V档测量c、d两端电压,测量结果如戊所示。a、b两端匝数与c、d两端匝数之比最有可能的值是___________(单选)
A.8∶1 B.14:4 C.2∶1 D.1∶2
【12题答案】
【答案】 ①. BD##DB ②. D ③. C
【解析】
【详解】(1)[1] A.变压器改变的是交流电压,因此为了人身安全,原线圈两端只能使用低压交流电源,所用交流电压不超过12V,故A错误;
B.即使副线圈不接用电器,原线圈处于空载也有一定的电损,则原线圈也不能长时间通电,故B正确;
C.实验通电时,为保证人身安全不可用手接触裸露的导线,故C错误;
D.使用多用电表测电压时,先用最大量程挡试测,再选用恰当的挡位进行测量,故D正确。
故选BD。
(2)[2] 由题可知,原线圈连接的电压为直流电压,因此,副线圈两端的电压为0。
故选D。
(3)[3] 电压档10V的量程精度为0.2V,估读到0.1V,则读数为5.6V;根据理想变压器的电压比等于匝数比,考虑变压器有一定的电能损失,则最接近的匝数比为。
故选C。
13. 如图所示,一个电子(电量为e)以速度v0垂直射入磁感应强度为B,宽为d的匀强磁场中,穿出磁场的速度方向与电子原来的入射方向的夹角为30°,(电子重力忽略不计)求:
(1)电子的质量是多少?
(2)穿过磁场的时间是多少?
(3)若改变初速度大小,使电子刚好不能从A边射出,则此时速度v是多少?
【13题答案】
【答案】(1);(2);(3)
【解析】
【分析】
【详解】(1)由几何关系可得,粒子运动的半径为
R=d/sin300
解得
R=2d
由洛伦兹力提供向心力,即有
解得
(2)由电子在磁场中做圆周运动时,其周期为
又穿出磁场的速度方向与电子原来的入射方向的夹角为30°,所以穿过磁场的时间为
(3)若改变初速度大小,使电子刚好不能从A边射出,可得
由
得
14. 如图所示为一个小型交流发电机的示意图,其线框ABCD匝数n=100匝,面积为S=0.02m2,总电阻r=10Ω,绕垂直于磁场的轴OO′匀速转动,角速度ω=100rad/s。已知匀强磁场磁感应强度B=T,矩形线框通过滑环与理想变压器相连,副线圈与电阻相接,电表均为理想电表,电压表示数为U=180V。从线框转至中性面位置开始计时,求:
(1)线框中感应电动势的瞬时值表达式;
(2)电流表的示数;
(3)当原、副线圈匝数比为2:1时,电阻R的阻值及消耗的电功率。
【14题答案】
【答案】(1);(2)2A;(3),360W
【解析】
【详解】(1)线圈中感应电动势的峰值
由于从线框转至中性面位置开始计时,故瞬时值表达式为
(2)感应电动势的有效值为
线圈自身分到的电压为
又
U线圈=Ir=20V
所以电流表示数为
(3)由于理想变压器
P入=P出
则电阻R上消耗的电功率为
P=IU=360W
设副线圈两端电压为U′,则有
即
所以
15. 一装有货物的小车从倾角的光滑斜坡上下滑,撞击挡板后停下,货物被工人取走,如图甲所示。为了减小小车对挡板的冲击,某同学设想了一个电磁缓冲装置,在小车底部固定与小车前端平齐、匝数为n、边长为L、总电阻为R的正方形线框;在斜坡的下端加上宽度也为L的匀强磁场,磁感应强度为B,方向垂直斜坡向下,如图乙所示(小车未画出)。若小车和货物的总质量为M,线框的质量为m。小车在线框的下边离底部挡板距离为d时静止释放,线框进入磁场后,小车立即做减速运动,已知小车撞击挡板前已经匀速运动,重力加速度为g。
(1)求线框进入磁场时的速度v大小和小车匀速运动的速度大小;
(2)小车运动过程中线框产生的焦耳热;
(3)若采用适当粗些的导线绕制线框,保持匝数、边长、形状不变,能否减小小车运动速度,从而增大缓冲的效果?请说明理由(要有证明过程)
【15题答案】
【答案】(1),;(2);(3)见解析
【解析】
【详解】(1)由机械能守恒定律得
解得,线框进入磁场时的速度为
小车匀速运动时,则有
根据法拉第电磁感应定律有
根据闭合电路欧姆定律有
联立解得小车匀速运动时的速度为
(2)根据能量守恒定律有
解得小车运动过程中线框产生焦耳热为
(3)设线框导体材料的横截面积为S、密度为、电阻率为,则线框质量为
线框的电阻为
把质量与电阻的表达式代入
可得
由此可知,线框导体材料截面积S变大,小车匀速运动的速度减小,从而增大缓冲效果。
2021-2022学年福建省莆田第十五中学高一(下)期中物理试题含解析: 这是一份2021-2022学年福建省莆田第十五中学高一(下)期中物理试题含解析,共16页。
2021-2022学年福建省永春美岭中学高二(下)期中测试物理试题含解析: 这是一份2021-2022学年福建省永春美岭中学高二(下)期中测试物理试题含解析,共18页。试卷主要包含了单选题,多选题,填空题,计算题等内容,欢迎下载使用。
2021-2022学年福建省莆田第七中学高二(下)期中物理试题含解析: 这是一份2021-2022学年福建省莆田第七中学高二(下)期中物理试题含解析,共22页。试卷主要包含了单选题,多选题,填空和实验,计算题等内容,欢迎下载使用。

