还剩7页未读,
继续阅读
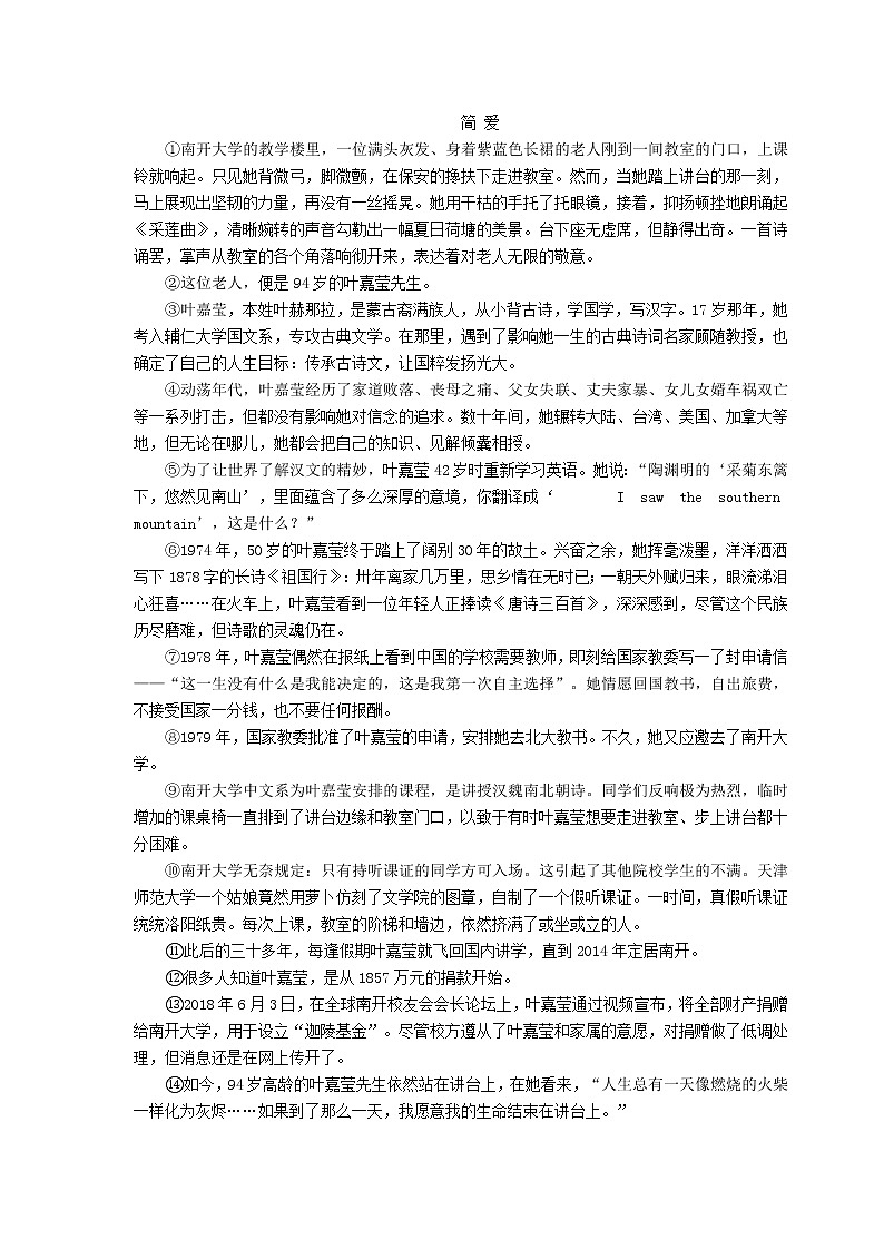
部编版七年级下册语文期末考试试卷(附答案)
展开相关试卷
部编人教版七年级下册语文期末考试试卷附答案:
这是一份部编人教版七年级下册语文期末考试试卷附答案,共10页。试卷主要包含了 请将下面诗文语句补充完整等内容,欢迎下载使用。
部编版七年级下册语文期末考试试卷附答案:
这是一份部编版七年级下册语文期末考试试卷附答案,共10页。试卷主要包含了下列词语中没有错别字的一项是,下列句子中没有语病的一项是,请从修辞角度赏析第⑤段画线句子等内容,欢迎下载使用。
部编人教版七年级下册语文期末考试试卷附答案:
这是一份部编人教版七年级下册语文期末考试试卷附答案,共10页。试卷主要包含了 下列字形书写无误的一项是, 下列句子没有语病的一项是等内容,欢迎下载使用。

