2022淄博部分学校高三下学期二模考试生物含解析
展开部分学校高三阶段性诊断考试试题
生物学
一、选择题
1. 研究发现,游离核糖体能否转变成内质网上的附着核糖体,取决于该游离核糖体最初合成的多肽链上是否含有信号肽(SP)以及信号识别颗粒(SRP)。SRP与SP结合可引导新合成的多肽链进入内质网腔进行加工,经囊泡包裹离开内质网的蛋白质均不含SP,此时的蛋白质一般无活性。下列相关推测不合理的是( )
A. 分泌蛋白基因中有控制SP合成的脱氧核苷酸序列
B. 内质网腔内含有能在特定位点催化肽键水解的有机物
C. SP合成缺陷的细胞中,分泌蛋白会聚集在内质网腔
D. 经囊泡包裹离开内质网的蛋白质可能需要高尔基体的进一步加工
【1题答案】
【答案】C
【解析】
【分析】核糖体包括游离核糖体和附着核糖体,由蛋白质和rRNA组成。分泌蛋白的合成过程大致是首先,在游离的核糖体中以氨基酸为原料开始多肽链的合成。当合成了一段肽链后,这段肽链会与核糖体一起转移到粗面内质网上继续其合成过程,并且边合成边转移到内质网腔内,再经过加工、折叠,形成具有一定空间结构的蛋白质。内质网膜鼓出形成囊泡,包裹着蛋白质离开内质网,到达高尔基体,与高尔基体膜融合,囊泡膜成为高尔基体膜的一部分。高尔基体还能对蛋白质做进一步的修饰加工,然后由高尔基体膜形成包裹着蛋白质的囊泡。囊泡转运到细胞膜,与细胞膜融合,将蛋白质分泌到细胞外。
【详解】A、由胰岛素基因控制合成的胰岛素属于分泌蛋白,而这类蛋白质是在附着核糖体上合成的,因此胰岛素基因中有控制“信号肽”(SP)合成的脱氧核苷酸序列,A正确;
B、经囊泡包裹离开内质网的蛋白质上均不含“信号肽”,说明在内质网腔内“信号肽”被切除,进而说明内质网腔内含有能在特定位点催化肽键水解的有机物(酶),B正确;
C、SRP与SP结合可引导新合成的多肽链进入内质网腔进行加工,SP合成缺陷的细胞中,不会合成SP,因此不会进入内质网中,C错误;
D、由经囊泡包裹离开内质网的蛋白质一般无活性,推测这些蛋白质可能还需要在高尔基体内进一步加工,D正确。
故选C。
2. 同位素标记法是生物学研究的常用技术。下列关于同位素的应用实例,说法正确的是( )
A. 用14C标记CO2探明了CO2中碳元素在光合作用过程中的转移途径
B. 小白鼠吸入18O2后呼出的二氧化碳不含有18O,尿液中含有H2l8O
C. 用32P标记噬菌体的DNA并以此侵染细菌意在证明蛋白质不是遗传物质
D. 探究DNA复制方式时,15N15N-DNA位于离心管的底部,放射性强于15N14N-DNA
【2题答案】
【答案】A
【解析】
【分析】同位素示踪法是通常利用放射性核素作为示踪剂对研究对象进行标记的微量分析方法,即把放射性同位素的原子添加到其物质中去,让它们一起运动、迁移,再用放射性探测仪器进行追踪,就可知道放射性原子通过什么路径,运动到哪里了,是怎样分布的,用同位素置换后的物质,除同位素效应外,其化学性质通常没有发生变化,可参与同类的化学反应。少数利用了同位素的相对原子量不同。
【详解】A、用14C标记CO2,再用放射性探测仪器进行追踪,就可知道14C通过什么路径,运动到哪里了,从而探明了CO2中碳元素在光合作用过程中的转移途径,A正确;
B、小白鼠吸入的氧气参与有氧呼吸的第三阶段,生成H218O,H218O又可以参与有氧呼吸的第二阶段,生成二氧化碳,所以呼出的二氧化碳会含有18O,同时H218O还可以经肾脏随尿排出,所以小白鼠吸入18O2后呼出的二氧化碳可以含有18O,尿液中含有H2l8O,B错误;
C、用32P标记噬菌体的DNA并以此侵染细菌不能证明蛋白质不是遗传物质,C错误;
D、探究DNA复制方式时,用15N标记DNA,15N没有放射性,D错误。
故选A。
3. 研究发现,脑细胞中β淀粉样蛋白大沉积会产生毒性,诱导中枢神经系统中胆碱能神经元凋亡、乙酰胆碱浓度不足,导致患者出现记忆功能减退等一系列症状,进而形成老年痴呆症。下列相关说法错误的是( )
A. 胆碱能神经元凋亡后,可通过其它神经元的分裂及时增补
B. 乙酰胆碱与受体结合后可改变突触后膜对离子的通透性,
C. β淀粉样蛋白在细胞内积累能抑制神经细胞的正常功能
D. 使用乙酰胆碱酯酶抑制剂可以减轻老年痴呆症的症状
【3题答案】
【答案】A
【解析】
【分析】分析题干信息“β淀粉样蛋白大量沉积产生毒性,诱导中枢神经系统中胆碱能神经元凋亡,乙酰胆碱浓度不足,导致患者出现记忆功能减退等一系列症状,进而形成老年痴呆症”可知,引起老年痴呆症的根本原因是β淀粉样蛋白大量沉积,诱导细胞凋亡,直接原因是乙酰胆碱浓度不足。
【详解】A、乙酰胆碱由胆碱能神经元细胞合成,当胆碱能神经元凋亡之后,不能通过存活的神经元增殖填补,导致乙酰胆碱浓度下降,A错误;
B、乙酰胆碱属于神经递质,神经递质与突触后膜的受体结合后,可改变突触后膜的通透性,B正确;
C、据题意“β淀粉样蛋白大量沉积产生毒性,诱导中枢神经系统中胆碱能神经元凋亡,乙酰胆碱浓度不足,导致患者出现记忆功能减退等一系列症状,进而形成老年痴呆症”可知,β淀粉样蛋白在细胞内积累能抑制神经细胞的正常功能,C正确;
D、根据题意,引起该疾病的直接因素是乙酰胆碱的减少,因此乙酰胆碱酯酶抑制剂抑制乙酰胆碱的水解,一定程度上可用来治疗该病,D正确。
故选A。
4. 在核苷酸链上,五碳糖3碳位上有-OH,称为3'-端,5碳位上有磷酸基,称为5'-端。下列生理过程中,方向不是5'→3'的是( )
A. DNA复制时子链的延伸方向 B. DNA转录时子链的延伸方向
C. 翻译时核糖体沿mRNA的移动方向 D. 反密码子UAC(密码子AUG)的阅读方向
【4题答案】
【答案】D
【解析】
【分析】基因表达是指将来自基因的遗传信息合成功能性基因产物的过程。基因表达产物通常是蛋白质,所有已知的生命,都利用基因表达来合成生命的大分子。转录过程由RNA聚合酶(RNAP)进行,以DNA为模板,产物为RNA。RNA聚合酶沿着一段DNA移动,留下新合成的RNA链。翻译是以mRNA为模板合成蛋白质的过程,场所在核糖体。
【详解】A、DNA聚合酶只能与3'-端结合,因此DNA复制时子链的延伸方向是5'→3',A错误;
B、RNA聚合酶只能与3'-端结合,因此DNA转录时子链的延伸方向是5'→3',B错误;
C、mRNA是翻译的模板,mRNA上起始密码子→终止密码子的方向为5'→3',因此翻译时核糖体沿mRNA的移动方向是5'→3',C错误;
D、反密码子UAC(密码子AUG)的阅读方向为3'→5',与mRNA上的密码子互补配对,D正确。
故选D。
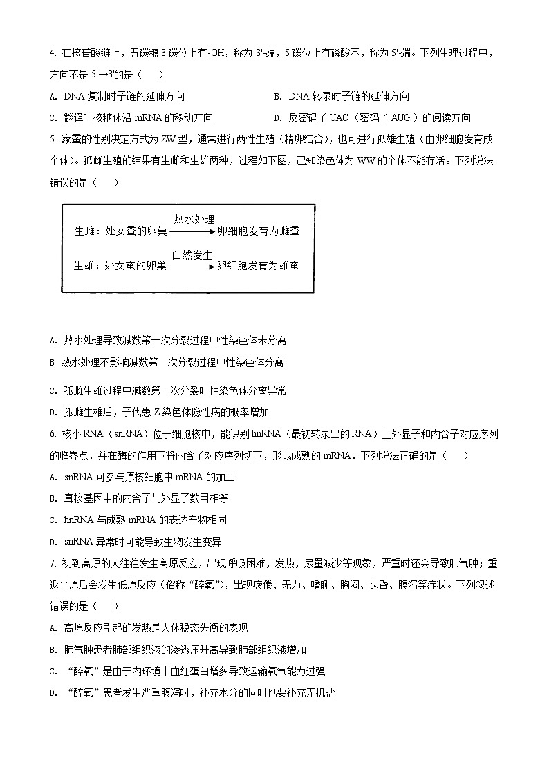
5. 家蚕的性别决定方式为ZW型,通常进行两性生殖(精卵结合),也可进行孤雄生殖(由卵细胞发育成个体)。孤雌生殖的结果有生雌和生雄两种,过程如下图,己知染色体为WW的个体不能存活。下列说法错误的是( )
A. 热水处理导致减数第一次分裂过程中性染色体未分离
B. 热水处理不影响减数第二次分裂过程中性染色体分离
C. 孤雌生雄过程中减数第一次分裂时性染色体分离异常
D. 孤雌生雄后,子代患Z染色体隐性病的概率增加
【5题答案】
【答案】C
【解析】
【分析】家蚕的性别决定方式为ZW型,雌蚕为ZW,雄蚕为ZZ,进行孤雄生殖(由卵细胞发育成个体),可能得到雄、雌两种个体,而染色体为WW的个体不能存活。
【详解】A、若热水处理导致减数第一次分裂过程中性染色体未分离,会得到ZW的卵细胞,由这样的卵细胞发育来的为雌蚕,A正确;
B、若热水处理影响减数第二次分裂过程中性染色体分离,会得到ZZ或WW的卵细胞,WW不能存活,ZZ为雄性,不会发育为雌蚕,故热水处理不影响减数第二次分裂过程中性染色体分离,B正确;
C、若孤雌生雄过程中减数第一次分裂时性染色体分离异常,会产生ZW的卵细胞,发育为雌蚕,不会得到雄蚕,C错误;
D、孤雌生雄(ZZ)后,不含W染色体,子代患Z染色体隐性病的概率增加,D正确。
故选C。
6. 核小RNA(snRNA)位于细胞核中,能识别hnRNA(最初转录出的RNA)上外显子和内含子对应序列的临界点,并在酶的作用下将内含子对应序列切下,形成成熟的mRNA.下列说法正确的是( )
A. snRNA可参与原核细胞中mRNA的加工
B. 真核基因中的内含子与外显子数目相等
C. hnRNA与成熟mRNA的表达产物相同
D. snRNA异常时可能导致生物发生变异
【6题答案】
【答案】D
【解析】
【分析】基因表达是指将来自基因的遗传信息合成功能性基因产物的过程。基因表达产物通常是蛋白质,所有已知的生命,都利用基因表达来合成生命的大分子。转录过程由RNA聚合酶(RNAP)进行,以DNA为模板,产物为RNA。RNA聚合酶沿着一段DNA移动,留下新合成的RNA链。翻译是以mRNA为模板合成蛋白质的过程,场所在核糖体。
【详解】A、核小RNA(snRNA)位于细胞核中,而原核生物没有细胞核,snRNA不可参与原核细胞中mRNA的加工,原核生物的mRNA也不需要加工,A错误;
B、真核基因中的内含子(mRNA加工的过程中被剪切掉的部分对应的DNA序列)与外显子(编码蛋白质的序列)数目不一定相等,B错误;
C、hnRNA的序列比成熟mRNA长,因此表达产物不同,C错误;
D、snRNA异常时可能导致生物发生变异,D正确。
故选D。
7. 初到高原的人往往发生高原反应,出现呼吸困难,发热,尿量减少等现象,严重时还会导致肺气肿;重返平原后会发生低原反应(俗称“醉氧”),出现疲倦、无力、嗜睡、胸闷、头昏、腹泻等症状。下列叙述错误的是( )
A. 高原反应引起的发热是人体稳态失衡的表现
B. 肺气肿患者肺部组织液的渗透压升高导致肺部组织液增加
C. “醉氧”是由于内环境中血红蛋白增多导致运输氧气能力过强
D. “醉氧”患者发生严重腹泻时,补充水分的同时也要补充无机盐
【7题答案】
【答案】C
【解析】
【分析】内环境的理化性质主要包括温度、pH和渗透压:
(1)人体细胞外液的温度一般维持在37℃左右;
(2)正常人的血浆接近中性,pH为7.35~7.45。血浆的pH之所以能够保持稳定,与它含有的缓冲物质有关;
(3)血浆渗透压的大小主要与无机盐、蛋白质的含量有关。在组成细胞外液的各种无机盐离子中,含量上占有明显优势的是Na+和Cl-,细胞外液渗透压的90%来源于Na+和Cl-。
【详解】A、正常人体通过调节作用,可以维持内环境稳态,该患者发烧是人体稳态失衡的表现,A正确;
B、肺部出现感染,肺组织间隙和肺泡渗出液中有蛋白质,红细胞等成分,使得肺部组织液的渗透压升高,对水的吸引力增大,故使肺部组织液增多,B正确;
C、血红蛋白是细胞内的物质,不属于内环境的成分,C错误;
D、无机盐参与内环境渗透压的维持,“患者发生严重腹泻后,补充水分的同时要补充无机盐,以维持渗透压,D正确。
故选C。
8. 下图为抗利尿激素(ADH)调节肾小管管壁细胞对水分重吸收的机理。下列叙述错误的是( )
A. 水分子通过水通道蛋白的运输方式为协助扩散
B. ADH可促进囊泡转运,增加质膜上水通道蛋白数量
C. ADH受体不敏感或受损时,可引起人体尿量增加
D. 血浆渗透压下降时,垂体合成和分泌的ADH量增加
【8题答案】
【答案】D
【解析】
【分析】1、当机体失水过多、饮水不足、食物过咸时,细胞外液渗透压升高,下丘脑渗透压感受器受到的刺激增强,致使抗利尿激素分泌量增加,肾小管和集合管对水的重吸收作用增强。
2、据图可知,水分子进入肾小管管壁细胞的方式有自由扩散和协助扩散两种。
【详解】A、据图可知,水分子通过水通道蛋白的方式为顺浓度运输,且需要蛋白质的协助,故方式协助扩散,A正确;
B、据图可知,ADH与受体结合后,通过M蛋白促进了含有水通道蛋白的囊泡网细胞膜转移,从而增加了肾小管和集合管细胞膜上水通道蛋白的数量,B正确;
C、抗利尿激素需要与受体结合后才能起作用(作用于肾小管和集合管,促进其对水分重吸收,使尿量减少),ADH受体不敏感或受损时,抗利尿激素无法发挥作用,则可引起人体尿量增加,C正确;
D、ADH是由下丘脑分泌、垂体释放的,血浆渗透压下降时,ADH减少,D错误。
故选D。
9. 新型冠状病毒肺炎疫情防控期间,常用的检测方法有核酸检测、抗原检测及抗体检测,下表是3种检测方法的比较,下列叙述正确的是( )
核酸检测
抗原检测
抗体检测
检测靶标
①
②
③
检测原理
④
⑤
⑥
假阳性率
低
低
较高
A. 靶标①②均为新冠病毒 B. ④⑤⑥均为抗原—抗体反应
C. 三种检测均采用鼻咽拭子采样 D. 抗体检测阳性说明体内携带病毒
【9题答案】
【答案】A
【解析】
【分析】新型冠状病毒的检测方法可采用病毒抗原-抗体检测,其原理是抗原和抗体发生特异性结合,若抗体检测如果呈阳性,则可以确诊为新冠患者。
【详解】A、靶标①②分别是对病毒的核酸和病毒上的抗原进行检测,故靶标①②均为新冠病毒,A正确;
B、④为核酸分子杂交原理,⑤⑥均为抗原—抗体反应,B错误;
C、采集鼻咽拭子主要用于病原学检查,检测病毒的核酸即核酸检测,也可以对抗原检测,而采集血液样本主要用于血清学检查,检测抗体,即抗体检测,C错误;
D、抗体检测阳性说明体内存在该病毒的抗体,但体内不一定携带病毒,比如康复者体内可以存在该抗体,但体内可能不存在该病毒,D错误。
故选A。
10. 独脚金内酯(SL)是新型植物激素,研究发现,独脚金内酯可以抑制植物的分枝和侧芽的生长,与生长素具有协同作用。野生型拟南芥往往表现出顶端优势现象,而SL合成受阻的突变体(下称突变体1)或SL不敏感的突变体(下称突变体2)均不具顶端优势,但体内生长素水平均正常。研究人员利用幼苗期的野生型拟南芥和突变体1、突变体2进行嫁接试验(见下表)。以下叙述错误的是( )
组别
嫁接处理
结果
1
野生型地下部分+突变体1的地上部分
表现顶端优势
2
野生型地下部分+突变体2的地上部分
不表现顶端优势
3
突变体1地下部分+野生型的地上部分
表现顶端优势
4
突变体2地下部分+野生型的地上部分
表现顶端优势
5
突变体2地下部分+突变体1的地上部分
表现顶端优势
A. 若施加SL,突变体1和突变体2均会表现出项端优势
B. SL不影响拟南芥生长素的合成,可能影响生长素分布
C. 野生型拟南芥的地下部分和地上部分都能产生SL
D. 该实验证明了SL作用于拟南芥地上部分发挥效应
【10题答案】
【答案】A
【解析】
【分析】顶端优势现象是指植物的顶芽优先生长而侧芽受抑制的现象(一般是顶端生长素浓度低,顶芽生长素运输并积累在侧芽,侧芽生长素浓度高而受到抑制)。顶端野生型拟南芥往往表现出顶端优势现象,而SL合成受阻的突变体(下称突变体1)不具顶端优势,对比组1和组3可知,野生型地下部分能产生SL运输到突变体1的地上部分,使其表现出顶端优势。突变体2为SL不敏感的突变体,结合组合2结果可知,突变体2的地上部分对SL不敏感,因此没有表现出顶端优势。
【详解】A、突变体2为SL不敏感的突变体,若施加SL,突变体2不会表现出项端优势,A错误;
B、SL与生长素具有协同作用,可能影响生长素分布,使植物出现顶端优势,B正确;
C、结合组合3结果可知,野生型的地上部分可以产生SL,结合组合1结果可知,野生型地下部分能产生SL运输到地上部分,C正确;
D、野生型拟南芥往往表现出顶端优势现象,是顶芽生长而侧枝生长受抑制的现象,是地上的生长情况,该实验证明了SL作用于拟南芥地上部分发挥效应,D正确。
故选A。
11. “无废弃物农业”是我国古代传统农业的辉煌成就之一,也是生态工程最早和最生动的一种模式。将人畜粪便、农产品加工过程中的废弃物等,通过堆肥转变为有机肥料施用到农田中。下列说法错误的是( )
A. 无废弃物农业可以改善人类生活环境,减少环境污染
B. 无废弃物农业可以提高土壤肥力,实现“地力常新”
C. 无废弃物农业实现了物质的多级利用和能量的循环再生
D. 现代生态农业吸收了传统农业的“协调、循环和再生”的思想
【11题答案】
【答案】C
【解析】
【分析】生态工程依据的生态学原理:
(1)物质循环再生原理:物质能在生态系统中循环往复,分层分级利用。
(2)物种多样性原理:物种繁多复杂的生态系统具有较高的抵抗力稳定性。
(3)协调与平衡原理:生态系统的生物数量不能超过环境承载力(环境容纳量)的限度。
(4)整体性原理:生态系统建设要考虑自然、经济、社会的整体影响。
(5)系统学和工程学原理:系统的结构决定功能原理:要通过改善和优化系统结构改善功能;系统整体性原理:系统各组分间要有适当的比例关系,使得能量、物质、信息等的转换和流通顺利完成,并实现总体功能大于各部分之和的效果,即“1+1>2”。
【详解】A、“无废弃物农业”将人畜粪便、农产品加工过程中的废弃物等,通过堆肥转变为有机肥料,以改善人类生活环境,减少环境污染,A正确;
B、“无废弃物农业”采用堆肥和沤肥等多种方式,把它们转变为有机肥料,施用到农田中,可以提高土壤肥力,还改善了土壤结构,培育了土壤微生物,实现了土壤养分如氮、磷、钾及微量元素的循环利用,实现“地力常新”,B正确;
C、“无废弃物农业”有利于实现物质的循环再生和能量的多级利用,C错误;
D、生态系统能充分利用废弃物中的能量,形成“无废弃物农业”,这主要是吸收了传统农业的“协调、循环和再生”的思想,D正确。
故选C。
12. 松瘿小卷蛾以落叶松当年新生嫩枝为食,造成植物从被害部位以上枯死。革腹茧蜂和长体茧蜂通过落叶松挥发的化学物质定位松瘿小卷蛾,并将受精卵产在松瘿小卷蛾的幼虫体内,导致松瘿小卷蛾死亡。科研人员以落叶松中含量较高的几种物质作为气味源,检测松瘿小卷蛾和茧蜂的趋向行为反应,实验结果如下表。下列说法错误的( )
挥发物
雌性松瘿小卷蛾
雄性松瘿小卷蛾
革腹茧蜂
长体茧蜂
甲
-
-
○
○
乙
-
-
+
+
丙
○
○
+
+
丁
+
○
-
-
注:“+”表示引诱 “-”表示驱逐 “○”表示无作用
A. 二种茧蜂与松瘿小卷蛾的种间关系为寄生
B. 挥发物丁是松树分泌的雌性性外激素类似物
C. 喷洒挥发物丁能提高小卷蛾的种群密度
D. 挥发物乙的驱蛾引蜂效果可能好于丙
【12题答案】
【答案】B
【解析】
【分析】信息传递中信息的类型有物理信息、化学信息、行为信息。信息传递在农业生产中的应用:(1)提高农产品和畜产品的产量;(2)对有害动物进行控制。
【详解】A、根据题意可知,松瘿小卷蛾以落叶松当年新生嫩枝为食,因此二者之间构成捕食关系;茧蜂将受精卵产在松瘿小卷蛾的幼虫体内进行孵化,因此二者属于寄生关系,A正确;
B、挥发物丁能引诱雌性松瘿小卷蛾,推测丁是雄性性外激素类似物,B错误;
C、据表可知,挥发物丁能引诱雌性松瘿小卷蛾,驱赶两种茧蜂,故喷洒挥发物丁能提高小卷蛾的种群密度,C正确;
D、从表格中可以看出挥发物乙既可以松瘿小卷蛾雌雄个体前来交尾降低出生率(挥发物丙无作用),又能吸引茧蜂前来防治,故挥发物乙的驱蛾引蜂效果可能好于丙,D正确。
故选B。
13. 生态修复常用方法有退耕还林,退耕还草,退耕封育(依靠自然恢复)等方法,某科研机构在邻近的水土流失地区进行生态修复实验,两年后的结果如表所示。下列说法错误的是( )
试验区编号
修复栽植植物
修复后
植被覆盖率
土壤含水量(%)
主要植被类型
Ⅰ区
类芦100丛
80~100%
62
乔木、灌木、草本
Ⅱ区
无
11%
41
乔木、草本
A. I区采用的生态修复模式为退耕还草,Ⅱ采用的模式为退耕封育
B. I区土壤含水量明显增加的原因是引入类芦后提高了植被的覆盖率
C. 若Ⅱ区在修复前后物种没有发生变化,则群落的结构没有改变
D. I区和Ⅱ区的对比可以说明人类活动能改变群落演替的速度
【13题答案】
【答案】C
【解析】
【分析】1、群落垂直结构:在垂直方向上,大多数群落具有明显的分层现象;植物主要受阳光的影响,动物主要受食物和栖息空间的影响。
2、群落水平结构:由于地形的变化、土壤湿度和盐碱的差异、光照强度的不同等因素,不同地段往往分布着不同的种群,同一地段上种群密度也有差异。
【详解】A、试验I区引进了修复栽植植物类芦,属于退耕还草模式;根据试验II区2年修复后植被总覆盖率为11%,植被类型基本无变化,符合退耕封育模式,依靠自然恢复较慢的结果,A正确;
B、由表格数据可知,试验I区年平均土壤侵蚀量显著低于II区,说明试验I区水土流失得到大大缓解,土壤含水量明显增加,原因是试验I区引种类芦大大改善了该地区的生态环境,实验I区植被覆盖率高,涵养水源能力强,B正确;
C、结合分析可知,群落结构包括垂直结构和水平结构,据表可知,II区的覆盖率在修复前后变动较大,说明丰富度增加,群落结构发生改变,C错误;
D、I区和II区采用不同的生态修复方法,两年后制备覆盖率和主要植被类型都明显不同,说明人类活动能改变群落演替的速度,D正确。
故选C。
14. 苜蓿是“牧草之王”,缺点是水溶性蛋白质过多易造成家畜瘤胃中泡沫过多,导致臌胀病。百脉根富含单宁,单宁能沉淀水溶性蛋白质,减少臌胀病的发生。科研人员将苜蓿与百脉根进行植物体细胞杂交以期获得抗臌胀病苜蓿新品种,技术路线如下图。下列说法正确的是( )
A. 聚乙二醇能促进植物细胞间细胞壁的融合
B. 在培养基上愈伤组织的细胞出现接触抑制
C. 与生芽培养基相比,生根培养基中生长素类含量高
D. 获得的再生植株具有苜蓿和百脉根全部优良性状
【14题答案】
【答案】C
【解析】
【分析】植物的体细胞杂交是将不同植物的细胞通过细胞融合技术形成杂种细胞,进而利用植物的组织培养将杂种细胞培育成多倍体的杂种植株。植物体细胞杂交依据的原理是细胞膜的流动性和植物细胞的全能性。
【详解】A、聚乙二醇能促进植物原生质体的融合,依赖细胞膜的流动性,植物的细胞壁无活性,A错误;
B、在培养基上愈伤组织的细胞不会出现接触抑制,接触抑制是动物细胞培养过程中表现的特点,B错误;
C、由于生长素能促进根的产生,因此,与生芽培养基相比,生根培养基中生长素类含量高,C正确;
D、植物体细胞杂交技术克服了远缘杂交不亲和的障碍,使杂种植株具有双亲的遗传特性,但由于杂种细胞分裂过程中会发生部分染色体丢失等原因,使获得的再生植株未必具有苜蓿和百脉根全部优良性状,D错误。
故选C。
15. 微生物无处不在,杂菌污染常导致生物实验功亏一篑。关于无菌操作,下列说法正确的是( )
A. 动物细胞培养均需加入抗生素抑制微生物的生长
B. 涂布平板时所用的涂布器需酒精浸泡后灼烧灭菌
C. 植物组织培养时外植体先用次氯酸钠溶液处理30s,再用酒精消毒30min
D. PCR实验中使用的微量离心管、微量移液器和蒸馏水在使用前需进行高压灭菌
【15题答案】
【答案】B
【解析】
【分析】1、动物细胞培养需要无菌、无毒的环境:培养液应进行无菌处理,通常还要在培养液中添加一定量的抗生素,以防培养过程中的污染;此外,应定期更换培养液,防止代谢产物积累对细胞自身造成危害。
2、稀释涂布平板法操作中,先将涂布器放入酒精浸泡,然后在酒精灯上引燃,进行灼烧灭菌、冷却后即可使用。
3、植物组织培养中对外植体的消毒处理:将流水充分冲洗后的外植体用酒精消毒30 s,然后立即用无菌水清洗2~3次;再用次氯酸钠溶液处理30min后,立即用无菌水清洗2~3次。
【详解】A、动物细胞培养过程中通常需要添加抗生素,抑制细菌的生长和繁殖,但是并非动物细胞培养均需加入抗生素,有时候抗生素可能会对培养的动物细胞有影响,A错误;
B、涂布平板时所用的涂布器需酒精浸泡后灼烧灭菌,待酒精燃尽、涂布器冷却后,再进行涂布,B正确;
C、植物组织培养时外植体先用酒精消毒30s,然后用无菌水立即冲洗2~3次,再用次氯酸钠溶液处理30min后,立即用无菌水冲洗2~3次,C错误;
D、为了避免外源DNA等因素的污染,PCR实验中使用的微量离心管、枪头、缓冲液以及蒸馏水等在使用前必须进行高压灭菌,但是微量移液器不需要高压灭菌处理,D错误。
故选B。
二、不定项选择题
16. 细胞凋亡过程需要多种酶参与,如DNase为核酸内切酶,能够切割DNA形成DNA片段;Caspase是一类蛋白质水解酶,负责选择性地切割某些蛋白质,形成多肽片段。下列说法正确的是( )
A. 细胞凋亡是基因控制的细胞自动结束生命的过程
B. 细胞凋亡过程涉及DNA的复制及一系列基因的激活
C. Caspase能破坏特定蛋白质中的肽键,从而形成多肽片段
D. 细胞凋亡过程中有蛋白质的降解,没有蛋白质的合成
【16题答案】
【答案】AC
【解析】
【分析】1.细胞凋亡过程受基因控制,通过凋亡基因的表达,使细胞发生程序性死亡,它是一种主动的细胞死亡过程,对生物的生长发育起重要作用。
2.凋亡诱导因子首先与细胞膜上的受体结合,通过信号转到发出死亡信号,激活细胞中的凋亡基因,执行细胞凋亡,凋亡细胞最后变成小泡被吞噬细胞吞噬,并在细胞内完成分解。
【详解】A、细胞凋亡过程受基因控制,通过凋亡基因的表达,使细胞发生程序性死亡,它是一种主动的细胞死亡过程,A正确;
B、DNase为核酸内切酶,能够切割DNA形成DNA片段,据此可推测细胞凋亡过程不涉及DNA的复制过程,但涉及一系列基因的激活从而启动凋亡过程,B错误;
C、Caspase是一类蛋白质水解酶,可以Caspase破坏特定蛋白质中的肽键,从而形成多肽片段,C正确;
D、细胞凋亡过程中有蛋白质的降解,也有蛋白质的合成,如细胞凋亡过程需要多种酶,D错误。
故选AC。
17. T2噬菌体侵染大肠杆菌后,可使菌体破裂形成噬菌斑。T2噬菌体中,基因h+、h控制噬菌斑的透明程度,r+、r控制噬菌斑的大小。用基因组成为hr+和h+r的噬菌体侵染大肠杆菌后,将释放出的子代噬菌体涂布到长满大肠杆菌的培养基上,培养结果如下图。下列说法错误的是( )
A. T2噬菌体可在培养基中增殖形成菌落
B. 含有r基因病毒的侵染和繁殖能力强
C. 体外将hr+病毒和h+r病毒混合后,二者可发生基因重组
D. 在大肠杆菌内多数hr+病毒与h+r病毒发生了基因重组
【17题答案】
【答案】ACD
【解析】
【分析】T2噬菌体是一种专门寄生在大肠杆菌体内的病毒T2噬菌体浸染细菌后,就会在自身遗传物质的作用下,利用细菌体内的物质来合成自身的组成成分。
【详解】A、噬菌体是病毒,不能形成菌落,在培养基中无法增殖,A错误;
B、结合图示可知,含有r+的噬菌斑小,含有r的噬菌斑大,因此含有r基因病毒的侵染和繁殖能力强,B正确;
C、病毒没有独立生存的能力,所以不能在体外完成重组,C错误;
D、结合图示可知,两种混合后出现的较多的是小菌斑透明(hr+)和大菌斑半透明(h+r),说明在大肠杆菌内多数hr+病毒与h+r病毒没有发生了基因重组,D错误。
故选ACD。
18. 银环蛇蛇毒中能分离出若干种神经毒素,神经毒素能激活或阻断不同神经受体和离子通道,影响递质的释放和代谢。实验人员利用神经肌肉接头对α-环蛇毒素和β-环蛇毒素的作用机理进行了研究,结果如下表。下列说法正确的是( )
分组
处理
神经元动作电位(mV)
肌肉细胞动作电位(mV)
甲
对照组
75
75
乙
α-环蛇毒素浸润20min
75
10
丙
β-环蛇毒素浸润20min
20
0
A. 神经元和肌肉细胞产生的动作电位主要由Na+内流引起
B. α-环蛇毒素可能抑制了神经递质与肌细胞膜上受体的结合
C. α-环蛇毒素可能作用于神经肌肉接头的前膜,抑制神经递质的释放
D. α-环蛇毒素和β-环蛇毒素共同作用时才能导致中毒者的骨骼肌瘫痪
【18题答案】
【答案】C
【解析】
【分析】该实验选用的是神经肌肉接头,也是一种突触,神经细胞的膜为突触前膜,两者之间的液体(组织液)为突触间隙,肌肉细胞为突触后膜。神经递质是由突触前膜释放,作用于突触后膜,使突触后膜兴奋或抑制。根据甲组对照组可知,该神经肌肉接头的神经细胞和肌肉细胞均正常,探究神经毒素对递质释放及作用的影响,可检测神经元的动作电位和肌肉细胞的动作电位,结合表格可知,α-环蛇毒素不影响神经元的动作电位,而肌肉细胞的动作电位很小,因此很可能影响了神经递质与受体的结合,影响钠离子通道开放,使得肌肉细胞的动作电位变小。而β-环蛇毒素作用后,神经元动作电位明显变小,肌肉细胞为0,因此很可能影响了神经元释放神经递质,故肌肉细胞也无法兴奋。
【详解】A、Na+内流引起去极化和反极化,形成动作电位,A正确;
B、结合表格可知,α-环蛇毒素只影响肌肉细胞动作电位的大小,可能抑制了神经递质与肌细胞膜上受体的结合,B正确;
C、α-环蛇毒素对神经元动作电位无影响,因此不影响神经递质的释放,C错误;
D、结合表格可知,β-环蛇毒素使神经元动作电位变小,可能影响神经递质的释放,因此肌肉动作电位结果为无,α-环蛇毒素影响递质与肌肉细胞的结合,因此α-环蛇毒素和β-环蛇毒素共同作用时才能导致中毒者的骨骼肌瘫痪,D正确。
故选C。
19. 生态系统具有的某个理想状态称为置位点,在置位点的范围内,生态系统处于动态平衡。输入太高时发生正偏离,反之发生负偏离。下列说法错误的是( )
A. 生态系统的输入和输出包含物质、能量和信息
B. 反馈是指系统的输出结果影响和调节系统的输入
C. 生态系统的置位点发生负偏离时,可通过正反馈回到置位点
D. 生态系统的结构越复杂,偏离越大,反馈①、②的能力越弱
【19题答案】
【答案】CD
【解析】
【分析】生态系统的稳定性包括抵抗力稳定性和恢复力稳定性,其中抵抗力稳定性是指生态系统抵抗外界干扰并使自身的结构和功能保持原状的能力。
恢复力稳定性是指生态系统在遭到外界干扰因素的破坏以后恢复到原状的能力。
抵抗力稳定性的大小取决于该生态系统的生物物种的多少和营养结构的复杂程度。生物种类越多,营养结构越复杂,生态系统的抵抗力稳定性就越高;而恢复力稳定性则是生态系统被破坏后恢复原状的能力,恢复力稳定性的大小和抵抗力稳定性的大小往往存在着相反的关系。
【详解】A、生态系统的正常转运需要物质作为基础、能量作为动力,而信息作为调节的信号共同作用,据此可推测生态系统的输入和输出包含物质、能量和信息,A正确;
B、反馈是指系统的输出结果反过来对系统的输入进行调节和影响的过程,B正确;
C、生态系统的置位点发生负偏离时,可通过生态系统的负反馈调节作用回到置位点,C错误;
D、生态系统的结构越复杂,自我调节能力越强,偏离越小,反馈①、②的能力越弱,D错误。
故选CD。
20. 为探究不同配方的洗手液对金黄色葡萄球菌的抑菌效果,某实验小组将金黄色葡萄球菌接种到蛋白胨培养基上,接着用滤纸片蘸取不同配方的洗手液放置在该平板上。培养一段时间后,结果如下图。下列说法错误的是( )
A. 蛋白胨可为金黄色葡萄球菌提供碳源、氮源、维生素
B. 蛋白胨培养基为金黄色葡萄球菌的选择性培养基
C. 本实验中接种金黄色葡萄球菌的方法为平板划线法
D. 甲配方的洗手液对金黄色葡萄球菌抑菌效果好
【20题答案】
【答案】BC
【解析】
【分析】1.涂布平板法:将待测样品制成均匀的系列稀释液,尽量使样品中的微生物细胞分散开,使成单个细胞存在,再取一定稀释度、一定量的稀释液接种到平板中,使其均匀分布于平板中的培养基内。2.抑菌效果越好,微生物越难以生长。
【详解】A、蛋白胨可为金黄色葡萄球菌提供碳源(为生物生长提供碳元素的物质)、氮源(为生物生长提供氮元素的物质)、维生素,A正确;
B、蛋白胨培养基是基础培养基,加上洗手液后才是选择性培养基,通过细菌的生长情况比较不同配方的洗手液对金黄色葡萄球菌的抑菌效果,B错误;
C、 固体培养基的接种方法有平板划线法和稀释平板涂布法,平板划线法所接种的菌株数不均匀,而比较不同配方的洗手液的抑菌效果需要接种等量的菌株,因此不能用平板划线法,C错误;
D、结合图示可知,甲上生长的菌落最少,因此甲配方的洗手液对金黄色葡萄球菌抑菌效果好,D正确。
故选BC。
三、非选择题
21. 核酮糖l,5-二磷酸羧化酶(Rubisco)在叶绿体中含量很高,Rubisco的某作用位点能与CO2结合,促进合成C3,在光照条件下也能与O2结合促进有机物的氧化分解,生成CO2(光呼吸)。回答下列问题:
(1)用新鲜菠菜叶提取Rubisco时,研磨过程时应加入_____(“缓冲液”“无水乙醇”),不选择另一种的理由是_____。
(2)某同学利用提纯的Rubisco模拟叶肉细胞内光合作用的暗反应过程。构建反应体系时,除Rubisco等酶外,还应加入的物质有_____。
(3)将菠菜叶片放在小玻璃箱内,使空气持续流入培养箱,并在出口处测量CO2浓度。突然停止光照后,测量到出口处的CO2浓度变化如图,光呼吸值可表示为_____。人工大棚中,抑制光呼吸、提高光合速率的主要措施是_____。
【21题答案】
【答案】(1) ①. 缓冲液 ②. 乙醇能使Rubisco (蛋白质)变性
(2)ATP、NADPH、C5、NaHCO3
(3) ①. d-c ②. 提高CO2浓度
【解析】
【分析】1、光合作用的过程包括光反应和暗反应。光反应的物质变变化包括水的光解和ATP的合成,场所是类囊体薄膜;暗反应的物质变化包括二氧化碳的固定和三碳化合物的还原,场所是叶绿体基质。
2、光呼吸是植物细胞依赖光照,吸收O2氧化分解有机物释放CO2的过程,是光合作用伴随的一个损耗能量的副反应。优化光呼吸途径,可提高光合效率。
【小问1详解】
由于Rubisco是核酮糖l,5-二磷酸羧化酶,本质是蛋白质,而乙醇能使Rubisco (蛋白质)变性,故用新鲜菠菜叶提取Rubisco时,研磨过程时应加入缓冲液而非无水乙醇。
【小问2详解】
暗反应过程包括二氧化碳的固定和C3的还原两个阶段,构建反应体系时,除Rubisco等酶外,还应加入的物质有ATP、NADPH(用于C3的还原)、C5、NaHCO3(提供CO2,与C5生成C3)。
【小问3详解】
黑暗中CO2浓度值可表示细胞呼吸作用,而光照条件下既可以进行光呼吸也可以进行普通的细胞呼吸,其二氧化碳数值是两者之和,故光呼吸值可表示为d-c;据文中信息可知,光呼吸时进行光合作用的细胞依赖光照,吸收O2并释放CO2,故CO2/O2值高时利于光合作用而不利于光呼吸,故提高CO2浓度可抑制光呼吸、提高光合速率。
【点睛】本题考查光合作用和光呼吸的相关知识,意在考查考生的材料分析能力和理解所学知识要点,把握知识间内在联系,形成知识网络结构的能力;能运用所学知识,准确判断问题的能力。
23. 糖尿病(DM)是危害人类健康的常见慢性疾病,利用大鼠糖尿病模型进行相关研究,有助于认识人类糖尿病的发生发展机理,制定防治策略。回答下列问题:
(1)在构建糖尿病模型前,需要对大鼠禁食一段时间,禁食期间大鼠血糖的主要来源是_____。
(2)链脲佐菌素(STZ)能诱发大鼠等动物产生糖尿病。为确定处理后的大鼠是否符合模型要求,通常要检测大鼠的_____。采用大剂量一次性注射STZ的给药方法,可以建立与人类l型糖尿病表现相似的大限模型,大剂量一次性注射STZ的作用是_____。高糖、高脂饲料饲喂结合小剂量分次注射STZ,检测发现模型鼠在建模前血糖浓度与胰岛素浓度分别为6.5mmol/L、10.6mu/L,建模后分别为15.5mmolL、14.3mu/L,与人类2型糖尿病表现相似,分析建模前后的数据,大鼠血糖浓度过高的原因是_____。
(3)研究人员研究不同强度的有氮运动对糖尿病模型大鼠血糖的影响时,选取相关大鼠分成5组:健康安静组(K组)、DM安静组(DM组)、DM低强度运动组(DML组)、DM中强度运动组(DMM组)和DM高强度运动组(DMH组),运动组大鼠每天进行40分钟的跑步训练,7周后检测血糖含量变化,结果如图。据图分析,可得出的结论有_____(答出2点)。
【23题答案】
【答案】(1)肝糖原的分解(非糖物质的转化)
(2) ①. (空腹)血糖浓度 ②. 损伤胰岛B细胞 ③. 组织细胞对胰岛素的敏感性下降
(3)①运动可以降低血糖浓度②低强度和中强度运动更能有效降低血糖③运动不能完全有效治疗糖尿病
【解析】
【分析】生物实验要遵循的一般原则主要有对照原则、等量原则、单一变量原则和控制无关变量原则;设计实验的一般步骤主要有:确定实验原理,选择材料用具,确定方法步骤(预处理→分组→处理→观察记录现象,收集数据→预测结果→得出结论 ),观察记录,分析结果,得出结论。
【小问1详解】
动物体内血糖的来源有食物的消化吸收、肝糖原的分解和非糖物质的转化,大鼠禁食期间血糖的主要来源是肝糖原的分解和非糖物质的转化。
【小问2详解】
为确定处理后的大鼠是否符合模型要求,通常要检测大鼠的(空腹)血糖浓度,将其与正常小鼠对照,从而得出结论;由于STZ能诱发大鼠等动物产生糖尿病,且其致病基因与1型糖尿病(胰岛素分泌不足)类似,故推测大剂量一次性注射STZ的作用是损伤胰岛B细胞,使体内的胰岛素含量不足;2型糖尿病是由于胰岛素受体受损,故建模前后的数据,大鼠血糖浓度过高的原因是组织细胞对胰岛素的敏感性下降。
【小问3详解】
分析题意,实验目的是研究不同强度的有氮运动对糖尿病模型大鼠血糖的影响,实验的自变量是运动的强度,因变量是血糖浓度,据图可知,不同实验组运动前后相比,运动后血糖有一定程度降低,而与对照组相比,其血糖浓度仍较高,故结论为:运动可以降低血糖浓度,且低强度和中强度运动更能有效降低血糖;但运动不能完全有效治疗糖尿病。
【点睛】本题结合血糖平衡的调节主要考查生物实验遵循的原则和设计实验的步骤,强化学生对相关实验的设计的理解与运用。
25. 果蝇是遗传实验的好材料,某实验室中保存有黑体残翅、焦刚毛两个突变品系,其野生型分别灰体长翅、直刚毛,它们均能纯种传代,且两对基因均位于常染色体上。实验室中还保留有杂合裂翅果蝇(Dd),能真实遗传,即后代全为杂合裂翅果蝇。回答下列问题:
(1)一只焦刚毛雄蝇与野生型(直刚毛)雌蝇杂交,子一代全为直刚毛,子二代直刚毛:焦刚毛=3:1.为确定刚毛控制基因位于常染色体上还是X染色体上,可进行另一组实验,杂交方案为_____。也可不进行新实验,但需要补充_____(数据)。
(2)将一对灰体长翅、黑体残翅果蝇杂交,子一代全为灰体长翅果蝇。用子一代雌蝇进行测交,子二代为灰体长翅:黑体残翅:灰体残翅:黑体长翅=42:42:8:8;用子一代雄蝇进行测交,后代为灰体长翅:黑体残翅=1:1.推测雌蝇进行减数分裂的卵原细胞中,能发生互换的约占_____%。若将子一代交配,子二代中灰体长翅:黑体残翅:灰体残翅:黑体长翅的分离比为_____。
(3)为解释杂合裂翅果蝇真实遗传的原因,有人提出如下解释模型:
①D基因表现为一因多效:除决定裂翅外,还具有显性纯合致死效应。
②基因M、m不决定性状,M对m完全显性,基因型为_____时具有致死作用。
③上述两对基因和染色体的位置关系是_____。
(4)实验发现某对裂翅果蝇杂交后,子一代果蝇裂翅:直翅=2:1.假定出现该比例的原因是某个亲本的基因组成改变了一个基因导致的,请利用(3)中解释模型的原理,判断该果蝇的突变基因及突变类型为_____,并推测子一代果蝇自由交配后,子二代果蝇中D的基因频率为_____。
【25题答案】
【答案】(1) ①. 焦刚毛雌蝇与直刚毛雄蝇杂交 ②. 性别
(2) ①. 32 ②. 71:21:4:4
(3) ①. mm ②. D和M位于一 条染色体上,d和m位于另一条染色体上
(4) ①. m突变为M ②. 2/7
【解析】
【分析】1、自由组合定律:当具有两对(或更多对)相对性状的亲本进行杂交,在子一代产生配子时,在等位基因分离的同时,非同源染色体上的基因表现为自由组合。其实质是非等位基因自由组合,即一对染色体上的等位基因与另一对染色体上的等位基因的分离或组合是彼此间互不干扰的,各自独立地分配到配子中去。
2、伴性遗传:是指在遗传过程中子代部分性状由性染色体上的基因控制,这种由性染色体上的基因所控制性状的遗传上总是和性别相关的遗传方式就称为伴性遗传。
【小问1详解】
一只焦刚毛雄蝇与野生型(直刚毛)雌蝇杂交,子一代全为直刚毛,子二代直刚毛:焦刚毛=3:1,说明该性状由一对等位基因控制(假设相关基因为A和a),直刚毛为显性性状,但没有统计子二代雌雄个体的性状分离比,基因位于常染色体上或X染色体上,都有可能出现题干的结果,因此无法确定刚毛控制基因位于常染色体上还是X染色体上,为确定刚毛控制基因位于常染色体上还是X染色体上,可以选焦刚毛雌蝇与直刚毛雄蝇杂交,且需要补充子一代性状。若基因位于常染色体上,亲本的基因型分别为aa和AA,F1的基因型为Aa,雌雄全为直刚毛,两组实验的结果相同;若基因位于X染色体上,亲本的基因型分别为XaXa和XAY,F1的基因型为XAXa和XaY,子一代雌性为直刚毛,雄性为焦刚毛,两组实验的结果不同。
【小问2详解】
将一对灰体长翅、黑体残翅果蝇杂交,子一代全为灰体长翅果蝇,说明灰体、长翅都是显性性状,假设相关基因分别为B、b和V、v,故亲本的基因型分别为BBVV和bbvv,F1的基因型为BbVv,测交实验能够根据后代的表现型及比例确定F1产生的配子的种类和比例,由于子二代为灰体长翅(BbVv):黑体残翅(bbvv):灰体残翅(Bbvv):黑体长翅(bbVv)=42:42:8:8,因此F1的灰体长翅雌果蝇产生的卵细胞的基因组成及比例为:BV:bv:Bv:bV=42:42:8:8,又由于“F1的灰体长翅雄果蝇和黑体残翅(bbvv)的雌果蝇测交,后代灰体长翅:黑体残翅数量比为1:1”,故F1的灰体长翅雄果蝇产生的精子的基因组成及比例为BV:bv=1:1,说明B(b)和V(v)基因位于一对同源染色体上(且B与V在一条染色体上,b与v在另一条染色体上),F1中雌性个体减数分裂过程中,同源染色体上的非姐妹染色单体间发生交叉互换,导致染色单体上b和V、B和v的重组,重组的卵细胞的基因型为Bv和bV,根据卵原细胞产生的卵细胞及比例为BV:bv:Bv:bV=42:42:8:8可知,新类型Bv和bV各占8%,由于新类型的配子占发生互换的原始生殖细胞的一半,故8%+8%=16%=互换的原始生殖细胞的比例×1/2,故雌蝇进行减数分裂的卵原细胞中,能发生互换的32%。若将子一代交配,雌雄配子随机结合,如下表:
42BV
42bv
8Bv
8bV
1BV
42灰体长翅(B-V-)
42灰体长翅(B-V-)
8灰体长翅(B-V-)
8灰体长翅(B-V-)
1bv
42灰体长翅(B-V-)
42黑体残翅(bbvv)
8灰体残翅(B-vv)
8黑体长翅(bbV-)
即子二代中灰体长翅(B-V-):黑体残翅(bbvv):灰体残翅(B-vv):黑体长翅(bbV-)的分离比为71:21:4:4。
【小问3详解】
②杂合裂翅果蝇(Dd),后代全为杂合裂翅果蝇,不会出现DD和dd个体,DD纯合致死,基因M、m不决定性状,M对m完全显性,若两对等位基因位于两对同源染色体上,无论M-或mm致死,一定不会导致DD和dd个体全部死亡,故两对等位基因位于一对同源染色体上,若D和M位于一 条染色体上,d和m位于另一条染色体上,杂合裂翅果蝇的基因型为DdMm,后代的基因型为DDMM(DD致死)、DdMm(一定存活)和ddmm(mm致死,才不能出现dd个体)。
【小问4详解】
裂翅果蝇的基因型为DdMm,杂交后,子一代果蝇裂翅:直翅(dd)=2:1,由于DD和mm会导致死亡,若出现该比例的原因是某个亲本的基因组成改变了一个基因导致的,存在以下两种情况,某个亲本的基因组成m突变为M或某个亲本的基因组成D突变为d,亲本的基因型为DdMm与DdMM或DdMm与ddMm。若某个亲本的基因组成m突变为M,亲本为DdMm(产生的配子为DM:dm=1:1)与DdMM,后代的基因型为DDMM(死亡):DdMm:DdMM:ddMm=1:1:1:1,即子一代果蝇裂翅:直翅=2:1,符合题干结果。若某个亲本的基因组成D突变为d,则亲本的一个表现型(ddMm)变为直翅,与题干不符合。因此该果蝇的突变基因及突变类型为m突变为M。子一代果蝇DdMm:DdMM:ddMm=1:1:1,产生的雌雄配子为DM:dm:dM=1:1:1,由于DD和mm个体会死亡,故子一代果蝇自由交配后,子二代果蝇中DdMm:DdMM:ddMm:ddFF=2:2:2:1,因此果蝇中D的基因频率为(4×1)÷(7×2)=2/7。
【点睛】本题考查基因的自由组合定律和伴性遗传的相关内容,意在考查学生对所学知识的理解与掌握程度,培养学生分析题意、获取信息、实验设计及预测基因型和表现型的能力。
27. 在黄河入海口处,黄河水携带的大量泥沙淤积形成扇形冲击平原,即黄河三角洲。下图是对黄河三角洲不同群落优势种(对群落结构起明显控制作用、具有竞争优势)的调查结果。回答下列问题:
(1)调查冲击平原上某种植物种群密度时的常用方法是_____,种群密度最大的物种_____(“一定”“不一定”)是优势种。
(2)随新淤积层在向海方向的持续推移,在淤积层发生的演替类型为_____,演替时优势种的变化为_____。
(3)在黄河三角洲的土壤中,影响群落分布的主要因素是_____。随着高程的增加,土壤的有机质和肥力增加,这说明生物与环境的关系是_____。
(4)黄河三角洲是我国暖温带最完整的湿地生态系统,湿地的生态功能主要体现在_____(答出3点)。
【27题答案】
【答案】(1) ①. 样方法 ②. 不一定
(2) ①. 次生演替 ②. 碱蓬→柽柳→芦苇
(3) ①. 盐度 ②. 生物的生存能够影响和改变环境
(4)固碳、供氧、制造有机物;调节气候
【解析】
【分析】1、群落的演替是指随着时间的推移,一个群落被另一个群落替代的过程,可以分为初生演替和次生演替两种类型。
小问1详解】
样方法适用于植物和活动能力弱、活动范围小动物,故调查冲击平原上某种植物种群密度时的常用方法是样方法;优势种是对群落结构和群落环境的形成有明显控制作用的植物种,群落中的优势种不一定是种群密度最大的物种。
【小问2详解】
随新淤积层在向海方向的持续推移的演替过程中,由于具备土壤和一定的植被条件,故发生的演替是次生演替;据图可知,演替时优势种的变化为碱蓬→柽柳→芦苇。
【小问3详解】
据图可知,在黄河三角洲地区的群落的分布主要是水平结构,该地区的土壤中,影响群落分布的主要因素是盐度;随着高程的增加,土壤的有机质和肥力增加,这说明生物与环境的关系是生物的生存能够影响和改变环境。
【小问4详解】
湿地的生态功能主要体现在固碳、供氧、制造有机物;调节气候等。
【点睛】本题考查种群、群落和生态系统的相关知识,要求考生掌握估算种群密度的方法,识记群落的结构特征,理解影响群落演替的因素,识记生态系统的稳定性,意在考查学生对所学知识的理解与掌握程度,培养了学生分析题意、获取信息、解决问题的能力。
29. 由于乳酸菌难以在高密度下培养,研究人员将乳酸菌的乳酸脱氢酶基因(LDH)导入酵母菌,通过酵母菌发酵生产乳酸。回答下列问题:
(1)PCR获取LDH时所用的引物是_____,该过程中引物的作用是_____。
(2)将LDH基因插入质粒前,用EcoRI和ApaI酶切质粒和LDH,双酶切的优点是_____,将LDH连接在质粒上时所用的酶是_____。
(3)首先将LDH表达载体导入大肠杆菌并进行筛选,筛选时培养基中应加入_____。再将含有的基因表达载体的大肠杆菌与酵母菌置于电转杯中,通过电激将目的基因表达载体导入酵母菌。质粒在酵母菌中不会随着酵母菌繁殖而丢失的原因是_____。
(4)下图是酵母菌发酵过程中乳酸含量的变化。在培养时间超过100h后,乳酸浓度不再上升的主要原因是_____。为提高乳酸的生产效率,连续发酵时添加新培养基最长周期为_____h。
【29题答案】
【答案】(1) ①. 引物①和引物④ ②. 定位目的基因的位置,与模板链结合,作为DNA聚合酶的作用起点。
(2) ①. 防止目的基因(LDH)和质粒自身环化,有利于目的基因(LDH)在质粒上正向连接。 ②. T4DNA连接酶
(3) ①. 氨苄青霉素 ②. 质粒上含有真核生物复制原点,能在酵母菌中复制
(4) ①. 乳酸浓度过高导致PH下降,抑制酵母菌生长
②. 60
【解析】
【分析】基因工程技术的基本步骤:
(1)目的基因的获取:方法有从基因文库中获取、利用PCR技术扩增和人工合成。
(2)基因表达载体的构建:是基因工程的核心步骤,基因表达载体包括目的基因、启动子、终止子和标记基因等。
(3)将目的基因导入受体细胞:根据受体细胞不同,导入的方法也不一样。将目的基因导入植物细胞的方法有农杆菌转化法、基因枪法和花粉管通道法;将目的基因导入动物细胞最有效的方法是显微注射法;将目的基因导入微生物细胞的方法是感受态细胞法。
(4)目的基因的检测与鉴定:分子水平上的检测:①检测转基因生物染色体的DNA是否插入目的基因--DNA分子杂交技术;②检测目的基因是否转录出了mRNA--分子杂交技术;③检测目的基因是否翻译成蛋白质--抗原-抗体杂交技术。个体水平上的鉴定:抗虫鉴定、抗病鉴定、活性鉴定等。
【小问1详解】
由图可知,PCR技术扩增LDH需要设计引物是引物①和引物④,原因是DNA聚合酶只能从引物的3'端开始连接脱氧核苷酸而不能把单个的脱氧核苷酸连接在一起。 该过程中引物的作用是定位目的基因的位置,与模板链结合,作为DNA聚合酶的作用起点。
【小问2详解】
由图可知,质粒的启动子和终止子之间存在EcoRI和ApaI酶的酶切位点,将LDH基因插入质粒前,可用EcoRI和ApaI酶切质粒和LDH,为保证扩增出的LDH以正确方向插入质粒需要利用双酶切技术,双酶切的优点是防止目的基因和质粒自身环化,有利于目的基因(LDH)和质粒的正向连接。将LDH连接在质粒上时所用的酶是T4DNA连接酶,因为EcoRI酶切出的是粘性末端,而ApaI酶切出的是平末端。
【小问3详解】
首先将LDH表达载体导入大肠杆菌并进行筛选,由于质粒上含有氨苄青霉素抗性基因,筛选时培养基中应加入氨苄青霉素。再将含有的基因表达载体的大肠杆菌与酵母菌置于电转杯中,通过电激将目的基因表达载体导入酵母菌。质粒在酵母菌中不会随着酵母菌繁殖而丢失的原因是,质粒上含有真核生物复制原点,能在酵母菌中复制。
【小问4详解】
由图可知,在培养时间超过100h后,乳酸浓度不再上升,其主要原因是乳酸浓度过高,导致pH值下降,抑制酵母菌生长。为提高乳酸的生产效率,连续发酵时添加新培养基最长周期应为60h,因为60h之前,酵母菌产生乳酸的效率较高,60h之后效率降低,100h之后基本不再产生。
【点睛】本题主要考查基因工程的相关内容,解题关键是掌握各操作步骤中用到的工具及工具的作用特点,以及需要注意的细节问题,识记PCR技术的原理和过程,能结合所学的知识准确答题。
2024湖北部分学校下学期高三2月开学考试生物PDF版含解析、答题卡: 这是一份2024湖北部分学校下学期高三2月开学考试生物PDF版含解析、答题卡,文件包含湖北部分学校2023-2024学年下学期高三2月开学考试生物pdf、湖北部分学校2023-2024学年下学期高三2月开学考试生物答案pdf、生物彩卡-2月开学考Wpdf、生物黑卡-2月开学考Wpdf等4份试卷配套教学资源,其中试卷共12页, 欢迎下载使用。
2024武汉部分学校高三9月调研考试生物试卷含解析: 这是一份2024武汉部分学校高三9月调研考试生物试卷含解析,共5页。试卷主要包含了选择题的作答, 受损线粒体可通过迁移体, 自然杀伤细胞, 某些植物着丝粒组蛋白3等内容,欢迎下载使用。
2023届河北省部分学校高三二模联考生物试题(含解析): 这是一份2023届河北省部分学校高三二模联考生物试题(含解析),共23页。试卷主要包含了单选题,多选题,综合题,实验题等内容,欢迎下载使用。

