甘肃省嘉谷关市2020_2021学年高二历史下学期期中考试试题(含答案解析)
展开高二下学期期中考试
历史试卷
一、选择题(每题1.5分,共40小题,共60分)
1.有学者指出,从一定意义上看,春秋战国时代以前,我国并不存在完整意义上的城市,而只能将其定位为城市的滥觞时期,即聚落、城堡、都城时期。下列不能为这一结论提供支撑的是春秋战国时期出现
A.富足的巨商 B.最早的货币C.“市井 ”商业区 D.繁荣的商业中心
2.《史记》中描述江南地区“地广人稀,饭稻羹鱼,或火耕而水耨”;南朝沈约的《宋书》中却描述江南地区“一岁或稔,则数郡忘饥”。直接促成这一变化的原因是
A.经济重心南移 B.政区的调整 C.自然条件优越 D.移民的迁入
3.汉朝的国有土地称为“公田”,除了使用士兵、服役农民耕种之外,遇到灾荒时还“假”(出租借贷)给百姓耕种并征收一定数量的假税,称为“假民公田”。从东汉永平九年(公元66年)到元兴元年(公元105年)的40年间,政府假民公田近20次。这一措施
A.有利于维护政权的稳定 B.改变了土地所有制
C.打击了地主豪强的势力 D.扩大了自耕农群体
4.明代的土地卖产契文中大体包括卖产人姓名、田土来源和性质、座落、卖产原因、买主姓名、价格、中介人等21项内容。此类契文如果加盖官印,即为“红契”,否则就是“白契”,两种契约都被认可。这种做法
A.带有资本主义萌芽色彩 B.解决了土地兼并问题
C.体现了土地买卖制度化 D.推动了小农经济瓦解
5.江南运河是隋代大运河的最南一端,隋炀帝时期全部疏通,地处运河上的常州“在唐称望县,地大人众,政繁务殷”,其出产的细纻、棉布、纸张被列为唐代贡品。这表明隋唐时期
A.经济重心已经实现南移 B.政府工程推动了南北经济交流
C.地理条件决定城市兴衰 D.交通发展促进了城市经济繁荣
6.随着“黄泥脱色制白糖法”的发明,清代白糖大量出口,甚至进口印度糖的传统贸易区也输入中国白糖。明清用发酵法制作的红茶和乌龙茶,逐渐被外国人广泛接受,成为世界性饮料。这表明当时
A.技术革新促进国际市场开拓 B.生产关系变化推动社会转型
C.闭关锁国政策受到强烈冲击 D.经济结构变动瓦解自然经济
7.鸦片战争后,中国茶叶出口量不断增加。但从19世纪70年代起,随着印度茶叶在英国市场上同华茶竞争,茶价下降。与1882年相比,1891年全国茶叶出口量减少26.7万担。这种变化反映出
A.自然经济的迅速解体 B.中国日益依赖世界市场
C.商品出口结构的变化 D.农产品商品化程度降低
8.1861年,在曾国藩邀请下,精通几何算学的华蘅芳与修理器具技艺精巧闻名的徐寿,来到安庆,成为曾国藩的技术幕僚,后又有兵工技术专家如龚之棠、李兴锐奔赴安庆,他们巨细无遗地参与各项军备购置、铸造。这反映出
A.洋务运动培养了技术人才 B.安庆成为民族工业发源地
C.汉族地主阶级的迅速崛起 D.知识分子推动了社会革新
9.洋务运动期间,福州船政局、广东水陆学堂、黄埔鱼雷学堂的学员除学习外文、天文、医学、化学、军械学、算学、测绘、地图学、各国战史之外,还要用大量的时间诵习“四书”。这表明洋务运动
A.视学习西方科技为救国之本 B.改变了国人兴办教育的理念
C.尚未突破传统价值观的束缚 D.使西学成为近代教育的主导
10.19世纪90年代,除丝茶之外,中国出口货物的种类明显增多,主要有豆类、草帽辫、草席、花生、皮毛桐油、锡、猪鬃等。这主要是由于
A.世界工业发展的需要 B.中国民族工业的兴起
C.中国通商口岸的增加 D.近代关税税率的降低
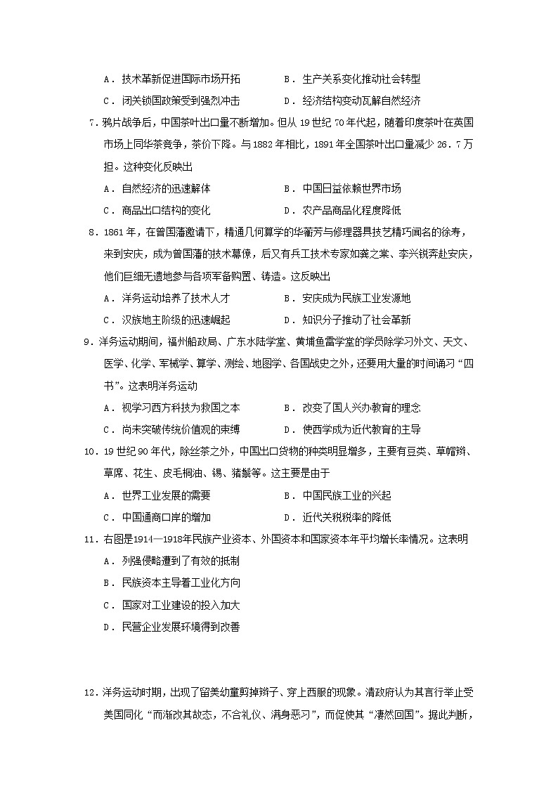
11.右图是1914—1918年民族产业资本、外国资本和国家资本年平均增长率情况。这表明
A.列强侵略遭到了有效的抵制
B.民族资本主导着工业化方向
C.国家对工业建设的投入加大
D.民营企业发展环境得到改善
12.洋务运动时期,出现了留美幼童剪掉辫子、穿上西服的现象。清政府认为其言行举止受美国同化“而渐改其故态,不合礼仪、满身恶习”,而促使其“凄然回国”。据此判断,这一时期
A.服饰成为反清斗争的符号 B.清政府停止派遣留美幼童
C.西化与传统之间矛盾重重 D.儒家思想的正统地位动摇
13.抗战以前,西南地区基本上由各地方军阀控制,财政上不容中央染指。国民政府迁到重庆后,独资兴办、与西部各省地方政府合办了一系列工矿企业。这种变化
A.推动了工业布局渐趋平衡 B.有利于改变西南地区经济分割的局面
C.建立了独立自主工业体系 D.促进了抗战时期民族资本主义的发展
14.1938年8月,粤汉铁路管理局由武昌迁至衡阳;1937年9月至1938年9月,国民政府专门修建了湘桂铁路衡阳至桂林段,在衡阳设立了湘桂铁路管理局。衡阳铁路事业步入了一段至今仍令衡阳人自豪的辉煌时期。这一时期衡阳铁路的发展
A.适应了中国时局变化的需要 B.反映出政府振兴中部经济的意图
C.是列强对华资本输出的结果 D.折射出国民政府抗战政策的调整
15.1956年,主管全国经济工作的陈云指出:“担心夫妻店进不了社会主义,而我却看到了社会主义社会,长时期内还需要夫妻店。因为老百姓还要买小杂货、油盐酱醋,还要吃大饼、油条、馄饨、汤团。”这表明
A.高度集中统一的计划经济体制即将结束 B.探索社会主义建设道路应立足国情民意
C.社会主义市场经济体制符合老百姓需求 D.恢复发展国民经济成为当时迫切的任务
16.新中国第一个五年计划期间建设的项目,主要配置在东北地区、中部地区和西部地区。其中,苏联援建156个重点项目:有106个民用工业企业,配置在东北地区和中部地区的共82个;有44个国防企业,配置在中部地区和西部地区的共35个。第一个五年计划建设项目的配置
A.一定程度上改变了中国工业布局 B.标志着社会主义制度的基本确立
C.不利于高度集中的计划经济体制建立 D.有利于国民经济恢复任务的最终完成
17.“一五”计划期间,我国工业领域涌现出大批劳动模范、革新能手和先进工作者;广大农民努力增加生产,踊跃交售粮棉;知识分子、科技人员和大批大中专毕业生纷纷响应党和国家的号召,奔赴工业建设第一线。由此可知,“一五”计划
A.依靠群众智慧进行技术创新 B.照搬了苏联经济建设的经验
C.使工农业生产增长迅速 D.激发了民众的建设热情
18.1982年,浙江缙云县粮食总产量26060万斤,达到历史最高水平,农业总收入8109万元,比1978年增加5%,多种经营进一步发展,涌现出一批年收入万元钱、年售粮万斤、年产蚕茧超千斤的先进典型户。这些成就的取得主要是由于
A.农业生产合作社普遍建立 B.农村土地所有制的根本性变化
C.农村经济体制改革的推动 D.社会主义市场经济体制的确立
19.有学者运用献计量的方法研究我国国企改革的热点变迁及其阶段性特征。其中一个阶段的两个高频词汇是“两权分离”“承包经营责任制”。这折射出这一阶段我国经济体制改革的中心环节是
A.增强国有企业活力 B.建立市场经济体制
C.发展非公有制经济 D.推行现代企业制度
20.2009年中央一号文件提出,支持供销合作社、商贸企业、农业专业合作社等,加快发展农资连锁经营。2013年中共中央一号文件提出,以高等院校和农业科研机构对农业科技的研发为来源,由农业合作经济组织承担农技推广,转化农业科技成果。这些政策
A.开启了科技兴农的发展进程 B.推动了传统农业的现代转型
C.促进了国民经济结构的调整 D.改变了农村土地所有制形式
21.截至“十五”计划末期,私营企业法人单位498万家,占规模以上工业企业的比重已达68.3%,私营经济占整个GDP比重超过60%。在许多地方,非公有制经济提供的税收支撑着地方财政收入,个体、私营企业吸纳的就业人员占新增就业人员的2/3以上。由此可知
A.经济体制改革成效瞩目 B.非公有制经济成为国民经济主体
C.公有制经济发展受阻碍 D.市场经济体制取代计划经济体制
22.2001年前后,国内著名媒体《羊城晚报》先后刊载了《机遇轻叩广东人饭碗》、《跨国公司在想什么》、《“英语经济”应运而生》等多篇报道文章,引发深刻社会反响。这些报道的主题是基于关注
A.市场经济体制下的创业大潮 B.国企改革带来社会深刻变化
C.中国经济全面步人世界轨道 D.亚洲金融危机产生持久影响
23.1988年后出现了“十万人才下海南”的现象,数以万计的热血青年跨越琼州海峡,涌向海南,他们都有一个共同的名字——“闯海人”。这些“闯海人”
A.推动了海南经济特区的设立 B.以实际行动积极呼应时代潮流
C.为市场经济体制的发展作出巨大贡献 D.为中国国企改革提供了经验
24.有学者指出,16世纪中期,贸易发展和物价上涨导致欧洲需要更多的货币。由于贵金属大量流向东方,铸币时减少货币金银含量、增加面值便成为应急之策、人们不仅把贬值的货币当作足值的货币来使用,汇票、信贷的使用范围也日益流行。该学者意在强调
A.货币短缺迟滞了经济发展 B.新航路开辟的经济条件渐趋成熟
C.价格革命推动了金融创新 D.商业革命密切了世界各地的联系
25.1531年,最早的一家商品交易所在安特卫普开业,此后阿姆斯特丹出现了粮食交易所,伦敦办起了综合交易所。1609年,荷兰建立阿姆斯特丹银行和世界上第一个股票交易所。这些现象
A.欧洲商业革命迅速发展 B.商品输出成为当时主要殖民手段
C.荷兰成为商业殖民帝国 D.资本主义世界市场体系基本形成
26.17世纪初,在东亚海域商业活动中最活跃的应数葡萄牙人,然而他们必须面对来自各方的竞争,首先是荷兰与英国两国东印度公司的联合袭击。这段材料可以用来探究
A.商业革命和价格革命 B.黑奴贸易和英荷殖民争霸的兴起
C.东方没落和西方崛起 D.欧洲海外贸易和世界市场的拓展
27.19世纪之前,在英国只有能够自己负担交通工具的极少数人才得以在城市外居住。随着交通的发展,更多工业城市的中上层居民得以迁往郊区。但与此形成鲜明对比的是,工人阶层和城市贫民却被迫居住在工商业建筑密布的市中心。这一状况
A.推动城市交通的近代化 B.适应了工业时代的需求
C.致使工人运动开始兴起 D.带来了严重的 “城市病 ”
28.下表摘自法国波旁王朝复辟时期的部分统计数据。从总体上看,此时法国工业化
采煤业 | 生铁 | 蒸汽机 | 农业人口 |
1812—1831年 | 1818—1828年 | 1820—1828年 | 1826年 |
60万吨增加到176万吨 | 11万吨增加到22万吨 | 65台增加到625台 | 全国总人口31,850,000;从事农业人口2225000人 |
A.取得一定进展 B.得到政府支持 C.冲击农业发展 D.侧重于重工业
29.15世纪,重商主义兴起。英国法律规定外国商人必须将出售货物所得的全部货币,用于购买当地的商品,还规定输出金银会被定为大罪。1776年亚当·斯密发表《国富论》,使人们开始意识到生产的目的在于消费而不是守住钱包里的硬币,于是倡导自由的贸易环境。这实际上反映了
A.国家垄断资本主义的不断发展 B.英国已经成为世界贸易的中心
C.社会经济不同发展阶段的要求 D.资本主义政治经济发展不平衡
30.20世纪前期,汽油拖拉机、柴油拖拉机相继实现批量生产。大功率拖拉机牵列的铧式犁、播种机、联合收割机等,大大提高了工作效率。这些农业生产的机械化得益于
A.蒸汽机的研制与改良 B.科学技术的突破与创新
C.原子能的发现与使用 D.跨国公司的发展与壮大
31.下表是欧美四国(法国、美国、德国、英国)生铁、钢、煤的产量的统计数据。
| 生铁产量(单位:千吨) | 钢产量(单位:千吨) | 煤产量(单位:千吨) | |||
1871年 | 1891年 | 1871年 | 1891年 | 1871年 | 1891年 | |
甲 | 1564 | 4641 | 521 | 2352 | 37.0 | 84.2 |
乙 | 6600 | 7499 | 600 | 3200 | 127 | 186 |
丙 | 860 | 1897 | 80 | 740 | 13.259 | 26.025 |
丁 | 1665 | 9203 | 69 | 4277 | 29.5 | 14.09 |
以下结论解释合理的是
A.甲是法国,通过法国大革命,资本主义迅速发展,钢铁煤产量增长迅猛
B.乙是英国,通过两次工业革命,成为世界工厂和最发达的资本主义国家
C.丙是德国,完成国家统一后,利用第二次工业革命,工业生产跃居第一
D.丁是美国,通过南北战争和第二次工业革命逐渐成为资本主义工业强国
32.1929年,一个规模宏大的拖拉机厂在斯大林格勒(伏尔加格勒)破土动工。拖拉机厂的建设者,除了苏联人,还有美国人和德国人,先后在这里工作的美国工程师就有730名。到1932年,在苏联约有三分之二的大型企业是利用美国的技术建成的,在苏联重工业部门工作的各国专家约有6800人。出现这种现象的时代背景是
A.新经济政策的实施 B.西方遭受经济危机的打击
C.经济全球化的影响 D.计划经济体制的有力推动
33.34.据统计,美国在20世纪90年代新增的就业机会中,信息产业和服务业占90%以上;日本信息产业的就业人口,20世纪90年代末比80年代中期增加1.5倍。其直接原因是
A.产业结构发生变化 B.凯恩斯主义的盛行
C.福利国家制度影响 D.发达国家生育率低
34.1979年撒切尔夫人上台组阁时,英国经济江河日下。从1979年6月到1981年6月,国内生产总值下降了46%,1982年1月,失业人数突破300万。为了克服危机,撒切尔政府放弃了凯恩斯主义政策,实现了英国经济的持续增长,创造了“撒切尔奇迹”。其经济政策的调整包括
A.增加国有企业数量 B.扩大社会保障规模
C.大力削减政府开支 D.增加公务员的数量
35.二战后德国经济学家米勒·阿尔马克认为,社会市场经济不是自由放任式的市场经济,而是有意识地从社会政策角度加以控制的市场经济,为此德国政府通过一系列立法保障经济运行,这反出德国
A.推行国家垄断资本主义 B.国家干预导致经济 “滞胀 ”
C.完全放弃自放任的政策 D.出现 “混合所有制经济 ”
36.列宁提出:“让小工业在一定程度上发展起来吧,让国家资本主义发展起来吧,这对于苏维埃政权并不可怕;苏维埃政权应该正视现实,直言不讳,但它必须对此加以控制,在有限的范围内进行最大的退却。”这一退却
A.缘于西方国家的经济封锁 B.违背了马克思主义原则
C.是向社会主义过渡的探索 D.为苏联模式奠定了基础
37.欧元区货币政策决策权集中在欧洲央行,财政政策决策权却分散于各成员国。在制定经济政策时,各国政府和议会考虑的只是迎合本国选民需要,而不是优先考虑遵守欧元区关系“生死存亡”的各项纪律制度。这种制度安排表明,欧元
A.密切了西欧各国经济合作 B.本身存在着结构性缺陷
C.加强了西欧政治的联合 D.顺应了欧洲一体化的愿望
38.有学者指出,与西欧和北美相比,亚太地区国家的经济发展水平、社会经济结构和历史文化传统都有较大差别,形成一个制度性的经济实体困难较大。由此可知,亚太经济合作组织
A.有较强的包容性和非强制性 B.难以推动成员的经济发展
C.其影响力远不如欧洲联盟 D.缺乏切合实际的规章制度
39.有观察人士指出,包括东盟经济共同体在内的诸多区域性经济组织在建设过程中往往遵循了先易后难的原则,越到后期分歧越多。这反映出当前
A.区域贸易保护主义盛行 B.区域经济一体化面临挑战
C.经济多极化趋势的加强 D.东盟一体化程度不断加深
40.新冠肺炎疫情暴发和蔓延不仅对经济全球化和全球经济治理产生重大影响,同时也阻断了国家间的正常交往,加大了全球产业链、价值链运转的难度,引爆了国际社会长期存在的不均衡问题,揭示了国际合作的脆弱性和国际规则的缺失。这表明
A.在国际合作中推进自主创新与合作共嬴
B.发达国家主导的经济全球化已不合时宜
C.中国坚持在对外开放中以 “引进来 ”为主
D.建立经济新秩序才能促进世界经济的发展
二、非选择题(41题 14 分,42题16 分,43题10 分,共40分)
41.(14分)阅读材料,完成下列要求。
材料一 19世纪中后期,美国工业革命和工业化对促进这一时期美国城市化的高速发展起到了其他任何力量都难以起到的作用。美国历史上这一时期的矿业开采并由矿业开采带动的矿业营地、矿业城镇直至矿业城市的建设仍旧给这一时期美国的城市化起到了不可估量的促进作用。同样,还有铁路铺设并由铁路铺设带动的铁路城镇建设,并由铁路城镇最终发展而成为交通枢纽城市、经贸中心城市和物流集散城市,也是促进这一时期美国城市化高速发展的原因。
——摘编自邵小通《十九世纪中后期美国城市化高速发展研究》
材料二 鸦片战争后,中国近代化性质的工商业城市陆续出现并发展壮大。由于近代中国长期处于半殖民地半封建社会,民族工业受三座大山的压制而得不到独立发展,制约了社会生产力的发展,近代中国城市化进程的速度,规模和水平有限。但是伴随缓慢的城市化进程,图书馆、影剧院、体育馆、电报、电话、咖啡厅、西餐馆、汽车等在中国沿海沿江等通商口岸出现。总之,生产力的发展推动着城市化的发展,也促进着社会的转型,这是历史的进步,城市化的发展水平是现代化水平的重要标志。只有不断解放发展生产力,不断更新城市发展理念,才能更好地克服城市化中的问题,不断推动城市化水平向更高层次发展。
——摘编自陈亮《近代以来中国的城市化进程》
(1)根据材料一并结合所学知识,简析19世纪中后期美国城市化高速发展的原因。(8分)
(2)根据材料二并结合所学知识,概括鸦片战争后中国近代城市化进程的特点。(6分)
42.(16分)阅读材料,完成下列要求。
材料一 15世纪,特别16世纪及其以后一百多年,是英国所谓农业革命时期,其主要内容为圈地运动和农业技术的革新。也是恰当此际,乡村工业获得空前发展,形成了一批初具规模的新兴工业区。当时,不仅有奠定英国民族工业的毛纺织业,还有就地取材而发展起来的采矿、冶金、制盐、木炭、锯木等行业。其中的冶铁和采煤业,后来成为工业世界初期机械和能源的两大支柱。在此期间,英国新兴毛纺织业的产量翻了三番,不仅占领国内市场,而且大量出口,时有“衣被半个欧洲”之美誉,触角甚至伸到亚、非、美洲部分地区。生产组织形式也突破了分散的家内劳动制,形成“委托劳动制”。组织者或是毛呢商,或是工匠,前者提供原料而且拥有一定的资金,后者掌握了关键的工序。
——据王乃耀《十六世纪英国农业革命》等
材料二 在有着数千年农业文明的中国大地上,20世纪80年代涌现出一批农民出身的企业家,他们本是祖祖辈辈“土里刨食”的庄稼人,现在却穿行于银行与市场之间,成为第一批过起都市生活或接近都市生活的乡下人。1987年,中国农村经济中,非农业产值第一次超过了农业产值,乡村企业崛起,标志着中国踏上了国家工业化的新台阶。中国乡村工业的出现,不完全是农产品剩余发展的结果,它有其特定的历史环境和原因。农村工业发展无论产权制度的完善,市场体系的发育,还是科学技术的投入、开发和普及,目前都处于欠发达状态。
——摘编自侯建新《社会转型时期的西欧与中国》
(1)根据材料一并结合所学知识,说明英国乡村工业兴起的原因及影响。(12分)
(2)根据材料二并结合所学知识,概括中国20世纪80年代农村工业化的特点。(4分)
43.(10分)阅读下列材料,回答问题。
材料一
时期 | 国际货币金融体系的演变 |
1870—1914年间,古典金本位时期 | 19世纪下半叶,以英镑为中心的国际贸易和投资体系覆盖全球,90%的国际支付以英镑进行 |
1915—1945年间,前布雷顿森林体系时期 | 1914年第一次世界大战的爆发,各国纷纷停止了本国货币与黄金的直接兑换,各国货币之间没有一个固定的汇率形成体制,处于各行其是的状态 |
1945—1973年间,布雷顿森林体系时期 | 1944年,布雷顿森林体系确立了新的稳定的汇率制度,美元取代英镑成为具有主导地位的货币 |
——据钟伟《国际货币体系的百年变迁和远瞻》
材料二 国际货币基金组织(IMF)当地时间2015年11月30日宣布:正式将人民币纳入IMF特别提款权(SDR)货币篮子。新货币篮子要到2016年10月1日才开始生效。SDR是IMF于1969年创设的一种国际储备资产,用以弥补成员国官方储备不足。随着人民币加入SDR,越来越多的国家认可人民币,愿意接收人民币,并在国际结算中使用人民币。这是人民币的历史性时刻,此次人民币成功“入篮”,标志着人民币成为继美元、欧元、日元和英镑后的第五大世界货币。
——摘编自百度百科
(1)根据材料一并结合所学知识,概括19世纪下半叶至20世纪60年代末,国际货币金融体系的形成与重大变化有何特点?(4分)
(2)根据材料二并结合所学知识,简析人民币成为世界第五大货币的有利条件。(6分)
答案
一、选择题
题号 | 1 | 2 | 3 | 4 | 5 | 6 | 7 | 8 | 9 | 10 |
答案 | B | D | A | C | D | A | B | D | C | A |
题号 | 11 | 12 | 13 | 14 | 15 | 16 | 17 | 18 | 19 | 20 |
答案 | D | C | B | A | B | A | D | C | A | B |
题号 | 21 | 22 | 23 | 24 | 25 | 26 | 27 | 28 | 29 | 30 |
答案 | A | C | B | C | A | D | D | A | C | B |
题号 | 31 | 32 | 33 | 34 | 35 | 36 | 37 | 38 | 39 | 40 |
答案 | D | B | A | C | A | C | B | A | B | A |
二、非选择题
41.【答案】
(1)原因:生产力发展水平明显提高;工业革命和工业化的促进;矿业开采与矿业性质城镇兴起;铁路建设与铁路性质城镇建设;政局长期稳定;城市基础设施的建立推动城市化;科技进步和经济发达使城市生活更具吸引力。(任意1点2分,4点8分)
(2)影响:丰富城市文化娱乐生活,丰富和便利市民生活;有利于传播先进思想文化,促进人们思想观念的变化;带动城市及其周边经济的繁荣和发展;也带来了社会治理的难度;环境问题突出。(任意1点2分,3点6分)
42.【答案】
(1)原因:农业革命的影响;资产阶级统治的确立;工业革命的促进。(6 分)
影响:促进农村经济迅速发展;为工业革命创造条件;推动世界市场形成;提升英国在世界贸易中的地位;加速社会制度变革。(6分,任答3点)
(2)特点:首创性和自发性;起步晚,发展快;推动因素多元化;尚不发达。(1 点2分,2点4分)
43.【答案】
(1)特点:19 世纪下半叶形成了以英镑为主导地位的国际货币金融体系;
二战结束后形成了以美元为主导的国际货币金融体系
或是(二战后美元取代英镑,确立了以美元为中心的国际货币金融体系)。(每点2 分,共4 分)
(2)有利条件:改革开放使中国经济快速发展;
中国综合国力大大增强,已经成为世界第二大经济体;
中国加入世界贸易组织,在国际经济贸易中的影响力逐渐增强;
“一带一路”战略的提出及实施,有利于人民币的国际化。(每点2 分,答出任意三点即可的6分)
甘肃省武威市凉州区2022-2023学年高二下学期期中考试历史试题: 这是一份甘肃省武威市凉州区2022-2023学年高二下学期期中考试历史试题,共6页。
海南省海口嘉积高级中学2022-2023学年高二上学期(期中考试)历史试题(Word版含解析): 这是一份海南省海口嘉积高级中学2022-2023学年高二上学期(期中考试)历史试题(Word版含解析),文件包含高二月考2历史docx、高二月考2历史答案docx等2份试卷配套教学资源,其中试卷共20页, 欢迎下载使用。
2021-2022学年甘肃省庆阳市第六中学高二下学期期中考试历史试题含解析: 这是一份2021-2022学年甘肃省庆阳市第六中学高二下学期期中考试历史试题含解析,共17页。试卷主要包含了《战国策· 秦策一》中等内容,欢迎下载使用。

