浙教版科学七下期末复习阶梯训练:植物(提高训练)及答案
展开
复习阶梯训练: 植物 (提高训练)
一、单选题
1.概念图常用于表述各科学概念之间的联系。下列概念图准确的是( )
A. B.
C. D.
2.如图表示菜豆种子和玉米种子的基本结构。下列有关叙述,正确的是( )
A.两种种子的营养物质都储存在④中
B.菜豆种子萌发时最先突破种皮的是③
C.在玉米种子的纵切面上滴加碘液,变蓝色的结构是⑥
D.两种种子中的胚都由①②③组成
3.小徐画了一幅概念关系图,下列概念不符合图中逻辑关系的是( )
A.甲是双子叶植物,乙是种子植物,丙是植物
B.甲是哺乳动物,乙是脊椎动物,丙是动物
C.甲是酵母菌,乙是真菌,丙是真核生物
D.甲是子房,乙 是胚珠,丙是种子
4.如图为豌豆果实示意图,豌豆果实开裂时,果皮向内蜷缩,能将种子弹射出。下列叙述中正确的是( )
A.①是由胚珠发育而来的,②是由珠被发育而来的
B.豌豆不能依靠自身力量传播种子
C.①和②共同构成的果实是由子房发育而来的
D.图中8枚种子,需要子房、胚珠、花粉的数量分别是8、8、8.
5.如图是绿色植物植株、花、果实、种子的示意图,下列说法正确的是( )
A.图乙中的花是单性花
B.图甲中的①和③分别是由图丁中的②和③发育而来的
C.图丙中的①和②分别是由图乙中的⑤和⑥发育而来的
D.大豆油是烹调时常用的食用油,它主要来自图丁中的④子叶
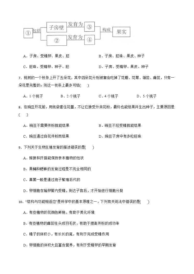
6.下图表示果实形成的简略过程,图中①②③④分别( )
A.子房、受精卵、果皮、胚 B.子房、胚珠、果皮、种子
C.胚珠、受精卵、种子、胚 D.子房、受精卵、果皮、种子
7.桃树的一个枝条上开了五朵花,其中四朵花分别被害虫吃掉了花瓣、花萼、雄蕊、雌蕊,只有一朵花是完整的。则这一枝条上最多可结( )
A.1个桃子 B.2个桃子 C.4个桃子 D.5个桃子
8.在豌豆开花前,用纸袋套住花蕾,不让它接受外来花粉,最终也能结果并生出种子,主要原因是( )
A.豌豆不需要传粉就能结果 B.豌豆不经受精就能结果
C.豌豆通过自花传粉而结果 D.豌豆子房中有多粒胚珠
9.下列关于生物生殖发育的描述错误的是( )
A.嫁接和扦插能保持亲本植物的性状
B.果蝇和蟋蟀的发育过程是不完全相同的
C.真菌一般是通过孢子繁殖后代的
D.卵细胞在输卵管内受精,到达子宫后,才开始进行细胞分裂
10.“结构与功能相适应”是科学中的基本原理之一,下列有关说法中错误的是( )
A.有些植物的花颜色鲜艳,有助于美化环境
B.有些植物的雌蕊柱头成羽毛状,有助于提高传粉的成功率
C.精子的体积小,有长长的尾,有利于完成受精作用
D.卵细胞的体积大且富含营养,有利于受精卵的早期发育
11.刚出芽不久的苦瓜苗用刀切断,仅剩下子叶以下约3厘米左右,然后将切好的苦瓜苗插进一株幼小的南瓜苗劈开的茎中,两天后新的苦瓜苗就能长成,这一技术可以提高苦瓜的抗病性。下列培育技术中与这种苦瓜苗的繁殖方式有着本质区别的是( )
A.番茄的组织培养
B.柳树用枝条扦插成活
C.多莉绵羊通过克隆产生
D.“竹稻”利用竹子开花授粉,进行杂交育种
12.下列关于生殖发育过程的叙述,正确的有( )
①蛙的受精作用发生在水中,为体外受精②小麦发育的起点是种子,属于有性生殖③植物无性生殖的方式主要是营养生殖,由植物的营养器官直接发育成个体④家蚕的发育经历 了受精卵、幼虫、成虫几个阶段
A.①②③ B.②③ C.①③ D.①③④
13.某村的“茶苗扶贫”取得阶段性成效,赠送的茶苗已长成产茶。所赠茶苗采用短穗扦插育苗,下列生物的生殖方式与白茶育苗不同的是( )
A.大豆的生殖 B.变形虫分裂
C.桃树嫁接 D.酵母菌出芽
14.一种名为“落地生根”的植物,能在叶缘上生出“不定芽”和“不定根”,当叶片脱离母体落在潮湿的地面上以后,就可以发育成一株独立生活的新个体。这种繁殖方式属于( )
①无性生殖 ②有性生殖 ③营养繁殖 ④嫁接
A.①③ B.②③ C.③④ D.①④
15.下列关于生物生殖发育的描述错误的是( )
A.卵细胞在输卵管内受精,到达子宫后,才开始进行细胞分裂
B.苍蝇和蟋蟀的发育是不完全相同的
C.真菌一般是通过孢子繁殖后代的
D.嫁接和扦插能保持亲本植物的性状
二、填空题
16.大蒜是常见的食物,含有丰富的营养物质。人们常说的“蒜头”是大蒜的鱗茎,一般有4~6个蒜瓣,在合适的环境中会发芽(如图甲)。
(1)将蒜瓣埋人泥土可以发育成新的植株(如图乙),这种生殖方式为 。
(2)大蒜被称为“地里长出来的抗生素”,对多种真菌、细菌具有抑制和灭杀作用。从细胞结构角度看,真菌细胞不同于细菌细胞的结构是其具有 。
(3)某科研人员取不同浓度大蒜汁对大肠杆菌、酵母菌、曲霉进行“抑菌效果对比”实验,数据记录如图丙所示。已知抑菌圈越大,抑菌效果越好。分析图丙可知大蒜汁对 的抑菌效果最好。
17.在生产实践中,利用植物的无性生殖来栽培作物,可保持亲本的优良性状,并可在短时间内扩大繁殖规模。
(1)小青菜是常见的蔬菜,菜农常采用 的方式来种植小青菜。
(2)柑橘是广西常见水果,为保持柑橘的优良品质,果农采用 方式种植柑橘。
(3)铁皮石斛号称十大仙草之首,其有增强体质、补益脾胃、提高免疫力、抗衰老的作用。如图为某铁皮石斛培育基地利用一株优质石斛苗,短时间内就可以培育出大量石斛试管苗,这项技术在生物学上被称为植物 培养。
18.如图表示植物的受精过程。请回答问题。
(1)花粉落到柱头上,受到柱头分泌的④黏液的刺激,萌发形成花粉管。花粉管里有精子,穿过花柱,到达⑤ ,精子游动出来,与卵细胞融合,形成 ,并逐渐发育成 。
(2)若此图表示苹果的受精过程,则苹果种子的多少是由 的数目决定的。若该图表示桃的受精过程,则桃的果肉是由图中的⑥ 发育而成的。
19.如图甲是桃花的结构示意图,图乙是桃的果实示意图。请分析回答下列问题。
(1)图中⑤和⑥组成的结构叫 ,结构④是 。
(2)花粉从⑤落到①上的过程叫做 。花粉受到柱头黏液的刺激萌发形成花粉管,最后释放出精子,与④内的卵细胞结合,形成受精卵,该过程叫 。
(3)桃的果实中,我们食用的部分⑦是由图甲中[ ] 发育而来的,结构⑧是由图甲中[ ] 发育而来的。
(4)构成被子植物结构和功能的基本单位是 ;从植物体的结构层次看,果实是一种 ,果实的果皮是一种 。
20.某科学兴趣小组为探究果实在发育过程中的体积变化,选择了两种黄瓜雌花,坚持每天定时测量果实的体积,并绘制了果实体积变化曲线。请据图回答下列问题。
(1)在曲线a中,幼果体积增大是花的 迅速发育的结果。
(2)当黄瓜体积达到A点时,将它剖开发现有很多粒种子,这是因为每个子房里有 。
(3)曲线b形成的原因是 。
(4)在大棚里种植黄瓜时,为避免出现曲线b的现象,可以采取 的措施。
21.下图是菜豆种子及其萌发一周的幼苗示意图,请据图回答下列问题。
(1)甲图中③是 ,对幼嫩的胚有保护作用。胚的组成包括 (填序号)。
(2)甲图中④是 ,能发育成乙图中的 (填字母)。乙图中C是由甲图中的[ ] 发育而来的。
(3)图乙中E与图甲中⑤相比,变得皱缩了,原因是 。
(4)与玉米种子相比,菜豆种子没有 。
22.如图为桃花的部分结构示意图,请据图回答下列问题:
(1)桃花开花时,花粉从[ ] 中散放出来,落在 柱头上的过程,叫做传粉。遇到恶劣天气,会影响植物的传粉,从而影响果实的形成,为了弥补自然状态下传粉的不足,人们常常给异花传粉的植物进行 。
(2)俗话说:“桃子养人杏伤人。”据营养免疫学专家介绍,桃子富含多种维生素、矿物质及果酸,其含铁量居水果之冠,对身体健康相当有益。桃子是由桃花的 发育而成的,桃子的皮是由植物纤维、糖蛋白组成的,很有营养,桃子的皮是由桃花的 发育而成的。
23.如图描述的是绿色植物——大豆的一生,根据图示回答问题。
(1)图示①→②过程中,最先突破种皮的是 。此过程中营养来自①中的 。
(2)在①经②到③过程中,发育为a和b的是种子的 。
(3)④的主要结构是 。
(4)④→过程中,所结果实中种子不止一粒的原因是④中的 。
24.如图是蚕豆和玉米种子的结构图,请据图回答问题:
(1)蚕豆和玉米种子中,为种子萌发提供营养的分别是 (填字母)。
(2)对玉米幼苗来说,构成新一代的植物体是由图中种子的 (填字母)结构组成的。
(3)-粒种子能够萌发成一株幼苗,从种子的结构来说,最主要是 (填字母)。
A.子叶中有充足的营养物质
B.种皮对种子有很好的保护作用
C.胚根可从土壤中吸收各种营养物质
D.具有完整且有生命力的胚
25.杭州某初中学校的科学兴趣小组选取100粒已经晒干、大小一致且结构完整的玉米种子进行实验,探究种子萌发所需的环境条件,实验装置如图所示。回答下列问题:
(1)乙组的瓶内应放入 粒种子。
(2)该小组的实验目的是探究 是否为玉米种子萌发的条件,对照组是 组。
(3)增设一个丙组,条件与甲组完全一致。将甲组置于光下,丙组完全遮光.结果发现两组种子均有萌发,且萌发的情况基本相同。本实验的实验结论是 。
(4)再增设一个丁组,除将棉塞改为橡皮塞(不透气)之外,其余的条件与甲组完全一致。一段时间后,这两组种子也均有萌发,且萌发的情况基本相同,原因是 。
(5)在玉米种子萌发过程中,最先突破种皮的结构后来发育为 ,胚乳所起的作用是提供 。
三、实验探究题
26.某科学小组为探究温度对种子萌发的影响,将同种植物100粒种子平均分为两组进行实验,培养温度和实验数据如下表,
每天累计萌发的种子数
第1天
第2天
第3天
第4天
第5天
第6天
第7天
第8天
实验组(25℃)
9
12
20
30
40
45
48
50
对照组(18℃)
4
7
10
14
20
28
38
50
(1)实验过程中,实验组和对照组除温度外的其他培养条件应相同,特别是能直接影响种子萌发的 等。
(2)该实验可得到的结论是 。
27.为了研究温度对小麦种子萌发的影响,某科学兴趣小组进行了如下实验:
[实验材料]某品种小麦种子800粒,培养皿,脱脂棉,自动恒温箱,蒸馏水等。
[实验过程]①取培养皿6只,在沸水中煮沸一段时间再冷却,编号为A、B、C、D、E、F;将脱脂棉在开水中浸泡后冷却,再平铺在培养皿内;②挑选600粒种子并随机分成6等份,然后再均匀地摆放在6只培养皿内,盖上盖,放到6个温度不同的自动恒温箱内,每隔一天检查并适时喷水;③6天后,统计各组培养皿内种子的发芽率。结果记录如表:
组别
A
B
C
D
E
F
温度(°C)
10
15
20
25
30
35
发芽率(%)
48
74
82
94
86
75
请分析回答下列问题:
(1)根据表中数据,可得出的实验结论是 。
(2)为了使各温度下测试的发芽率更准确,应该补充的实验是 。
(3)为了在20~30°C区间找到更准确的促进发芽的温度,应该补充的实验是 。
(4)如图是小麦种子萌发成幼苗过程重中干重的变化曲线。OB段干重减少是因为小麦种子在萌发过程中,消耗掉了储存在种子结构中 里的有机物。
28.春季,人们常采用扦插的方式对柳树进行繁殖。扦插时,柳树枝条带有腋芽的成活率较高,还是无腋芽的成活率高?请你设计一个实验,探究腋芽的有无与成活率的关系。
(1)作出假设: 。
(2)实验变量: 。
(3)实验步骤:
①材料准备:取20枝生长状况基本相同的柳枝。将枝条下端均切成斜向切口,这样处理有利于成活,其理由是 。
②分组:A组10枝,枝条均保留2~3个腋芽。B组10枝,枝条均去掉腋芽,分别挂上标签。
③将A、B两组的枝条按要求插入土壤中,并在一定的环境条件下培育。
(4)观察记录:培育一段时间后,比较A、B两组枝条新叶和生根的数量,并做好记录。
实验结果:A组成活率高于B组。
实验结论: 。
(5)为了提高柳树扦插的成活率,关于扦插材料的选择和处理,你还能提出其他探究性的问题吗? ?(提出一个合理问题即可)
29.紫背天葵是一种保健型蔬菜,菜农常采用扦插的方式对其进行繁殖。对扦插材料处理的方法不同,将影响扦插的成活率。在处理扦插的茎段时,在茎段下方是切成水平切口,还是切成斜向切口?请你设计一个实验,探究哪种处理方法更容易使茎段成活。
⑴实验变量是 。
⑵做出的假设是 。
⑶实验步骤:
①准备20根生长良好的紫背天葵枝条,将它们剪成保留两个节的茎段,按要求处理茎段叶片和茎段上方切口。
②将以上准备的茎段分成均等的两份,分别标上标签A与B。将A组的茎段下方切成 ,将B组的茎段下方切成 。
③将两组的茎段按要求插入砂土土壤中,在 的环境条件下培育。
⑷观察记录:每天定时观察A、B两组的茎段,看哪组先长出新叶,做好记录。
⑸实验结论:
①如果斜向切口组先于水平切口组长出新叶,则 ;
②如果水平切口组先于斜向切口组长出新叶,则 ;
③如果水平切口组和斜向切口组同时长出新叶,则 。
30.月季常采用扦插的方式对其进行繁殖。对扦插材料处理的方法不同,将影响扦插的成活率,以下是某生物兴趣小组的实验步骤:
①准备30支生长良好的月季枝条,将它们剪成保留2个节的茎段,按要求处理茎段叶片和茎段上方切口。
②将处理好的茎段均分为2组,分别标上标签A与B。
③将A组茎段下方切成水平切口,将B组茎段下方切成斜向切口。
④将两组茎段按要求插入沙性土壤中,培育的环境条件相同且____。
⑤观察记录:每天定时观察A、B两组的生长情况,并作好记录。
请根据实验分析回答下列问题:
(1)该实验的变量是 。
(2)该实验设置A、B两组的目的是形成 。
(3)步骤④的横线上应填 。
(4)一段时间后,兴趣小组的同学发现B组长出新叶的枝条多于A组,成活较多,这说明 。
四、解答题
31.生殖发育是生物的重要特征,不同类群的生物繁育后代的过程既各有特点,又存在共同 规律,请分析回答下列问题:
(1)从遗传信息传递的方面看, 生物都能将自身的遗传物质从亲代传到子代。如: 生 殖产生的后代, 只有亲代的遗传物质, 保持了亲子代之间遗传特性的一致性; 生 殖产生的后代, 具有双亲的遗传物质, 能产生可遗传的变异, 为进化提供更丰富的材料。
(2)从提高后代成活率的方面看,许多生物的生殖结构具有起保护和营养作用的部分。 如: 鸟卵的卵白、卵黄、卵壳、卵壳膜等, 为 将来发育成雏鸟提供了营养 和保护; 哺乳类的胚胎在母体子宫内发育时, 能通过 从母体获得营养物质。
(3)从扩大分布范围的方面看, 许多生物形成了易于传播后代、扩大分布范围的结构和 特点。如: 真菌能产生大量的 ,这种结构小而轻, 易于扩散到各处; 细菌 能快速 和遇到不良环境能形成芽孢的特性,使它们几乎无处不在。
32.如图是一些植物的繁殖方法,请据图回答问题。
(1)下列分别属于无性繁殖中的什么方法?
图 A. 图 B. 图 C.
(2)如图 D 是马铃薯的繁殖方法,由图可以判断马铃薯可以通过块茎进行繁殖,这种 繁殖方式属于 (选填“有性”或“无性”)繁殖。
(3)图 A 能否成活的关键是 。
33.如图是菜豆种子和玉米种子的基本结构模式图,根据图回答问题。
(1)菜豆种子的主要部分是⑥,结构名称是 。
(2)菜豆种子中含有的营养物质主要储存在 。
A.① B.② C.③ D.④
(3)遇碘变蓝是淀粉的特性,玉米纵剖面上遇碘变蓝的结构是 (填序号) 。
(4)严格意义上来讲,一粒玉米就是一个果实,是由 发育而来的。
34.大豆原产于中国,是“五谷”之一,其种子中含有丰富的植物蛋白,被称为“豆中之王”。
(1)图1为大豆花,花粉从雄蕊中的花药落到雌蕊柱头上的过程,叫 。
(2)图2为大豆果实,它由雌蕊中的 (结构)发育而成,其中含有3颗种子,可推测花的雌蕊中含有3个 。
(3)为了验证大豆种子中的营养物质储存在子叶,某生物小组的同学将大豆种子浸泡膨胀后,设计并实施了相关实验,实验处理及结果见下表。
组别
处理方式
萌发 5 天后胚轴的长度( cm)
A
保留 2 片子叶
5.5
B
去除 1 片子叶
4.5
C
去除 2 片子叶
0.05
该实验结果能否支持大豆种子中的营养物质储存在子叶,判断的依据是什么? 。
35.如图为菜豆种子结构示意图,据图回答问题:
(1)菜豆种子中最重要的部分是 ,它是新生命的幼体。
(2)图中③是 ,将来发育成 。
(3)“鲁花花生油,滴滴香浓”,你可知道这滴滴香浓的花生油主要来自种子的 (填标号)。
答案解析部分
1.【答案】B
2.【答案】C
3.【答案】D
4.【答案】C
5.【答案】C
6.【答案】B
7.【答案】C
8.【答案】C
9.【答案】D
10.【答案】A
11.【答案】D
12.【答案】C
13.【答案】A
14.【答案】A
15.【答案】A
16.【答案】(1)营养(无性)繁殖
(2)细胞核
(3)酵母菌
17.【答案】(1)播种种子
(2)嫁接
(3)组织
18.【答案】(1)胚珠;受精卵;胚
(2)胚珠;子房壁
19.【答案】(1)雄蕊;胚珠
(2)传粉;受精
(3)③;子房壁;④;胚珠
(4)细胞;器官;组织
20.【答案】(1)子房
(2)多个胚珠
(3)没有传粉和受精
(4)人工授粉
21.【答案】(1)种皮;①②④⑤
(2)胚芽;A、B;①;胚轴
(3)子叶中储存的营养物质在萌发时被消耗
(4)胚乳
22.【答案】(1)①;花药;雌蕊;人工授粉
(2)子房;子房壁
23.【答案】(1)胚根;子叶
(2)胚芽
(3)花蕊
(4)一个子房中含有多个胚珠
24.【答案】(1)EJ
(2)G、H、I.K
(3)D
25.【答案】(1)20
(2)水分;甲
(3)光照不是种子萌发的环境条件
(4)丁组锥形瓶内含有种子萌发所需要的空气
(5)根;营养物质
26.【答案】(1)水分、空气
(2)该种子在25℃时比在18℃时更容易萌发
27.【答案】(1)种子的发芽率先随着温度的增加而增加,再随着温度的增加而减少
(2)进行重复实验 ,即选择该品种的小麦种子再做1次或多次分组实验
(3)在 20~30° C分别设置5组不同温度即21°C、23°C、25°C、27°C、29°C,重新进行以上实验并测得各组发芽率
(4)胚乳
28.【答案】(1)有(或无)腋芽的枝条成活率高
(2)腋芽的有无
(3)增加吸收水分的面积
(4)有腋芽的柳树枝条成活率高
(5)枝条的长短与成活率有关吗(或枝条的老嫩与成活率有关吗,或枝条切口的形状与成活率有关吗,合理即可)
29.【答案】茎段下方的切口方向;茎段下方的切口斜向(或水平)的更容易成活;水平切口(或斜向切口);斜向切口(或水平切口);相同且适宜;斜向切口的茎段容易成活;水平切口的茎段容易成活;茎段下方的切口方向不影响扦插的成活率
30.【答案】(1)茎段下方的切口方向
(2)对照
(3)适宜
(4)斜向切口的茎段容易成活
31.【答案】(1)无性;有性
(2)受精卵;胎盘和脐带
(3)孢子;分裂(或繁殖)
32.【答案】(1)嫁接;压条;扦插
(2)无性
(3)接穗和砧木的形成层是否紧密结合在一起
33.【答案】(1)胚
(2)D
(3)⑥
(4)子房
34.【答案】(1)传粉
(2)子房;胚珠
(3)能,有子叶的种子能够萌发,去除2片子叶后种子无法正常萌发
35.【答案】(1)胚
(2)胚芽;茎和叶
(3)④
浙教版科学八下复习阶梯训练:电磁关系(提高训练)及答案: 这是一份浙教版科学八下复习阶梯训练:电磁关系(提高训练)及答案,共20页。试卷主要包含了单选题,填空题,实验探究题,解答题等内容,欢迎下载使用。
浙教版科学七下期末复习阶梯训练:眼与光 (基础巩固)及答案: 这是一份浙教版科学七下期末复习阶梯训练:眼与光 (基础巩固)及答案,共11页。试卷主要包含了单选题,填空题,实验探究题,解答题等内容,欢迎下载使用。
浙教版科学七下期末复习阶梯训练:眼与光 (提高训练)及答案: 这是一份浙教版科学七下期末复习阶梯训练:眼与光 (提高训练)及答案,共16页。试卷主要包含了单选题,填空题,实验探究题,解答题等内容,欢迎下载使用。

