江苏专用新人教版高中物理选择性必修第一册课时检测20光的衍射光的偏振激光含解析
展开光的衍射 光的偏振 激光
1.关于光现象的叙述,以下说法正确的是( )
A.太阳光照射下肥皂膜呈现的彩色属于光的干涉
B.雨后天空中出现的彩虹属于光的衍射
C.通过捏紧的两只铅笔间的狭缝观看工作着的日光灯管,看到的彩色条纹,属于光的色散
D.阳光照射下,树影中呈现的一个个小圆形光斑,属于光的衍射现象
解析:选A 太阳光照射下肥皂膜呈现彩色,属于薄膜干涉,故A正确;雨后天空中出现的彩虹,是天空中小水滴对阳光色散形成的,故B错误;通过笔间狭缝观看日光灯管出现彩色,属于单缝衍射,故C错误;阳光下树影中呈出的小圆斑,属于树叶间形成的小孔成像,故D错误。
2.关于光的衍射,下列说法正确的是( )
A.只有当障碍物或狭缝的尺寸足够小时,才会发生光的衍射现象
B.当障碍物或狭缝的尺寸很大时,不会发生衍射现象
C.单色光的单缝衍射图样是亮暗相间的条纹
D.光照到较大圆孔上时,屏上出现大光斑,不存在光的衍射
解析:选C 衍射现象不论障碍物或狭缝的尺寸如何,都会发生,只是当障碍物或狭缝的尺寸足够小时,才会发生明显的衍射,故A、B错误;单色光的单缝衍射图样是亮暗相间的条纹,故C正确;屏上大光斑的边线很模糊,正是光的衍射造成的,不能认为不存在衍射现象,故D错误。
3.如图所示a、b、c、d四个图是不同的单色光形成的双缝干涉或单缝衍射图样,分析各图样的特点可以得出的正确结论是( )
A.a、b是光的衍射图样
B.c、d是光的衍射图样
C.形成a图样的光的波长比形成b图样的光的波长短
D.形成c图样的光的波长比形成d图样的光的波长短
解析:选B 干涉图样条纹间距相等,由Δx=λ可知,光波波长长的图样条纹间距大,则A、C错误;衍射图样中间条纹宽,两侧条纹窄,且波长长的图样中间条纹宽,B正确,D错误。
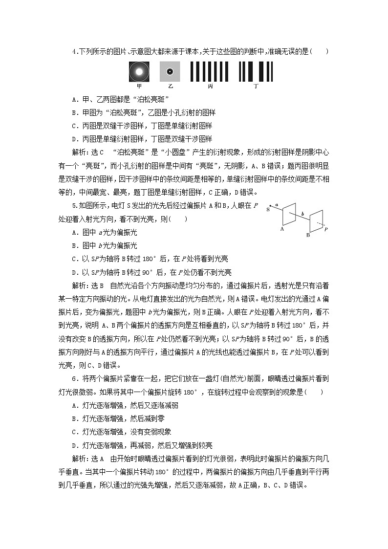
4.下列所示的图片、示意图大都来源于课本,关于这些图的判断中,准确无误的是( )
A.甲、乙两图都是“泊松亮斑”
B.甲图为“泊松亮斑”,乙图是小孔衍射的图样
C.丙图是双缝干涉图样,丁图是单缝衍射图样
D.丙图是单缝衍射图样,丁图是双缝干涉图样
解析:选C “泊松亮斑”是“小圆盘”产生的衍射现象,形成的衍射图样是阴影中心有一个“亮斑”,而小孔衍射的图样是中间有“亮斑”,无阴影,A、B错误;题丙图很明显是双缝干涉的图样,因干涉图样中的条纹间距是相等的,单缝衍射图样中的条纹间距是不相等的,中间最宽、最亮,题丁图是单缝衍射图样,C正确,D错误。
5.如图所示,电灯S发出的光先后经过偏振片A和B,人眼在P处迎着入射光方向,看不到光亮,则( )
A.图中a光为偏振光
B.图中b光为偏振光
C.以SP为轴将B转过180°后,在P处将看到光亮
D.以SP为轴将B转过90°后,在P处仍看不到光亮
解析:选B 自然光沿各个方向振动是均匀分布的,通过偏振片后,透射光是只有沿着某一特定方向振动的光。从电灯直接发出的光为自然光,则A错误。电灯发出的光通过A偏振片后,变为偏振光,题图中b光为偏振光,则B正确。人眼在P处迎着入射光方向,看不到光亮,说明 A、B两个偏振片的透振方向是互相垂直的,以SP为轴将B转过180°后,并没有改变B的透振方向,所以在P处仍然看不到光亮;以SP为轴将B转过90°后,B的透振方向刚好与A的透振方向平行,通过偏振片A的光线也能透过偏振片B,在P处可以看到光亮,则C、D错误。
6.将两个偏振片紧靠在一起,把它们放在一盏灯(自然光)前面,眼睛透过偏振片看到灯光很微弱。如果将其中一个偏振片旋转180°,在旋转过程中会观察到的现象是( )
A.灯光逐渐增强,然后又逐渐减弱
B.灯光逐渐增强,然后减到零
C.灯光逐渐增强,没有变弱现象
D.灯光逐渐增强,再减弱,然后又增强到较亮
解析:选A 由开始时眼睛透过偏振片看到的灯光很弱,表明此时偏振片的偏振方向几乎垂直。当其中一个偏振片转动180°的过程中,两偏振片的偏振方向由几乎垂直到平行再到几乎垂直,所以通过的光强先增强,然后又逐渐减弱,故A正确,B、C、D错误。
7.如图所示,a表示单缝,b表示双缝。用某单色光分别照射竖直放置的单缝和双缝,在缝后较远位置竖直放置的光屏上可以观察到明暗相间的条纹(图中阴影表示明条纹),如图c、d所示。下列关于缝和条纹间关系的说法中正确的是( )
A.图c表示单缝衍射条纹,图d表示双缝干涉条纹
B.单缝S越宽,越容易观察到对应的明暗条纹
C.双缝间距离越短,对应条纹间距越大
D.照射双缝的单色光的波长越短,对应条纹间距越大
解析:选C 由单缝衍射条纹的中间条纹宽、两侧条纹窄可知,题图d表示单缝衍射条纹,选项A错误;由公式Δx=λ可知,选项C正确,选项D错误;根据发生明显衍射的条件判断出选项B错误。
8.关于自然光和偏振光,以下说法正确的是( )
A.自然光包含着在垂直于传播方向上沿一切方向振动的光,但是沿各个方向振动的光的强度可以不相同
B.偏振光是在平行于传播方向上,只沿着某一特定方向振动的光
C.自然光透过一个偏振片后仍是自然光
D.太阳、电灯等普通光源发出的光都是自然光
解析:选D 光源发出的光,在垂直于传播方向上,沿着各个方向振动的光的强度都相同,叫作自然光;在垂直于传播方向上,振动方向一定的光叫作偏振光。自然光透过偏振片后变为偏振光。D正确。
9.如图所示,A、B为两偏振片,一束自然光沿OO′方向射向A,此时在光屏C上,透射光的强度最大,则下列说法中正确的是( )
A.此时A、B的透振方向垂直
B.只有将B绕OO′轴顺时针旋转90°,屏上透射光的强度才会最弱,几乎为零
C.不论是将A还是B绕OO′轴旋转90°,屏上透射光的强度都会最弱,几乎为零
D.将A沿顺时针旋转180°,屏上透射光的强度最弱,几乎为零
解析:选C 当A、B两偏振片的透振方向平行时,光屏上光的强度最大;当二者透振方向垂直时,光屏上光的强度最弱,几乎为零,由此可知C选项正确。
10.抽制高强度纤维细丝可用激光监控其粗细,如图所示,激光束越过细丝时产生的条纹和它通过遮光板的同样宽度的窄缝的规律相同。观察光束经过细丝后在光屏上所产生的条纹即可判断细丝粗细的变化,下列叙述中正确的是( )
A.这里应用的是光的折射现象
B.这里应用的是光的干涉现象
C.如果屏上条纹变宽,表明抽制的丝变粗
D.如果屏上条纹变宽,表明抽制的丝变细
解析:选D 当障碍物的尺寸足够小时,会发生明显的衍射,该装置的原理是运用光的衍射现象,如果屏上条纹变宽,则纤维丝变细,故D正确,A、B、C错误。
11.要观察纳米级以下的微小结构,需要利用分辨率比光学显微镜更高的电子显微镜。有关电子显微镜的下列说法正确的是( )
A.它是利用了电子物质波的波长比可见光长,因此更容易发生明显衍射
B.它是利用了电子物质波的波长比可见光长,因此不容易发生明显衍射
C.它是利用了电子物质波的波长比可见光短,因此更容易发生明显衍射
D.它是利用了电子物质波的波长比可见光短,因此不容易发生明显衍射
解析:选D 分辨率比光学显微镜更高的电子显微镜,所利用电子物质波的波长比可见光短,因此不容易发生明显衍射,所以A、B、C错误,D正确。
12.一种利用光纤温度传感器测量温度的装置如图所示,一束偏振光射入光纤,由于温度的变化,光纤的长度、芯径、折射率发生变化,从而使偏振光的振动方向发生变化,光接收器接收的光强度就会变化。设起偏器和检偏器透振方向相同,关于这种温度计的工作原理。正确的说法是( )
A.到达检偏器的光的振动方向变化越小,光接收器所接收的光强度就会越小,表示温度变化越大
B.到达检偏器的光的振动方向变化越大,光接收器所接收的光强度就会越小,表示温度变化越大
C.到达检偏器的光的振动方向变化越小,光接收器所接收的光强度就会越小,表示温度变化越小
D.到达检偏器的光的振动方向变化越大,光接收器所接收的光强度就会越小,表示温度变化越小
解析:选B 根据题意知,温度变化越大,光通过光纤时振动方向变化越大,起偏器和检偏器的透振方向是相同的,光从光纤中通过时振动方向变化越大,透过检偏器后光强度就会越小,所以光接收器接收的光强度也就会越小,表示温度变化越大。因此选项B正确。
13.旋光仪可以用来测量糖溶液的浓度,从而测定含糖量。其原理是:偏振光通过糖的水溶液后,若迎着射来的光线看,偏振方向会以传播方向为轴线,旋转一个角度θ,这一角度称为“旋光角”,θ的值与糖溶液的浓度有关。将θ的测量值与标准值相比较,就能确定被测样品的含糖量。如图所示,S是自然光源,A、B是偏振片,转动B,使到达O处的光最强,然后将被测样品P置于A、B之间,则下列说法中错误的是( )
A.到达O处光的强度会明显减弱
B.到达O处光的强度不会明显减弱
C.将偏振片B转动一个角度,使得O处光强度最大,偏振片B转过的角度等于θ
D.将偏振片A转动一个角度,使得O处光强度最大,偏振片A转过的角度等于θ
解析:选B 偏振片只能让一定偏振方向振动的光通过,没有样品时,要使到达O处的光最强,偏振片A、B的透振方向应相同,当放入样品时,由于样品的“旋光角”是θ,光线经过样品后偏振方向不再与B的透振方向平行,故到达O处光的强度会明显减弱,A正确,B错误。偏振片B转过的角度等于θ,并与偏振光的方向平行时,光到达O处的强度将再次最大,同理,偏振片A转动一个角度,使得O处光强度最大,偏振片A转过的角度等于θ,C、D正确。
14.如图甲所示,每年夏季,我国多地会出现日晕现象,日晕是日光通过卷层云时,受到冰晶的折射或反射形成的。一束太阳光射到六角形冰晶上时的光路图如图乙所示,a、b为其折射出的光线中的两种单色光,下列说法正确的是( )
A.在冰晶中,b光的传播速度较大
B.用同一装置做单缝衍射实验,b光中央亮条纹更宽
C.通过同一装置发生双缝干涉,a光的相邻条纹间距较大
D.从同种玻璃中射入空气发生全反射时,a光的临界角较小
解析:选C 由题图看出,太阳光射入六角形冰晶时,a光的偏折角小于b光的偏折角,由折射定律得知,六角形冰晶对a光的折射率小于对b光的折射率,由v=,知b光的传播速度小,A错误;与a光相比,b光的折射率大,波长短,当用a、b光做单缝衍射实验,b光的中央亮条纹更窄, B错误;a光的折射率小于b光的折射率,a光的频率小于b光的频率,所以a光的波长大于b光的波长,根据Δx=λ,a光相邻条纹间距大,C正确;由临界角公式sin C=,a光的折射率小,a光的临界角大,D错误。

