2022扬州中学高一下学期期中检测生物试题含答案
展开江苏省扬州中学2021-2022学年度第二学期期中试题
高一生物 2022.04
试卷满分:100分, 考试时间:75分钟
注意事项:
1.作答第Ⅰ卷前,请考生务必将自己的姓名、考试证号等写在答题卡上并贴上条形码。
2.将选择题答案填写在答题卡的指定位置上(使用机读卡的用2B铅笔在机读卡上填涂),非选择题一律在答题卡上作答,在试卷上答题无效。
3.考试结束后,请将机读卡和答题卡交监考人员。
第 Ⅰ 卷(选择题 共60分)
一.单项选择题:本大题共30小题,每小题2分,共60分。在每题给出的四个选项中,只有一项是最符合题意的。(请将所有选择题答案填到答题卡的指定位置中。)
1.下面叙述所描写的一定是同源染色体的为( )
A.一条染色体复制后形成的两条染色体 B.分别来自父亲和母亲的两条染色体
C.形态特征大体相同的两条染色体 D.减数分裂过程中联会的两条染色体
2.下列对一个四分体的叙述,不正确的是( )
A.有四个染色单体 B.有四个DNA分子
C.有四条染色体D.有一对同源染色体
3.动物细胞与植物细胞有丝分裂过程的差异主要体现在分裂期的( )
A.前期和末期 B.中期和后期 C.后期和末期 D.前期和中期
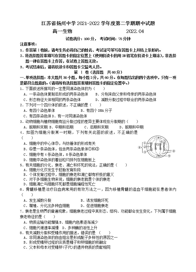
4.如图为细胞分裂某一时期,下列有关此图的叙述,不正确的是( )
A.细胞中的中心体⑨,与纺锤体的形成有关
B.④是一条染色体,包含两条染色单体①和③
C.细胞中有4条染色体,8条染色单体
D.细胞中染色体的着丝粒均排列在细胞板上
5.有关细胞的分化、衰老、凋亡和坏死的说法,正确的是( )
A.细胞分化仅发生于胚胎发育阶段
B.个体发育过程中,细胞的衰老和凋亡都有积极的意义
C.对于多细胞生物来说,细胞的衰老就是个体的衰老
D.细胞凋亡与细胞坏死都是细胞编程性死亡
6.骨髓移植是治疗白血病常用的有效方法之一,因为移植骨髓的造血干细胞能在患者体内( )
A.发生减数分裂 B.诱发细胞坏死
C.增殖、分化出多种血细胞 D.促进细胞衰老
7.衰老是生物界的普遍现象,细胞衰老过程中其形态、结构、功能都会发生变化。下列属于细胞衰老特征的是( )
A.物质运输功能增强B.细胞内色素逐渐减少
C.细胞代谢速率减慢 D.多种酶的活性上升
8.有关减数分裂和受精作用的描述,错误的是 ( )
A.非同源染色体的自由组合是形成配子多样性的原因之一
B.形成受精卵过程的实质是精子和卵细胞的核融合
C.父本和母本对受精卵(子代)的遗传物质的贡献相同
D.减数分裂和受精作用维持了生物体前后代体细胞中染色体数目的恒定
9.正常情况下雄鼠体内可能有两条X染色体的细胞是( )
A.肝细胞 B.初级精母细胞 C.次级精母细胞D.精细胞
10.某卵原细胞的基因型是AaBB,减数分裂形成的一个极体的基因型是AB,则卵细胞的基因型是( )
A.AB B.aB C.BB D.AB或aB
11.右图是某高等动物细胞分裂示意图,有关叙述正确的是( )
A.该细胞是次级精母细胞或极体
B.该细胞中1与3,2与4为同源染色体
C.该细胞中染色体组成和正常体细胞中相同
D.如果1、3是Y染色体,那么2、4为X染色体
12.下列各组性状中,属于相对性状的是( )
A.家鸡的长腿和毛腿 B.羊的黑毛与兔的白毛
C.人的双眼皮与单眼皮D.棉花的细绒与长绒
13.孟德尔是遗传学的奠基人,发现了遗传学的两大定律。孟德尔成功的原因不包括( )
A.选择显性性状的个体做父本,隐性性状的个体做母本
B.对相对性状遗传的研究方法是从单因子到多因子
C.运用统计学方法对实验结果进行分析
D.科学设计了“实验→假设→验证→结论”的实验程序
14.在解释分离现象的原因时,下列哪项不属于孟德尔假说的内容( )
A.生物的性状是由遗传因子决定的 B.基因在体细胞染色体上成对存在
C.受精时雌雄配子的结合是随机的 D.配子只含有每对遗传因子中的一个
15.下列有关孟德尔遗传规律的叙述正确是( )
A.该遗传规律适用于一切生物 B.该遗传规律只适用于植物
C.该遗传规律适用于受精过程 D.该遗传规律在配子形成过程中起作用
16.在性状分离比模拟实验中,甲、乙两个小桶中均有100个围棋子,其中黑子和白子各50个。下列对该实验的叙述错误的是( )
A.该实验模拟的是杂合子F1的自交
B.实验所用棋子的大小、质地和手感必须相同,这样可以避免人为误差
C.每次抓取的棋子不得放回,避免出现重复计数现象
D.实验结束前,将全班每一小组的计算结果综合统计,得到的结果更准确
17.鼠的毛色有黑色和棕色(由基因B、b控制),两只黑鼠交配,生了3只棕鼠和1只黑鼠,下列说法正确的是( )
A.棕色为显性性状
B.子代黑鼠基因型为BB的概率是1/4
C.若检测子代黑鼠的基因型,最好选用棕鼠与其交配
D.若亲代黑鼠再生4只小鼠,则应为3只黑鼠和1只棕鼠
18.小麦抗锈病对易染锈病是显性,现有甲乙两种能抗锈病的小麦,但只有一种是纯合体。下列方法对鉴别、保留纯合体抗锈病小麦最好的是( )
A.甲×甲、乙×乙 B.甲、乙分别和隐性类型测交
C.甲×乙 D.甲×乙得子代后自交
19.某植物与基因型为aabb的个体进行测交,得到的后代基因型为Aabb和AaBb,则该植物的基因型为( )
A.AABb B.AaBb C.aabb D.Aabb
20.已知豌豆的圆粒对皱粒为显性,玉米子粒的非甜对甜为显性,现将纯种圆粒豌豆与皱粒豌豆间行种植,纯种非甜玉米与甜玉米间行种植,则下列情况中可能出现的是( )
A.圆粒豌豆植株的豆荚中出现皱粒豌豆 B.皱粒豌豆植株的豆荚中出现圆粒豌豆
C.甜玉米的果穗子粒中出现非甜子粒 D.非甜玉米的果穗子粒中出现甜子粒
21.某人用具有两对相对性状的豌豆杂交,对每对相对性状遗传作出统计,子代表现型比例如下图所示,则亲本的基因型为( )
A.YyRr×yyrr
B.YyRr×YyRr
C.YyRr×yyRr
D.YyRr×Yyrr
22.小麦的抗锈病(R)对感锈病(r)是显性,无芒(A)对有芒(a)是显性,这两对基因的遗传遵循孟德尔的自由组合规律。用基因型为RrAa的小麦作亲本进行自交,则F1的抗锈病无芒植株中能稳定遗传的概率是( )
A. 1/4 B. 1/6 C. 1/8 D. 1/9
23.下列有关纯合子的叙述,错误的是( )
A.纯合子体细胞中不含等位基因
B.纯合子杂交,其后代一定是纯合子
C.纯合子自交,其后代不发生性状分离
D.纯合子由含有相同基因的配子结合成的合子发育而来
24.正常情况下,下列关于性染色体的描述正确的是( )
A.性染色体只存在于生殖细胞中B.女儿的X染色体一定来自母方
C.儿子的Y染色体一定来自父方D.性染色体上的基因都与性别决定有关
25.番茄的红果对黄果是显性,圆果对长果是显性,且两对基因遵循自由组合规律,现用红色长果番茄与黄色圆果番茄杂交,从理论上分析,其后代的基因型不可能出现的比例是( )
A.只有一种基因型 B.有三种基因型,比例为1∶2∶1
C.有两种基因型,比例为1∶1 D.有四种基因型,比例为1∶1∶1∶1
26.哺乳动物的雌雄比例接近1∶1,其根本原因是( )
A.产生的雌雄配子数目相等
B.雌雄配子是通过减数分裂产生的
C.雄性个体能产生两种数目相等的雄配子
D.雌性个体能产生两种数目相等的雌配子
27.右图为某单基因遗传病的系谱图,有关判断正确的是( )
A.该遗传病为隐性性状
B.致病基因位于X染色体上
C.Ⅱ3和Ⅱ4的基因型相同
D.Ⅱ3和Ⅱ4的基因型不同
28.遗传性慢性肾炎是X染色体显性遗传病,与此有关的基因用A、a表示。一对均患病的夫妇生了一个正常的孩子,这个孩子的性别和基因型应该是( )
A.女,XAXa B.男,XAY C. 女,XaXa D. 男,XaY
29.某家庭中妻子患红绿色盲,丈夫、女儿表现均正常,则女儿的一个未发生过交叉互换的初级卵母细胞中色盲基因数目和分布情况是( )
A.1个,位于一条X染色体上 B.2个,分别位于非姐妹染色单体上
C.4个,位于四分体的所有染色单体上 D.2个,分别位于姐妹染色单体上
30.下列关于红绿色盲遗传的说法,正确的是 ( )
A.父亲色盲,则女儿一定色盲 B.母亲色盲,则儿子一定色盲
C.祖父母色盲,则孙子一定色盲 D.外祖父色盲,则外孙女一定色盲
第 Ⅱ 卷(非选择题 共40分)
二.非选择题:本大题共5小题,共40分。(请将所有非选择题答案填到答题卡的指定位置中。)
31.(6分)下图为人体部分细胞生命历程的示意图,图中①~⑤为各个时期的细胞,a~d表示细胞所进行的生理过程。据图回答下列问题:
(1)与①相比,②的表面积与体积的比值________,细胞与周围环境进行物质交换的效率_______。
(2)在a~d中,染色体→染色质结构的动态变化发生在__________中。
(3)c表示_________过程,导致④和⑤细胞形态不同的根本原因是________________________。在①、④、⑤中,细胞全能性最高的是________。
32.(8分)下图一为细胞周期的模式图,图二为植物细胞分裂过程中染色体(质)形态的周期性变化,c阶段含有两条姐妹染色单体。请据图回答(方括号内填图中的数字,横线上填文字):
(1)图一中,X期代表_____________,观察染色体形态的最佳时期是[ ]_______期。
(2)若图二表示的周期性变化发生在植物根尖细胞中,请用箭头和字母表示一个完整的细胞周期:___________________________。
(3)图二中,a阶段的细胞中染色体数目和核DNA分子数目之比为________,染色单体的数目为_______。
(4)图二中从a到b染色体发生了解螺旋,此过程发生在图一的[]________期,此时期细胞中其它的动态变化有_________________________________________________。
33.(9分)图1表示某雄性动物(2n=4)体内细胞正常分裂过程中不同时期细胞内染色体、核DNA分子和染色单体数量的关系,图2表示不同时期的细胞分裂图像。请分析并完成问题:
(1)图1中a表示______________,b表示_______________。
(2)图1中的数量关系由Ⅰ变化为Ⅱ的过程中,细胞内发生的分子水平的变化是_____________和有关蛋白质的合成。
(3)图1中的数量关系由Ⅱ变化为Ⅲ,相当于图2中的_______ →______过程。
(4)在图1中的4个时期中,可以用来表示次级精母细胞中的数量关系的时期有________(填图中时期序号)。
(5)图2过程发生在__________(填器官名称)中。若该动物体细胞内有两对等位基因Y、y和R、r,它们分别位于两对同源染色体上,则图2中甲分裂形成的子细胞的基因组成为________。
34.(9分)下图为某家族甲、乙两种遗传病的系谱图。甲病由一对等位基因(A、a)控制,乙病由另一对等位基因(B、b)控制,这两对基因独立遗传。已知Ⅲ9携带甲病致病基因但不携带乙病致病基因。请据图回答:
(1)甲病的遗传方式为_________染色体上_____性遗传,乙病的遗传方式为___________染色体上______性遗传。
(2)Ⅱ4基因型为______________,其产生的卵细胞的基因组成为______________________。
(3)Ⅲ8基因型为____________________,Ⅲ8和Ⅲ9再生一个孩子,只患甲遗传病的概率是_______。
(4)若Ⅳ10与一个正常男性结婚, 则他们所生男孩患乙遗传病的概率是___________。
35.(8分)下图1表示洋葱根尖的不同区域,图2表示洋葱根尖处于有丝分裂各阶段,一个细胞核中DNA的相对含量变化,图3为显微镜下观察到的洋葱根尖细胞有丝分裂部分细胞图像。请分析回答下列问题:
图1 图2 图3
(1)洋葱是高中生物实验中常用的材料,要观察到图3所示的现象,应选择图1中_____区域的细胞进行实验。通过观察图3甲、乙细胞中____________(填结构名称)的形态特征确定细胞所处的分裂时期,为了便于观察该结构,需要用__________________对其进行染色。
(2)洋葱的鳞片叶细胞中含有16条染色体,处在图2中d时期的洋葱根尖细胞中核DNA分子数和染色体数分别为________、_______________。
(3)王同学看到李同学剪取洋葱的一条幼根根尖所做的实验效果很好,于是王同学也从该条幼根上剪取一段进行实验,经规范操作后始终没有能观察到处于分裂期的细胞,其原因是
____________________________________。
(4)刘同学用显微镜观察自制的装片时,发现视野中有许多细胞重叠,请分析可能的原因有____________________________________。
命题人:徐树文 审题人:周兴莲
高一生物期中试卷参考答案202204
1 - 5 DCADB 6-10 CCCCD 11-15 ACABD 16-20 CCAAC
21-25 CDBCB 26-30 CCDDB
31.(6分)
(1)减小 降低
(2)b
(3)细胞分化(分化)基因的选择性表达 ①
32.(8分)
(1)分裂间期[2]中
(2)b→c→d→e→a→b(2分)
(3)1:10
(4)[4]末纺锤体消失;核膜、核仁重新出现;细胞板形成细胞壁
33.(9分)
(1)染色体 染色单体
(2)DNA的复制
(3)丙 乙
(4)Ⅰ、Ⅲ(2分)
(5)精巢(睾丸)YyRr
34.(9分)
(1)常隐 伴X隐
(2)AaXBXb AXB或AXb或 aXB或aXb
(3)AAXBXb或AaXBXb 1/8
(4) 1/4
35.(8分)
(1)③染色体龙胆紫溶液(或甲紫或醋酸洋红液或苯酚品红溶液)
(2)32 16或32
(3)该幼根的根尖已没有分生区
(4)解离时间太短或压片力量太小(2分)
2022-2023学年江苏省扬州中学高一下学期4月期中生物试题含答案: 这是一份2022-2023学年江苏省扬州中学高一下学期4月期中生物试题含答案,共15页。试卷主要包含了04,下列说法错误的是等内容,欢迎下载使用。
2022扬州邗江区高二下学期期中检测生物试题含答案: 这是一份2022扬州邗江区高二下学期期中检测生物试题含答案,共24页。试卷主要包含了单项选择题,多项选择题,非选择题等内容,欢迎下载使用。
2022-2023学年江苏省扬州中学高一11月期中检测生物试题含解析: 这是一份2022-2023学年江苏省扬州中学高一11月期中检测生物试题含解析,共34页。试卷主要包含了单选题等内容,欢迎下载使用。

