2020-2021学年第4节 能源与可持续发展课后测评
展开第二十二章 能源与可持续发展测评
(时间:45分钟 满分:100分)
一、选择题(每小题4分,共40分)
1.下列能源中,属于二次能源的是( )
A.风能 B.石油 C.核能 D.电能
2.随着经济的发展,世界各国对能源的需求急剧增加,能源问题已引起全人类的高度关注。下列各种能源属于“不可再生能源”的是( )
A.化石能源 B.水能
C.风能 D.太阳能
3.下列说法正确的是( )
A.核能是指原子核发生变化时所释放的能量
B.煤、石油、天然气、太阳能都是不可再生能源
C.原子弹和氢弹都是利用核裂变
D.目前核电站获得核能的途径是核聚变
4.下列有关生物群落能量的转移顺序,排列正确的一组是(箭头表示能量转移的方向)( )
A.太阳→兔子→草→鹰 B.鹰→兔子→草→太阳
C.太阳→草→兔子→鹰 D.太阳→鹰→兔子→草
5.夏季用电高峰,为了节约和有序用电,下列做法可行的是( )
A.多开城市亮丽工程的景观灯和霓虹灯
B.停止向所有工厂、企业和商店供电
C.让长期不使用的家用电器处于待机状态
D.离开教室前及时关掉电灯和电风扇
6.关于能源与可持续发展,下列说法正确的是( )
A.能量在转化或转移的过程中,总量会增加
B.核电站发电时所产生的电能是由核能转化来的
C.化石能源是不可再生能源,核能、风能、水能、太阳能是可再生能源
D.能量在转化过程中是守恒的,因此能源是取之不尽、用之不竭的,不用节约
7.对能源的分类有不同的方法,如可以将能源分为以下三类:第一类能源来自地球以外;第二类能源来自地球;第三类能源来自地球和其他天体的相互作用。人们已经利用的太阳能和核燃料分别属于( )
A.太阳能是第一类能源,核燃料是第二类能源
B.太阳能是第二类能源,核燃料是第三类能源
C.太阳能是第二类能源,核燃料是第一类能源
D.太阳能是第一类能源,核燃料是第三类能源
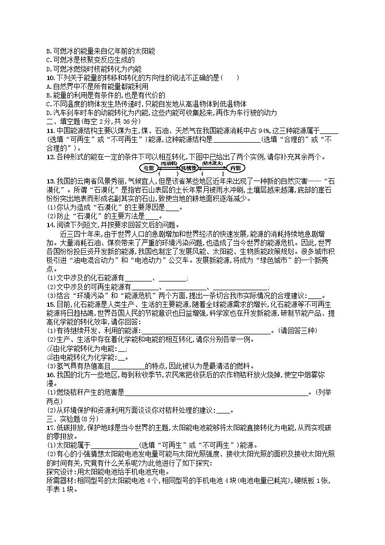
8.
如图所示,山东省德州开发区使用的“风光互补”景观照明灯。它“头顶”小风扇,“肩扛”光电池板,“腰挎”照明灯,“脚踩”蓄电池。下列解释合理的是( )
A.光电池板是将电能转化为光能
B.照明灯是将内能转化为电能
C.小风扇利用风力发电,将机械能转化为电能
D.蓄电池夜晚放电,将电能转化为化学能
9.我国南海海底蕴藏着大量的“可燃冰”,它是天然气和水在低温高压下形成的固态物质,因外形晶莹剔透,酷似冰块却能燃烧而得名,是一种热值高、清洁无污染的新型能源。下列说法正确的是 ( )
A.可燃冰是可再生能源
B.可燃冰的能量来自亿年前的太阳能
C.可燃冰是核聚变反应生成的
D.可燃冰燃烧时核能转化为内能
10.下列关于能量的转移和转化的方向性的说法不正确的是( )
A.自然界中不是所有能量都能利用
B.能量的利用是有条件的,也是有代价的
C.不同温度的物体发生热传递时,只能自发地从高温物体到低温物体
D.汽车刹车时车的动能转化为内能,这些内能可收集起来,再作为车行驶的动力
二、填空题(每空2分,共36分)
11.中国能源结构主要以煤为主,煤、石油、天然气在我国能源消耗中占94%,这三种能源属于 (选填“可再生”或“不可再生”)能源,这种能源结构是 (选填“合理的”或“不合理的”)。
12.各种形式的能在一定的条件下可以相互转化,下图中已给出了两个实例,请你补充其余两个。
13.我国的云南省风景秀丽,气候宜人,但是该省某些地区近年来出现了一种新的自然灾害——“石漠化”。所谓“石漠化”是指岩石山表层的土长年累月被雨水冲刷,土壤层越来越薄,底部的崖石纷纷突出地表而形成名副其实的石山,致使当地的耕地面积逐渐减少。
(1)你认为造成“石漠化”的主要原因是 。
(2)防止“石漠化”的主要方法是 。
14.阅读下列短文,并按要求回答文后的问题。
近三四十年来,由于世界人口的急剧增加和世界经济的快速发展,能源的消耗持续地急剧增加。大量消耗石油、煤炭带来了严重的环境污染问题,也造成了当今世界的能源危机。因此,世界各国纷纷投巨资开发新的能源,我国也制定了发展风能、太阳能、生物质能政策规划。很多城市积极引进“油电混合动力”和“电池动力”公交车。发展新能源,将成为“绿色城市”的一个新亮点。
(1)文中涉及的化石能源有 、 ;
(2)文中涉及的可再生能源有 、 、 ;
(3)结合“环境污染”和“能源危机”两个方面,提出一条切合我市实际情况的合理建议: 。
15.目前,化石能源是人类生产、生活的主要能源,随着全球能源需求的增长,化石能源等不可再生能源将日趋枯竭,世界各国人民的节能意识也日益增强,科学家也在开发新能源,研制节能产品、提高化学能的转化效率,请你回答:
(1)有待继续开发、利用的能源: 。(请回答三种)
(2)生产、生活中存在着化学能和电能的相互转化,请你分别各举一例。
①由化学能转化为电能: ;
②由电能转化为化学能: 。
(3)氢气具有热值高且 的特点,因此被认为是最清洁的燃料。
16.我国的北方一些地区,每到秋收季节,农民常把收获后的农作物秸秆放火烧掉,使空中烟雾弥漫。
(1)燃烧秸秆产生的危害是 。(列举两点)
(2)从环境保护和资源利用方面谈谈你对秸秆处理的建议: 。
三、实验题(8分)
17.低碳排放,保护地球是当今世界的主题,太阳能电池能够将太阳能直接转化为电能,从而实现碳的零排放。
(1)太阳能属于 (选填“可再生”或“不可再生”)能源。
(2)有心的小强猜想太阳能电池发电量可能与太阳光照强度、接收太阳光照的面积及接收太阳光照的时间有关,究竟有什么关系呢?为此他进行了如下探究:
探究设计:用太阳能电池给手机电池充电。
所需器材:相同型号的太阳能电池4个,相同型号的手机电池4块(电池电量已耗完),硬纸板1张,手表1块。
实验步骤:
a.用太阳能电池在阳光充足、光照强的地方给手机电池充满电,用时5 h;
b.在与a同一光照强度的地方用另一个太阳能电池给另一块手机电池充电3 h,未能充满;
c.在与a同一光照强度的地方用硬纸板盖住第三个太阳能电池接收面的一半,再给第三块手机电池充电5 h,未能充满;
d.用第四个太阳能电池在背阴处给第四块手机电池充电5 h,未能充满。
根据小强的探究,请回答:
①比较步骤 可以得出:光照强度及接收光照时间相同时,太阳能电池发电量随接收光照面积的增大而增大。
②比较步骤a和d,可以得出 。
四、综合题(每题8分,共16分)
18.阅读短文,回答问题。
海水的利用
地球表面的70%以上是海洋,开发利用海洋能源有广阔的前景。
潮汐是一种海平面周期性变化的现象,海平面每昼夜有两次涨落。人们在靠近海的河口或海湾深处建大坝,在大坝中间装上水轮发电机组。涨潮时,海水通过大坝流进河口,带动水轮发电机发电;退潮时,海水又流回海洋,从相反方向带动水轮发电机发电。法国的郎斯潮汐电站年发电量达5×108 kW·h。
海水淡化和将海水直接用于工业冷却用水的相关设备、管道防腐等技术已比较成熟,部分沿海国家许多工业冷却水都来自于海水。
(1)潮汐发电是将 转化为电能;发电机是应用 现象制成的。
(2)1吨煤燃烧后可发电2.5×103 kW·h,郎斯潮汐电站每年的发电量可节约 吨煤。
(3)海水作工业冷却用水主要是利用了水的 大的特性。
19.下图是利用太阳能电池工作的一种新型动力车,它上面的太阳能接收板的有效面积为8 m2,天气晴朗且接收板正对阳光时,每平方米面积上每秒能接收到太阳辐射的能量为1 000 J,太阳能电池提供的电压为120 V,可供电动机正常工作的电流为10 A。
(1)太阳能属于 (选填“可”或“不可”)再生能源。
(2)太阳能电池将太阳能转化为电能的效率是 。
(3)电动机正常工作时,将电能主要转化为 能,若转化效率是80%,且该车沿水平路面匀速行驶时所获得的牵引力是150 N,则该车匀速行驶的速度是 m/s。
第二十二章测评
1.D 电能是通过消耗一次能源得到的,所以电能是二次能源。
2.A 石油、煤炭、天然气称为化石燃料,在短时间内不能得到补充,因此它们都是不可再生能源。
3.A 核能是指原子核发生变化时所释放的能量,选项A正确;太阳能是可再生能源,选项B错误;原子弹是利用了核裂变,氢弹是利用了核聚变,选项C错误;目前核电站获得核能的途径是核裂变,选项D错误。
4.C 绿色植物将太阳能转化为化学能储存在体内,成为食草动物的食物,食草动物成为食肉动物的食物,故选C。
5.D 多开城市亮丽工程的景观灯和霓虹灯,消耗的电能更多,选项A错误;停止向所有工厂、企业和商店供电,虽然不会消耗电能,但是影响到人们正常的生产和生活,选项B错误;家用电器处于待机状态仍然消耗电能,长期处于待机状态,也会浪费一定的电能,选项C错误;离开教室前及时关掉电灯和电风扇,可节约用电,选项D正确。
6.B 在能的转化和转移的过程中,能量的总量保持不变,这就是能量守恒定律,故选项A错误;核电站都是利用核裂变释放的能量来发电的,故选项B正确;核能属于不可再生能源,故选项C错误;能量在转移、转化过程中总是守恒的,但是能量的转化具有方向性,所以要节约能源,故选项D错误。
7.A 太阳能来自于地球以外,应归属于第一类,核燃料(如铀)来自于地球,归属于第二类。
8.C 光电池板是将光能转化为电能;照明灯是将电能转化为光能;蓄电池夜晚放电,将化学能转化为电能。所以选项C正确。
9.B “可燃冰”属于一次能源,还属于不可再生能源,选项A不合题意。人们常说,太阳是人类的“能源之母”,地球上很多能量都来自于太阳能,选项B符合题意。可燃冰的学名为“天然气水合物”,是天然气在0 ℃和压强是30倍标准大气压的作用下结晶而成的“冰块”。“冰块”里甲烷占80%~99.9%,可直接点燃,燃烧后几乎不产生任何残渣,污染比煤、石油、天然气都要小得多,选项C不合题意。可燃冰的主要成分是天然气,燃烧时化学能转化为内能,选项D不合题意。
10.D 汽车刹车时车的动能转化为内能,这些内能就散失到空气中去了,即使收集起来也不能再作为车行驶的动力。
11.解析 本题考查能源的分类以及人类对能源的利用情况。煤、石油、天然气这三种能源都属于不可再生能源,由于煤是不可再生能源,所以煤的储存量是有一定数量的,会越来越少,不会增多,所以我国目前的能源结构是不合理的。
答案 不可再生 不合理的
12.答案 发电机 热机(从左向右)
13.解析 “石漠化”现象的产生与人类过度砍伐树木、破坏植被、大量消耗柴薪能源有关,补救的办法是植树造林、保护植被。
答案 (1)水土流失 (2)植树造林,防止水土流失
14.解析 (1)石油和煤炭是由动植物经过千万年的地质作用形成的,是化石能源。
(2)风能、太阳能和生物质能,可以源源不断地从自然界得到,是可再生能源。
(3)煤和石油在燃烧时产生大量的有害气体,会污染环境,可减少使用或者用其他能源代替。
不可再生能源短期内不能从自然界得到补充,会越用越少,用可再生能源代替以节约能源。
答案 (1)煤 石油 (2)风能 太阳能 生物质能 (3)引进“油电混合动力”和“电池动力”公交车(合理即可)
15.解析 (1)随着世界经济的快速发展,人类对能源的需求急剧增加,化石能源是不可再生能源,在不久的将来会被耗尽,人类正在不断开发和利用新能源,目前人类开发和利用的新能源有:核能、太阳能、风能、地热能、潮汐能等,煤、石油、天然气等能源有待进一步开发和综合利用。
(2)化学能转化为电能,主要是化学电池放电的过程;电能转化为化学能主要是化学电池充电的过程,以及化工业电解铝、电解水的过程等。
(3)氢气燃烧后的产物是水,所以对环境无污染,是最清洁的能源。
答案 (1)核能、太阳能、风能、地热能、潮汐能、煤、石油、天然气等(任选其三)
(2)①干电池(蓄电池)放电
②给电池充电(电解水等)
(3)无污染
16.解析 燃烧农作物秸秆,放出的热量白白损失掉,浪费了资源;烟尘及有害气体的排放污染了环境,影响了气候,且野外燃烧无人看管,极易引起火灾,处理时应尽量考虑到环保要求,技术上要具备科学性和可行性。
答案 (1)浪费资源、污染环境、引起火灾(任选其二)
(2)建议:用来产生沼气、用于沤制肥料、用于造纸、用作饲料、粉碎还田等
17.解析 太阳是靠核聚变源源不断地释放能量的,太阳能是可再生能源;由题意知,猜想中影响太阳能电池发电量的因素有三个,所以在实验探究的过程中要采用控制变量法,在实验步骤中,a与c是在光照强度和光照时间相同,接收面积不同的情况下进行的,是研究发电量与接收面积大小的关系,根据实验记录结果,可得出光照强度及接收光照时间相同时,太阳能电池发电量随接收光照面积增大而增大;a与d是在光照面积和光照时间相同,光照强度不同的情况下进行的,光照充足时,充满电池所用的时间少,所以得出接收光照面积及接收光照时间相同时,太阳能电池发电量随光照强度的减弱而减小(增强而增大)的结论。
答案 (1)可再生 (2)①c和a(a和c) ②接收光照面积及接收光照时间相同时,太阳能电池发电量随光照强度的减弱而减小(增强而增大)
18.答案 (1)机械能(或动能) 电磁感应
(2)2×105 (3)比热容
19.解析 (1)太阳能属于可再生能源,可以从自然界中源源不断地得到。
(2)太阳能电池1 s输出的电能W=UIt=120 V×10 A×1 s=1 200 J;
太阳能电池板1 s接收的能量
E=1 000 J/(m2·s)×8 m2×1 s=8 000 J;
则η=×100%=15%。
(3)电动机工作时主要将电能转化为机械能;
若转化效率是80%,则转化成的机械能
W机=W·η=1 200 J×80%=960 J,
输出功率P==960 W;
因为做匀速直线运动,所以P==Fv,
v==6.4 m/s。
答案 (1)可 (2)15% (3)机械 6.4
人教版九年级物理 第二十二章 能源与可持续发展单元测试普通用卷: 这是一份人教版九年级物理 第二十二章 能源与可持续发展单元测试普通用卷,共5页。试卷主要包含了单选题,多选题,计算题,实验探究题等内容,欢迎下载使用。
人教版九年级全册第二十二章 能源与可持续发展第4节 能源与可持续发展课后练习题: 这是一份人教版九年级全册第二十二章 能源与可持续发展第4节 能源与可持续发展课后练习题,共5页。试卷主要包含了选择题,填空题,简答题,计算题等内容,欢迎下载使用。
人教版第4节 能源与可持续发展一课一练: 这是一份人教版第4节 能源与可持续发展一课一练,共3页。试卷主要包含了目前,我们使用的主要能源有,在石油等内容,欢迎下载使用。

