2022年小升初专题精炼 第20讲 图形的变换
展开第20讲 图形的变换
知识精讲
知识点一:轴对称图形
1.将图形沿着一条直线对折,如果直线两侧部分能够完全重合,这样的图形叫轴对称图形,折痕所在的这条直线叫作对称轴
画对称轴的方法:用对折的方法寻找对称轴,对称轴要画成虚线,两端要画出图形外面
2.画轴对称图形的方法:
(1)找出所给图形的关键点
(2)数出或量出图形关键点到对称轴的距离
(3)在对称轴的另一侧找出关键点的对称点
(4)对照所给图形顺次连接各点
知识点二:平移与旋转
1.图形的平移
平移的意义
物体在同一平面内沿着直线运动,这种运动现象叫作平移。
平移的特点
物体或图形平移后,它们的形状、大小、方向都不改变。
画平移图形的方法
(1)找出图形的关键点或关键线段作参照点或参照线段。
(2)按指定方向和格数把参照点或参照线段平移到新位置。
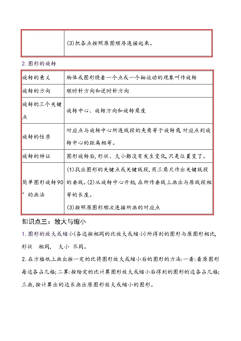
2.图形的旋转
知识点三:放大与缩小
1.图形的放大或缩小(各边按相同的比放大或缩小)所得到的图形与原图形相比, 形状 相同, 大小 不同。
2.在方格纸上画出按一定的比将图形放大或缩小后的图形的方法:一看:看原图形每边各占几格;二算:按给定的比计算图形放大或缩小后得到的图形的边各占几格;三画,按计算出的边长画出原图形放大或缩小的图形。(3)把各点按照原图顺序连接起来。
旋转的意义
物体或图形绕着一个点或一个轴运动的现象叫作旋转
旋转的方向
顺时针方向和逆时针方向
旋转的三个关键点
旋转中心、旋转方向和旋转角度
旋转的性质
对应点与旋转中心所连线段的夹角等于旋转角,对应点到旋转中心的距离相等。
旋转的特征
图形旋转后,形状、大小都没有发生变化,只是位置变了。
简单图形旋转90°的画法
(1)找出图形的关键点或关键线段,用三角尺作出关键线段的垂线。(2)从旋转中心开始,在所作垂线上画出与原线段相等的长度。
(3)按照原图形顺次连接所画的对应点
努力提高百分练
一、精挑细选(共6题;共6分)
1.(1分)(2021六上·龙华期末)下列图形中,只有2条对称轴的是( )。
A.B.C.D.
2.(1分)(2021·盐田)把图形 绕图上某一点顺时针旋转90°后的图形是( )。
A.B.C.D.
3.(1分)(2021六下·荔浦期中)下边的图案是由 经过( )得到的。
A.平移B.旋转C.平移和旋转
4.(1分)下列关于圆的说法正确的是( )。
A.半径确定圆的位置B.圆是轴对称图形
C.圆周率是周长与半径的比值D.圆的对称轴是直径
5.(1分)(2020·嵩明)木匠有32米的木材,想要在花圃周围做边界。他考虑将花圃设计成以下造型(见下图)。在这四个花圃设计中,能用32米木材来围的是(接口处忽略不计)( )
A.①②③B.①②④C.①③④D.①②6④
6.(1分)(2020·盐城)再画一个小正方形,使下图成为轴对称图形,共有( )种不同的画法。
A.2B.3C.4D.5
二、判断正误(共5题;共5分)
7.(1分)(2021·牡丹)图形的运动包括轴对称、平移和旋转三种方式。( )
8.(1分)(2020六上·岳西开学考)图形经过旋转后,位置发生了变化,大小和形状也随着发生变化。( )
9.(1分)(2020·郓城模拟)人体内部器官图象是轴对称图形。( )
10.(1分)(2020六上·陇西期末)圆是轴对称图形,圆的直径就是它的对称轴。( )
11.(1分)(2019六上·硚口期末)大小不同的两个圆组成的图形一定不是轴对称图形.( )
三、仔细想,认真填(共8题;共22分)
12.(1分)(2021六下·宽城期中)要使正方形旋转后与自身重合,至少应将它绕中心旋转的度数 。
13.(6分)下面的图形中,通过平移能够重合的图形有: 号和 号; 号和 号; 号和 号。
14.(5分)下面图形中, 有一条对称轴, 有两条对称轴, 有三条对称轴, 有四条对称轴, 有无数条对称轴。
15.(3分)(2020六上·城关期末)如图有 条对称轴,如果圆的半径是2cm,那么每个圆的周长是 cm,长方形的周长是 cm.
16.(1分)(2021·合肥)如图,在4×4的方格中, A、B 为两个格点,图中能与 A、B 构成等腰三角形的格点有 个。
17.(2分)如图所示,一块长方形草地里有一条宽1米的曲折小路,小路的周长是 米,草地的面积是 平方米。
18.(1分)(2020·涵江)一个长方形,长15cm,宽8cm,像下图那样折,形成4个三角形。那这4个三角形的周长是 。
19.(3分)按要求在方格纸上画图(每个小方格表示1平方厘米)
(1)(1分)先用数对表示图中A点位置是 ,再画出把图中的三角形绕A点顺时针旋转90º后得到的图形。在旋转过程中,B点划过的路程有 厘米。
(2)(1分)按1:2画出圆缩小后的图形,缩小后的图形面积是原来的 。
四、巧妙作图(共4题;共20分)
20.(3分)(2021六上·泾阳期中)请你画出下面各图形的对称轴,并在括号里填出各有几条对称轴。
21.(6分)按要求画一画。
①图形A向下平移4格得到图形B。②图形A绕点O顺时针旋转90°得到图形C。
③图形A按2:1放大后得到图形D。
22.(5分)(2021·龙湾)如图,每个方格的边长表示1厘米。
(1)(1分)图①中的平行四边形沿高分成了两部分,把其中的三角形向右平移 厘米,平行四边形就变成了长方形。
(2)(2分)把图②三角形ABC绕点A顺时针旋转90°,画出旋转后的图形。旋转后和点B对应的点的位置用数对表示( , )。
(3)(2分)以直线m为对称轴,画出图③的另一半,所形成的轴对称图形的面积是( )cm2;再画出这个轴对称图形按1:2缩小后的图形。
23.(6分)下面是幸福路街区的平面示意图。
(1)(1分)莱迪广场在苏果超市的 方向,大约 米处。
(2)(2分)少年宫位于苏果超市正东方向2千米处,请用“·”在图中标出。
(3)(2分)在苏果超市正北方向2.5千米处,有一条和平路与人民路平行,请在图上标出来。
五、解答问题(共7题;共47分)
24.(8分)(2020·海安)
(1)(1分)用数对表示C点的位置( , ).
(2)(2分)将小旗图围绕A点顺时针旋转90°
(3)(2分)将平行四边形向上平移4格,再向右平移5格。
(4)(2分)将三角形按2:1的比放大。
25.(5分)(2020·盘龙)按要求完成下面各题。
(1)(1分)图形A的面积是 cm2。
(2)(2分)画出图形A先向右平移9格,再向下平移6格后的图形,标上图形B。
(3)(2分)以l为对称轴,画一个轴对称图形。
26.(6分)如下图,这是由一个基本图形经过变换得到的图案。
(1)(1分)这两个图案是由一个基本图形 经过 变换得到的。
(2)(1分)图案①每次旋转 °,由开始的位置旋转了 次。
(3)(1分)图案②每次旋转 °,由开始的位置旋转了 次。
27.(7分)(2020·红花岗)填一填,画一画。
(1)(1分)三角形ABC三个顶点的位置分别用数对表示为A 、B 、C 。
(2)(4分)把三角形ABC向右平移5格,画出平移后的图形。
28.(8分)根据图提供的信息回答问题.
(1)(2分)电影院距中央广场多少米?
(2)(3分)汽车站在中央广场南偏东60°方向1200米处,请在图中标出汽车站的位置.
(3)(3分)“奥体大道”与湖北路垂直相连,在湖北路西、南京路以北,与南京路相距1000米,请作图表示出“奥体大道”.
29.(6分)(2021·龙湖)画一画,填一填。
(1)(3分)图中点A用数对表示是( , ),画出把三角形ABC向左平移3格,得到的图形①。
(2)(3分)画出三角形ABC按2:1放大后的图形②,假设三角形ABC的面积是3平方厘米,图②的面积是( )平方厘米。
30.(7分)(2020·阜宁)
(1)(2分)把图中的长方形绕A点顺时针旋转90°,画出旋转后的图形。旋转后,B点的位置用数对表示是( , ).
(2)(2分)按1:2的比画出三角形缩小后的图形。缩小后的三角形的面积是原来的 。
(3)(3分)如果1个小方格表示1平方厘米,在方格纸上设计一个面积是8平方厘米的轴对称图形,并画出它的一条对称轴。答案解析
1.【答案】C
【完整解答】解:A项:有无数条对称轴;
B项:有3条对称轴;
C项:有2条对称轴;
D项:有3条对称轴。
故答案为:C。
【思路引导】依据轴对称图形的定义判断:平面内,一个图形沿一条直线折叠,直线两旁的部分能够完全重合,这个图形就是轴对称图形,其中的这条直线就是对称轴。
2.【答案】B
【完整解答】解:图形
绕图上某一点顺时针旋转90°后的图形是答案B。
故答案为:B。
【思路引导】把图形
绕图上某一点顺时针旋转90°后的图形的箭头要朝向正右方。
3.【答案】B
【完整解答】解:下边的图案是由经过旋转得到的。
故答案为:B。
【思路引导】旋转:在平面内,把一个图形绕点O旋转一个角度的图形变换叫做旋转,点O叫做旋转中心,旋转的角叫做旋转角,如果图形上的点P经过旋转变为点Pˊ,那么这两个点叫做这个旋转的对应点。
4.【答案】B
【完整解答】解:选项A,圆心确定圆的位置,即说法错误;
选项B,圆是轴对称图形,说法正确;
选项C,圆周率=圆的周长÷圆的直径,所以圆周率是周长与直径的比值,即说法错误;
选项D,圆的对称轴是圆的直径所在的直线,即说法错误。
故答案为:B。
【思路引导】圆心确定圆的位置,半径确定圆的大小,据此即可判断选项A;
轴对称图形,是指在平面内沿一条直线折叠,直线两旁的部分能够完全重合的图形,这条直线就叫做对称轴,即可判断选项B;
圆的周长=圆周率×圆的直径(2×圆的半径),即可得出圆周率、圆的周长以及圆的直径之间的关系,即可判断选项C;
圆的直径是线段,圆的对称轴是直线,即可判断出选项D。
5.【答案】C
【完整解答】
①的周长:(10+6)×2=32(米);②的周长大于32米;③的周长:(10+6)×2=32(米);④的周长:(10+6)×2=32(米)。
故答案为:C。
【思路引导】①③变形后,周长和④相同,长方形的周长=(长+宽)×2。
6.【答案】C
【完整解答】解:如图:
故答案为:C。
【思路引导】一个图形沿着一条直线对折后两边能够完全重合,这个图形就是轴对称图形。根据轴对称图形的特征添加小正方形即可。
7.【答案】(1)正
【完整解答】解:图形的运动包括轴对称、平移和旋转三种方式。
故答案为:正确。
【思路引导】我们学的图形的运动有轴对称、平移和旋转三种方式。
8.【答案】(1)错误
【完整解答】 图形经过旋转后,位置发生了变化,大小和形状不变。原说法错误。
故答案为:错误。
【思路引导】旋转和平移都是物体运动现象,都是沿某个方向作运动,运动中都没有改变本身的形状、大小与自身性质特征,据此解答即可。
9.【答案】(1)错误
【完整解答】解:人体内部器官图像不是轴对称图形。原题说法错误。
故答案为:错误。
【思路引导】人体内部左右里面是不相同的,所以人体内部器官图像不是轴对称图形。
10.【答案】(1)错误
【完整解答】圆是轴对称图形,圆的直径所在的直线就是它的对称轴;原说法是错误的。
故答案为:错误。
【思路引导】如果一个图形沿着一条直线对折,两侧的图形能够完全重合,这个图形就是轴对称图形。折痕所在的这条直线叫做对称轴。
11.【答案】(1)错误
【完整解答】解:大小不同的两个圆组成的图形一定是轴对称图形。
故答案为:错误。
【思路引导】如图所示,由两个大小不同的圆组成的图形,大约有以下几种情况:,
所以两个大小不同的圆一定能组成轴对称图形。
12.【答案】90°
【完整解答】解:要使正方形旋转后与自身重合,至少应将它绕中心旋转的度数90°。
故答案为:90°。
【思路引导】正方形是轴对称图形,要使正方形旋转后与自身重合,至少将它绕中心旋转90°。
13.【答案】①;④;②;⑦;③;⑤
【完整解答】解:通过平移能够重合的图形有:①号和④号;②号和⑦号;③号和⑤号。
故答案为:①;④;②;⑦;③;⑤。
【思路引导】平移是指在同一平面内,将一个图形上的所有点都按照某个直线方向做相同距离的移动,这样的图形运动叫做图形的平移运动,简称平移;依据平移的定义判断。
14.【答案】C;I;BF;A;D
【完整解答】 下面图形中,C有一条对称轴,I有两条对称轴,BF有三条对称轴,A有四条对称轴,D有无数条对称轴。
故答案为:C;I;BF;A;D。
【思路引导】如果一个平面图形沿着一条直线折叠后,直线两旁的部分能够互相重合,那么这个图形叫做轴对称图形,这条直线叫对称轴;
判断一个图形是否是轴对称图形,关键是找它的对称轴,要想象沿着这条线翻折能不能重叠,据此分别找一找各图形的对称轴条数。
15.【答案】2;12.56;24
【完整解答】解:图形有2条对称轴。每个圆的周长:3.14×2×2=12.56(cm),
长方形长:2×4=8(cm),宽:2×2=4(cm),周长:(8+4)×2=24(cm)。
故答案为:2;12.56;24。
【思路引导】根据图形的特点确定对称轴的条数。圆周长公式:C=2r,根据公式计算每个圆的周长。长方形的长相当于4个半径,宽相当于2个半径,计算出长方形的长和宽再计算长方形的周长。
16.【答案】8
【完整解答】解:
由上图可知,点(C、D、E、F)在线段AB的对称轴上,与A、B两点的距离相等;GA=GH、HB=HG、NM=NB,MA=MN,点(G、H、N、M)也符合题意,所以图中与 A、B 构成等腰三角形的格点有8个。
故答案为:8。
【思路引导】本题已知两点位置,求能构成等腰三角形的第三点的个数。根据题意,当第三个点在A、B两点之间线段的对称轴所在的直线上时,与AB构成的三角形是等腰三角形,满足条件的有4个点(如图点C、D、E、F);当AB连线是三角形的直角边时,另外一点与点A或点B形成的线段长与AB长相等时,组成的三角形是等腰三角形,满足条件的点有4个点(G、H、N、M),综上所述,图中能与A、B构成等腰三角形的格点有8个。
17.【答案】26;30
【完整解答】解:(7+6)×2
=13×2
=26(米)
(7-1)×(6-1)
=6×5
=30(平方米)
故答案为:26;30。
【思路引导】小路的周长=长方形草地的周长=(长+宽) ×2;利用平移的方法,把小路都平移到边缘,草地的面积=长×宽;其中,长=原来长方形草地的长-1米,宽=原来长方形草地的宽-1米。18.【答案】46cm
【完整解答】2×(15+8)
=2×23
=46(cm)
故答案为:46cm。
【思路引导】四个三角形的周长之和正好是长方形的周长,长方形周长=2×(长+宽),代入数值计算即可。
19.【答案】(1)(4,7);12.56
(2)
【完整解答】(1) 先用数对表示图中A点位置是(4,7),再画出把图中的三角形绕A点顺时针旋转90º后得到的图形。在旋转过程中,B点划过的路程有2×4×3.14×=6.28厘米,作图如下:
;
(2) 按1:2画出圆缩小后的图形,缩小后的图形面积是原来的,作图如下:
.
故答案为:(1)(4,7);12.56;(2).
【思路引导】(1)用数对表示位置时,第一个数字表示第几列,第二个数字表示第几行,中间用逗号隔开,据此表示出A点的位置;
要求画出图中的三角形绕A点顺时针旋转90º后得到的图形,弄清旋转中心、旋转的方向和角度,按照旋转要求的方向,以这条线段为一条边,以旋转中心为顶点,画出旋转要求角度的角;在画出的这条射线上截取与已知线段相等长度的线段即为所求,按原图连接各点即可;
观察可知,在旋转过程中,B点划过的痕迹是半径为4厘米的圆的弧长,先求出圆的周长,再乘即可;
(2)观察图形可知,原来的圆的半径是2厘米,要求按1:2画出圆缩小后的图形,先确定缩小后圆的半径,缩小后的圆的半径是1厘米,据此作图,然后分别求出缩小后的面积和原来圆的面积,最后相除即可得到缩小了多少,据此解答.
20.【答案】
【思路引导】 轴对称图形,是指在平面内沿一条直线折叠,直线两旁的部分能够完全重合的图形,这条直线就叫做对称轴。本题根据轴对称图形的特点找出图形的所有对称轴。
21.【答案】解:4×2=8(格)
3×2=6(格),放大后三角形D的底画8格,高画6格,①、②、③如图所示:
【思路引导】①作平移图形的方法:先确定要平移图形的关键点,确定平移的方向是朝哪移的,然后确定移动的长度(格子数),最后把各点连接成图;
②作旋转图形的方法:图形的旋转的关键是旋转中心、旋转方向和旋转的角度;画图时先弄清楚旋转的方向和角度,再确定从旋转点出发的两条线段旋转后的位置,这是关键所在,最后画其他的线段即可;
③分别计算出放大后三角形D的底、高的格数,然后画出三角形。
22.【答案】(1)6
(2)解:旋转后和点B对应的点的位置在第14列,第6行,用数对表示(14,6) 。
(3)解:所形成的轴对称图形的面积是12cm2。
【完整解答】解:(1)把其中的三角形向右平移6厘米,见图:
(3)轴对称图形的面积:(4+8)×2÷2
=12×2÷2
=24÷2
=12(平方厘米)
【思路引导】(1)图①中左边的三角形向右平移6格,即6厘米,平行四边形就变成了长方形;
(2)用数对表示位置时,前面一个数表示第几列,后面一个数表示第几行;列数一般从左往右数,行数一般从前往后数;
(3)所形成的轴对称图形的面积=(上底+下底) ×高÷2;把上底、下底、高分别除以2就是所画出这个轴对称图形按1:2缩小后的图形。
23.【答案】(1)正西;2000(2)
(3)
【完整解答】解:(1)莱迪广场在苏果超市的正西方向,大约2000米处。
故答案为:(1)正西;2000。
【思路引导】上北下南,左西右东,观察图形可得图上1厘米代表1千米;
(1)菜迪广场在苏果超市的左边,且有2个单位长度,即可得出答案;
(2)正东方向说明少年宫在苏果超市的右边,再画2个单位长度即可;
(3)2.5千米即2个单位长度+0.5个单位长度,正北方向即是在苏果超市的正上方,画出图形即可。
24.【答案】(1)2;8(2)解:图形如下:
(3)解:图形如下:
(4)解:图形如下:
【思路引导】(1)用数对表示点的位置时,这个点在第几列,数对中的第一个数字就写几,这个点在第几行,数对中的第二个数字就写几;
(2)把一个图形绕其上面一点,顺时针旋转一定的度数,先把这个点连接的边顺时针旋转相同的度数,然后把剩下的边连接起来即可;
(3)做平移后的图形,先把这个图形的关键点平移,然后把每条边连接起来即可;
(4)把一个图形按2:1的比放大,就是把这个图形的每条边都扩大2倍。
25.【答案】(1)10.5(2)解:
(3)解:
【完整解答】(1)2×3+3×3÷2=6+4.5=10.5(平方厘米),所以 图形A的面积是10.5cm2。
【思路引导】(1)图形A的面积=长方形的面积+三角形的面积;
(2)平移作图,平移图形时,先把关键点按要求的方向和距离平移,然后把这些关键点连接起来即可;
(3)画轴对称图形的方法:①点出关键点,找出所有的关键点,即图形中所有线段的端点;②确定关键点到对称轴的距离,关键点离对称轴多远,对称点就离对称轴多远;③点出对称点;④连线,按照给出的一半图形将所有对称点连接成线段。
26.【答案】(1)长方形;旋转
(2)90;3
(3)45;7
【完整解答】解:(1)这两个图案是由一个基本图形长方形经过旋转变换得到的;
(2)图案①每次旋转90°,由开始的位置旋转了3次;
(3)90°÷2=45°;由开始的位置旋转了7次。
故答案为:(1)长方形;旋转;(2)90;3;(3)45;7。
【思路引导】(1)在平面内,一个图形绕这一个定点旋转一定的角度得到另一个图形的变化叫做旋转;
(2)直角=90°,图案①每次旋转90°,由开始的位置旋转了3次;
(3)90°的一半是45°,由开始的位置旋转了7次。
27.【答案】(1)(5,5);(4,2);(8,2)
(2)
【完整解答】解:(1)三角形ABC三个顶点的位置分别用数对表示为A(5,5)、B(4,2)、C(8,2)。
故答案为:(1)(5,5);(4,2);(8,2)。
【思路引导】(1)数对中第一个数表示列,第二个数表示行,根据每个点所在的列与行用数对表示即可;
(2)先确定平移的方向,再根据平移的格数确定对应点的位置,然后画出平移后的图形。
28.【答案】(1)解:400×2=800(千米)
(2)解:1200÷400=3(厘米)
(3)解:1000÷400=2.5(厘米);
如图:
【思路引导】(1)该线段比例尺表示的是图上1厘米表示实际距离400米,电影院距中央广场的图上距离是2厘米,则实际距离为2个400米,用乘法解答;
(2)该线段比例尺表示的是图上1厘米表示实际距离400米,汽车站在中央广场1200米,求图上距离,即求1200里面含有几个400米,用除法解答,然后画出即可;
(3)该线段比例尺表示的是图上1厘米表示实际距离400米,奥体大道与湖北路垂直相连,在湖北路西、南京路以北,与南京路相距1000米,先求1000里面含有几个400米,即奥体大道和南京路的图上距离,用除法解答,然后画出.解答此题应理解线段比例尺表示的意义,并根据图上距离、比例尺和实际距离三者的关系,进行分析解答即可得出结论.
29.【答案】(1)解:图中点A用数对表示是(6,7),向左平移3格的图形如下:
(2)解:图②的面积是3×2×2=12(平方厘米)
所以图②的面积是12平方厘米。
【思路引导】(1)数对的表示方法:先列后行;先把图形中的关键点都按题干要求的方向和格数移动,然后再连接各点;
(2)三角形的边都扩大了2倍,根据三角形面积公式可推出,面积比原来扩大了4倍。
30.【答案】(1)解:绕点A顺时针旋转90°得到图形1,如下图所示:
此时点B的位置为(7,6)。
(2)解:三角形按1:2的比例缩小后得到图形2,如下图所示:
三角形的面积=底×高÷2,底与高都缩小到原来的,则面积缩小到原来的×=。
(3)解:如图,图形3的面积是8平方厘米,它是一个长方形,它的对称轴有2条,分别是对边中点所在的直线。
【思路引导】(1)画旋转图形的方法:把图形的每个点与旋转中心连接,再量出题目要求旋转的角度,最后依次连接;
用数对表示位置的方法是:第一个数字表示列,第二个数字表示行,中间用“,”隔开,据此解答;
(2)根据题意可知,先数一数原来直角三角形的两条直角边的格数,然后分别缩小到原来的,即可画出三角形缩小后的图形,三角形的面积=底×高÷2,当底和高都缩小到原来的,则缩小后的三角形的面积是原来的×=;
(3)根据题意可知,可以画一个长是4厘米,宽是2厘米的长方形,它的面积是8平方厘米,然后连接两条长的中点所在的直线就是它的一条对称轴,据此作图。
最新小升初数学讲通练透 【小升初提高版】第20讲 图形的变换: 这是一份最新小升初数学讲通练透 【小升初提高版】第20讲 图形的变换,文件包含小升初提高版第20讲图形的变换最新小升初讲通练透教师版docx、小升初提高版第20讲图形的变换最新小升初讲通练透学生版docx等2份试卷配套教学资源,其中试卷共39页, 欢迎下载使用。
第20讲 图形的变换(基础版)小升初数学精讲精练专题真题汇编讲义(原卷+解析)通用版: 这是一份第20讲 图形的变换(基础版)小升初数学精讲精练专题真题汇编讲义(原卷+解析)通用版,文件包含第20讲图形的变换解析docx、第20讲图形的变换原卷docx等2份试卷配套教学资源,其中试卷共35页, 欢迎下载使用。
2022年小升初专题精炼 第21讲 图形与位置: 这是一份2022年小升初专题精炼 第21讲 图形与位置,共21页。试卷主要包含了根据行列用数对来表示物体的位置,竖为列,横为行,5分)按要求在下面方格纸上画图,5分)看图回答问题等内容,欢迎下载使用。

