2022汕头金山中学高一下学期期中考试语文含答案
展开2021级高一年级第二学期期中考语文参考答案 2022.4
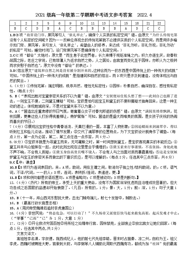
1 | 2 | 3 | 5 | 6 | 9 | 10 | 11 | 13 | 14 | 15 | 18 | 21 | 22 |
B | C | D | B | A | C | B | B | B | B | A | D | C | C |
1.B(B项“故常设门帘、屏风等引人‘依礼举止’,确保个人实质的私密空间”错。由原文“为什么传统宅第没有个人私密的空间呢?因为……反映位序观念的传统宅第就不必提供实质的个人私密空间,而是用许多暗示如门帘、屏风等,来引发人‘依礼举止’,希望由人的修养,来达成‘非礼勿听,非礼勿视,非礼勿动’的私密”可知,睡觉时闭门,设门帘屏风等不是确保有个人私密空间。)
2.C(C项“都会”太绝对。原文是“而生息于此世界者,长久束缚于规矩准绳之内,积久亦遂生厌,故春秋战国之际,老庄之学说,已有菲薄人为返求自然之势,人之居处,由宫室而变化至于园林,亦即人为之极转而求安慰于自然也”,原文中没有“都会”的表达。)
3.D( 结合原文“建筑和自然之间是没有被分割开来的,这种合而为一的东西是中国传统上的一种伟大的成就”可知,“中国传统上的一种伟大的成就”是指建筑和自然的结合。而D项只是涉及到建造,没有体现出与自然的契合。)
4.(4分)①传统宅第:端庄明朗、秩序井然、理性无私密性;②园林:朴素自然、幽深自在、感性有私密性。(每点2分)
5. B(“表现出她对宝黛亲密关系的不以为意”错。由原文“宝钗便站住低头想了想……此刻自己也跟了进去,一则宝玉不便,二则黛玉嫌疑”可知,宝钗是怕引起宝玉和黛玉的不便和猜疑才抽身回来,这是一种主动的退让,体现她城府深,不是对宝黛关系不以为意。)
6.A(“营造出庄重肃穆的节日气氛,寄寓着众女子对春光即逝的伤感”错。由原文“满园里绣带飘飖,花枝招展,更兼这些人打扮得桃羞柳让,燕妒莺惭”可知,营造的是盛大而唯美的氛围,是女孩子庆祝的热闹而喜庆的节日。)
7(4分)①展现出宝钗性格中青春活泼、天真烂漫的一面,丰富了人物形象;②因追蝶而来到滴翠亭,得以听到红玉和坠儿谈话,推动了情节发展;③交代了滴翠亭的位置特点,为下文宝钗设计脱身作了铺垫。(每点2分,第一点为必答,第二、第三点任选一点作答,共4分。)
8.(6分)①宝钗本就是为寻黛玉而来,无可藏躲之时,第一时间想到黛玉,是宝钗客观真实的本能反应;②黛玉并未与众姐妹在一起,此时此刻出现在这里是合乎情理的;③黛玉素来行事谨慎,不喜张扬,身处此地不声不响,不会有人质疑;④黛玉身份高贵且嘴不饶人,不会有人与之当面对质而暴露真相;⑤这是宝钗嫉妒黛玉与宝玉的亲密关系而做出的下意识反应,是可以理解的。(每点2分,任选其中三点作答,共6分)
9.C【冲:谦虚】
10.B【B项均为连词表目的,来。A项,助词,用在主谓之间,取消句子独立性/结构助词,的;C项,语气词,不译/代词,……的人;D项,连词,表转折/连词,表递进,更。】
11.B【B项和例句都是状语后置句。A项是省略句;C项是被动句;D项是判断句。】
12.(4分)(历代)所有的帝王,承受上天的重大使命,没有不为国家深深忧虑而且治理成效显著的,但大功告成之后国君的品德却开始衰微了。(凡百:所有的,1分;景:大,1分;殷:深,1分;句子大意1分。)
13.B(十一年,拜山西河东慰抚大使,击龙门贼母端儿,射七十发皆中,贼败去。)
14.B (最高行政长官是丞相)
15.A(周闵帝受魏禅后追封李虎唐国公)
16.(4分)李世民说:“势态危急,可以行动了!”不久炀帝又派使臣快马赶来赦免高祖,起兵发难才中止。(“举事”“已而”“已”各 1 分,大意 1 分)
17.(2分)①开仓救济穷困百姓②将所经之处隋帝行宫、园林禁苑,全部废止③放出宫女让她们回家。(每点1分,任选其中两点,共2分)
文言文译文:
高祖姓李名渊,字叔德,陇西成纪人。他的前七代先祖李皓,晋末时占据秦、凉二州,自称为王。祖父李虎,西魏时被赐姓大野,官做到太尉,与李弼等八人辅助北周取代西魏有功,都成为加“柱国”衔的最高武官。北周孝闵帝承继西魏帝位时,李虎已去世,便追认他的功劳,封为唐国公,父亲李昺,承袭其父爵位封为唐公,任北周的安州总管、柱国大将军。高祖在长安出生,性情宽厚仁爱,袭位封为唐公。隋文帝的独孤皇后是高祖姨母,因此文帝与高祖亲近友爱。文帝任北周宰相时,恢复高祖姓李。
炀帝征讨辽东,派高祖在怀远镇督运军粮。杨玄感想要谋反,他随从炀帝征辽的兄弟们尽都逃回,高祖事前察觉,禀报炀帝。这时,隋朝政务荒废,天下大乱,炀帝多凭猜忌杀戮大臣。他曾因事召见高祖,高祖有病,未按时谒见。高祖的外甥王氏,在后宫供职,炀帝问王氏,王氏回禀高祖有病,炀帝说:“可会死吗?”高祖听说后更为恐惧,于是放肆饮酒、收受馈赠,借以掩藏行迹。
大业十一年(615),高祖任山西河东抚慰大使,还击龙门的贼寇母端儿,射七十箭全部命中,贼寇败逃,从尸体上尽数收得所射的箭。突厥侵犯边塞,高祖与马邑太守王仁恭迎击,隋军兵少,不足抵敌。高祖射箭捕猎纵马驰骋,以示兵力悠闲有余;又另选擅长射术的士兵埋伏作为出奇制胜之军。敌寇遭遇高祖,犯疑不敢交战;高祖趁机攻击,突厥军大败而逃。
大业十三年(617),炀帝南游江都,天下盗寇四起。高祖留守太原,而他所在地区盗贼越来越多, 突厥屡屡侵犯边塞,高祖出兵不见功效,炀帝派使臣来抓高祖到江都,高祖十分恐惧。李世民说:“势态危急,可以行动了!”不久炀帝又派使臣快马赶来赦免高祖,起兵发难才中止。副留守、虎贲郎将王威、虎牙郎将高君雅商量趁着到晋祠求雨的机会除掉高祖。被高祖察觉,便暗地做了防备。开阳府司马刘政会指控王威、高君雅谋反,高祖当即在座位上把他们抓了。十七日,突厥进犯边境,高祖传令军中说:“有人告发王威、高君雅招来突厥,现证实果然如此。”于是杀了王、高二人趁势起兵。并派刘文静出使突厥,相约媾和。
六月己卯日,高祖向各郡发布军事文告,号称是禁暴救乱的义兵,设置大将军府,建立左、中、右三军,开仓救济穷困百姓,将所经过的隋帝行宫、园林禁苑,全部废止,放出宫女让她们回家。甲子日,高祖进入京城,晋封高祖唐王。
义宁二年(618)正月初一,隋恭帝下诏:唐王李渊可佩剑径直上殿,入朝可不按臣子礼仪小步快行,朝拜皇帝不自报名号。唐朝武德元年(618)五月二十日,高祖在太极殿登皇帝位。
18.D(D项“表意率真奔放”赏析错误。这是一首思友怀人诗,诗人既实写现实的凄楚风雨、潺潺檐响、漂泊天涯,又虚写因思友之切而将思念之情延伸到梦里,两相对照,极言思念之深和现实的凄凉之苦,表意细腻婉切、感伤凄凉,毫无率真奔放之气。)
19.①颈联诗人虚写与故人把袖言欢、举杯劝饮的梦境。诗人在梦中与友人“把袖追欢”“举杯相属”,极言对故人的思念之切。②尾联实写自己身处异乡、凄雨不绝的现实。与颈联的梦境相对照,再言现实的感伤凄凉。③诗人以梦境之乐与现实之悲作对比,虚实相生,强化了思苦真情。
20.(6分)
(1)思国之安者 必积其德义
(2)端章甫 愿为小相焉
(3)戎马关山北,凭轩涕泗流。
21.C(根据文章内容,从第一段的开头第一句话可知,强调的是中国戏曲艺术缺乏创新精神,因此排除A选项和B选项,根据语言表达的简洁,可以排除D选项。)
22.C(寿终正寝,原指老死在家里。现比喻事物的灭亡。无疾而终:指人因衰老而自然死亡。没有病就死了,比喻事物未受外力干扰就自行消灭了。名噪一时,意思是一时名声很大。指名声传扬于一个时期。名垂青史,意思是把姓名事迹记载在历史书籍上。形容功业巨大,永垂不朽。名声永留史册。兼容并蓄:把不同内容、不同性质的东西收下来,保存起来。博采众长:意思为广泛采纳众人的长处及各方面的优点,或从多方面吸取各家的长处。照猫画虎:意思是猫与虎的外形有相似之处,因以喻照样模仿而仅得其仿佛。按图索骥:指按照图上画的样子去寻找好马,比喻墨守成规办事;也比喻按照线索去寻求。根据语境意第一空应是戏曲的灭亡,据此排除B选项和D选项;根据语境意和成语意第二空应为功业巨大,永垂不朽,据此排除A选项。)
- (3分)①在“眼花缭乱”前加“令人”;②在“才能”前面加“这样”;③将“能够”提到“被”前面。(每点1分,共3分)
24.(3分)①孩子,给你两毛五。②(吃惊) ③(捏着一毛钱,轻轻地)(每点1分)
(解析:本题中,第一空,结合上文“您看五斤二两,算五斤,三分一斤,正好两毛五”,推断①处可以填入“孩子,给你两毛五”之类的内容。第二空,结合下文 “你怎么哭了?”和要求填写“神态。5字以内”,推断②处应该填入“(吃惊)”之类的内容。第三空,主要结合下文“儿子,你让娘丢了脸” 和要求填写“动作,语气。10字以内”,推断③处应该填入“(捏着一毛钱,轻轻地)”之类的内容。最后还要注意字数要求,以及表达的要简洁连贯自然。)
25.(6分) ①容易感冒,不宜晨练。 ②雪后路滑,谨防摔倒。③注意遮盖,防止冻害。(每点2分,共6分)
(解析:本题首先根据天气预报概况图,得出天气情况:风较大,温度较低,有小雪。其次要考虑不同的对象,因为对象不同,提示内容也不同。最后还要考虑语言的得体,字数的限制。)
26.作文分析:本题是任务驱动型材料作文,两则材料呈现出相反或互补的关系。相反关系:材料一关注个人小我,体现竞争激烈时代中的物质倾向,材料二着眼于奉献,彰显青年人对精神归属、美好境界的追求。据此可立意:少年当怀拿云心事,展国家情怀;别为自己的人生设限;和平时代应兼济天下等。
互补关系:材料一过半受访者肯定“标配人生”,说明有其合理性,合理之处在于规划清晰,目的明确,材料二中顾亚的一腔热血值得大书特书,“在顾亚的带领下,孩子们变得阳光自信,对未来充满信心”;材料一目标具体却微小,材料二目标高远而实际,两者互补,方可兼得。据此可立意:小目标与大理想,做好规划,不忘初心;物质并非洪水猛兽,精神亦非空中楼阁。
注意此次作文场景是润德中学高二(1)班举行的关于人生价值的讨论会,文体是发言稿,身份是润德中学高二(1)班的学生,内容是阐述关于材料的思考,表明自己的观点。
【评分标准】一类文(60-54分)
内容方面:紧扣材料分析,做到以下三点①始终围绕人生目标、价值、规划来谈②深入具体阐述小我与大我的关系③自然、有力地提出自己的观点与思考
形式方面:发言稿格式规范(开头有称呼,结尾有结束语)
二类文(53-48分)
内容方面:紧扣材料分析,做到以下三点①能围绕人生目标、价值、规划来谈②较好地阐述小我与大我的关系③能提出自己的观点与思考
形式方面:发言稿格式规范(开头有称呼,结尾有结束语)
三类文(47-42分)
内容方面:紧扣材料分析,上面(一类二类)所提三点完成了两点;
形式方面:发言开头有称呼
四类文(41-36分)
内容方面:涉及材料,上面所提三点完成了一点;
形式方面:发言称呼
五类文(35分以下)
脱离材料,文中没能出现“人生价值”等关键词
【例文】
“标配人生”并没有“标准答案”
润德中学高二(1)班的同学们:
大家好!今天我们班举行了关于人生价值的讨论会,我觉得受益匪浅。下面我来说说我的观点:“标配人生”并没有“标准答案”。
工作体面稳定、有房有车和婚姻幸福,确实是许多人认为的“人生标配”。在多数人看来,拥有这三大要素的人生,夫复何求?在我们每个人周围也确实有许多人追求“标配人生”。不追求“标配人生”,似乎也是没有上进心、没有基本抱负的表现。不过在我看来,“标配人生”并没有整齐划一的标准答案,我们不能认为实现了“标配人生”就等于成功,甚至是人生赢家,也不必为达不到“标配人生”而焦虑不已,觉得自己是人生输家。
每个人起点不相同,这就决定每个人的人生“装配”会有所不同。比如从农村辛辛苦苦走出来的“城一代”,靠自己寻找工作,靠自己攒钱买房,靠自己在城里经营婚姻与家庭、教育下一代。仅拿攒钱买房来说,就要举全家之力,再加上四处举债,才付得起首付,接下来便是漫漫还贷路。若要与“城二代”比较其他人生“配件”,更会让自己疲惫不堪,不如脚踏实地,过一过低配生活,别因不切实际的目标、盲目比较与追求,而迷失了自我,迷失了方向。
人们对待工作体面稳定、家庭婚姻幸福、有房有车等指标的认识也不尽相同。比如工作体面,有人认为端一个稳稳的铁饭碗就叫体面;有人认为接触的圈子越大、社交越广泛、含金量越高就叫体面……衡量标准不同,认识也就不同。有人觉得自己的人生只是“标配”,在他人眼里却是“顶配”。所以不必用一个标准来衡量自己。
我们可以追求“标配人生”,但这里所谓的“标配人生”并非指工作、车房等物质“配件”,而是对生活、工作、家庭、人生拥有期许,并为之努力,在自己能力范围内回馈社会、奉献力量。故有学者认为,自律、行动、努力才应该是人生的重要标配,“对人生来说,更重要的是开始行动、保持行动,并持之以恒。”也有人说:“尽自己最大努力,慢慢靠近自己想要的生活,而不是追赶‘标配’,才算没有辜负岁月。”
实际上,最好的人生不应该要“标配”,而是要“定制”。把过上“标配人生”当作奋斗目标,虽会让自己的人生更有清晰的目标和规划,但也可能把人生过成“标准答案”,成为庸常的大多数。有网友就如此举例:马云没有追求稳定工作的“标配”,成了商业巨头;马化腾没有追求有房有车的“标配”,成就了腾讯的传奇;刘强东没有追求拥有多少存款的“标配”,让京东风光无限……如此看来,“标配人生”确实可能成为“庸常人生”,这值得我们反思与警惕。
我的发言完毕,谢谢大家!
【点评】分数:48分。本文一开篇由“标配人生”自然引出观点:“标配人生”并没有“标准答案”。接着从为什么的角度进行阐述:每个人起点不相同,这就决定每个人的人生“装配”会有所不同;人们对待工作体面稳定、家庭婚姻幸福、有房有车等指标的认识也不尽相同。最后作者指出:最好的人生不应该要“标配”,而是要“定制”。本文先破后立,观点独特,思路清晰。但题目中的两则材料应是互补型关系,本文显然太过偏向于第一则材料,没有很明显地兼顾两则材料的关系;其次,末尾对马云等人的议论不太符合逻辑。
【素材和角度】
1、有的人,虽然物质条件很差,但精神却很富足。身患肝癌,家境贫寒,台州老水手龚桂方捡拾废品省吃俭用,在五年时间里先后资助8名困难大学生完成学业。然而去年开始,因病情恶化医药费增加,龚桂方被迫停止了继续资助,为此他耿耿于怀,一直向被资助的学生致歉。龚桂方的一句“对不起”,换来了全国读者和网友的感动和敬意。龚桂方们过的人生谈不上什么“标配人生”,可他们过的却是“幸福人生”。
2、重点高校毕业固然不错,但能够上重点高校的人毕竟不多,上职业院校也无妨,而大学只不过是人生的一段短暂时光,读什么样的大学不是最重要的,重要的是在大学期间学到什么,提高了什么。人民大学是重点大学,可每年却有5%的大学生无法毕业,一些读职业院校的大学生,在学校学到了过硬的实用技能,不仅毕业后好找工作,月薪待遇也不错。
3、只要凭着自己的努力赚得一份可以养家糊口的薪水,并且通过努力奋斗,能够看到前途和希望,就该是体面的。另外,怎样才算有房有车,不同的地区不同的面积价值不同,汽车更是品牌型号繁多,相信只要努力,最终可以通过奋斗得到适合自己的那一款。显然,所谓的“标配人生”本就是不靠谱的说法。
4、每个人起点不相同,这就决定每个人的人生“装配”会有所不同。人们对待工作体面稳定、家庭婚姻幸福、有房有车等指标的认识也不尽相同。比如工作体面,有人认为端一个稳稳的铁饭碗、权力比较大就叫体面;有人认为接触的圈子越大、社交越广泛、含金量越高就叫体面。比如有房有车,有人觉得房子要有两百平方米,车子要几十上百万,才叫有房有车;有人却觉得蜗居也幸福、小奥拓也风光……衡量标准不同,认识也就不同。有人觉得自己的人生只是“标配”,在他人眼里却是“顶配”,所以不必用一个标准来衡量自己。
5、我们可以追求“标配人生”,但这里所谓的“标配人生”并非指工作、车房等物质“配件”,而是对生活、工作、家庭、人生拥有期许,并为之努力,在自己能力范围内回馈社会、奉献力量。尽自己最大努力,慢慢靠近自己想要的生活,而不是追赶“标配”,在努力过程中,享受生活中的美好和温暖,如此,才算没有辜负岁月。
广东省汕头市金山中学2022-2023学年高一语文下学期期中考试试题(Word版附答案): 这是一份广东省汕头市金山中学2022-2023学年高一语文下学期期中考试试题(Word版附答案),共17页。
2020汕头金山中学高一下学期期中考试语文PDF版含答案: 这是一份2020汕头金山中学高一下学期期中考试语文PDF版含答案,文件包含高一语文第二学期期中考试卷pdf、高一语文下期中考答案pdf、高一语文下期中考作文纸pdf、高一语文下期中考答题卡-1pdf等4份试卷配套教学资源,其中试卷共16页, 欢迎下载使用。
2020汕头金山中学高一下学期6月月考试题语文含答案: 这是一份2020汕头金山中学高一下学期6月月考试题语文含答案,文件包含高一下语文月考试题20206docx、高一下语文月考试题答案20206docx、语文月考答题卷docx、2019级高一第二学期月考6月语文答题卡pdf等4份试卷配套教学资源,其中试卷共22页, 欢迎下载使用。

