2022年浙江中考科学复习重难点精练 精练1 密度测量有关问题
展开1.小明利用托盘天平和量筒测量盐水的密度,部分操作过程如图所示,下列说法错误的是( )
A.量筒中液体的体积是40cm3
B.盐水的密度是1.16×103kg/m3
C.按照乙甲丙的顺序实验,会使测量结果偏小
D.按照甲丙乙顺序操作.如果盘中5g砝码因生锈质量变大,则测得盐水密度偏大
【解答】解:A、量筒的分度值为2mL,量筒中盐水的体积为40mL,即40cm3。故A选项正确;
B、烧杯和盐水的总质量为:m1=50g+20g+10g+2.4g=82.4g,
剩余盐水的质量为:m2=20g+10g+5g+1.0g=36.0g,
量筒中盐水的质量为:m=m1﹣m2=82.4g﹣36.0g=46.4g,
盐水的密度为ρ=mV=46.4g40cm3=1.16g/cm3=1.16×103kg/m3.故B选项正确;
C、如果按照乙甲丙的顺序实验会有一部分水附着在烧杯壁上,倒入量筒中的盐水比实际偏小,由公式ρ=mV判断密度偏大,故C选项错误;
D、如果砝码生锈,则砝码的质量比实际较大,所以当右盘放置生锈砝码时,称得质量要比实际质量偏小,则两次质量测量之差偏大,由公式ρ=mV判断密度偏大,故D选项正确。
故选:C。
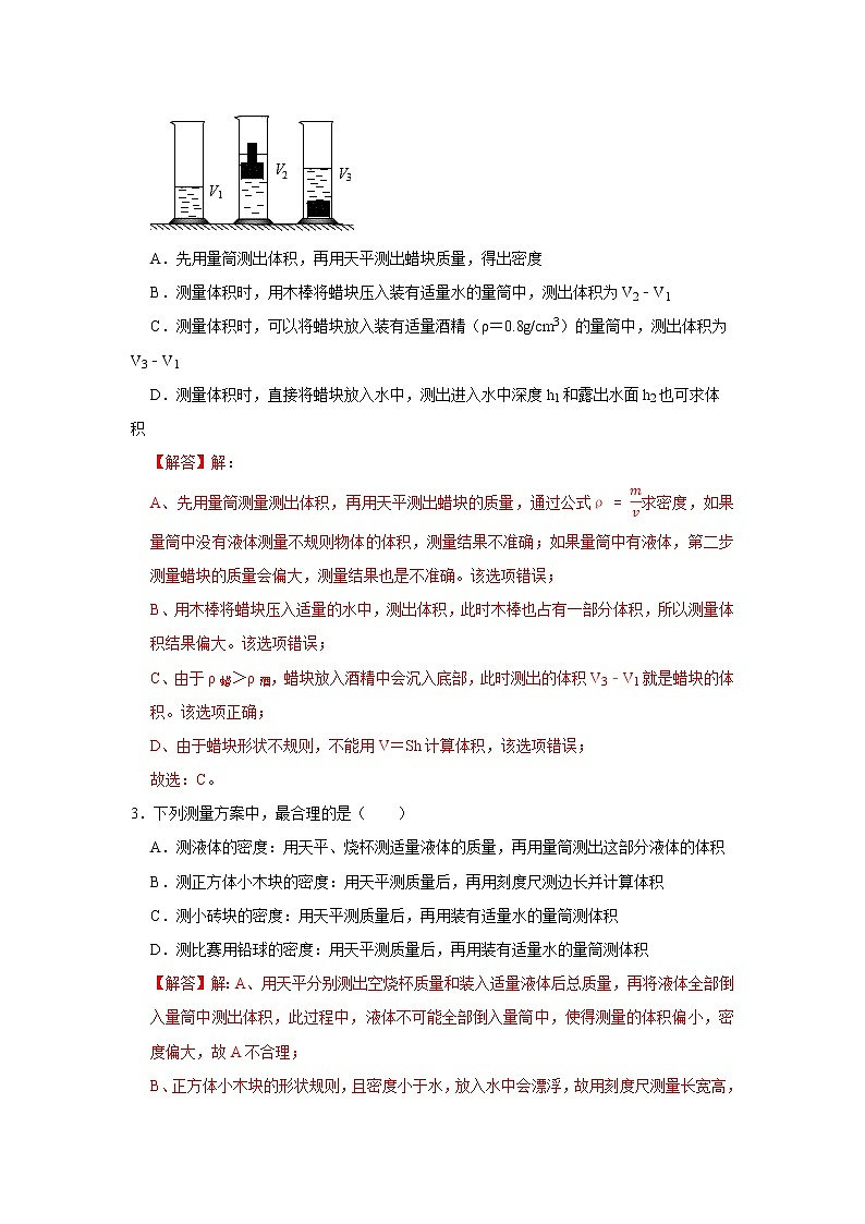
2.丁丁找了一个形状不规则的小蜡块,经查阅资料后了解到蜡块的密度大约为0.9g/cm3,他想准确测量出蜡块的密度。以下方案合理的是( )
A.先用量筒测出体积,再用天平测出蜡块质量,得出密度
B.测量体积时,用木棒将蜡块压入装有适量水的量筒中,测出体积为V2﹣V1
C.测量体积时,可以将蜡块放入装有适量酒精(ρ=0.8g/cm3)的量筒中,测出体积为V3﹣V1
D.测量体积时,直接将蜡块放入水中,测出进入水中深度h1和露出水面h2也可求体积
【解答】解:
A、先用量筒测量测出体积,再用天平测出蜡块的质量,通过公式ρ=mv求密度,如果量筒中没有液体测量不规则物体的体积,测量结果不准确;如果量筒中有液体,第二步测量蜡块的质量会偏大,测量结果也是不准确。该选项错误;
B、用木棒将蜡块压入适量的水中,测出体积,此时木棒也占有一部分体积,所以测量体积结果偏大。该选项错误;
C、由于ρ蜡>ρ酒,蜡块放入酒精中会沉入底部,此时测出的体积V3﹣V1就是蜡块的体积。该选项正确;
D、由于蜡块形状不规则,不能用V=Sh计算体积,该选项错误;
故选:C。
3.下列测量方案中,最合理的是( )
A.测液体的密度:用天平、烧杯测适量液体的质量,再用量筒测出这部分液体的体积
B.测正方体小木块的密度:用天平测质量后,再用刻度尺测边长并计算体积
C.测小砖块的密度:用天平测质量后,再用装有适量水的量筒测体积
D.测比赛用铅球的密度:用天平测质量后,再用装有适量水的量筒测体积
【解答】解:A、用天平分别测出空烧杯质量和装入适量液体后总质量,再将液体全部倒入量筒中测出体积,此过程中,液体不可能全部倒入量筒中,使得测量的体积偏小,密度偏大,故A不合理;
B、正方体小木块的形状规则,且密度小于水,放入水中会漂浮,故用刻度尺测量长宽高,再计算体积就可以,故B合理;
C、先用天平测其质量,再用装有适量水的量筒测体积,由于小砖块会吸水,使得测量的体积较不准确,密度结果不准确,故C不合理;
D、比赛用的铅球体积和质量比较大,用量筒和天平无法测量出它的体积和质量,故D不合理;
故选:B。
4.如图所示,用托盘天平和量筒测量一小石块的密度,图甲是天平在某时刻时分度盘指针位置的情形,图乙是天平调平后测量石块质量时天平右盘中砝码和游码的情形,图丙是测量石块体积的情形下列说法正确的是( )
A.若图甲是测量前情形,则应将天平的平衡螺母向右调使天平平衡
B.若图甲是称量时情形,则应将天平的平衡螺母向左调使天平平衡
C.石块的密度是2.7×103kg/m3
D.若图丙中先测固体和水的总体积再测水的体积,则测出的石块密度会偏大
【解答】解:A、由图可知,调节天平前指针右偏,平衡螺母应向左移,才能使天平横梁平衡;故A错误;
B、在称量过程中不可调节平衡螺母,故B错误;
C、物体的质量等于砝码的质量加上游码所对刻度,由图乙知天平标尺分度值为0.2g,则石块的质量为m=50g+4g=54g;
由图丙可知,量筒中水的体积V1=20mL,石块和水的总体积V2=40mL,则石块的体积:V石=V2﹣V1=40mL﹣20mL=20mL=20cm3,石块的密度:ρ石=mV=54g20cm3=2.7g∕cm3=2.7×103kg/m3,故C正确;
D、若图丙中先测固体和水的总体积再测水的体积,由于石块上沾有水,使得石块的体积偏大,由ρ=mV知测出的石块密度会偏小,故D错误。
故选:C。
5.在“测量金属块密度”的实验中,已知金属块质量均匀分布且不渗水,量筒内已装有60mL的水。把天平放在水平桌面上,游码移至标尺零刻度线时,指针在分度盘上的位置如图甲所示;调节好天平后,测量金属块质量,天平恢复平衡时砝码质量和游码在标尺上的位置如图乙所示;测量金属块体积时量筒示数如图丙所示。下列操作或说法中正确的是( )
A.如图甲所示,要使横梁平衡,应将天平平衡螺母向左调节
B.如图乙所示,当横梁恢复平衡时,金属块的质量为54.4g
C.利用密度公式计算可知,金属块的密度是2.70×103kg/m3
D.将金属块截去一半,剩余金属块与原金属块相比,质量、体积和密度都减半
【解答】解:A、图甲中指针偏左,应将平衡螺母向右调节,使横梁平衡;故A错误;
B、图乙中,金属块的质量为m=50g+4g=54g;故B错误;
C、图丙中,量筒的示数为80mL,则金属块的体积为V=80mL﹣60mL=20mL=20cm3,则金属块的密度:ρ=mV=54g20cm3=2.7g/cm3=2.70×103kg/m3;故C正确;
D、将金属块截去一半,则质量会变为原来的12,体积也会变为原来的12;但是物质的种类没有发生变化,因此密度保持不变;故D错误。
故选:C。
6.某同学用托盘天平和量筒测量一小石块的密度,如图甲是调节天平时的情形,图乙和图丙分别是测量石块质量和体积时的情形,下列说法正确的是( )
A.甲图中应将平衡螺母向左调,使横梁平衡
B.乙图中测石块质量时,天平的读数是71.8g
C.由丙图量筒的示数测得石块的体积是80cm3
D.计算出石块的密度是3.57×103kg/m3
【解答】解:A、由图甲知,指针左偏,应将平衡螺母向右调使横梁平衡,故A错误;
B、由图乙知,标尺的分度值为0.2g,石块的质量m=50g+20g+1.4g=71.4g,故B错误;
C、由图丙知,水的体积为60ml,水和石块的总体积为80ml,则石块的体积V=80ml﹣60ml=20ml=20cm3,故C错误;
D、石块的密度ρ=mV=71.4g20cm3=3.57g/cm3=3.57×103kg/m3,故D正确。
故选:D。
7.如图,量筒中盛有40mL水,将量筒上表示体积的刻度值换成质量的刻度值,便可以制作成一个“质量秤”。某些小物块放入量筒中后,就可以直接读出该物块的质量。以下说法正确的是( )
A.该秤的零刻度线在量筒的零刻度线处
B.该秤的分度值为1g
C.该秤能称量的小物块质量最大为60g
D.该秤可称量质量小于40g的实心小铁块质量
【解答】解:
A、该“质量秤”原理是指在测量质量时物体在水中处于漂浮或悬浮状态,此时物体处于平衡状态,其受到的浮力等于自身的重力,即可得到物体的质量,所以40mL处是零刻度,故A错误;
B、由图可知,量筒的分度值是2mL,所以质量秤的分度值2g,故B错误;
C、量筒中盛有40mL水,其最大测量值是100mL,所以物体放入后排开水的体积最大为60mL,
由阿基米德原理可知,此时浮力F浮=ρ水V排g=1.0×103kg/m3×60×10﹣5m3×10N/kg=0.6N,
物体的浮沉条件得物体的最大重力为G=0.6N,
则能称量物体的最大质量m=Gg=0.6N10N/kg=0.06kg=60g,故C正确;
D、实心小铁块浸入水中后会下沉至量筒底部,浮力小于重力,不能用该秤测量,故D错误。
故选:C。
8.小丁同学利用天平和瓶子(含盖子)测量酱油的密度。其步骤:①用调好的天平测空瓶子的质量为m0;②将瓶子装满水,用天平测出瓶子和水的总质量为m1;③将水倒干净,再将瓶子装满酱油,用天平测出瓶子和酱油的总质量为m2;则酱油的密度表达式(已知水的密度ρ水)( )
A.ρ酱油=m2−m0m1−m0•ρ水
B.ρ酱油=m1−m0m2−m0•ρ水
C.ρ酱油=m2m1−m0•ρ水
D.ρ酱油=m1m2−m0•ρ水
【解答】解:由题意可知,瓶子装满水后,瓶子内水的质量m水=m1﹣m0,则由ρ=mV得瓶子的容积V瓶=V水=m水ρ水=m1−m0ρ水,瓶子内装满酱油后酱油的体积V酱油=V瓶=V水=m1−m0ρ水,瓶子内酱油的质量m酱油=m2﹣m0,由ρ=mV得,酱油的密度ρ酱油=m酱油V酱油=m2−m0m1−m0ρ水;
故选:A。
9.以下是小红和小枫实验小组同学们测定盐水密度的实验步骤:
(1)用天平测出空矿泉水瓶的质量m;
(2)在矿泉水瓶中装满水,用天平测出总质量m1;
(3)在矿泉水瓶中装满盐水,用天平测出总质量m2;
(4)将盐水全部倒入量筒中,用量筒测出矿泉水瓶里所盛盐水的体积V1;
(5)将盐水倒入量筒中,测出剩余盐水和瓶的总质量m3;
(6)读出量筒中所盛盐水的体积V2;
(7)计算盐水的密度。
有三位同学分别选用了其中部分实验步骤,测量出盐水的密度,并写出了表达式:
①ρ=m2−m3v2②ρ=m2−mv1③ρ=m2−mm1−mρ水(ρ水已知)
你认为较合理且误差较小的表达式是( )
A.①、②、③B.②、③C.①、③D.①、②
【解答】解:a:由实验步骤可知,若不用量筒,可选用(1)(2)(3)(7)测量盐水的密度,则水的质量m水=m1﹣m,盐水的质量:m盐水=m2﹣m,盐水的体积:V盐水=V水=m水ρ水=m1−mρ水,盐水的密度:ρ=m盐水V盐水=m2−mm1−mρ水=m2−mm1−m•ρ水,故表达式③合理;
b:若用V1表示盐水的体积,则一定是将盐水全部倒入量筒中测量体积,即选用(1)(3)(4)(7)进行测量;
盐水的质量:m盐水=m2﹣m,盐水的体积:V盐水=V1,盐水的密度ρ=m盐水V盐水=m2−mV1,该方案中,将盐水全部倒入量筒中测量体积,会有部分盐水附着在矿泉水瓶的内壁上,使得测量的体积V1小于(3)矿泉水瓶中盐水的体积,由ρ=mV可知,计算出的盐水密度偏大,故表达式②不合理;
c:若使用量筒,则应先测量矿泉水瓶与盐水的总质量,将部分盐水倒入量筒测量体积,在测量剩余盐水与矿泉水瓶的总质量,即选用(3)(5)(6)(7)进行测量;
盐水的质量:m盐水=m2﹣m3,盐水的体积:V盐水=V2,盐水的密度:ρ=m盐水V盐水=m2−m3V2,故表达式①合理。
故选:C。
10.小明在实验室里测量一块体积较大、形状不规则的矿石的密度。他先用天平称出矿石的质量为200g,接着按图A、B、C的顺序测其体积,下列判断中错误的是( )
A.矿石的体积为80cm3
B.浸没的矿石排开的水的质量为120g
C.小明测得矿石的密度为2.5×103kg/m3
D.按图中A、B、C的步骤测得矿石的体积会偏大
【解答】解:
A、由图中量筒中倒水前后的示数可知矿石的体积:V=200ml﹣120ml=80ml=80cm3,故A正确;
B、浸没的矿石排开的水的体积V排=V=80cm3=80×10﹣6m3,则m排=ρ水V排=1.0×103kg/m3×80×10﹣6m3=0.08kg,故B错误;
C、矿石的密度ρ=mV=200g80cm3=2.5×103kg/m3,故C正确;
D、按图中A、B、C的步骤测得矿石的密度,由于从烧杯中取矿石,矿石会沾水,使测得的矿石体积偏大,故D正确。
故选:B。
11.在测量液体密度的实验中,小明利用天平和量杯测量出液体和量杯的总质量m及液体的体积V,得到几组数据并绘出如图所示的m﹣V图像,下列说法正确的是( )
A.量杯的质量为40g
B.40cm3的该液体质量为40g
C.该液体的密度为1.25g/cm3
D.100g的该液体体积为80cm3
【解答】解:AC、设量杯的质量为m杯,液体的密度为ρ,
由图可知,当液体体积为V1=20cm3时,液体和杯的总质量m总1=m1+m杯=40g,
由ρ=mV可得,ρ×20cm3+m杯=40g﹣﹣﹣﹣﹣﹣﹣﹣﹣①
当液体体积为V2=80cm3时,液体和杯的总质量m总2=m2+m杯=100g,
则ρ×80cm3+m杯=100g﹣﹣﹣﹣﹣﹣﹣﹣﹣﹣﹣﹣﹣﹣﹣﹣﹣﹣﹣﹣﹣②
由①②可得,ρ=1g/cm3,m杯=20g,故AC错误;
B、由ρ=mV可得,40cm3的该液体质量m3=ρV3=1g/cm3×40cm3=40g,故B正确。
D、由ρ=mV可得,100g的该液体体积V4=m4ρ=100g1g/cm3=100cm3,故D错误。
故选:B。
12.某同学做“测量液体密度”的实验后,进行了操作总结和新的探索。没有量筒,只用天平、烧杯、水,也能测出某种未知液体的密度。他先测出空杯的质量和装满水时的质量分别为32.2g和132.2g。再用这只烧杯装满待测液体后,天平示数如图所示,已知水的密度ρ水=1.0×103kg/m3.以下正确的是( )
A.用手直接在右盘中加减砝码
B.测量时为使横梁平衡,可移动平衡螺母
C.待测液体的密度是0.8×103kg/m3
D.待测液体的密度是0.9×103kg/m3
【解答】解:A、天平称量物体质量时,不能用手向右盘中加减砝码,要用镊子,故A错误;
B、测量时为使横梁平衡,可通过增减砝码和调节游码,不能移动平衡螺母,故B错误;
CD、水的质量m水=m总1﹣m烧杯=132.2g﹣32.2g=100g,
由ρ=mV可得,
水的体积V水=m水ρ水=100g1g/cm3=100cm3;
烧杯的体积V=V水=100cm3;
待测液体的体积V液=V=V水=100cm3;
这只烧杯装满待测液体后总质量m总=100g+10g+2.2g=112.2g,
待测液体的质量m液=m总2﹣m烧杯=112.2g﹣32.2g=80g,
待测液体的密度ρ=m液V液=80g100cm3=0.8g/cm3,故C正确,D错误。
故选:C。
二.填空题(共1小题)
13.晓晓同学在山上找到了一块坚硬的石块,他仅用直尺这一测量工具测出了石块的密度。装置如图所示,主要实验步骤如下:
A.用细线将轻质直杆悬起来,悬点为O,并将一重物用细线悬于直杆O点左侧的P点;
B.保持重物的悬点不变,将装水的轻质塑料袋用细线挂在直杆O点右侧的某点,直杆处于水平静止,用直尺测得该点到O的距离为L1;
C.在溢水杯中装满水,将待测石块缓慢浸没在杯中,让溢出的水全部流入轻质塑料袋中;
D.保持重物的悬点不变,将待测石块用细线挂在直杆O点右侧的某点,直杆处于水平静止,用直尺测得该点到O的距离为L2。
(1)上述实验步骤的最佳顺序是 ADCB (填入步骤前的字母)。
(2)石块的密度为 1000L1L2 kg/m3(用L1和L2表示,已知水的密度为1000kg/m3)。
(3)小明在测量石块密度的过程中,不慎将少许溢出的水洒到外面,未流入塑料袋,测得石块的密度值将 偏大 (“偏大”、“不变”或“减小”)。
【解答】解:
(1)要测量出石块的密度,合理的顺序是:A、D、C、B。
(2)设溢出水的重力为G1,石块的重力为G2,由实验过程知
G0L0=G1L1
G0L0=G2L2
所以G1L1=G2L2
ρ1VgL1=ρ2VgL2
ρ2=ρ1L1L2=1000kg/m×L1L2=1000L1L2;
(3)若杠杆左边为动力,将少许溢出的水洒到外面,未流入塑料袋中,会使阻力变小,根据杠杆平衡条件,动力和动力臂不变,阻力变小,则阻力臂变大,即L1变大,所以石块密度将偏大。
故答案为:(1)ADCB;(2)1000L1L2;(3)偏大。
三.实验探究题(共9小题)
14.小洋在实验室里面测量某合金块的密度。
(1)将天平放在水平实验台上并将游码归零后,小洋发现托盘天平的指针如图甲所示,此时他应该将平衡螺母向 左 调节,使天平横梁平衡。
(2)用调节好的天平测量合金块质量时,加上最小减砝码后,天平的指针仍如图甲所示,此时小洋应 取走最小砝码,移动游码 ,使天平横梁平衡。
(3)天平平衡时,所用的砝码和游码位置如图乙所示,小洋用细线拴住合金块并将它浸没在盛水的量筒中,量筒示数分别如图丙、丁所示,则该合金块的密度为 2.63 g/cm3。
(4)小洋根据所测数据,在图戊上描出一个对应点A,接着他又换用另一合金块重复了上述实验,将所测数据在图戊上又描出了另一个对应点B,若ρA、ρB分别代表两金属球的密度,则ρA < ρB。
(5)回家后小洋又利用家里的电子天平和注射器测量了醋的密度,设计的表格如图所示。请将缺少部分补全,分别是1 装有20mL醋的注射器的质量m2/g ;2 1.06 。
【解答】解:(1)根据“指针偏向分度盘中央的左侧,平衡螺母向右调节;指针偏向分度盘中央的右侧时,平衡螺母向左侧调节”的原则,指针如图甲时,平衡螺母应向左调节;
(2)加最小砝码时指针偏向分度盘右侧,应取走最小砝码,移动游码来使天平平衡;
(3)由图乙可知,砝码质量为50g,游码刻度尺的分度值为0.2g,则游码的刻度为2.6g,故合金块的质量等于砝码质量和游码刻度之和,m=50g+2.6g=52.6g;
由图丙可知,量筒中水的体积为V1=20mL,放入合金块后,量筒中水浸没合金块的总体积为V2=40mL,故合金块的体积V=V2﹣V1=20mL=20cm3;
由ρ=mV得:合金块的密度为ρ=52.6g20cm3=2.63g/cm3;
(4)同种物质的质量与体积成正比,连接OA、OB得到两条过原点的倾斜的直线,分别表示ρA、ρB,如下图所示:当两种合金的体积相同时,mA<mB,由ρ=mV可得:ρA<ρB;
(5)由电子天平可知:1处为装有20mL醋的注射器的质量m2/g;则醋的质量m醋=m2﹣m1=39.49g﹣18.29g=21.2g;醋的体积V醋=20mL=20cm3;
由ρ=mV可得:醋的密度为ρ醋=21.2g20cm3=1.06g/cm3;
故答案为:(1)左;(2)取走最小砝码,移动游码;(3)2.63;(4)<;(5)装有20mL醋的注射器的质量m2/g;1.06。
15.同学们测量一个金属块的密度,具体实验操作如下:
(1)将天平放在 水平 桌面上,将游码移至标尺左端的 零刻度线 处,此时指针位置如图甲所示,要使天平水平平衡,应向 右 (选填“左”或“右”)调节平衡螺母。
(2)把金属块放在天平左盘,向右盘加减砝码并调节游码在标尺上的位置,天平平衡后,右盘中砝码质量和游码的位置如图乙所示,金属块的质量是 32 g。
(3)在量筒中加入30mL的水,读数时视线应与凹液面底部 相平 ,将金属块轻轻放入量筒中,如图丙所示,则金属块的体积是 10 cm3。
(4)金属块的密度是 3.2×103 kg/m3。
(5)实验时,若将(2)、(3)两个步骤顺序对调,这种方法测出的金属块的密度与真实值相比 偏大 (选填“偏大”或“偏小”)。
【解答】解:(1)使用天平之前,首先把天平放在水平桌面上,把游码移到标尺左端的零刻度线处,然后调节平衡螺母使天平的横梁水平平衡;
调节天平横梁平衡时,由图甲可知指针静止时偏向分度盘中线的左侧,说明天平的左端下沉,平衡螺母向上翘的右端移动;
(2)由图乙可知,天平标尺上的分度值为0.2g,金属块的质量为:m=20g+10g+2g=32g,
(3)使用量筒测量体积时,读数时视线应与凹液面底部相平;
由图丙可知,量筒的分度值为2mL,水面对应的刻度为:V总=40mL;
金属块的体积为:V=V总﹣V水=40mL﹣30mL=10mL=10cm3,
(4)金属块的密度为:ρ=mV=32g10cm3=3.2g/cm3=3.2×103kg/m3;
(5)若将(2)、(3)两个步骤顺序对调,由于金属块从水中取出时会沾水,导致所测量的质量偏大,根据ρ=mV可知得出的金属块密度会偏大;
故答案为:(1)水平;零刻度线;右;(2)32;(3)相平;10;(4)3.2×103;(5)偏大。
16.小夏利用如图所示装置测量液体密度,实验器材:刻度尺、细绳(若干)、橡皮筋、铝块(密度为ρ铝)、石块、容器、待测液体。实验步骤如下:
(1)在刻度尺左端扎上橡皮筋。用细绳悬挂刻应尺,若此时刻度尺的左端下沉(如图甲所示),则应调节橡皮筋a向 右 移动(选填“左”或“右”),使刻度尺在水平位置平衡。目的是消除 杠杆自重 对实验的影响;在称量时再次让刻度尺在水平位置平衡,目的是 便于测量力臂 。
(2)如图乙所示,将悬挂铝块的细绳固定于a位置并保持不变,读取并记录Oa长度l1,调节悬挂石块的细绳b的位置,使刻度尺在水平位置平衡,读取并记录Ob长度l2。如图丙所示,将铝块浸没于待测液体中,调节右侧细绳至c位置,使刻度尺在水平位置平衡,读取并记录Oc长度l3。位置c应在位置b的 左 (选填“左”或“右”)侧。
(3)待测液体的密度ρ液= ρ铝(1−l3l2) (用上述已知量和测量量表示),在丙图中若铝块触到了烧杯杯底,会导致待测液体密度的测量值偏 大 (选填“大”或“小”)。
【解答】解:(1)橡皮筋相当于平衡螺母,若刻度尺的左端下沉,则应调节橡皮筋a向右移动,使刻度尺在水平位置平衡;
刻度尺在水平位置平衡时,杠杆的重力过支点,重力的力臂为零,所以目的是消除杠杆自重对实验的影响;
称量时刻度尺再次在水平位置平衡,此时力臂沿着杠杆,力臂可以从刻度尺上直接读出来,所以目的是便于测量力臂;
(2)如图丙,将铝块浸没于待测液体中,铝块受到浮力的作用,利用阿基米德原理,则此时作用在杠杆a处的拉力为:
F1′=G铝﹣ρ液gV铝,
根据杠杆的平衡条件F1L1=F2L2,因为动力变小,动力臂不变,阻力不变,所以阻力臂变小,故位置c应在位置b的左侧;
(3)根据杠杆的平衡条件,
铝块浸没在液体前:
G铝l1=G石l2,即ρ铝V铝gl1=G石l2﹣﹣﹣﹣①,
铝块浸没在液体中时:
(ρ铝V铝g﹣ρ液gV铝)×l1=G石l3﹣﹣﹣﹣﹣﹣②,
①÷②得:
ρ铝ρ铝−ρ液=l2l3,
变形可得待测体的密度为:
ρ液=ρ铝(1−l3l2);
若铝块触到了烧杯杯底,则作用在杠杆a处的拉力变小,根据杠杆的平衡条件知,会导致阻力臂L3偏小,根据待测液体的密度表达式可知,会导致待测液体密度测量值偏大。
故答案为:(1)右;杠杆自重;便于测量力臂;(2)左;(3)ρ铝(1−l3l2);大。
17.小聪在学习了“测量液体密度”的实验后,他想知道自家食用油的密度,于是他去学校向老师借了天平,利用天平和家里的一次性注射器做了如图所示的实验。
(1)天平调节平衡后,小聪测出如图甲所示的空注射器质量为9.6g,用注射器抽取食用油至5ml刻度处,测得注射器和食用油的总质量如图乙所示,则食用油密度为 0.92×103 kg/m3。
(2)小聪在实验中发现一个“问题”,5mL针筒刻度线前的尖端还是有一点小“空隙”,这部分体积并不计入针筒标记的刻度中,这会导致小聪测得的食用油密度比实际值 偏大 。(选填“偏大”、“偏小”或“不变”)
(3)小聪向他的同桌小丽分享了他的实验过程后,爱动脑筋的小丽说不用天平和注射器也能测出食用油的密度,她利用家里的吸管和细铜丝自制了密度计,然后用烧杯、刻度尺设计了如下的实验步骤,请你将实验过程补充完整。
①小丽用刻度尺测出 吸管的长度为h0 。
②如图丙所示将密度计竖直放入水中,测出密度计露出水面的高度为h1。
③然后将该密度计擦干竖直放入食用油中,测出密度计露出液面的高度为h2。
④食用油的密度表达式:ρ油= ρ水(ℎ0−ℎ1)(ℎ0−ℎ2) ,(写出推导过程) 密度计漂浮,浮力等于重力,重力不变,所以水中浮力与食用油中浮力相等,设吸管横截面积为S,利用阿基米德原理,ρ水gS(h0﹣h1)=ρ油gS(h0﹣h2),ρ油=ρ水(ℎ0−ℎ1)(ℎ0−ℎ2) 。
(4)小华也用吸管自制了密度计,通过实验后他发现密度计相邻两刻度线之间的距离太小,导致用此密度计测量液体密度时误差较大,为此同学们提出了如下改进方案,其中可行的是 D 。(选填选项前的字母)
A.换大的容器盛放液体做实验
B.换稍长的吸管制作密度计
C.适当减小密度计的配重
D.换细的吸管制作密度计
【解答】】解:(1)注射器的质量为:m1=9.6g,
由图乙知,注射器和食用油的总质量为:m2=10g+4.2g=14.2g,
注射器中食用油的质量为:m=m2﹣m1=14.2g﹣9.6g=4.6g,
注射器中食用油的体积为:V=5mL=5cm3,
食用油的密度为:ρ=mV=4.6g5cm3=0.92g/cm3=0.92×103kg/m3;
(2)由于针筒的刻度线前的尖端还是有一点小“空隙”,使得针筒内测量的食用油体积偏小,由ρ=mV可知,质量不变,体积偏小,密度会偏大;
(4)①用刻度尺测出吸管的总长度为h0,
密度计露出水面的长度是h1,则浸入水中的深度h水=h0﹣h1;
密度计擦干竖直放入食用油中,密度计露出液面的高度为h2,吸管浸入液体的深度h油=h0﹣h2;
密度计漂浮,浮力等于重力,重力不变,所以水中浮力与食用油中浮力相等,设吸管横截面积为S,利用阿基米德原理,
ρ水gS(h0﹣h1)=ρ油gS(h0﹣h2),
解得:ρ油=ρ水(ℎ0−ℎ1)(ℎ0−ℎ2);
(5)因为密度计始终漂浮,二力平衡,再利用阿基米德,
G=F浮=ρgV排=ρgSh,
变形得:h=GρgS,所以当ρ液一定时,可适当增大配重,或用更细的吸管,来增大相邻刻度线之间的距离,故D正确。
故答案为:(1)0.92×103;(2)偏大;(3)①吸管的长度为h0;④ρ水(ℎ0−ℎ1)(ℎ0−ℎ2);密度计漂浮,浮力等于重力,重力不变,所以水中浮力与食用油中浮力相等,设吸管横截面积为S,利用阿基米德原理,ρ水gS(h0﹣h1)=ρ油gS(h0﹣h2),ρ油=ρ水(ℎ0−ℎ1)(ℎ0−ℎ2);(5)D。
18.小红同学利用弹簧测力计测量矿石(不吸水)的密度和盐水的密度,借助电子秤来完成实验,操作步骤如图:
(1)电子秤放在水平桌面上,装有适量水的烧杯放在电子秤上,电子秤示数如图甲所示,把被测矿石用细线栓好,缓慢放入装水的烧杯中,示数如图乙所示,则被测矿石的质量m石= 288 g。
(2)用手提起细线,让被测矿石离开烧杯底部,继续浸没在水中,电子秤示数如图丙,则矿石浸没在水中所受到的浮力为 1.2 N,图丙中细线的拉力为T= 1.68 N。
(3)被测矿石的密度ρ石= 2.4×103 kg/m3。
(4)若操作图丙时,矿石接触到了烧杯底部,且有挤压,其余操作完全正确,所测矿石密度值 偏小 (选填“偏大”、“偏小”或“不变”);完成矿石密度测量后,将烧杯中的水倒出,并擦干烧杯内壁的水,并倒入适量被测盐水,放到电子秤上,电子秤显示如图丁。
(5)将刚才使用的矿石表面的水擦干,浸没在盐水中,示数如图戊所示,则被测盐水的密度ρ液= 1.05×103 kg/m3。
(6)同组的小龙只用刻度尺这一测量工具,进行了如图所示的操作测量合金块的密度:
①圆柱形容器中装有适量的水,将另一平底烧杯放入圆柱形容器的水中,烧杯静止时容器中水的深度h1=12cm;
②将被测合金块放入烧杯中,容器中水深h2=19cm;
③将烧杯中的合金块放入圆柱形容器中沉底,容器中水深h3=14cm,根据所测长度,洲出合金块的密度ρ合= 3.5×103 kg/m3。
④由于刻度尺测量误差较大,如果测量时h1偏大了一点,其余准确,则所测密度 偏大 (选填“偏大”、“偏小”或“不变”)。
【解答】解:(1)矿石的质量为:m石=m乙﹣m丙=0.638kg﹣0.350kg=0.288kg=288g。
(2)丙图中,矿石悬挂在细绳上,矿石受到水竖直向上的浮力,物体间力的作用是相互的,矿石给水一个竖直向下的压力作用在容器的底部,导致电子秤的示数增加,对比甲图,增加的压力和浮力大小相等,
所以,F浮=(m丙﹣m甲)g=(0.470kg﹣0.350kg)×10N/kg=1.2N;
矿石受到竖直向下的重力、竖直向上的浮力和拉力,这三个力是平衡力,
所以,T=G石﹣F浮=m石g﹣F浮=0.288kg×10N/kg﹣1.2N=1.68N,
(3)根据阿基米德原理,F浮=ρ水gV排=ρ水gV石=1.0×103kg/m3×10N/kg×V石=1.2N
解得,V石=1.2×10﹣4m3
矿石的密度:ρ石=m石V石=0.288kg1.2×10−3m3=2.4×103kg/m3。
(4)图丙中矿石接触杯底,导致电子秤的示数增大,求出的矿石的体积增大,质量测量是准确的,所以矿石的密度偏小。
(5)戊图中,矿石悬挂在细绳上,矿石受到盐水竖直向上的浮力,物体间力的作用是相互的,矿石给盐水一个竖直向下的压力作用在容器的底部,导致电子秤的示数增加,对比丁图,增加的压力和浮力大小相等,
所以,F浮盐水=(m戊﹣m丁)g=(0.546kg﹣0.420kg)×10N/kg=1.26N,
矿石的体积(3)中已求出:V石=1.2×10﹣4m3,
矿石排开盐水的体积:V排=V石=1.2×10﹣4m3,
利用阿基米德原理,
盐水的密度:ρ盐水=F浮盐水V排g=1.26N1.2×10−4m3×10N/kg=1.05×103kg/m3。
(6)③设圆柱形容器的底面积为S,由图己和图辛知,
合金块的体积为:V=S(h3﹣h1)
漂浮的物体,由二力平衡知,F浮=G物
根据阿基米德原理:F浮=G排
所以,G物=G排
m物g=m排g
m物=m排,即漂浮在液面上的物体,物体的质量等于其排开液体的质量,利用此规律,
由图己和图庚知,Δm物=Δm排
所以,合金块的质量为:m=Δm排=ρ水(V庚排﹣V己排)=ρ水S(h2﹣h1)
合金块的密度为:ρ=mV=ρ水S(ℎ2−ℎ1)S(ℎ3−ℎ1)=ρ水(ℎ2−ℎ1)(ℎ3−ℎ1)=1.0×103kg/m3×(19cm−12cm)(14cm−12cm)=3.5×103kg/m3
④正确测量时,合金块的密度为:ρ=ρ水(ℎ2−ℎ1)(ℎ3−ℎ1)
测量时h1偏大了一点时,设h1偏大的量为Δh,则合金块的密度为:ρ′=ρ水(ℎ2−ℎ1−Δℎ)(ℎ3−ℎ1−Δℎ)
设h2﹣h1=A,h3﹣h1=B,则
ρ'ρ=(A−Δℎ)⋅B(B−Δℎ)⋅A=A⋅B−Δℎ⋅BA⋅B−Δℎ⋅A
因为h2>h3,所以,A>B,Δh•A>△h•B,则
ρ'ρ=A⋅B−Δℎ⋅BA⋅B−Δℎ⋅A>1
所以ρ′>ρ,故所测密度偏大。
故答案为:(1)288;(2)1.2;1.68;(3)2.4×103;(4)偏小;(5)1.05×103;(6)③3.5×103;④偏大。
19.小明利用电子秤、油桃、牙签、两个相同的烧杯测量某种液体的密度,如图所示。请将以下实验步骤补充完整:
(1)将电子秤放在水平桌面上并清零。在烧杯中倒入适量的水,用电子秤测出烧杯和水的总质量为m1;
(2)用牙签压油桃使其 浸没 在水中(水未溢出),静止时,记录电子秤示数为m2;
(3)往另一烧杯倒入适量的待测液体,用电子秤测出烧杯和 待测液体 的总质量为m3;
(4)将油桃放入待测液体中,用牙签压油桃使其浸没(液体未溢出),记录电子秤的示数为m4;
(5)待测液体密度的表达式为ρ液= m4−m3m2−m1ρ水 (已知水的密度为ρ水)。
【解答】解:(2)为了便于控制油桃排开水和排开液体的体积相同,应用牙签将油桃压入水中使其浸没;
(3)由第三个图可知,用电子秤称量的是待测液体和烧杯的总质量;
(5)由第一个图可知,电子秤称量的是烧杯和水的质量,m1=m杯+m水,
则有:m1g=(m杯+m水)①
由第二个图可知:m2g=(m杯+m水+m油桃)g+F压②
油桃压入水中处于平衡状态,受到压力、重力和浮力的作用,则油桃在水中受到的浮力为:
F浮水=m油桃g+F压③
联立①②③可得:F浮水=(m2﹣m1)g,
同理可得油桃在待测液体中受到的浮力为:
F浮液=(m4﹣m3)g
根据F浮=ρ液gV排可得油桃排开水的体积:V排水=m2−m1ρ水,
油桃排开待测液体的体积:V排油=m4−m3ρ液,
两次实验中V排水=V排油,即:m2−m1ρ水=m4−m3ρ液,
解得液体密度ρ液=(m4−m3)ρ水m2−m1。
故答案为:(2)浸没;(3)待测液体;(5)(m4−m3)ρ水m2−m1。
20.一物理学习小组测量某种液体的密度,他们的实验器材有:托盘天平(配有砝码和镊子)、玻璃杯、细线和一个体积为10cm3、密度为7.9g/cm3的实心铁块。请你填写实验过程中的划线部分。
(1)把天平放在水平桌面上,把游码放在标尺左端的零刻度线处,天平指针静止时在分度盘上的位置如图甲所示,应将横梁上平衡螺母向 左 (填“左”或“右”)调节。
(2)在玻璃杯中倒入适量的该液体,放在天平左盘中,用 镊子 向右盘中加减砝码,并调节游码,直到横梁恢复平衡,测量玻璃杯和液体的总质量m1=102.4g。
(3)用细线拴住铁块使其浸没在液体中,铁块不接触玻璃杯,使液体无溢出,进行再次测量,测量数据如图乙所示,测量值m2= 111.2 g。
(4)计算该种液体的密度ρ= 0.88×103 kg/m3。
【实验拓展】小明利用吸管、细铜丝、石蜡等材料自制密度计。
(1)小明将自制的密度计放入水中,发现密度计不能直立漂浮,其原因可能是 重心较高 。改进后小明用刻度尺测出密度计的长度为L,然后将密度计放入水中,测出密度计露出水面的高度为h1;小明将该密度计放入待测液体中,密度计露出该液体表面的高度为h2,如图所示。已知水的密度为ρ水,利用测量的物理量和ρ水计算待测液体的密度,请写出待测液体密度的表达式:ρ= L−ℎ1L−ℎ2ρ水 。
(2)小军用吸管也制作了一个密度计,他发现密度计相邻两刻度线之间的距离太小,导致用此密度计测量液体密度时误差较大,为此同学们提出了如下改进方案,其中可行的是 B 。(填字母序号)
A.换大的容器盛放液体做实验
B.换细的吸管制作密度计
C.换稍长的吸管制作密度计
D.适当减小密度计的配重
【解答】解:
(1)根据天平调平衡时遵循的原则:左偏右调,右偏左调,图示中托盘天平的指针静止在分度盘中线的右侧,所以应该向左调节平衡螺母,直到横梁平衡;
(2)向盘中加减砝码要用镊子,不能用手接触砝码;
(3)由图知,标尺的分度值为0.2g,液体、铁块和玻璃杯的总质量:m2=100g+10g+1.2g=111.2g;
(4)金属块排开的液体的质量为:m=111.2g﹣102.4g=8.8g;
排开的液体的体积:V排=V金属=10cm3;
液体的密度:ρ=mV排=8.8g10cm3=0.88g/cm3=0.88×103kg/m3;
实验拓展:
(1)小明将自制的密度计放入水中,发现密度计不能直立漂浮,其原因可能是重心较高;
当将“密度计”放入盛水的容器时,“密度计”浸入水中的长度为L﹣h1;
则根据G=mg、F浮=ρ液gV排和物体的漂浮条件可知,mg=ρ水g(L﹣h1)S ①
当将“密度计”放入盛待测液体的容器中,假设露出液面高度为h2,则可知,mg=ρ液体g(L﹣h2)S ②
联立①②可得:ρ液体=L−ℎ1L−ℎ2ρ水;
(2)因为△V=Sh,所以使h变大,应减小S即可,具体做法是:用更细的吸管。
故答案为:(1)左;(2)镊子;(3)111.2;(4)0.88×103;
实验拓展(1)重心较高;L−ℎ1L−ℎ2ρ水;(2)B。
21.(1)小娜使用调好的天平测量烧杯与玻璃水的总质量,砝码克数和游码在标尺上的位置如图甲所示,其质量为 93g 。
(2)将烧杯中玻璃水一部分倒入量筒中,量筒中液面位置如图乙所示,用天平测量烧杯与剩余玻璃水的总质量为38g,则玻璃水的密度为 1.1×103 kg/m3。
(3)在两次测量质量时,小娜发现都使用了同一个磨损了的砝码,则测量玻璃水密度的结果 不变 (填“偏大”或“偏小”或“不变”)。
(4)小明用一只如图丙所示的薄底圆柱状玻璃筒来替代塑料袋进行实验,圆筒水平截面内侧圆半径为R1,外侧圆半径为R2,在筒壁外侧从底端起沿竖直方向向上标有显示高度的刻度。(设玻璃密度为ρ玻,水的密度为ρ水,且ρ玻>ρ水)
①小明先使圆筒开口向上直立漂浮于水面,通过不断向筒内缓慢注水, 不能 (能/不能)实现处于竖直漂浮状态的圆筒内外水面相平。
②小明使圆筒直立漂浮于水面后,在圆筒内缓慢注入少量某种未知液体,记录下此时筒内液面和筒外水面在筒外壁上的刻度值h1、h2(如图丁所示),再分批添加液体,记录多组h1、h2数据,通过描点作图的方法作出h1−h2图像(如图戊所示)。若筒底厚度可忽略不计,则该液体密度值为 ρ水R22(b−a)R12c (用题目中给出的符号表示)。
【解答】解:(1)烧杯与玻璃水的总质量:m'=50g+20g+20g+3g=93g;
(3)量筒中玻璃水的体积:V=50ml=50cm3,
量筒中玻璃水的质量:m=93g﹣38g=55g,
玻璃水的密度:ρ=mV=55g50cm3=1.1g/cm3=1.1×103kg/m3;
(4)由于砝码磨损导致烧杯和玻璃水的质量,以及烧杯和剩余玻璃水的质量都增大相等的质量,两者的差不会影响量筒中玻璃水的质量,不会影响玻璃水的密度;
(4)①玻璃筒的高度为h0,由ρ=mV和G=mg可得,玻璃筒的重力G筒=m玻g=ρ玻V玻g=ρ玻(πR22﹣πR12)h0g,
假设能实现处于竖直漂浮状态的圆筒内外水面相平,此时水的高度为h,则
玻璃筒内水的重力G水=m水g=ρ水V水g=ρ水πR12hg,玻璃筒受到的浮力F浮=ρ水gV排=ρ水gπR22h,
因物体漂浮时受到的浮力和自身的重力相等,
所以,F浮=G筒+G水,即ρ水gπR22h=ρ玻(πR22﹣πR12)h0g+ρ水πR12hg,
整理可得:ρ水h=ρ玻h0,
由ρ玻>ρ水可知,h>h0,所以不能实现处于竖直漂浮状态的圆筒内外水面相平;
②设圆筒的重力G0,由图丁可知,当玻璃筒内没有液体时,玻璃筒浸入水的深度为a,
排开水的体积V排1=πR22a,则G0=ρ水gπR22a﹣﹣﹣﹣(a)
当玻璃筒内液体的深度为c时,玻璃筒浸入水的深度为b,
玻璃筒内液体的重力G液=m液g=ρ液V液g=ρ液πR12cg,玻璃筒受到的浮力F浮=ρ水gV排2=ρ水gπR22b,
则G0+ρ液πR12cg=ρ水gπR22b﹣﹣﹣﹣﹣﹣﹣﹣﹣(b)
由(a)(b)可得:ρ液=ρ水R22(b−a)R12c。
故答案为:(1)93g;(2)1.1×103;(3)不变;(4)①不能;②ρ水R22(b−a)R12c。
22.小明想知道酱油的密度,于是他和小华用天平和量筒做了如图所示实验:
(1)主要实验步骤:
A.把天平放在水平桌面上,游码归“0”后,分度盘的指针偏向右边,则需要向 左 调节平衡螺母。
B.用调好的天平测出空烧杯的质量为37g。
C.在烧杯中倒入适量的酱油,测出烧杯酱油的总质量如图甲所示。
D.将烧杯中的酱油全部倒入量筒中,酱油的体积如图乙所示。
(2)根据以上实验步骤可测得酱油的密度为 1.125 g/cm3。小明用这种方法测出的酱油密度会 偏大 (选填“偏大”或“偏小”)。只需将上述实验步骤顺序优化为 ACDB (填写实验步骤前面的字母)就可以减小误差。
(3)小华在实验中不小心将量筒打碎了,老师说只用天平也能测量出酱油的密度。于是小华添加两个完全相同的烧杯和适量的水,设计了如下实验步骤,也把酱油的密度测了出来,请你将实验步骤补充完整。
①把天平调平,用天平测出空烧杯质量为m0;
②将一个烧杯装满水,用天平测出烧杯和水的总质量为m1;
③用另一个相同的烧杯 装满酱油 ,用天平测出烧杯和酱油的总质量为m2;
④则酱油的密度表达式ρ= m2−m0m1−m0ρ水 (已知水的密度为ρ水)。
(4)小明针对(3)中小华的实验设计进行评估后,心想如果天平损坏了,只有量筒,也添加两个完全相同的烧杯,是否也能测出酱油的密度呢?你认为小明的方案是 不可行 (选填“可行”或“不可行”)。
【解答】解:(1)把天平放在水平桌面上,游码归“0”后,分度盘的指针偏向右边,说明天平的右端下沉,左端上翘,平衡螺母向上翘的左端调节,使天平横梁在水平位置平衡。
(2)烧杯和酱油的总质量m=50g+20g+10g+2g=82g,
空烧杯的质量为m'=37g,
则烧杯中酱油的质量m酱油=m﹣m'=82g﹣37g=45g,
量筒中酱油的体积V=40mL=40cm3,
酱油的密度ρ=m酱油V=45g40cm3=1.125g/cm3。
由于烧杯中的酱油不能全部倒入量筒,烧杯上有残留,导致酱油的体积测量值偏小,则密度测量值偏大。
正确的步骤:
(1)主要实验步骤:
A.把天平放在水平桌面上,游码归“0”后,分度盘的指针偏向右边,则需要向左调节平衡螺母。
C.在烧杯中倒入适量的酱油,测出烧杯酱油的总质量。
D.将烧杯中的酱油全部倒入量筒中,酱油的体积。
B.用调好的天平测出空烧杯的质量。
故正确的实验步骤为ACDB。
(3)①把天平调平,用天平测出空烧杯质量为m0;
②将一个烧杯装满水,用天平测出烧杯和水的总质量为m1;
③用另一个相同的烧杯装满酱油,用天平测出烧杯和酱油的总质量为m2;
烧杯中水的质量m水=m1﹣m0,
烧杯中酱油的质量m酱油=m2﹣m0。
④烧杯中水的体积和酱油的体积相等,则m水ρ水=m酱油ρ,
则,m1−m0ρ水=m2−m0ρ。
酱油的密度表达式ρ=m2−m0m1−m0ρ水。
(4)由于只有量筒,只能测量液体的体积,没有天平不能测量液体的质量,也不能采用等质量的方法列等式,测量液体的密度,故方法不可行。
故答案为:(1)左;(2)1.125;偏大;ACDB;(3)③装满酱油;④m2−m0m1−m0ρ水;(4)不可行。
空注射器质量m1/g
1
液体体积V/cm3
液体密度ρ/(g/cm3)
2
精练04 浮力秤 密度计-浙江中考科学复习易错点重难点精炼: 这是一份精练04 浮力秤 密度计-浙江中考科学复习易错点重难点精炼,文件包含精练04浮力秤密度计解析版docx、精练04浮力秤密度计原卷版docx等2份试卷配套教学资源,其中试卷共30页, 欢迎下载使用。
2022年浙江中考科学复习重难点精练 精练6 有关化学方程式的计算: 这是一份2022年浙江中考科学复习重难点精练 精练6 有关化学方程式的计算,文件包含精练6有关化学方程式的计算解析版docx、精练6有关化学方程式的计算原卷版docx等2份试卷配套教学资源,其中试卷共45页, 欢迎下载使用。
2022年浙江中考科学复习重难点精练 精练8 离子共存、鉴别问题: 这是一份2022年浙江中考科学复习重难点精练 精练8 离子共存、鉴别问题,文件包含精练8离子共存鉴别问题解析版docx、精练8离子共存鉴别问题原卷版docx等2份试卷配套教学资源,其中试卷共38页, 欢迎下载使用。

