2022年江苏省淮安市黄集九年制学校中考模拟卷生物试题
展开2022年中考模拟试题
生物(九)
1. 生物能够表现出非生物所不具有的生命现象。下列古诗描述的现象中,不包含生命现象的是( )
A. 床前明月光,疑是地上霜
B. 离离原上草,一岁一枯荣
C. 夜来风雨声,花落知多少
【答案】A
2. 以下对四种动物进行分类的依据( )
甲类 | 丹顶鹤、金丝猴 |
乙类 | 蜗牛、蜘蛛 |
A. 是否有脊柱 B. 是否会生长 C. 是否会呼吸
【答案】A
3. 基于米勒等科学家的实验及科学推测,目前大多数科学家认为,原始生命形成于( )
A. 原始大气 B. 原始海洋 C. 原始火山
【答案】B
4. 诗句“杜鹃啼血猿哀鸣”中杜鹃属于鸟类;民歌《映山红》所歌唱的“映山红”学名也叫杜鹃,属于被子植物。与前者相比,后者不具备的结构层次是( )
A. 细胞 B. 组织 C. 系统
【答案】C
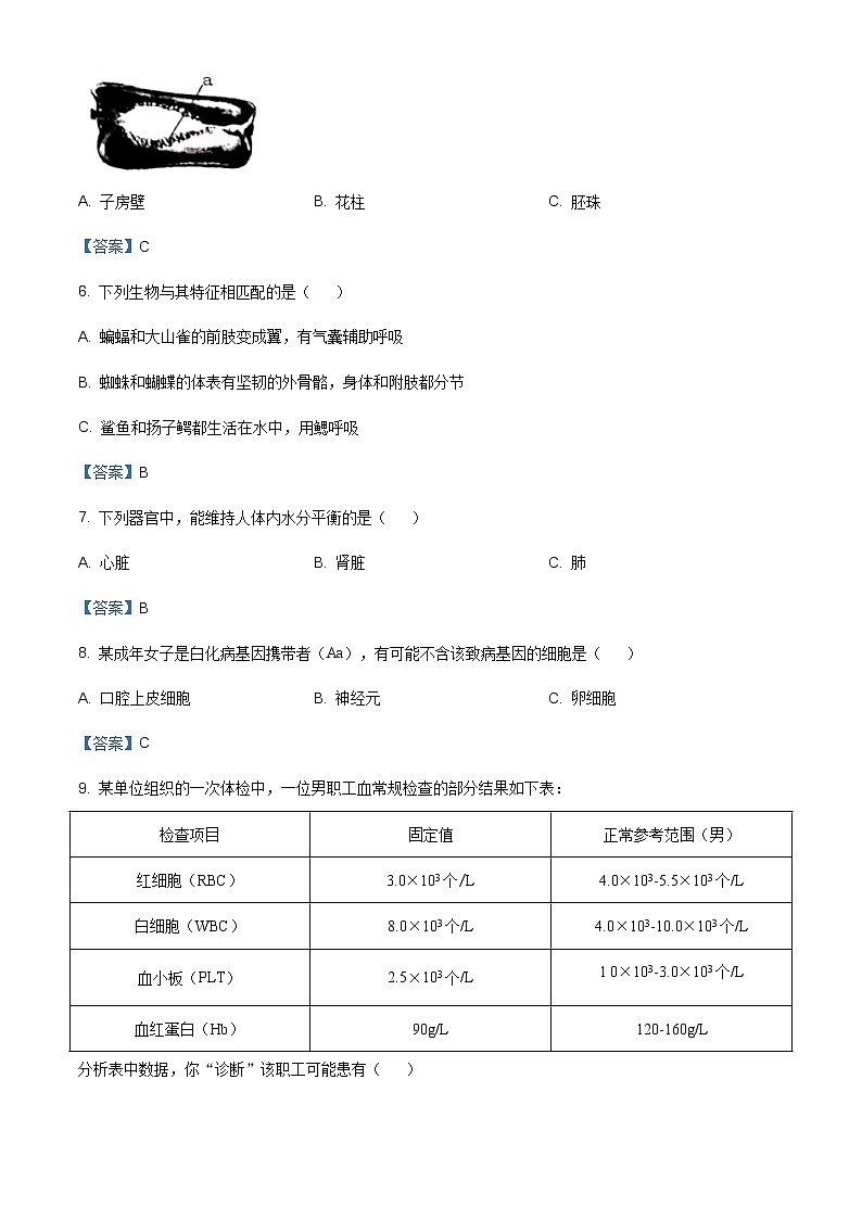
5. 如图所示为一种极辣的辣椒。开花、传粉和受精后,辣椒花的雌蕊里发育成图中所示结构a的是( )
A. 子房壁 B. 花柱 C. 胚珠
【答案】C
6. 下列生物与其特征相匹配的是( )
A. 蝙蝠和大山雀的前肢变成翼,有气囊辅助呼吸
B. 蜘蛛和蝴蝶的体表有坚韧的外骨骼,身体和附肢都分节
C. 鲨鱼和扬子鳄都生活在水中,用鳃呼吸
【答案】B
7. 下列器官中,能维持人体内水分平衡的是( )
A. 心脏 B. 肾脏 C. 肺
【答案】B
8. 某成年女子是白化病基因携带者(Aa),有可能不含该致病基因的细胞是( )
A. 口腔上皮细胞 B. 神经元 C. 卵细胞
【答案】C
9. 某单位组织的一次体检中,一位男职工血常规检查的部分结果如下表:
检查项目 | 固定值 | 正常参考范围(男) |
红细胞(RBC) | 3.0×103个/L | 4.0×103-5.5×103个/L |
白细胞(WBC) | 8.0×103个/L | 4.0×103-10.0×103个/L |
血小板(PLT) | 2.5×103个/L | 10×103-3.0×103个/L |
血红蛋白(Hb) | 90g/L | 120-160g/L |
分析表中数据,你“诊断”该职工可能患有( )
A. 炎症 B. 贫血 C. 坏血病
【答案】B
10. 人类对性别的认识从性状开始已深入到染色体基因水平。下列相关叙述错误的是( )
A. 女儿的一对性染色体必有一条来自父亲
B. 性别决定与性染色体有关,性染色体上有与性别有关的基因
C. 相貌相似的双胞胎姐弟,是由一个受精卵发育而来的
【答案】C
11. 某同学列出的几种组织及举例,其中错误的一项是( )
A. 上皮组织——汗腺
B. 输导组织——血液
C. 结缔组织——肌腱
【答案】B
12. 你见过琥珀吗?它是由远古植物树脂形成的化石。美轮美奂的琥珀里面往往包有花粉、尘粒、小虫,甚至整只鸟。下图是琥珀中的一只尖眼冀(xun)蚊,从其形态特征推测,它应属于( )
A. 环节动物 B. 软体动物 C. 节肢动物
【答案】C
13. 俗话说“食不言,寝不语”,吃饭时不能大声谈笑是有科学道理的,其主要原因是( )
A. 流经消化器官的血量减少
B. 食物容易由咽误入气管
C. 有利于保护声带
【答案】B
14. 眼对于我们认识世界至关重要,人通过眼获取了总量80%以上的信息。如图为眼的纵切示意图,下列相关判断正确的是( )
A. 我们看到的“白眼珠”是眼球壁中⑤巩膜的颜色
B. 由看近到望远时需要由睫状体调节③晶状体的曲度
C. ②是视网膜,有很多感光细胞
【答案】A
15. 下列有关细菌的叙述,不正确的是( )
A. 细菌进行分裂生殖
B. 细菌都是单细胞的,个体十分微小
C. 细菌的DNA存在于细胞核中
【答案】C
16. 神经系统结构和功能的基本单位是( )
A. 细胞体 B. 神经纤维 C. 神经元
【答案】C
17. 用基因组成为AA的蜜桃枝条为接穗,嫁接到基因组成为aa的蜜桃砧木上,所结蜜桃果肉细胞的基因组成为Aa的概率是( )
A. 0 B. 25% C. 100%
【答案】A
18. 大豆是我国北方重要的经济作物。下图是大豆种子萌发的过程,分析正确的是( )
A. 萌发过程需要充足的光照
B. 胚根最先突破种皮发育成②
C. 地上部分①主要是由种子的胚轴发育而来
【答案】B
19. 俗话说“蛙满塘,谷满仓”,青蛙是“田园卫士”,青蛙既能在水中生活,又能在陆地生活的主要原因是( )
A. 青蛙体表无覆盖物,失水较快
B. 青蛙的呼吸依赖肺和皮肤两种器官
C. 在水中或陆地都没有足够的食物
【答案】B
20. 在越晚形成的地层里成为化石的生物( )
A. 越简单、低等,水生的越多
B. 越简单、低等,陆生的越多
C. 越复杂、高等,陆生越多
【答案】C
21. 在“观察草履虫”实验中,有可能看到的现象是( )
A. 草履虫遇到障碍物时会避开
B. 有的草履虫正在进行出芽生殖
C. 草履虫靠两根鞭毛的摆动,旋转前进
D. 草履虫正通过口沟排出食物残渣
【答案】A
22. 一株玉米从出苗到结实,需消耗200千克以上的水,这些水绝大部分通过蒸腾作用散失掉了。这此水分的散失( )
A. 对植物体来说是极大的浪费 B. 有利于植物体内水分和无机盐的运输
C. 有利于植物体保存热量 D. 有利于降低大气湿度
【答案】B
23. 山西地处黄土高原,地形复杂,生态系统多样。下列生态系统中,自我调节能力最强的是( )
A. 太原汾河公园 B. 芦芽山高山草原
C. 清徐葡萄园 D. 庞泉沟自然保护区林区
【答案】D
24. 依据生物的某些特征,可以将我们学过的生物分成如图所示的三个类群。下列描述正确的是( )
A. 病毒属于类群1,病毒要是离开了活细胞,通常会变成结晶体
B. 原核生物属于类群2,其中有些种类可以用来酿酒和制作面包
C. 真菌属于类群3,其菌体是由许多细胞连接起来的菌丝构成
D. 类群1、2、3的共同点是不能利用无机物制造有机物
【答案】A
25. 著名物理学家霍金患肌肉萎缩性侧索硬化症(ALS),曾禁锢在轮椅上达50年之久。ALS俗称“渐冻人症”。其运动神经元(负责支配效应器活动的神经元)功能丧失,下列相关叙述错误的是( )
A. 神经元是神经系统结构和功能的基本单位
B. 霍金的心跳、呼吸正常,说明脑干相关部位功能正常
C. 霍金虽不能运动,但视觉和听觉都相当敏锐,产生视觉和听觉的部位在大脑皮层
D. 医生用小锤叩击霍金膝盖下面的韧带时,他能发生膝跳反射
【答案】D
26. 从整个生物圈来看,生命总是在不断的延续和发展着,通过生殖和发育演奏着延绵不绝的生命乐章。下列相关叙述错误的是( )
A. 青霉、蘑菇、葫芦鲜、卷柏都能依靠孢子繁殖
B. 青蛙、大鲵、蜻蜓、蟋蟀都要经过变态发育
C. 细菌靠芽孢进行分裂生殖,芽孢是细菌的休眠体
D. HIV靠自己的遗传物质,利用寄主细胞内的物质,制造出新的HIV
【答案】C
27. 如图为一个豌豆荚,内有六粒豌豆种子。下列有关叙述错误的是( )
A. a由子房壁发育而成 B. b是由种皮、胚和胚乳组成
C. 豌豆属于被子植物 D. 豌豆子房中有多个胚珠
【答案】B
28. 亨廷顿氏舞蹈症患者脑部神经细胞退化,导致动作失调,出现不可控制的颤搐,并能发展成痴呆,甚至死亡。研究发现此病的形成是4号染色体上HTT基因发生异常导致的(如图)。下列有关叙述正确的是( )
A. 正常HTT基因和异常HTT基因携带的遗传信息相同
B. HTT基因是4号染色体的DNA上有遗传效应的片段
C. 异常HTT基因位于常染色体上,一定能遗传给后代
D. 去除携带异常HTT基因的染色体可根治此病
【答案】B
29. 下列资源中,属于取之不尽的资源是 ( )
A. 太阳能 B. 生物 C. 水 D. 各种矿物
【答案】A
30. 在使用显微镜观察人的口腔上皮细胞临时装片时,如果物像不清晰,应调节( )
A. 反光镜 B. 遮光器 C. 粗准焦螺旋 D. 细准焦螺旋
【答案】D
31. 生物既能适应环境,也能影响环境。下列现象中,能体现生物影响环境的是( )
A. 荒漠中的骆驼刺根系发达 B. 水质污染造成赤潮
C. 蚯蚓能疏松土壤,提高土壤肥力 D. 鼠妇生活在阴暗的环境中
【答案】C
32. 如图表示生物进化的大致历程,那么代表原始藻类植物的是( )
A. ① B. ② C. ③ D. ④
【答案】D
33. 根据化石在地层中的分布规律,下列说法正确的是( )
A. ①化石所在地层是最新近形成的
B. ④的化石所在地层是最古老的
C. 通常②的化石所在地层比①的化石所在地层古老
D. 通常③的化石所在地层比①的化石所在地层新
【答案】D
34. 图4表示长颈鹿的进化过程,下列有关叙述错误的是( )
A. X表示变异,决定了长颈鹿原种后代性状的改变
B. Y表示自然选择,决定了长颈鹿进化的方向
C. 长颈鹿的生存环境决定了其性状是否有利
D. 不同性状的长颈鹿在生存斗争中相互选择,共同进化
【答案】D
35. 下图为人体体细胞中位于一对染色体上的一对基因的示意图。相关叙述不正确的是( )
A. b表示隐性基因
B. 如果B来自父方,则b来自母方
C. 此个体表现出的是基因B所控制的性状
D. 基因b控制的性状不能在子代表现,也不能遗传
【答案】D
36. 下面是几种垃圾箱,为了保护环境,回收资源,废弃易拉罐应投入( )
A. B.
C. D.
【答案】B
37. 下列有关吸毒的叙述,错误的是
A. 抵制毒品的最好方法是远离吸毒的人和场所
B. 某人在吸毒后变得词不达意,说明毒品可能损伤到他的大脑
C. 吸毒人可能会因共用注射器而感染艾滋病
D. 某人只要看到吸毒用品,就会形成简单反射,毒瘾发作
【答案】D
38. 图是我们常吃的花生,据图判断花生这种植物在分类上属于( )
A. 苔藓植物 B. 藻类植物
C. 裸子植物 D. 被子植物
【答案】D
39. 下列各项预防传染病的措施中,属于控制传染源的是( )
A. 经常开窗通风换气
B. 发现孩子有发烧、皮疹等传染病症状,尽快就医
C. 不喝生水,饭前便后洗手
D. 幼儿园停课,防止感染面扩大
【答案】B
40. 科学研究中经常用模拟实验来解决不能或不使用直接实验法解决的问题,便于提高效率、获取证据。依据图所示对米勒模拟实验的解释错误的是( )
A. ①内模拟了原始大气及闪电
B. ②内模拟了原始大气中的水蒸气凝结降雨的过程
C. ③内释放的水蒸气是形成雨水的重要条件
D. ④内收集到了多种大分子蛋白质
【答案】D
2023年甘肃省定西市岷县西寨九年制学校中考三模生物试题(含答案): 这是一份2023年甘肃省定西市岷县西寨九年制学校中考三模生物试题(含答案),共7页。试卷主要包含了单选题,综合题,填空题,实验探究题等内容,欢迎下载使用。
江苏省淮安市洪泽区黄集九年制学校2022-2023学年七年级下学期3月月考生物试题: 这是一份江苏省淮安市洪泽区黄集九年制学校2022-2023学年七年级下学期3月月考生物试题,共6页。试卷主要包含了第一位发现并命名细胞的科学家是,下列具有收缩等内容,欢迎下载使用。
江苏省淮安市黄集九年制学校2021-2022学年八年级上学期第三次调研测试生物试题(Word版含答案): 这是一份江苏省淮安市黄集九年制学校2021-2022学年八年级上学期第三次调研测试生物试题(Word版含答案),共5页。试卷主要包含了分值100分,红细胞的功能是,人体四肢上能看到的“青筋”是,下列疾病与病因不对应的是等内容,欢迎下载使用。

