还剩18页未读,
继续阅读
所属成套资源:2022届高考化学一轮复习全套讲义含答案
成套系列资料,整套一键下载
2022届高考化学一轮复习讲义第3章金属及其化合物第4节金属材料铜与常见过渡金属含答案
展开
第四节 金属材料 铜与常见过渡金属
考纲定位
要点网络
1.了解合金的概念及其重要应用;了解化学与金属材料的关系。
2.掌握金属铜及其重要化合物的主要性质及应用。
3.了解铜及其重要化合物的制备方法。
4.了解常见金属的活动性顺序和常见金属的冶炼方法。
合金与金属矿物的开发利用
知识梳理
1.合金
(1)概念:合金是指两种或两种以上的金属(或金属与非金属)熔合而成的具有金属特性的物质,属于混合物。
(2)性能:合金具有许多优良的物理、化学性能或机械性能。
①熔点:一般比它的各成分金属的低;
②硬度和强度:一般比它的各成分金属的大。
注意:并非所有的金属都能形成合金,若一种金属的熔点大于另一种金属的沸点,则二者不能形成合金。如Cu与Na,Fe与Na等不能形成合金。
2.常见的金属材料
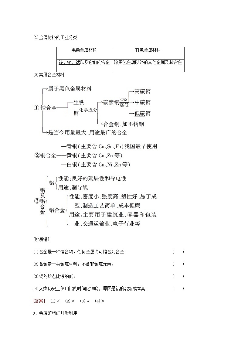
(1)金属材料的工业分类
黑色金属材料
有色金属材料
铁、铬、锰以及它们的合金
除黑色金属以外的其他金属及其合金
(2)常见合金材料
[辨易错]
(1)合金是一种混合物,任何金属均可熔合为合金。 ( )
(2)合金是一类金属材料,不含非金属元素。 ( )
(3)钢的熔点比铁的低。 ( )
(4)人类历史上使用铝的时间比铁晚,原因是铝的冶炼成本高。 ( )
[答案] (1)× (2)× (3)√ (4)×
3.金属矿物的开发利用
(1)金属在自然界中的存在形态
①在自然界中绝大多数金属以化合态的形式存在。
②少数化学性质不活泼的金属存在游离态。
(2)金属冶炼的实质
使金属化合物中的金属离子得电子被还原为金属单质的过程:Mn++ne-===M。
(3)金属冶炼的一般步骤
(4)常见冶炼方法(对于金属活动性顺序表中金属)
①电解法——K~Al
Na:2NaCl(熔融)2Na+Cl2↑;
Mg:MgCl2(熔融)Mg+Cl2↑;
Al:2Al2O3(熔融)4Al+3O2↑。
②热还原法——Zn~Cu
高炉炼铁:3CO+Fe2O32Fe+3CO2;
铝热反应制铬:2Al+Cr2O32Cr+Al2O3;
焦炭还原铜:C+2CuO2Cu+CO2↑。
③热分解法——Hg、Ag
Hg:2HgO2Hg+O2↑;
Ag:2Ag2O4Ag+O2↑。
[辨易错]
(1)任何金属在自然界中均以化合态存在。 ( )
(2)任何金属在常温下均为固态。 ( )
(3)电解NaCl溶液可以得到Na和Cl2。 ( )
(4)热还原法可以冶炼Fe、Cu、Zn等金属。 ( )
[答案] (1)× (2)× (3)× (4)√
知识应用
1.工业上冶炼铝为什么用电解熔融Al2O3而不用电解熔融AlCl3?冶炼镁为什么用电解熔融MgCl2而不用电解熔融MgO?
[答案] AlCl3为共价化合物,熔融时不导电,故不能用电解AlCl3的方法冶炼铝。尽管MgO属于离子化合物,但其熔点高,熔融时耗费更多能源,增加生产成本,而MgCl2的熔点较低,更易熔融,故工业冶炼镁使用电解熔融MgCl2的方法。
2.热还原法用到的还原剂有焦炭、CO和H2,试从所得产物纯度及对环境污染的角度考虑哪种还原剂更好?
[答案] 最好的还原剂是H2;原因是焦炭会使产品的纯度降低,CO会污染环境。
命题点 金属材料与金属矿物的开发利用
1.(2020·湛江调研考试)东汉时期的马踏飞燕充分体现了我国光辉灿烂的古代科技。下列说法错误的是( )
A.青铜是我国使用最早的合金,含铜、锡、铅等元素
B.青铜的机械性能优良,硬度和熔点均高于纯铜
C.铜器皿表面的铜绿可用明矾溶液清洗
D.“曾青得铁则化为铜”的过程发生了置换反应
B [青铜是以铜为主的合金,还含有锡、铅等元素,A项正确;合金比它的各成分金属的硬度大、熔点低,B项错误;铜绿的主要成分为CuCO3·Cu(OH)2,明矾[KAl(SO4)2·12H2O]中的Al3+水解使其溶液显酸性,可清洗铜锈,C项正确;“曾青得铁则化为铜”涉及的反应是Cu2++Fe===Cu+Fe2+,该反应属于置换反应,D项正确。]
2.金属、金属材料的性质在很大程度上决定了它们的用途。下列相关说法中不正确的是( )
A.钛合金与人体具有很好的“相容性”,可以用来制造人造骨骼
B.铁具有良好的导热性,可以用于制造炊具
C.不锈钢的抗腐蚀性好,常用于制造医疗器械
D.钛及其合金熔点高,可用作保险丝
D [熔点低可以作保险丝,熔点高不可作保险丝。]
3.胡粉[主要成分是2PbCO3·Pb(OH)2]具有败毒抗癌、杀虫疗疮的功效,东汉炼丹理论家魏伯阳所著的《周易参同契》中记载:“胡粉投火中,色坏还为铅”,下列说法错误的是( )
A.胡粉不溶于水
B.胡粉可与盐酸或硝酸反应
C.“火”中含有炭、CO
D.“色坏还为铅”的原理是PbO被氧化为Pb
D [PbO可能被C或CO还原为Pb,D项错误。]
4.氧化还原反应广泛应用于金属冶炼,下列说法不正确的是( )
A.电解熔融氯化钠制取金属钠的反应中,Na+被还原
B.冶炼镁、铝采用电解法
C.用磁铁矿炼铁的反应中,1 mol Fe3O4被CO还原成Fe,转移9 mol电子
D.铝热法还原铁的反应中,放出的热量能使铁熔化
C [1 mol Fe3O4被还原成Fe,转移电子1×3×(-0)=8 mol。]
5.下列是部分矿物资源铝土矿(主要含有氧化铝、氧化铁)和黄铜矿(主要成分CuFeS2)的利用及产品生产流程,有关说法不正确的是( )
A.除杂过程中铝元素的存在形式的变化可以如下:
Al2O3―→AlO―→Al(OH)3―→Al2O3
B.Al和Cu(精)均在电解槽的阴极获得
C.粗铜炼制过程中反应2CuFeS2+O2高温,Cu2S+2FeS+SO2,每转移1.2 mol电子,则有0.2 mol硫被氧化
D.若电解法分别制铝和铜的过程中转移电子数相等,理论上获得的铝和铜的物质的量之比为3∶2
D [制铝过程中Al~3e-,制铜过程Cu~2e-,当转移电子数相等时,铝和铜的物质的量之比为2∶3。]
(1)合金的熔点一般低于它的成分金属的熔点。
(2)常温下,多数合金是固体,但钠钾合金是液体。
(3)成分金属与合金的物理性质相比有所改变,但合金中各成分金属的化学性质仍然不变。
(4)金属越活泼,一般发现或使用的越晚。
(5)有些活动性很强的金属也可以用还原法来冶炼,如
Na+KClK↑+NaCl、2RbCl+MgMgCl2+2Rb↑等,在此主要运用了化学平衡移动原理,利用K、Rb沸点低,汽化离开反应体系,使化学反应得以向正反应方向进行。
(6)活泼金属用电解法冶炼时,不能用其化合物的水溶液进行电解。
铜及其化合物
知识梳理
1.铜的主要性质
写出图中有关反应的化学方程式或离子方程式:
①化学方程式:2Cu+O2+H2O+CO2===Cu2(OH)2CO3。
②化学方程式:2Cu+SCu2S。
③与氧化性酸反应
a.与浓硫酸共热的化学方程式:Cu+2H2SO4(浓)CuSO4+SO2↑+2H2O;
b.与稀硝酸反应的离子方程式:3Cu+8H++2NO===3Cu2++2NO↑+4H2O;
c.与浓硝酸反应的离子方程式:Cu+4H++2NO===Cu2++2NO2↑+2H2O。
④与某些盐溶液反应
a.与硝酸银溶液反应的离子方程式:Cu+2Ag+===2Ag+Cu2+;
b.与FeCl3溶液反应的离子方程式:Cu+2Fe3+===2Fe2++Cu2+。
2.铜的重要化合物的性质及应用
(1)氧化物
(2)氢氧化铜——蓝色难溶物,是一种弱碱。
(3)铜盐
①Cu2(OH)2CO3
Cu2(OH)2CO3的名称为碱式碳酸铜,呈绿色,是铜锈的主要成分,受热易分解的方程式为Cu2(OH)2CO32CuO+H2O+CO2↑。
②CuSO4
a.CuSO4·5H2O为蓝色晶体,俗称蓝矾或胆矾。受热或遇浓硫酸,蓝色晶体变为白色粉末。
b.无水CuSO4遇水变蓝色(生成CuSO4·5H2O),可作为水或水蒸气的检验试剂。
③铜盐的毒性
铜盐溶液有毒,主要是因为铜离子能与蛋白质作用,使蛋白质变性失去生理活性,因此人们利用这一性质用胆矾、熟石灰、水配成了波尔多液,用来杀灭植物的病菌。
[辨易错]
(1)铁、铜在潮湿的空气中均易形成金属氧化物。 ( )
(2)无水CuSO4既可检验水蒸气的存在又可作干燥剂。 ( )
(3)Cu2O和CuO在稀硫酸中反应原理相同。 ( )
(4)铜盐和“84”消毒液的杀菌消毒原理相同。 ( )
[答案] (1)× (2)× (3)× (4)×
知识应用
某研究小组用废铜粉制取胆矾,设计了如下几个实验方案:
对三个方案进行评价,你认为最好的是哪个方案?为什么?
[答案] 方案(1):产生污染性气体,且消耗硫酸较多。
方案(2):消耗能量较多,且步骤复杂。
方案(3):不产生污染性气体,原料利用率高,节约能源。因此方案(3)更经济合理。
命题点1 铜及其化合物的性质及实验探究
1.(2020·嘉祥一中月考)某化学兴趣小组进行了有关Cu、硝酸、硫酸化学性质的实验,实验过程如图所示。下列有关说法正确的是( )
A.实验①中溶液呈蓝色,试管口有红棕色气体产生,说明稀硝酸被Cu还原为NO2
B.实验③中滴加稀硫酸,铜片继续溶解,说明稀硫酸的氧化性比稀硝酸强
C.实验③发生反应的化学方程式为3Cu+Cu(NO3)2+4H2SO4===4CuSO4+2NO↑+4H2O
D.由上述实验可得出结论:Cu在常温下既可以和稀硝酸反应,也可以和稀硫酸反应
C [A项,稀硝酸与Cu反应的产物为NO,在试管口与O2反应生成NO2,错误;B项,实验③中滴加稀硫酸,溶液中有NO,发生3Cu+8H++2NO===3Cu2++2NO↑+4H2O,错误;D项,由B项知实验③中铜溶解仍然是NO在酸性条件下氧化Cu,Cu不与稀硫酸反应,错误。]
2.已知CuO经高温灼烧生成Cu2O,Cu2O与H+发生:Cu2O+2H+===Cu+Cu2++H2O。将经高温灼烧后的CuO样品投入足量的热的稀硝酸中,下列有关说法中正确的是( )
A.如果溶液变为蓝色,同时有紫红色固体出现,说明样品全部生成了Cu2O
B.溶液中最终可能有紫红色固体出现
C.这种实验的结果无法说明CuO分解的程度
D.如果溶液变成蓝色,最终没有紫红色固体出现,说明CuO没有分解
C [Cu2O可以被稀硝酸氧化为Cu2+,不会生成Cu,A、B、D错误。]
3.氯化亚铜(CuCl)可用作催化剂、杀菌剂、媒染剂、脱色剂等。某化学学习小组同学设计如图装置(夹持仪器略),通过热分解CuCl2·2H2O(易水解)制备氯化亚铜,下列说法正确的是( )
A.先通入N2,再点燃酒精灯,制备实验结束,持续通入N2至装置甲冷却至室温
B.装置乙中的试剂Y为浓硫酸
C.装置丙中的湿润蓝色石蕊试纸变红
D.装置丁中的NaOH溶液吸收尾气,只发生一个化学反应
B [该制备反应的化学方程式是2(CuCl2·2H2O)2CuCl+Cl2↑+4H2O。为抑制CuCl2·2H2O水解,开始和反应过程中需通入HCl,制备实验结束,再通入N2将装置中残留的HCl排出,A项错误;装置乙中盛放浓硫酸,防止丙中水蒸气进入装置甲中,B项正确;湿润的蓝色石蕊试纸先变红后褪色,C项错误;NaOH溶液吸收通入的HCl和生成的Cl2,发生2个化学反应,D项错误。]
(1)Cu与稀硫酸不反应,但在通入O2的条件下,Cu可在稀硫酸中逐渐溶解:2Cu+O2+2H2SO4===2CuSO4+2H2O。
(2)无水CuSO4只能作为检验水的试剂,不能作为水蒸气的吸收试剂而用于除杂。
(3)+1价铜在酸性条件下能发生歧化反应生成Cu和Cu2+,利用这一原理可区别Cu和Cu2O。向红色物质中加入稀硫酸(但注意不能用硝酸检验),若溶液由无色变成蓝色,则该红色物质为Cu2O,否则为Cu。反应的化学方程式为Cu2O+H2SO4===CuSO4+Cu+H2O。
命题点2 涉及Fe、Cu等金属的化工流程试题分析
4.CuCl是有机合成的重要催化剂,并用于颜料、防腐等工业。工业上由废铜料(含Fe、Al及SiO2杂质),生产CuCl的工艺流程如下:
物质
开始沉淀时的pH
沉淀完全时的pH
Fe(OH)3
2.7
3.7
Cu(OH)2
5.6
6.7
Al(OH)3
3.8
4.7
已知:CuCl溶于NaCl的浓溶液可生成CuCl,CuCl的溶液用水稀释后可生成CuCl沉淀。
(1)煅烧的主要目的是 。
(2)操作Ⅰ为调节溶液的pH,范围为 ,加入的物质X可以是 (填字母)。
A.CuO B.Cu(OH)2
C.NaOH溶液 D.CaCO3
(3)滤渣Ⅱ的主要成分是 。
(4)往滤液Ⅱ中加入食盐并通入SO2可生成CuCl,请写出反应的离子方程式:__________________________________________________________________
________________________________________________________________。
(5)工业上常用CuSO4来制备CuCl,在提纯后的CuSO4溶液中加入一定量的Na2SO3和NaCl,加热生成CuCl沉淀,该反应的离子方程式是 。
[解析] (1)铜在废铜料中主要以铜单质的形式存在,从流程图知CuCl需从溶液中提取,故煅烧的目的是将铜转化为溶于酸的氧化物。(2)调节溶液的pH时,应保证Fe3+、Al3+完全沉淀,而Cu2+不能沉淀,溶液的pH应在4.7≤pH<5.6,加入物质X的目的是消耗H+调节溶液的pH,但不能引入新杂质。(3)溶液的pH在4.7≤pH<5.6时,Fe3+和Al3+完全转化为相应的氢氧化物沉淀,滤渣Ⅱ的主要成分为Fe(OH)3和Al(OH)3。(4)根据题给的反应物和生成物,再结合氧化还原反应的基本规律可写出反应的离子方程式:2H2O+2Cu2++SO2+4Cl-===2CuCl+SO+4H+。(5)根据得失电子守恒配平即可。
[答案] (1)使铜转化为可溶于酸的氧化物
(2)4.7≤pH<5.6 ABC
(3)Fe(OH)3和Al(OH)3
(4)2H2O+2Cu2++SO2+4Cl-===2CuCl+SO+4H+
(5)2Cu2++SO+2Cl-+H2O===2CuCl↓+SO+2H+
(1)废铜利用的一般流程模板
(2)废品(含Fe2O3、CuO、FeO、SiO2)制备Fe2O3和FeSO4·7H2O的一般流程模板
重要的过渡金属
分析近几年高考试题,除了考查教材中涉及的Al、Fe、Cu、Na金属外,还涉及一些重要应用的过渡金属如V、Cr、Mn、Ti等,目的是考查学生的拓展迁移能力。同时很好的体现了“科学探究与创新意识”的核心素养。
1.钒及其化合物
(1)钒单质具有耐酸性,在空气中不易被氧化,可溶于氢氟酸、硝酸和王水。
(2)钒的氧化物
钒的常见化合价为+2、+3、+4、+5,对应氧化物分别为VO、V2O3、VO2和V2O4、V2O5。
钒的氧化物的化学性质
化学式
VO
V2O3
VO2、V2O4
V2O5
物质类别
碱性氧化物
碱性氧化物
两性氧化物
两性氧化物
反应方程式
VO+2H+===V2++H2O
V2O3+6H+===2V3++3H2O
VO2+2H+===VO2++H2O
2VO2+OH-===HV2O
V2O5+2H+===2VO+H2O
V2O5+6OH-===2VO+3H2O
(3)氢氧化钒
化学式
V(OH)2
V(OH)3
制备
V2++2OH-=== V(OH)2↓
V3++3OH-===V(OH)3↓(绿色)
性质(碱)
V(OH)2+2H+===V2++2H2O在空气中极易被氧化
V(OH)3+3H+===V3++3H2O在空气中易被氧化
(4)钒盐
①五价钒盐在碱性较强的溶液中以VO形式存在,在酸性溶液中发生一系列反应生成偏矾酸盐(VO)、焦矾酸盐(V2O)、多钒酸盐等。
②四价矾盐在酸性溶液中主要以VO2+形式存在,如VOSO4。
2.铬及其化合物
(1)铬单质:最硬的金属,化学性质稳定,常温下在空气中、水中不生锈。
(2)铬的氧化物与氢氧化物
Cr2O3和Cr(OH)3具有两性,其转化关系如下:
相关反应的离子方程式:
①Cr3++3OH-===Cr(OH)3↓
②Cr(OH)3+OH-===[Cr(OH)4]-
③[Cr(OH)4]-+H+===Cr(OH)3↓+H2O
④Cr(OH)3+3H+===Cr3++3H2O
(3)铬盐
铬元素的常见价态有+2、+3、+6。
①Cr(Ⅱ):在酸性溶液中,Cr2+具有很强的还原性。
②Cr(Ⅲ):Cr3+在酸性条件下是稳定的,但在碱性条件下能被氧化成CrO,2Cr3++3H2O2+10OH-===2CrO+8H2O。
在碱性溶液中,亚铬酸盐(CrO)可以被H2O2或Na2O2氧化成铬酸盐:
2CrO+3H2O2+2OH-===2CrO+4H2O
2CrO+3Na2O2+2H2O===2CrO+6Na++4OH-
③Cr(Ⅵ):在水溶液中Cr2O和CrO存在下列平衡:
2CrO+2H+Cr2O+H2O
(黄色) (橙红色)
在酸性溶液中,Cr2O具有强氧化性,但在碱性溶液中Cr2O的氧化性要弱得多。
3.锰及其化合物
锰元素常见价态:+2、+4、+6、+7。
(1)Mn(Ⅳ)
MnO2不溶于水、硝酸,是两性氧化物。
①在酸性介质中具有强氧化性,如MnO2+4HCl(浓)MnCl2+Cl2↑+2H2O;遇易燃物可燃烧。
②遇强氧化剂表现还原性,如3MnO2+3K2CO3+KClO33K2MnO4+KCl+3CO2↑
③可用作催化剂,如2KClO32KCl+3O2↑
2H2O22H2O+O2↑
(2)Mn(Ⅵ)
①MnO能存在于强碱性溶液中,在酸性、中性环境中均发生歧化。即MnO―→MnO+MnO2
②MnO为绿色,具有强氧化性,能氧化Fe2+、S2-、HCl等。
(3)Mn(Ⅶ)
KMnO4热稳定性差,通常保存在棕色试剂瓶中:
4KMnO4+2H2O4MnO2↓+3O2↑+4KOH
①在酸性介质中,MnO具有强氧化性,本身被还原为Mn2+。
②在碱性、中性或微弱酸性溶液中,MnO氧化性减弱,还原产物为MnO2。
③在强碱性溶液中,MnO还原产物为MnO。
4.钛及其化合物的性质
(1)Ti:常温时与酸不反应,但可与HF反应(Ti+6HF===H2TiF6+2H2↑),也可与热的浓盐酸反应[2Ti+6HCl(浓)△,2TiCl3+3H2↑]。
(2)TiO2:不溶于水和稀酸,可溶解在HF溶液及热的浓硫酸中;可与Cl2反应,TiO2+2Cl2===TiCl4+O2;与碱溶液缓慢反应,TiO2+2NaOH===Na2TiO3+H2O;在高温下与Cl2、C发生反应,TiO2+2C+2Cl2TiCl4+2CO。
(3)TiCl4:暴露在空气中会冒出白烟,TiCl4+3H2O===H2TiO3↓+4HCl;Mg作还原剂时可制备金属钛,2Mg+TiCl42MgCl2+Ti。
1.某电镀废料的主要成分为Cr(OH)3(含有Al2O3、ZnO、CuO、NiO等杂质)。以该废料为原料制备重铬酸钠的工艺流程如下:
已知:①水浸过滤后的滤液中含有Na2CrO4和少量的NaAlO2、Na2ZnO2等物质;②2CrO+2H+Cr2O+H2O。
请回答下列问题:
(1)为了提高水浸效率,可采取的措施有
(填两条即可)。
(2)焙烧过程中,氧化剂为 ,51.5 g Cr(OH)3参加反应时转移电子为 mol。
(3)“一系列操作”包括加入稀硫酸、蒸发浓缩、降温结晶、过滤等。加入稀硫酸的目的是 。
(4)将重铬酸钠转化为重铬酸钾的方法是:在浓重铬酸钠溶液中加入氯化钾晶体,采取降温结晶法析出重铬酸钾。由此推知,相同条件下,重铬酸钾的溶解度 (填“大于”或“小于”)重铬酸钠的溶解度。
[解析]
[答案] (1)加热、搅拌 (2)O2 1.5 (3)促进铬酸钠转化为重铬酸钠 (4)小于
2.金属钒被誉为“合金的维生素”。从废钒(主要成分为V2O5、Fe2O3、SiO2等)中回收V2O5的一种工艺流程如下图所示:
已知:
步骤②、③中的转化过程可简化为:Rn+(水层)+nHA(有机层) RAn(有机层)+nH+(水层)(式中Rn+表示VO2+或Fe3+,HA表示有机萃取剂)
回答下列问题:
(1)步骤①酸浸过程中发生氧化还原反应的化学方程式为 ,
滤渣的成分为 。
(2)萃取时应加入适量碱的作用是 。
(3)步骤④中反应的离子方程式为 。
(4)沉钒所得NH4VO3为离子化合物,NH的电子式为 。
(5)V2O5是两性氧化物,在强酸性溶液中以VO形式存在,VO具有强氧化性,能将I-氧化为I2,本身被还原为VO+,则V2O5与氢碘酸反应的离子方程式为
。
[解析] (1)由浸出液的成分可知V2O5→VO2+,故反应的化学方程式为V2O5+K2SO3+2H2SO4===K2SO4+2VOSO4+2H2O,在酸浸时V2O5、Fe2O3均溶解,而SiO2不溶,故滤渣的成分为SiO2。
(2)由Rn+(水层)+nHA(有机层) RAn(有机层)+nH+(水层)可知,加入碱,c(H+)减小,平衡右移,有利于R进入有机层,提高萃取率。
(3)由反应后的溶液成分可知VO2+→VO、KClO3→Cl-,故反应的离子方程式为ClO+6VO2++3H2O===Cl-+6VO+6H+。
(5)由题目分析知V2O5和氢碘酸反应中V2O5→VO+、I-→I2,故反应的离子方程式为:V2O5+4I-+6H+===2I2+2VO++3H2O。
[答案] (1)V2O5+K2SO3+2H2SO4===K2SO4+2VOSO4+2H2O SiO2
(2)使平衡右移,提高萃取率
(3)6VO2++ClO+3H2O===Cl-+6VO+6H+
(5)V2O5+4I-+6H+===2VO++2I2+3H2O
[真题验收]
1.(2020·全国卷Ⅲ,T7)宋代《千里江山图》描绘了山清水秀的美丽景色,历经千年色彩依然,其中绿色来自孔雀石颜料[主要成分为Cu(OH)2·CuCO3],青色来自蓝铜矿颜料[主要成分为Cu(OH)2·2CuCO3]。下列说法错误的是( )
A.保存《千里江山图》需控制温度和湿度
B.孔雀石、蓝铜矿颜料不易被空气氧化
C.孔雀石、蓝铜矿颜料耐酸耐碱
D.Cu(OH)2·CuCO3中铜的质量分数高于Cu(OH)2·2CuCO3
C [Cu(OH)2和CuCO3在高温时均易分解,在潮湿的空气中会有微量溶解,因此保存《千里江山图》需控制温度和湿度,A项正确;孔雀石和蓝铜矿颜料中的Cu元素均为+2价,处于Cu元素的最高价态,因此孔雀石、蓝铜矿颜料不易被空气氧化,B项正确;Cu(OH)2和CuCO3均能与强酸发生反应,C项错误;Cu(OH)2中Cu的质量分数约为65.3%,CuCO3中Cu的质量分数约为51.6%,因此Cu(OH)2·CuCO3中铜的质量分数高于Cu(OH)2·2CuCO3中铜的质量分数,D项正确。]
2.(2020·全国卷Ⅰ,T26)钒具有广泛用途。黏土钒矿中,钒以+3、+4、+5价的化合物存在,还包括钾、镁的铝硅酸盐,以及SiO2、Fe3O4。采用以下工艺流程可由黏土钒矿制备NH4VO3。
该工艺条件下,溶液中金属离子开始沉淀和完全沉淀的pH如下表所示:
金属离子
Fe3+
Fe2+
Al3+
Mn2+
开始沉淀pH
1.9
7.0
3.0
8.1
完全沉淀pH
3.2
9.0
4.7
10.1
回答下列问题:
(1)“酸浸氧化”需要加热,其原因是
。
(2)“酸浸氧化”中,VO+和VO2+被氧化成VO,同时还有 离子被氧化。写出VO+转化为VO反应的离子方程式
。
(3)“中和沉淀”中,钒水解并沉淀为V2O5·xH2O,随滤液②可除去金属离子K+、Mg2+、Na+、 ,以及部分的 。
(4)“沉淀转溶”中,V2O5·xH2O转化为钒酸盐溶解。滤渣③的主要成分是 。
(5)“调pH”中有沉淀生成,生成沉淀反应的化学方程式是
。
(6)“沉钒”中析出NH4VO3晶体时,需要加入过量NH4Cl,其原因是
。
[解析] (1)“酸浸氧化”中温度较低时,酸浸和氧化反应速率较慢,加热的目的是加快酸浸和氧化反应速率。(2)从原料看,“酸浸氧化”中四氧化三铁溶于稀硫酸,发生反应Fe3O4+4H2SO4===FeSO4+Fe2(SO4)3+4H2O,加入的二氧化锰除氧化VO+和VO2+外,还氧化Fe2+。VO+转化为VO反应的离子方程式为VO++MnO2+2H+===VO+Mn2++H2O。(3)根据表格中数据知,pH在3.0~3.1时,铁离子接近沉淀完全,少量铁离子随滤液②除去,Al3+部分沉淀,大量铝离子随滤液②除去,K+、Mg2+、Na+、Mn2+随滤液②除去。(4)在pH>13的强碱性溶液中,V2O5·xH2O转化为钒酸盐而溶解,Al(OH)3转化为Na[Al(OH)4]而溶解,Fe(OH)3不溶,故滤渣③的主要成分是Fe(OH)3。(5)pH=8.5时铝元素沉淀,故“调pH”时生成氢氧化铝沉淀,反应的化学方程式为Na[Al(OH)4]+HCl===Al(OH)3↓+NaCl+H2O。(6)“沉钒”时要使NH4VO3尽可能析出完全,利用同离子效应,加入过量NH4Cl可达到此目的。
[答案] (1)加快酸浸和氧化反应速率(促进氧化完全)
(2)Fe2+ VO++MnO2+2H+===VO+Mn2++H2O
(3)Mn2+ Al3+和Fe3+
(4)Fe(OH)3
(5)Na[Al(OH)4]+HCl===Al(OH)3↓+NaCl+H2O
(6)利用同离子效应,促进NH4VO3尽可能析出完全
[新题预测]
金属钛(Ti)因其硬度大、熔点高、常温时耐酸碱腐蚀而被广泛用作高新科技材料。以钛铁矿(主要成分为钛酸亚铁)为主要原料冶炼金属钛同时获得副产品甲的工业生产流程如图所示。
请回答下列问题:
(1)钛酸亚铁(用R表示)与碳在高温下反应的化学方程式为2R+C2Fe+2TiO2+CO2↑,钛酸亚铁的化学式为
;
钛酸亚铁和浓硫酸反应的产物之一是TiOSO4,反应中无气体生成,该反应的化学方程式为
。
(2)上述生产流程中加入铁屑的目的是 。此时溶液Ⅰ中含有Fe2+、TiO2+和少量Mg2+等阳离子,常温下,其对应氢氧化物的Ksp如表所示。
氢氧化物
Fe(OH)2
TiO(OH)2
Mg(OH)2
Ksp
8.0×10-16
1.0×10-29
1.8×10-11
若将含有Fe2+、TiO2+和Mg2+的溶液加水稀释,立即析出大量白色沉淀,该反应的离子方程式为 。
(3)除去所得金属钛中少量Mg,可选用的试剂是 。
[解析] (1)由2R+C2Fe+2TiO2+CO2↑,根据原子守恒,可推知钛酸亚铁的化学式为FeTiO3。钛酸亚铁和浓硫酸反应,生成TiOSO4,无气体生成,元素Ti的化合价不变,说明发生非氧化还原反应,则产物中还有FeSO4,故该反应的化学方程式为FeTiO3+2H2SO4(浓)===TiOSO4+FeSO4+2H2O。 (2)钛铁矿和浓硫酸反应的产物之一是FeSO4,加入铁屑,可防止Fe2+被氧化。根据题表提供的Ksp数据知,三种物质组成类型相同且TiO(OH)2的溶度积常数最小,则加水稀释,立即析出的白色沉淀为TiO(OH)2。
[答案] (1)FeTiO3 FeTiO3+2H2SO4(浓)===TiOSO4+FeSO4+2H2O (2)防止Fe2+被氧化 TiO2++2H2O===TiO(OH)2↓+2H+(或TiO2++2H2O===H2TiO3↓+2H+) (3)稀盐酸
考纲定位
要点网络
1.了解合金的概念及其重要应用;了解化学与金属材料的关系。
2.掌握金属铜及其重要化合物的主要性质及应用。
3.了解铜及其重要化合物的制备方法。
4.了解常见金属的活动性顺序和常见金属的冶炼方法。
合金与金属矿物的开发利用
知识梳理
1.合金
(1)概念:合金是指两种或两种以上的金属(或金属与非金属)熔合而成的具有金属特性的物质,属于混合物。
(2)性能:合金具有许多优良的物理、化学性能或机械性能。
①熔点:一般比它的各成分金属的低;
②硬度和强度:一般比它的各成分金属的大。
注意:并非所有的金属都能形成合金,若一种金属的熔点大于另一种金属的沸点,则二者不能形成合金。如Cu与Na,Fe与Na等不能形成合金。
2.常见的金属材料
(1)金属材料的工业分类
黑色金属材料
有色金属材料
铁、铬、锰以及它们的合金
除黑色金属以外的其他金属及其合金
(2)常见合金材料
[辨易错]
(1)合金是一种混合物,任何金属均可熔合为合金。 ( )
(2)合金是一类金属材料,不含非金属元素。 ( )
(3)钢的熔点比铁的低。 ( )
(4)人类历史上使用铝的时间比铁晚,原因是铝的冶炼成本高。 ( )
[答案] (1)× (2)× (3)√ (4)×
3.金属矿物的开发利用
(1)金属在自然界中的存在形态
①在自然界中绝大多数金属以化合态的形式存在。
②少数化学性质不活泼的金属存在游离态。
(2)金属冶炼的实质
使金属化合物中的金属离子得电子被还原为金属单质的过程:Mn++ne-===M。
(3)金属冶炼的一般步骤
(4)常见冶炼方法(对于金属活动性顺序表中金属)
①电解法——K~Al
Na:2NaCl(熔融)2Na+Cl2↑;
Mg:MgCl2(熔融)Mg+Cl2↑;
Al:2Al2O3(熔融)4Al+3O2↑。
②热还原法——Zn~Cu
高炉炼铁:3CO+Fe2O32Fe+3CO2;
铝热反应制铬:2Al+Cr2O32Cr+Al2O3;
焦炭还原铜:C+2CuO2Cu+CO2↑。
③热分解法——Hg、Ag
Hg:2HgO2Hg+O2↑;
Ag:2Ag2O4Ag+O2↑。
[辨易错]
(1)任何金属在自然界中均以化合态存在。 ( )
(2)任何金属在常温下均为固态。 ( )
(3)电解NaCl溶液可以得到Na和Cl2。 ( )
(4)热还原法可以冶炼Fe、Cu、Zn等金属。 ( )
[答案] (1)× (2)× (3)× (4)√
知识应用
1.工业上冶炼铝为什么用电解熔融Al2O3而不用电解熔融AlCl3?冶炼镁为什么用电解熔融MgCl2而不用电解熔融MgO?
[答案] AlCl3为共价化合物,熔融时不导电,故不能用电解AlCl3的方法冶炼铝。尽管MgO属于离子化合物,但其熔点高,熔融时耗费更多能源,增加生产成本,而MgCl2的熔点较低,更易熔融,故工业冶炼镁使用电解熔融MgCl2的方法。
2.热还原法用到的还原剂有焦炭、CO和H2,试从所得产物纯度及对环境污染的角度考虑哪种还原剂更好?
[答案] 最好的还原剂是H2;原因是焦炭会使产品的纯度降低,CO会污染环境。
命题点 金属材料与金属矿物的开发利用
1.(2020·湛江调研考试)东汉时期的马踏飞燕充分体现了我国光辉灿烂的古代科技。下列说法错误的是( )
A.青铜是我国使用最早的合金,含铜、锡、铅等元素
B.青铜的机械性能优良,硬度和熔点均高于纯铜
C.铜器皿表面的铜绿可用明矾溶液清洗
D.“曾青得铁则化为铜”的过程发生了置换反应
B [青铜是以铜为主的合金,还含有锡、铅等元素,A项正确;合金比它的各成分金属的硬度大、熔点低,B项错误;铜绿的主要成分为CuCO3·Cu(OH)2,明矾[KAl(SO4)2·12H2O]中的Al3+水解使其溶液显酸性,可清洗铜锈,C项正确;“曾青得铁则化为铜”涉及的反应是Cu2++Fe===Cu+Fe2+,该反应属于置换反应,D项正确。]
2.金属、金属材料的性质在很大程度上决定了它们的用途。下列相关说法中不正确的是( )
A.钛合金与人体具有很好的“相容性”,可以用来制造人造骨骼
B.铁具有良好的导热性,可以用于制造炊具
C.不锈钢的抗腐蚀性好,常用于制造医疗器械
D.钛及其合金熔点高,可用作保险丝
D [熔点低可以作保险丝,熔点高不可作保险丝。]
3.胡粉[主要成分是2PbCO3·Pb(OH)2]具有败毒抗癌、杀虫疗疮的功效,东汉炼丹理论家魏伯阳所著的《周易参同契》中记载:“胡粉投火中,色坏还为铅”,下列说法错误的是( )
A.胡粉不溶于水
B.胡粉可与盐酸或硝酸反应
C.“火”中含有炭、CO
D.“色坏还为铅”的原理是PbO被氧化为Pb
D [PbO可能被C或CO还原为Pb,D项错误。]
4.氧化还原反应广泛应用于金属冶炼,下列说法不正确的是( )
A.电解熔融氯化钠制取金属钠的反应中,Na+被还原
B.冶炼镁、铝采用电解法
C.用磁铁矿炼铁的反应中,1 mol Fe3O4被CO还原成Fe,转移9 mol电子
D.铝热法还原铁的反应中,放出的热量能使铁熔化
C [1 mol Fe3O4被还原成Fe,转移电子1×3×(-0)=8 mol。]
5.下列是部分矿物资源铝土矿(主要含有氧化铝、氧化铁)和黄铜矿(主要成分CuFeS2)的利用及产品生产流程,有关说法不正确的是( )
A.除杂过程中铝元素的存在形式的变化可以如下:
Al2O3―→AlO―→Al(OH)3―→Al2O3
B.Al和Cu(精)均在电解槽的阴极获得
C.粗铜炼制过程中反应2CuFeS2+O2高温,Cu2S+2FeS+SO2,每转移1.2 mol电子,则有0.2 mol硫被氧化
D.若电解法分别制铝和铜的过程中转移电子数相等,理论上获得的铝和铜的物质的量之比为3∶2
D [制铝过程中Al~3e-,制铜过程Cu~2e-,当转移电子数相等时,铝和铜的物质的量之比为2∶3。]
(1)合金的熔点一般低于它的成分金属的熔点。
(2)常温下,多数合金是固体,但钠钾合金是液体。
(3)成分金属与合金的物理性质相比有所改变,但合金中各成分金属的化学性质仍然不变。
(4)金属越活泼,一般发现或使用的越晚。
(5)有些活动性很强的金属也可以用还原法来冶炼,如
Na+KClK↑+NaCl、2RbCl+MgMgCl2+2Rb↑等,在此主要运用了化学平衡移动原理,利用K、Rb沸点低,汽化离开反应体系,使化学反应得以向正反应方向进行。
(6)活泼金属用电解法冶炼时,不能用其化合物的水溶液进行电解。
铜及其化合物
知识梳理
1.铜的主要性质
写出图中有关反应的化学方程式或离子方程式:
①化学方程式:2Cu+O2+H2O+CO2===Cu2(OH)2CO3。
②化学方程式:2Cu+SCu2S。
③与氧化性酸反应
a.与浓硫酸共热的化学方程式:Cu+2H2SO4(浓)CuSO4+SO2↑+2H2O;
b.与稀硝酸反应的离子方程式:3Cu+8H++2NO===3Cu2++2NO↑+4H2O;
c.与浓硝酸反应的离子方程式:Cu+4H++2NO===Cu2++2NO2↑+2H2O。
④与某些盐溶液反应
a.与硝酸银溶液反应的离子方程式:Cu+2Ag+===2Ag+Cu2+;
b.与FeCl3溶液反应的离子方程式:Cu+2Fe3+===2Fe2++Cu2+。
2.铜的重要化合物的性质及应用
(1)氧化物
(2)氢氧化铜——蓝色难溶物,是一种弱碱。
(3)铜盐
①Cu2(OH)2CO3
Cu2(OH)2CO3的名称为碱式碳酸铜,呈绿色,是铜锈的主要成分,受热易分解的方程式为Cu2(OH)2CO32CuO+H2O+CO2↑。
②CuSO4
a.CuSO4·5H2O为蓝色晶体,俗称蓝矾或胆矾。受热或遇浓硫酸,蓝色晶体变为白色粉末。
b.无水CuSO4遇水变蓝色(生成CuSO4·5H2O),可作为水或水蒸气的检验试剂。
③铜盐的毒性
铜盐溶液有毒,主要是因为铜离子能与蛋白质作用,使蛋白质变性失去生理活性,因此人们利用这一性质用胆矾、熟石灰、水配成了波尔多液,用来杀灭植物的病菌。
[辨易错]
(1)铁、铜在潮湿的空气中均易形成金属氧化物。 ( )
(2)无水CuSO4既可检验水蒸气的存在又可作干燥剂。 ( )
(3)Cu2O和CuO在稀硫酸中反应原理相同。 ( )
(4)铜盐和“84”消毒液的杀菌消毒原理相同。 ( )
[答案] (1)× (2)× (3)× (4)×
知识应用
某研究小组用废铜粉制取胆矾,设计了如下几个实验方案:
对三个方案进行评价,你认为最好的是哪个方案?为什么?
[答案] 方案(1):产生污染性气体,且消耗硫酸较多。
方案(2):消耗能量较多,且步骤复杂。
方案(3):不产生污染性气体,原料利用率高,节约能源。因此方案(3)更经济合理。
命题点1 铜及其化合物的性质及实验探究
1.(2020·嘉祥一中月考)某化学兴趣小组进行了有关Cu、硝酸、硫酸化学性质的实验,实验过程如图所示。下列有关说法正确的是( )
A.实验①中溶液呈蓝色,试管口有红棕色气体产生,说明稀硝酸被Cu还原为NO2
B.实验③中滴加稀硫酸,铜片继续溶解,说明稀硫酸的氧化性比稀硝酸强
C.实验③发生反应的化学方程式为3Cu+Cu(NO3)2+4H2SO4===4CuSO4+2NO↑+4H2O
D.由上述实验可得出结论:Cu在常温下既可以和稀硝酸反应,也可以和稀硫酸反应
C [A项,稀硝酸与Cu反应的产物为NO,在试管口与O2反应生成NO2,错误;B项,实验③中滴加稀硫酸,溶液中有NO,发生3Cu+8H++2NO===3Cu2++2NO↑+4H2O,错误;D项,由B项知实验③中铜溶解仍然是NO在酸性条件下氧化Cu,Cu不与稀硫酸反应,错误。]
2.已知CuO经高温灼烧生成Cu2O,Cu2O与H+发生:Cu2O+2H+===Cu+Cu2++H2O。将经高温灼烧后的CuO样品投入足量的热的稀硝酸中,下列有关说法中正确的是( )
A.如果溶液变为蓝色,同时有紫红色固体出现,说明样品全部生成了Cu2O
B.溶液中最终可能有紫红色固体出现
C.这种实验的结果无法说明CuO分解的程度
D.如果溶液变成蓝色,最终没有紫红色固体出现,说明CuO没有分解
C [Cu2O可以被稀硝酸氧化为Cu2+,不会生成Cu,A、B、D错误。]
3.氯化亚铜(CuCl)可用作催化剂、杀菌剂、媒染剂、脱色剂等。某化学学习小组同学设计如图装置(夹持仪器略),通过热分解CuCl2·2H2O(易水解)制备氯化亚铜,下列说法正确的是( )
A.先通入N2,再点燃酒精灯,制备实验结束,持续通入N2至装置甲冷却至室温
B.装置乙中的试剂Y为浓硫酸
C.装置丙中的湿润蓝色石蕊试纸变红
D.装置丁中的NaOH溶液吸收尾气,只发生一个化学反应
B [该制备反应的化学方程式是2(CuCl2·2H2O)2CuCl+Cl2↑+4H2O。为抑制CuCl2·2H2O水解,开始和反应过程中需通入HCl,制备实验结束,再通入N2将装置中残留的HCl排出,A项错误;装置乙中盛放浓硫酸,防止丙中水蒸气进入装置甲中,B项正确;湿润的蓝色石蕊试纸先变红后褪色,C项错误;NaOH溶液吸收通入的HCl和生成的Cl2,发生2个化学反应,D项错误。]
(1)Cu与稀硫酸不反应,但在通入O2的条件下,Cu可在稀硫酸中逐渐溶解:2Cu+O2+2H2SO4===2CuSO4+2H2O。
(2)无水CuSO4只能作为检验水的试剂,不能作为水蒸气的吸收试剂而用于除杂。
(3)+1价铜在酸性条件下能发生歧化反应生成Cu和Cu2+,利用这一原理可区别Cu和Cu2O。向红色物质中加入稀硫酸(但注意不能用硝酸检验),若溶液由无色变成蓝色,则该红色物质为Cu2O,否则为Cu。反应的化学方程式为Cu2O+H2SO4===CuSO4+Cu+H2O。
命题点2 涉及Fe、Cu等金属的化工流程试题分析
4.CuCl是有机合成的重要催化剂,并用于颜料、防腐等工业。工业上由废铜料(含Fe、Al及SiO2杂质),生产CuCl的工艺流程如下:
物质
开始沉淀时的pH
沉淀完全时的pH
Fe(OH)3
2.7
3.7
Cu(OH)2
5.6
6.7
Al(OH)3
3.8
4.7
已知:CuCl溶于NaCl的浓溶液可生成CuCl,CuCl的溶液用水稀释后可生成CuCl沉淀。
(1)煅烧的主要目的是 。
(2)操作Ⅰ为调节溶液的pH,范围为 ,加入的物质X可以是 (填字母)。
A.CuO B.Cu(OH)2
C.NaOH溶液 D.CaCO3
(3)滤渣Ⅱ的主要成分是 。
(4)往滤液Ⅱ中加入食盐并通入SO2可生成CuCl,请写出反应的离子方程式:__________________________________________________________________
________________________________________________________________。
(5)工业上常用CuSO4来制备CuCl,在提纯后的CuSO4溶液中加入一定量的Na2SO3和NaCl,加热生成CuCl沉淀,该反应的离子方程式是 。
[解析] (1)铜在废铜料中主要以铜单质的形式存在,从流程图知CuCl需从溶液中提取,故煅烧的目的是将铜转化为溶于酸的氧化物。(2)调节溶液的pH时,应保证Fe3+、Al3+完全沉淀,而Cu2+不能沉淀,溶液的pH应在4.7≤pH<5.6,加入物质X的目的是消耗H+调节溶液的pH,但不能引入新杂质。(3)溶液的pH在4.7≤pH<5.6时,Fe3+和Al3+完全转化为相应的氢氧化物沉淀,滤渣Ⅱ的主要成分为Fe(OH)3和Al(OH)3。(4)根据题给的反应物和生成物,再结合氧化还原反应的基本规律可写出反应的离子方程式:2H2O+2Cu2++SO2+4Cl-===2CuCl+SO+4H+。(5)根据得失电子守恒配平即可。
[答案] (1)使铜转化为可溶于酸的氧化物
(2)4.7≤pH<5.6 ABC
(3)Fe(OH)3和Al(OH)3
(4)2H2O+2Cu2++SO2+4Cl-===2CuCl+SO+4H+
(5)2Cu2++SO+2Cl-+H2O===2CuCl↓+SO+2H+
(1)废铜利用的一般流程模板
(2)废品(含Fe2O3、CuO、FeO、SiO2)制备Fe2O3和FeSO4·7H2O的一般流程模板
重要的过渡金属
分析近几年高考试题,除了考查教材中涉及的Al、Fe、Cu、Na金属外,还涉及一些重要应用的过渡金属如V、Cr、Mn、Ti等,目的是考查学生的拓展迁移能力。同时很好的体现了“科学探究与创新意识”的核心素养。
1.钒及其化合物
(1)钒单质具有耐酸性,在空气中不易被氧化,可溶于氢氟酸、硝酸和王水。
(2)钒的氧化物
钒的常见化合价为+2、+3、+4、+5,对应氧化物分别为VO、V2O3、VO2和V2O4、V2O5。
钒的氧化物的化学性质
化学式
VO
V2O3
VO2、V2O4
V2O5
物质类别
碱性氧化物
碱性氧化物
两性氧化物
两性氧化物
反应方程式
VO+2H+===V2++H2O
V2O3+6H+===2V3++3H2O
VO2+2H+===VO2++H2O
2VO2+OH-===HV2O
V2O5+2H+===2VO+H2O
V2O5+6OH-===2VO+3H2O
(3)氢氧化钒
化学式
V(OH)2
V(OH)3
制备
V2++2OH-=== V(OH)2↓
V3++3OH-===V(OH)3↓(绿色)
性质(碱)
V(OH)2+2H+===V2++2H2O在空气中极易被氧化
V(OH)3+3H+===V3++3H2O在空气中易被氧化
(4)钒盐
①五价钒盐在碱性较强的溶液中以VO形式存在,在酸性溶液中发生一系列反应生成偏矾酸盐(VO)、焦矾酸盐(V2O)、多钒酸盐等。
②四价矾盐在酸性溶液中主要以VO2+形式存在,如VOSO4。
2.铬及其化合物
(1)铬单质:最硬的金属,化学性质稳定,常温下在空气中、水中不生锈。
(2)铬的氧化物与氢氧化物
Cr2O3和Cr(OH)3具有两性,其转化关系如下:
相关反应的离子方程式:
①Cr3++3OH-===Cr(OH)3↓
②Cr(OH)3+OH-===[Cr(OH)4]-
③[Cr(OH)4]-+H+===Cr(OH)3↓+H2O
④Cr(OH)3+3H+===Cr3++3H2O
(3)铬盐
铬元素的常见价态有+2、+3、+6。
①Cr(Ⅱ):在酸性溶液中,Cr2+具有很强的还原性。
②Cr(Ⅲ):Cr3+在酸性条件下是稳定的,但在碱性条件下能被氧化成CrO,2Cr3++3H2O2+10OH-===2CrO+8H2O。
在碱性溶液中,亚铬酸盐(CrO)可以被H2O2或Na2O2氧化成铬酸盐:
2CrO+3H2O2+2OH-===2CrO+4H2O
2CrO+3Na2O2+2H2O===2CrO+6Na++4OH-
③Cr(Ⅵ):在水溶液中Cr2O和CrO存在下列平衡:
2CrO+2H+Cr2O+H2O
(黄色) (橙红色)
在酸性溶液中,Cr2O具有强氧化性,但在碱性溶液中Cr2O的氧化性要弱得多。
3.锰及其化合物
锰元素常见价态:+2、+4、+6、+7。
(1)Mn(Ⅳ)
MnO2不溶于水、硝酸,是两性氧化物。
①在酸性介质中具有强氧化性,如MnO2+4HCl(浓)MnCl2+Cl2↑+2H2O;遇易燃物可燃烧。
②遇强氧化剂表现还原性,如3MnO2+3K2CO3+KClO33K2MnO4+KCl+3CO2↑
③可用作催化剂,如2KClO32KCl+3O2↑
2H2O22H2O+O2↑
(2)Mn(Ⅵ)
①MnO能存在于强碱性溶液中,在酸性、中性环境中均发生歧化。即MnO―→MnO+MnO2
②MnO为绿色,具有强氧化性,能氧化Fe2+、S2-、HCl等。
(3)Mn(Ⅶ)
KMnO4热稳定性差,通常保存在棕色试剂瓶中:
4KMnO4+2H2O4MnO2↓+3O2↑+4KOH
①在酸性介质中,MnO具有强氧化性,本身被还原为Mn2+。
②在碱性、中性或微弱酸性溶液中,MnO氧化性减弱,还原产物为MnO2。
③在强碱性溶液中,MnO还原产物为MnO。
4.钛及其化合物的性质
(1)Ti:常温时与酸不反应,但可与HF反应(Ti+6HF===H2TiF6+2H2↑),也可与热的浓盐酸反应[2Ti+6HCl(浓)△,2TiCl3+3H2↑]。
(2)TiO2:不溶于水和稀酸,可溶解在HF溶液及热的浓硫酸中;可与Cl2反应,TiO2+2Cl2===TiCl4+O2;与碱溶液缓慢反应,TiO2+2NaOH===Na2TiO3+H2O;在高温下与Cl2、C发生反应,TiO2+2C+2Cl2TiCl4+2CO。
(3)TiCl4:暴露在空气中会冒出白烟,TiCl4+3H2O===H2TiO3↓+4HCl;Mg作还原剂时可制备金属钛,2Mg+TiCl42MgCl2+Ti。
1.某电镀废料的主要成分为Cr(OH)3(含有Al2O3、ZnO、CuO、NiO等杂质)。以该废料为原料制备重铬酸钠的工艺流程如下:
已知:①水浸过滤后的滤液中含有Na2CrO4和少量的NaAlO2、Na2ZnO2等物质;②2CrO+2H+Cr2O+H2O。
请回答下列问题:
(1)为了提高水浸效率,可采取的措施有
(填两条即可)。
(2)焙烧过程中,氧化剂为 ,51.5 g Cr(OH)3参加反应时转移电子为 mol。
(3)“一系列操作”包括加入稀硫酸、蒸发浓缩、降温结晶、过滤等。加入稀硫酸的目的是 。
(4)将重铬酸钠转化为重铬酸钾的方法是:在浓重铬酸钠溶液中加入氯化钾晶体,采取降温结晶法析出重铬酸钾。由此推知,相同条件下,重铬酸钾的溶解度 (填“大于”或“小于”)重铬酸钠的溶解度。
[解析]
[答案] (1)加热、搅拌 (2)O2 1.5 (3)促进铬酸钠转化为重铬酸钠 (4)小于
2.金属钒被誉为“合金的维生素”。从废钒(主要成分为V2O5、Fe2O3、SiO2等)中回收V2O5的一种工艺流程如下图所示:
已知:
步骤②、③中的转化过程可简化为:Rn+(水层)+nHA(有机层) RAn(有机层)+nH+(水层)(式中Rn+表示VO2+或Fe3+,HA表示有机萃取剂)
回答下列问题:
(1)步骤①酸浸过程中发生氧化还原反应的化学方程式为 ,
滤渣的成分为 。
(2)萃取时应加入适量碱的作用是 。
(3)步骤④中反应的离子方程式为 。
(4)沉钒所得NH4VO3为离子化合物,NH的电子式为 。
(5)V2O5是两性氧化物,在强酸性溶液中以VO形式存在,VO具有强氧化性,能将I-氧化为I2,本身被还原为VO+,则V2O5与氢碘酸反应的离子方程式为
。
[解析] (1)由浸出液的成分可知V2O5→VO2+,故反应的化学方程式为V2O5+K2SO3+2H2SO4===K2SO4+2VOSO4+2H2O,在酸浸时V2O5、Fe2O3均溶解,而SiO2不溶,故滤渣的成分为SiO2。
(2)由Rn+(水层)+nHA(有机层) RAn(有机层)+nH+(水层)可知,加入碱,c(H+)减小,平衡右移,有利于R进入有机层,提高萃取率。
(3)由反应后的溶液成分可知VO2+→VO、KClO3→Cl-,故反应的离子方程式为ClO+6VO2++3H2O===Cl-+6VO+6H+。
(5)由题目分析知V2O5和氢碘酸反应中V2O5→VO+、I-→I2,故反应的离子方程式为:V2O5+4I-+6H+===2I2+2VO++3H2O。
[答案] (1)V2O5+K2SO3+2H2SO4===K2SO4+2VOSO4+2H2O SiO2
(2)使平衡右移,提高萃取率
(3)6VO2++ClO+3H2O===Cl-+6VO+6H+
(5)V2O5+4I-+6H+===2VO++2I2+3H2O
[真题验收]
1.(2020·全国卷Ⅲ,T7)宋代《千里江山图》描绘了山清水秀的美丽景色,历经千年色彩依然,其中绿色来自孔雀石颜料[主要成分为Cu(OH)2·CuCO3],青色来自蓝铜矿颜料[主要成分为Cu(OH)2·2CuCO3]。下列说法错误的是( )
A.保存《千里江山图》需控制温度和湿度
B.孔雀石、蓝铜矿颜料不易被空气氧化
C.孔雀石、蓝铜矿颜料耐酸耐碱
D.Cu(OH)2·CuCO3中铜的质量分数高于Cu(OH)2·2CuCO3
C [Cu(OH)2和CuCO3在高温时均易分解,在潮湿的空气中会有微量溶解,因此保存《千里江山图》需控制温度和湿度,A项正确;孔雀石和蓝铜矿颜料中的Cu元素均为+2价,处于Cu元素的最高价态,因此孔雀石、蓝铜矿颜料不易被空气氧化,B项正确;Cu(OH)2和CuCO3均能与强酸发生反应,C项错误;Cu(OH)2中Cu的质量分数约为65.3%,CuCO3中Cu的质量分数约为51.6%,因此Cu(OH)2·CuCO3中铜的质量分数高于Cu(OH)2·2CuCO3中铜的质量分数,D项正确。]
2.(2020·全国卷Ⅰ,T26)钒具有广泛用途。黏土钒矿中,钒以+3、+4、+5价的化合物存在,还包括钾、镁的铝硅酸盐,以及SiO2、Fe3O4。采用以下工艺流程可由黏土钒矿制备NH4VO3。
该工艺条件下,溶液中金属离子开始沉淀和完全沉淀的pH如下表所示:
金属离子
Fe3+
Fe2+
Al3+
Mn2+
开始沉淀pH
1.9
7.0
3.0
8.1
完全沉淀pH
3.2
9.0
4.7
10.1
回答下列问题:
(1)“酸浸氧化”需要加热,其原因是
。
(2)“酸浸氧化”中,VO+和VO2+被氧化成VO,同时还有 离子被氧化。写出VO+转化为VO反应的离子方程式
。
(3)“中和沉淀”中,钒水解并沉淀为V2O5·xH2O,随滤液②可除去金属离子K+、Mg2+、Na+、 ,以及部分的 。
(4)“沉淀转溶”中,V2O5·xH2O转化为钒酸盐溶解。滤渣③的主要成分是 。
(5)“调pH”中有沉淀生成,生成沉淀反应的化学方程式是
。
(6)“沉钒”中析出NH4VO3晶体时,需要加入过量NH4Cl,其原因是
。
[解析] (1)“酸浸氧化”中温度较低时,酸浸和氧化反应速率较慢,加热的目的是加快酸浸和氧化反应速率。(2)从原料看,“酸浸氧化”中四氧化三铁溶于稀硫酸,发生反应Fe3O4+4H2SO4===FeSO4+Fe2(SO4)3+4H2O,加入的二氧化锰除氧化VO+和VO2+外,还氧化Fe2+。VO+转化为VO反应的离子方程式为VO++MnO2+2H+===VO+Mn2++H2O。(3)根据表格中数据知,pH在3.0~3.1时,铁离子接近沉淀完全,少量铁离子随滤液②除去,Al3+部分沉淀,大量铝离子随滤液②除去,K+、Mg2+、Na+、Mn2+随滤液②除去。(4)在pH>13的强碱性溶液中,V2O5·xH2O转化为钒酸盐而溶解,Al(OH)3转化为Na[Al(OH)4]而溶解,Fe(OH)3不溶,故滤渣③的主要成分是Fe(OH)3。(5)pH=8.5时铝元素沉淀,故“调pH”时生成氢氧化铝沉淀,反应的化学方程式为Na[Al(OH)4]+HCl===Al(OH)3↓+NaCl+H2O。(6)“沉钒”时要使NH4VO3尽可能析出完全,利用同离子效应,加入过量NH4Cl可达到此目的。
[答案] (1)加快酸浸和氧化反应速率(促进氧化完全)
(2)Fe2+ VO++MnO2+2H+===VO+Mn2++H2O
(3)Mn2+ Al3+和Fe3+
(4)Fe(OH)3
(5)Na[Al(OH)4]+HCl===Al(OH)3↓+NaCl+H2O
(6)利用同离子效应,促进NH4VO3尽可能析出完全
[新题预测]
金属钛(Ti)因其硬度大、熔点高、常温时耐酸碱腐蚀而被广泛用作高新科技材料。以钛铁矿(主要成分为钛酸亚铁)为主要原料冶炼金属钛同时获得副产品甲的工业生产流程如图所示。
请回答下列问题:
(1)钛酸亚铁(用R表示)与碳在高温下反应的化学方程式为2R+C2Fe+2TiO2+CO2↑,钛酸亚铁的化学式为
;
钛酸亚铁和浓硫酸反应的产物之一是TiOSO4,反应中无气体生成,该反应的化学方程式为
。
(2)上述生产流程中加入铁屑的目的是 。此时溶液Ⅰ中含有Fe2+、TiO2+和少量Mg2+等阳离子,常温下,其对应氢氧化物的Ksp如表所示。
氢氧化物
Fe(OH)2
TiO(OH)2
Mg(OH)2
Ksp
8.0×10-16
1.0×10-29
1.8×10-11
若将含有Fe2+、TiO2+和Mg2+的溶液加水稀释,立即析出大量白色沉淀,该反应的离子方程式为 。
(3)除去所得金属钛中少量Mg,可选用的试剂是 。
[解析] (1)由2R+C2Fe+2TiO2+CO2↑,根据原子守恒,可推知钛酸亚铁的化学式为FeTiO3。钛酸亚铁和浓硫酸反应,生成TiOSO4,无气体生成,元素Ti的化合价不变,说明发生非氧化还原反应,则产物中还有FeSO4,故该反应的化学方程式为FeTiO3+2H2SO4(浓)===TiOSO4+FeSO4+2H2O。 (2)钛铁矿和浓硫酸反应的产物之一是FeSO4,加入铁屑,可防止Fe2+被氧化。根据题表提供的Ksp数据知,三种物质组成类型相同且TiO(OH)2的溶度积常数最小,则加水稀释,立即析出的白色沉淀为TiO(OH)2。
[答案] (1)FeTiO3 FeTiO3+2H2SO4(浓)===TiOSO4+FeSO4+2H2O (2)防止Fe2+被氧化 TiO2++2H2O===TiO(OH)2↓+2H+(或TiO2++2H2O===H2TiO3↓+2H+) (3)稀盐酸
相关资料
更多

