2022长春高三下学期二模考试生物试题含答案
展开2022届吉林省长春市普通高中高三质量监测(二)理科综合生物
一、选择题:本题共13小题,每小题6分,共78分。在每小题给出的四个选项中,只
有一项是符合题目要求的。.
1.真核细胞的膜结构具有重要功能。下列叙述错误的是
A.细胞膜保障了细胞内部环境的相对稳定
B.线粒体内膜上有水的形成并伴随着能量转换
C.核膜具有控制物质进出细胞核的功能
D.突触后膜可将电信号转换为化学信号
2.- 下列关于人体细胞分化、衰老、凋亡与癌变的叙述,错误的是
A.由造血干细胞分化而来的不同细胞中mRNA相同
B.清除细胞内过多的自由基有助于延缓细胞衰老
C.胚胎发育过程中尾的消失是通过细胞凋亡实现的
D.紫外线会造成DNA损伤诱发机体细胞发生癌变
3.羊体内存在蛋白质PrPc,当羊感染了感染性蛋白粒子PrPSc后,PrPSc将促使与其具有
相同氨基酸序列的PrPc不断地转变为PrPSc,导致PrPSc积累,从而诱发羊瘙痒病。下
列分析不合理的是
A.羊体内存在控制合成PrPc的基因
B.PrPc是通过转录和翻译形成的
C.PrPSC.与PrPc两种蛋白质的空间结构不同
D.PrPSc可在患病羊体内被全部水解
4.某种甘蓝的叶色有绿色和紫色,已知叶色受两对等位基因A、a和B、b控制,只含隐
性基因的个体表现隐性性状,其他基因型的个体均表现显性性状。某小组用绿叶甘
蓝和紫叶甘蓝进行了一系列实验。
实验①:让绿叶甘蓝(甲)的植株进行自交,子代都是绿叶
实验②:让甲植株与紫叶甘蓝(乙)植株进行杂交,子代都是紫叶
实验③:让甲植株与紫叶甘蓝(丙)植株进行杂交,子代个体中绿叶:紫叶=1 : 3
下列叙述错误的是
A.甘蓝叶色紫色对绿色为显性
B.A、a和B、b位于两对同源染色体上
C.实验②中乙植株的基因型为AABB
D.实验③中丙植株的基因型为AaBb
5..上海交通大学杨洪全教授课题组通过研究发现,生长素合成量低的植株叶片气孔密
度显著高于生长素合成量高的植株,从而发现了生长素负调控气孔发育的新功能。
下列关于生长素的说法,正确的是.
A.生长素主要分布在植物的表皮细胞处
B.高浓度生长素对气孔的发育起抑制作用
C.生长素在植物体内的运输方式是自由扩散
D.生长素通过催化细胞代谢影响气孔的发育
6.近年来,全球多地蝗灾频发,对当地生态系统的稳定性造成了-定危害,治蝗工作
刻不容缓。下列说法错误的是,
刻不容缓。下列说法错误的是
A.蝗虫的迁入和迁出影响地区中蝗虫的种群密度
B.蝗灾频发地区中的蝗虫种群数量不会一直呈现J型增长.
C.把鸡鸭放到田间控制蝗虫的种群数量属于生物防治
D.天敌对蝗虫的制约作用改变了蝗虫的生殖方式
29. (10 分)
水稻是--种重要的经济作物。为研究温室效应对水稻产量的影响,科研人员探究
了温度对水稻光合速率的影响,以测得的CO2吸收速率为观察指标,实验结果
如下。请回答:
(1)水稻叶绿体中捕获光能的色素有两类,分别是___________、___________,这
些色素可以用. ____________(试剂) 提取后,用____________法进行分离。
(2)表中测得的数据不是水稻的实际光合速率,原因是____________。
(3)表中40°C时,水稻吸收CO2的速率较低,分析其原因除温度影响酶活性外,
还可能是此时温度较高,____________作用较强,气孔大量关闭导致的。
(4)为研究温室效应对水稻产量的影响,还需要针对哪些环境因素进行实验探究?
___________ (写出一点即可)
30. (9 分)
20世纪50年代研究人员做了肿瘤移植实验,用化学致癌剂甲基胆蒽(MCA)诱导
小鼠形成肿瘤后,将肿瘤分别移植给三种不同处理的同品系小鼠,实验过程及结果
如下。请回答:
(1) A组小鼠免疫排斥的原因是:肿瘤细胞刺激活化A组小鼠的T细胞,使之增殖分化为___________细胞和___________细胞。将切下的肿瘤重新移植给小鼠时,相应细胞会启动对肿瘤细胞的杀伤过程,从而排斥肿瘤。
(2)B组小鼠没有经肿瘤细胞免疫,当体内出现肿瘤细胞时,免疫系统的___________和
___________功能减弱,导致肿瘤生长。
(3)为验证上述小鼠发生的免疫排斥现象有细胞免疫参与,现用四组同品系小鼠进
行实验(其中第1、3组小鼠长有同种肿瘤),请完成设计方案:
实验组:给第2组小鼠注射___________,一段时间后提取 T细胞,注射到第I组小鼠的血液中,观测肿瘤体积变化。
对照组:给第4组小鼠注射等量生理盐水,一-段时间后提取T细胞,注射到
第3组小鼠的血液中,观测肿瘤体积变化。
预期实验结果:第1组小鼠________________, 第3组小鼠____________。
31. (8分)
稻田养殖河蟹是种植业与养殖业有机结合的一种新型综合养殖模式。河蟹以稻田中
底栖动物和杂草为食,同时河蟹的爬行能起到松动田泥的作用。请回答:
(1)为充分利用环境资源,稻田中水稻种群的空间特征应为______ 且要合理密植。
(2)调查田泥中的底栖动物丰富度宜选用的方法是_____________。稻田中的底栖动物
不仅为水生动物提供饵料,还能加速湖底碎屑的降解,有利于加速稻田生态系
统的___________和___________功能。
(3)河蟹与杂草的种间关系是________,养殖河蟹有利于水稻生长的原因是
________________________________、___________________________。
(4)河蟹喜欢潜伏在水草或底泥中,在生产实践中人们不会将河蟹与食性和它相似.
的青鱼混养的原因是____________。
32.(12分)
芦花鸡羽毛有黑白相间的横斑条纹,这是由位于Z染色体上的B基因决定的,当它
的等位基因b纯合时,鸡表现为非芦花,羽毛上没有横斑条纹。W染色体上不含这
对等位基因。请回答:
(1)某养鸡场欲通过一次杂交,达到根据后代羽毛特征对早期的雏鸡按雌雄分开饲
养的目的,选择的亲本基因型为____________。
(2)在实际生产中发现上述杂交子代的芦花鸡中出现了雌鸡。
有人推测,这是因为子代芦花雌鸡的父本产生配子时发生了基因突变,即___基
因突变为______________基因。
还有人推测,这是因为子代芦花雌鸡的父本是由雌鸡性反转而来的,则该父本
的基因型为____________。
欲判断该父本是否发生了性反转,可将其与多只性染色体正常的雌鸡交配,统
计子代性别比例。
若子代___________,则该父本发生了性反转,性染色体组成为. ___________;
若子代___________,则该父本未发生性反转,性染色体组成为___________。
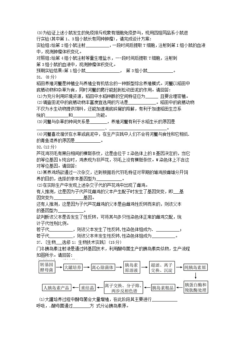
37. [生物___选修1: 生物技术实践] (15分)
门冬胰岛素注射液是通过转基因技术,利用酵母菌生产的胰岛素类似物,生产流程
如图所示。请回答:
(1)大罐培养过程中酵母菌会大量增殖,在此阶段其主要进行____________
呼吸,.酵母菌通过________方 式分泌胰岛素原。
(2)在使用胰蛋白酶和羧肽酶处理过程中要注意反应的温度,原因是_____________。
门冬胰岛素是一-种分子量较小的蛋白质,在与其他大分子蛋白质分离时,色谱柱中门冬胰岛素的迁移速度____________,时间. _____________。
(3)在获得人胰岛素产品后,可采用聚丙烯酰胺凝胶电泳检测其纯度,往往会在凝
胶中添加SDS,其作用是___________________________。
获得的人胰岛素产品需鉴定是否被杂菌污染,方法是______________________
_____________________________________。
(4)科学家用高血糖小鼠验证门冬胰岛素的作用,该实验因变量的观察指标是
__________________________________。
38. [生物一选修 3:现代生物科技专题] (15 分)
新型冠状病毒表面抗原主要为S蛋白。我国目前常用的新冠病毒疫苗分为三类:灭
活疫苗、重组亚单位疫苗和腺病毒载体疫苗,研制方法如下表。请回答:
(1)培养新冠病毒需先培养动物细胞,动物细胞培养除对培养液和培养用具进行灭菌外,还要通过______________________和______________________来保证培养.液的无菌无毒。对病毒灭活是用物理或化学手段使病毒失去感染能力,但并不
破坏它们的________________________结构。.
(2)灭活疫苗和重组亚单位疫苗相比,重组亚单位疫苗在生产过程中更为安全,原
因是_______________________。重组亚单位疫苗和腺病毒载体疫苗制.备方法的不同点是
______________________ (答出一点即可),
它们都是基因工程疫苗,基因工程的核心步骤是_______________________。
(3) 康复者的血清有助于救治危重症患者,其免疫学原理是______________________。
(4)结合中心法则,推测还可以研发______________________类型的疫苗。
长春市2022届高三质量监测(二)
生物试题答案及评分参考
一、选择题(共6小题,共36分)
1.[参考答案]D
[试题解析]细胞膜将细胞与外界环境分隔开,使细胞成为相对独立的系统,保障了细胞内部环境的相对稳定,A项正确;有氧呼吸的第三阶段是在线粒体内膜上进行的,前两个阶段产生的田与氧结合形成水,同时释放出大量的能量,B项正确;核膜能控利物质进出细胞核,C项正确;神经递质与突触后膜上的特异性受体结合,引发突鮑后膜电心变化,所以突触后膜
可将化学信号转换为电信号,D项错误。
2. [参考答案] A
[试题解析]由造血干细胞分化而来的不同细胞中,因基因选择性表达,mRNA不完全相同,A项错误;自由基会攻击和破坏细胞內各种执行正常功能的生物分子而致使细胞衰老,清除细胞内过多的自由基有助于延缓细胞衰老,B项正确;胚胎发育过程中星的消失是通过细胞凋亡实现的,C项正确:紫外线会造成DNA损伤P可导致原癌基因和抑癌基因突变,D项正确。
3. [参考答案]D
[试题解析] 羊患瘙痒病是由于体内的PrPsc积累引起的,说明患病羊体内的PrPsc不能被金部水得见项错误。
4[参考法案]C
[试题解析]由实验②结果可知,甘蓝叶色紫色对绿色为显性,A项正确:由实验③结果可知,A、a和B、b位于两对同源染色体上,B项正确上实验②中乙植。株的基因型可能是AABB、AAbb aaBB. AaBB. AABb,C 项错误实验③致子代个体中绿叶:紫叶=1 : 3.(甲植株基因型为aabb;所以丙植株的基因型为AaBb, D项正确。
5. [参考答案] B
[试题解析]生长素相对集中地分布在生长旺盛的部分,A项错误;生长素合成量低的植株叶片气孔密度显著高于生长素合成量高的植株,且题干描述生长素可负调控气孔发育,由此可见高浓度生长素对气孔的发育起抑制作用,B项正确;在胚芽鞘、芽、幼叶和幼根中,生长素发生极性运输,是细胞的主动运输,C项错误:生长素通过调节细胞代谢影响气孔的发育,D项错误5
6.[参考答案]B
[试题解析]蝗虫的迁入率和迁出率直接影响地区中蝗虫的种群密度,A项正确;因环境资源限制,蝗虫种群不会一直呈现J型增长,B项正确;利用天敌捕食属于生物防治,C项正确:天敌对蝗虫的制约作用可改变蝗虫的种群数量。不会改变蝗虫的生殖方式,D项错误。
二、非选择题(本大题共5小题,共54分)
29[参考答案](10分,除标注外,每空1分)
(1)叶绿素 类胡萝卜素 (顺序可颠倒>
无水乙醇(体积分数为95%的乙醇加适量无水碳酸钠、丙酮)(2分) 纸层析(2分)
(2)水稻实际光合作用消耗的CO2还应包括细胞呼吸产生的CO2(测得的数据代表净光合作用速率、测得的CO2吸收速率不包括细胞呼吸产生的C02)(2分)实际光合作月速率还包括水稻呼吸作用产生的二氧化碳(吸收速率是指从外界吸收的二氧化碳,未包括消耗细胞呼吸的二氧化碳)
(3)蒸腾
(4)CO2浓度、干旱(由温室效应导致的环境因素变化,合理均可)
[试题解析] (1) 水稻叶绿体中捕获光能的色素有叶绿素和类胡萝卜素两类,可以用无水乙醇对光合色素进行提取,用纸层析法对几种色素进行分离。
(2)水稻实际光合作用消耗的CO2应包括细胞呼吸产生的CO2 和水稻吸收的C02两部分
(3)温度过高时植物蒸腾作用过强,大量气孔关闭会导致CO2吸收速率降低,影响植物光合作用暗反应,使植物光合作用速率降低。
(4)温室效应会影响环境中002浓度、水分等因素,也可能导致生物固氮等过程受到影响或发生极端气候。
30. [参考答案](9分,除标注外,每空1分)
(1)记忆(T) (2分) 效应T(2分) (顺序可颠倒)
(2)监控 清除 (顺序可颠倒)
(3)灭活的(同种) 肿瘤(细胞)
肿瘤体积明显缩小. 肿瘤体积继续变大
[试题解析] (1)细胞免疫过程中,T细胞在接受抗原刺激后,通过分化形成效应T细胞和记忆细胞,效应T细胞可以与被抗原入侵的宿主细胞密切接触,使这些细胞裂解死亡,记忆细胞会在再次接触相同抗原时,快速增殖分化形成效应T细胞和新的记忆细胞,故再次给A组小鼠移植肿瘤时,小鼠会出现免疫排斥现象。
(2)免疫系统能监控并清除体内因衰老或其他因素而被破坏的细胞,以及癌变的细胞,故免疫系统的监控和清除作用减弱,会导致肿瘤生长。
(3)实验组中2组小鼠中提取的应是受过抗原刺激,能分化形成效应T细胞和记忆细胞的T细胞,在1组小鼠体内发生细胞免疫过程。本实验中采用的是灭活的肿瘤細胞做抗原。实验组1组小鼠可通过细胞免疫应答免疫排斥肿瘤细胞,所以肿瘤体积明显缩小; 对照组3组小鼠注射的T细胞没有经过抗原刺激,不能发生相应的细胞免疫应答,所以肿瘤体积继续变大。
31. [参考答案](8分,除标注外,每空1分)
(1)均匀分布(均匀型)
(2)取样器取样法(样方法)
物质循环. 能量流动(后两个空顺序可颠倒)
(3)捕食 河蟹以杂草为食, 减少了杂草和水稻的竞争(减少杂草竞争促进水稻光合作用)河蟹松动田泥, 有利于水稻根部有氧呼吸(增加田泥的氧气促进水稻根系细胞呼吸)(后两个空顺序可颠倒)
(4)不利于不同生物充分利用环境资源(竞争相同资源/食性相似种间竞争激烈不利于二者生长)
[试题解析] (1)种群的空间特征包括均匀分布、随机分布和集群分布。人工种植作物时,为充分利用光照等环境资源,应均匀分布、合理密植。
(2)田泥中的底栖动物一般具有区域性强、活动能力弱、个体较小的特点,所以调查田泥中的底栖动物丰富度宜选用取样器取样法。底栖动物可作为分解者或消费者,可以促进生态系统的物质糖环和能量流动。
(3)河蟹以稻田中杂草为食,所以蟹与杂草的种间关系是捕食。杂草与水稻为竞争关系,河蟹以杂草为食,可以减少杂草和水稻的竞争;河蟹活动中松动田泥,可以提高田泥中的含氧量,有利于促进水稻根部有氧呼吸。
(4)河蟹与青鱼食性相同,竞争相同资源,不利于河蟹充分利用环境资源,进而影响河蟹产量。
32. [参考答案](12分,除标注外,每空2分)
(1) ZbZb 和ZBW(顺序可颠倒)
(2) b (或Zb) (1分) B (或ZB)(1分)ZbW
雌鸡:雄鸡-2:1 (1分) ZW(1分)
雌鸡:雄鸡=l: 1 (雌雄比例为1: 1) (1分) ZZ (1分)
[试题解析] (1)选择ZbZb与ZBW个体杂交,子代雄性个体基因型ZBZb,表现为芦花鸡;子代雌性个体基因型ZbW, 表现为非芦花鸡。以此根据后代羽毛特性对早期維鸡性别进行鉴定。
(2)理论上子代芦花均为雄性,现在子代芦花鸡中出现雌鸡,是发生变异的结果若为该唯鸡的父本发生基因突变,则该父本的基因型应为ZbZb,原有的b基因突变为B基因。若该父本发生了性反转现象,则该父本的性染色体组成为ZW.基因型为ZbW,让其与正常母鸡(ZW)交配统计子代雌雄比例,可判断该父本性染色体组成。若子代雌雄比例为1:1,则亲代杂交为ZZ×ZW, 该父本的性染色体组成为ZZ。若子代雌雄比例为2: 1, 则亲代杂交为ZW×ZW,该父本的性染色体组成为ZW。
37.[参考答案] (除标注外,每空2分,共15分)
(1)有氧 胞吐(1分》
(2)温度影响酶的活性(温度会影响胰岛素原的空间结构) 较慢 较长
(3)使蛋白质变性,消徐或掩盖蛋白质本身的电荷 将人的胰岛素产品在培养基中培养一段时间后,观察是否有菌落产生
(4)检测小鼠血糖含量的变化;(检测小鼠的血糖值)
[试题解析](1)大罐培养过程中,酵母菌大量繁殖,其主要进行有氧呼吸。胰岛素原属于分子量较大的多肽类物质,分泌方式为胞吐。
(2)两种酶与胰岛素原的化学本质是蛋白质或多肽,温度会通过影响空间结构导致其失活。相对分子质量较小的蛋白质扩散进入凝胶颗粒内,迁移速度较慢,所需时间较长。
(3) SDS能使蛋白质发生完全变性,由几条肽链组成的蛋白质复合体在SDS的作用下会解紧成单条肽链,因此测定 的只是单条肽链的分子量。SDS能与各种蛋白质形成蛋白质-SDS复合物,SDS所带负电荷的量大大超过了蛋白质分子原有的电荷量,因而掩盖了不同种蛋白质间的电荷差别,使电泳迁移率完全取决于分子大小。将处理后的胰岛袁在培养基中培养,若无菌落产生,则说明没有被杂萄污染.
(4>该实验可通过连续检测小鼠血糖含量的变化,证明门冬胰岛素有降低血糖的作用。
38. [参考答案] (除标注外,每空2分,共15分)
(1)添加抗生素 定期更换培养液(顺序可颠倒)
抗原(S蛋白、表面抗原、抗原决定簇) (1分)
(2)与灭活疫苗相比,重组亚单位疫苗生产过程中没有大量病毒的增殖(不含有完整病毒颗粒) (只有病毒S蛋白) 载体不同 (抗原蛋白的合成场所不同) (化学本质不同、是否用到腺病毒作为载体、S蛋白合成的细胞不同 基因表达载体的构建
(3)康复者血清中含有抗新冠病毒的抗体,该抗体可与患者体内的相应抗原特异性结合
(4) RNA (mRNA)(S蛋白基因的RNA)
[试题解析] (1) 动物细胞培养通常还要在细胞培养基中添加一定量的抗生素,以防培养过程中的污染。此外还应定期更换培养液,以便清除代谢产物,防止生细胞代谢产物积累对细胞自身造成危害。在灭活疫苗的制备中,病毒的
灭活不会破坏其抗原结构。
(2):重组亚单位疫苗在生产过程中无需使病毒大量增殖培养,感染风险更低,因此生产过程更加安全。重组亚单位疫苗和狼病毒载体疫苗的研制都应用了基因工程,但其过程中所使用的载体不同,疫苗抗原蛋白的合成场所也有所不同。基因工程的核心步骤是基因表达载体的构建。
(3)康复者血清中含有抗新冠病毒的抗体,可以通过与患者体内的相应抗原特异性结合,消灭新冠病毒,以此治疗危重患者。
(4)灭活疫苗与重组亚单位疫苗均通过注入抗原蛋白引发免疫反应。腺病毒载体疫苗是通过利用腺病毒将改造后的S蛋白基因(DNA)导入人体,表达后引发免疫反应。除题中疫苗外,还可以通过注入mRNA使人体合成病毒刺突蛋白,引发特异性免疫反应。
2022届吉林省长春市高三一模生物试题(含答案): 这是一份2022届吉林省长春市高三一模生物试题(含答案),共26页。试卷主要包含了单选题,填空题,读图填空题等内容,欢迎下载使用。
2021长春高三下学期质量监测(二)(二模)理科综合生物试题含答案: 这是一份2021长春高三下学期质量监测(二)(二模)理科综合生物试题含答案试卷主要包含了[生物一选修1, [生物- 选修3等内容,欢迎下载使用。
2022衡水高三下学期二模考试生物试题含答案: 这是一份2022衡水高三下学期二模考试生物试题含答案,共15页。试卷主要包含了单项选择题,多项选择题,非选择题等内容,欢迎下载使用。

