高考历史一轮课时检测13《古代中国的农业和手工业》(含详解)
展开1.东汉崔寔的《政论》记载:“武帝以赵过为搜粟都尉,教民耕植,其法三犁共一犁,一人将之,下种挽耧,皆取备焉。日种一顷,至今三辅犹赖其利。”材料中描述的农具是( )
解析:选A 从“教民耕植,其法三犁共一犁,一人将之,下种挽耧,皆取备焉”,可知描述的农具是兼具开沟和播种功能的耧车,故A项正确;B项曲辕犁发明于隋唐时期,与材料时间不符,故B项错误;C项是隋唐水利灌溉工具筒车,故C项错误;D项是东汉发明的水力鼓风冶铁工具水排,故D项错误。
2.(盐城月考)晚唐诗人陆龟蒙在《耒耜经》中记载:“耒耜,农书之言也,民之习,通谓之犁。冶金而为之者曰犁镵,曰犁壁;斫木而为之者曰犁底,曰压镵,曰策额,曰犁箭,曰犁辕,曰犁梢,曰犁评,曰犁建,曰犁槃。”文中记载的生产工具( )
A.属于二牛三人耦犁农具 B.可以自由调节犁耕深浅
C.魏晋时推广到江东地区 D.将开沟与播种紧密结合
解析:选B 结合所学知识可以判断出此工具是曲辕犁,此工具可以根据需要调节深浅,故选B项;曲辕犁只需一人一牛,隋唐时期,出现在江东地区,故A、C两项错误;D项描述的是耧车。
3.在原始社会末期黄河中下游一带的仰韶文化遗存中,有“大量的陶石纺轮、纺砖、刀杼(骨匕)、骨梭等纺织工具……同时,各地都发现有许多的骨针,直径和针眼都很细小”。据此可知当时( )
A.纺织技术日臻完善 B.生产工具来源多样
C.陶器制造十分发达 D.手工行业分工细致
解析:选B 材料中体现的是原始社会的生产工具,“陶石纺轮、纺砖、刀杼(骨匕)、骨梭”等纺织工具说明来源比较丰富,故B项正确。
4.我国古时以“春为岁首”,立春是开年元日。这一天,皇帝和皇后要携领京城文武百官举行“皇帝亲耕、皇后亲蚕”的仪式。各地州郡也要举办各种春祭庙会活动,传达朝廷旨谕,传播农桑新法。这从本质上反映了( )
A.古代社会以农为本 B.政府注重精耕细作
C.君主专制空前强化 D.各地民俗趋向一致
解析:选A 材料中“‘皇帝亲耕、皇后亲蚕’的仪式”是用至高无上的皇权来“传播农桑”,故A项正确。
5.(苏锡常镇四市二模)《旧唐书》记载,唐朝初年,中原地区“苍茫千里,人烟断绝,鸡犬不闻,道路萧条,进退艰阻”。这说明当时( )
A.我国经济重心已经转移到江南
B.北方地区仍没有得到有效开发
C.北方农业生产力遭到严重破坏
D.北方农业落后是由于人烟稀少
解析:选C 我国经济重心转移到南方是在南宋时期,故A项错误;北方地区早在秦汉时期就已经得到有效开发,故B项错误;根据材料信息“苍茫千里,人烟断绝,鸡犬不闻,道路萧条,进退艰阻”可以看出由于战乱,北民南迁导致北方的农业生产遭到严重破坏,故C项正确,D项错误。
6.(南京调研)甲骨文卜辞:“(王)大令众人曰:协田。”《诗经》:“千耦其耘。”宋代范成大《四时田园杂兴》:“昼出耘田夜绩麻,村庄儿女各当家。童孙未解供耕织,也傍桑阴学种瓜。”材料反映了( )
A.铁犁牛耕是传统农业的主要耕作方式
B.小农经济是古代社会的基本生产模式
C.农业经营方式由集体劳作到个体农耕
D.精耕细作推动古代农业长期领先世界
解析:选C “协田”“千耦其耘”反映的是集体耕作的一种耕作形式,而“男耕女织”反映的是一家一户的小农经营方式,故选C项。
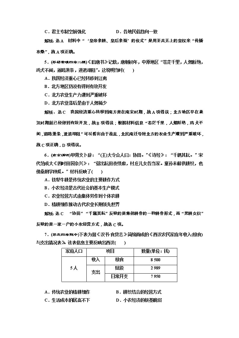
7.(苏北四市期中)下表为据《汉书·食货志》简编而成的《西汉农民家庭年收入(粮食)与支出情况表》。该表信息主要反映出西汉( )
A.传统农业的精耕细作 B.耕织结合的经营方式
C.生活成本的居高不下 D.小农经济的根基脆弱
解析:选D 表格中的支出总额超过了收入,说明了小农经济之下,农民的生活比较困顿,从根本上说明了小农经济的脆弱性,故D项正确。
8.(如东检测)古代冶炼时,在地面上挖出缶状炉缸,内层涂以耐火泥,上置顶盖,将生铁料烧成熔融或半熔融状态,鼓风吹炼并加搅拌,使成为熟铁,这一技术始于( )
A.西周 B.两汉
C.南北朝 D.明朝
解析:选B 结合所学知识可知,材料体现的是炒钢技术,始于两汉时期,B项正确。
9.(南师大附中月考)隋唐时期,造纸、冶铜、制棉等行业出现了行会,并有公推的长老,对内掌管行务,对外负责处理与其他行业及官府之间的关系,配合政府维持市场秩序。这反映了隋唐时期手工业( )
A.行业经营由官府计划 B.突破了政府管理
C.注重加强与市场联系 D.部门间联系减弱
解析:选C 由题干可知,手工业中的行会的作用是对外协调与其他行业之间以及官府之间的关系,配合政府维持市场秩序,说明行会注重加强与市场的联系,故C项正确。
10.大英博物馆藏有一只汉代漆杯,其底部刻有六位不同工种工匠和七位监督人员的名字。这反映了当时的官营手工业( )
A.生产人员众多,效率低下 B.生产成本较低,官府出资
C.生产技术先进,面向市场 D.生产专业细化,官府掌控
解析:选D 汉代的官营手工业调集最优秀的工匠,采用大作坊生产,产品质量最好,效率很高,故A项错误;官营手工业官府出资,成本高(不计成本),故B项错误;官营手工业的产品供皇室和贵族使用,产品不投放市场,故C项错误;材料中汉代漆杯,“六位不同工种工匠”说明生产专业细化,“七位监督人员”说明官府掌控,故D项正确。
11.(盐城调研)班固《汉书》卷五九《张安世传》中载:“安世尊为公侯,食邑万户,然身衣弋绨,夫人自纺绩,家童七百人,皆有手技作事,内治产业,累织纤微,是以能殖其货,富于大将军光。”材料反映了当时( )
A.贵族官僚开始经营工商业
B.已经出现雇佣关系
C.工商业者的社会地位提高
D.私营作坊颇具规模
解析:选D 材料没有体现经营工商业、也没有涉及工商业者的社会地位提高,排除A、C两项。雇佣关系出现在明中叶之后,与材料时间不符,排除B项。材料信息“家童七百人,皆有手技作事”体现出私人纺织作坊颇具规模,D项正确。
12.中国古代手工业发展成就辉煌。下列图片反映的成果出现的先后顺序是( )
A.①②③④ B.②①④③
C.②④①③ D.④②①③
解析:选C ①水排出现在东汉,②后母戊鼎出现在商朝,③粉彩瓷器出现在明清时期,④素纱衣出现在西汉,因此这些成果出现的先后顺序是②④①③,选择C项符合题意。
13.(苏州中学月考)先秦典籍《周礼考工记》中载:“百工之事,皆圣人之作(发明)也。烁金以为刃,凝土以为器,作车以行陆,作舟以行水,此皆圣人之所作也。天有时,地有气,材有美,工有巧,合此四者,然后可以为良。”这反映出中国古代手工业( )
A.有独特的工艺造物文化 B.推崇行业间的分工协作
C.工匠有崇高的社会地位 D.注重对生产工具的改进
解析:选A 材料体现了各主要手工业行业生产的专业性,故A项正确;材料未体现行业间的协作,故B项错误;夏、商、西周时期手工业,由官府垄断,工匠地位低,故C项错误;材料中没有涉及生产工具的改进,故D项错误。
14.(无锡期中)明清时期,江南城镇附近农户不事农耕,“尽逐绫绸之利”,渐成风尚,城镇中“络纬机杼之声通宵彻夜”。这反映出当时江南地区( )
A.农业生产遭到严重破坏
B.家庭手工业注重面向市场
C.世俗拜金主义之风盛行
D.资本主义工商业发展迅速
解析:选B 材料涉及的是农村和城镇纺织业的发展,“尽逐绫绸之利”说明其目的在于追求利润,即产品面向市场,故B项正确,A、C、D三项材料未体现。
15.(启东中学月考)据明朝万历《嘉定县志》记载:“邑之民业,首藉棉布,纺织之勤奋,比户相属,家之租庸、服食、器用、交际、养生、送死之费,胥(都)从此出。”这说明嘉定( )
①棉纺织业发达 ②家庭开支依赖于织布收入 ③小农经济瓦解 ④农业经济商品化态势显著
A.①②③ B.①②④
C.①③④ D.②③④
解析:选B 根据题干中“邑之民业,首藉棉布”可知嘉定地区的棉纺织业发达,故①正确;根据题干中“家之租庸、服食、器用、交际、养生、送死之费,胥从此出”可知其家庭开支依赖于织布收入,农业经济商品化态势显著,故②④正确;明代时期中国的小农经济在整个社会中依然占据主导地位,故③错误,故B项符合题意。
二、非选择题(15分)
16.(江都中学月考)阅读材料,回答下列问题。
材料一 铁器逐步推广到各个生产领域,特别是农业生产领域大量铁制农具的使用引来了农业生产技术的一场革命。
——《国史概要》
注:曲辕犁(又称江东犁),操作较为灵便,特别适于土质黏重、田块较小的江南水田使用。
材料二 明清时期人口大幅度增加的过程中,牛耕大量退出,唐宋时期代表先进生产力的江东犁,到明清时已被铁搭所取代。铁搭用人,而江东犁用牛。《天工开物》记载:“吴郡力田者,以锄代耜,不藉牛力。愚见贫农之家,会计牛值与水草之资,窃盗死病之变,不若人力之便。”(注:铁搭:农具名。有4至6个略向里弯的铁齿,用于刨土。)
——《太湖地区农业史》
(1)依据材料一中的图一和图二,并将两者联系起来,说明中国古代农耕文明发展过程中的一些变化。(5分)
(2)依据材料二说明明清时期耕作方面变化的表现及原因。结合所学知识分析可能产生的直接影响。(10分)
解析:第(1)问根据从东汉“二牛抬杠”(耦犁)到唐代曲辕犁回答农业的发展概况,可以联想到犁耕区域的不断扩大和耕作技术的不断进步。第(2)问需要紧贴材料,根据材料二理解说明耕作变化的表现和原因。“可能产生的直接影响”要结合时代背景从“生产力与生产关系”的角度分析。
答案:(1)农耕技术逐步普及,耕作技术不断进步,犁的改进更适合区域土质特点和耕作的需要。
(2)表现:牛耕大量退出,江东犁被铁搭取代,人力取代畜力。原因:明清时期人口大量增加;使用牛耕成本高。影响:耕作技术上出现倒退,农业难有突破;农业占用大量劳动力,不利于资本主义萌芽的成长。
家庭人口
项目
数量(单位:钱)
5人
收入
粮食
8 500
支出
赋役
2 989
日常开支
7 950
高考历史一轮复习讲练第13讲 古代中国的农业和手工业(含解析): 这是一份高考历史一轮复习讲练第13讲 古代中国的农业和手工业(含解析),共29页。试卷主要包含了12,《国语》讲“祀,国之大节”,定州在中国古代史上占有重要地位等内容,欢迎下载使用。
高考历史一轮复习押题练第13讲 古代中国的农业和手工业(含解析): 这是一份高考历史一轮复习押题练第13讲 古代中国的农业和手工业(含解析),共13页。试卷主要包含了先秦典籍《周礼·考工记》中载等内容,欢迎下载使用。
高考历史一轮复习考点12 古代中国的农业和手工业(教师版): 这是一份高考历史一轮复习考点12 古代中国的农业和手工业(教师版),共27页。

