还剩4页未读,
继续阅读
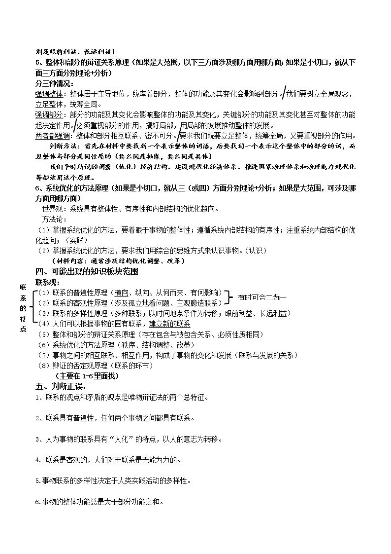
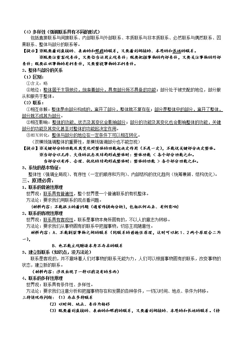
第七课唯物辩证法的联系观复习学案-2022届高考政治一轮复习人教版必修四生活与哲学
展开相关学案
认识论专题(一)实践与认识的辩证关系复习学案-2022届高考政治一轮复习人教版必修四生活与哲学:
这是一份认识论专题(一)实践与认识的辩证关系复习学案-2022届高考政治一轮复习人教版必修四生活与哲学,共15页。学案主要包含了考纲解读,知识清单,考点聚焦等内容,欢迎下载使用。
第六课求索真理的历程复习学案-2022届高考政治一轮复习人教版必修四生活与哲学:
这是一份第六课求索真理的历程复习学案-2022届高考政治一轮复习人教版必修四生活与哲学,共10页。学案主要包含了基础知识过关,重难点突破,原理必背,可能出现的知识板块范围,判断正误等内容,欢迎下载使用。
第十一课寻觅社会的真谛复习学案-2022届高考政治一轮复习人教版必修四生活与哲学:
这是一份第十一课寻觅社会的真谛复习学案-2022届高考政治一轮复习人教版必修四生活与哲学,共10页。学案主要包含了基础知识过关,重难点突破,原理必背,可能出现的知识板块范围,判断正误等内容,欢迎下载使用。

