高考生物二轮复习基础保分专题05《基因的本质与表达》学案(含详解)
展开基础保分专题五 基因的本质与表达
[怎样复习才高效]
本板块是高中生物中最具理科特点的内容,涉及多种科学研究方法,具有很强的逻辑性,是历年高考的必考内容,特别是对遗传规律的考查,试题难度大、区分度高。为突破这一重点和难点在高考中获得好成绩,建议在复习中从以下三方面发力,将会收到良好的效果。
1.基因的本质与表达
一是重视以下考点内容:DNA是遗传物质的经典实验及其拓展,同位素标记法与DNA复制的过程和特点的探究,遗传信息传递过程中DNA复制、转录和翻译的区别与联系,与DNA的分子结构、复制和基因表达相关的计算。二是重视选择题的演练,对选择题的每个选项都要仔细分析找出对或错的原因。三是联系现实热点,如重视生物学研究成果与基因的表达等的联系。
2.生物的变异与进化
(1)复习变异时要注意以下三个方面:一是针对生物变异的实例较多的特点,复习时要掌握相关实例与各知识点之间的关系,如三倍体西瓜与多倍体知识之间的关系。二是针对生物变异相关的概念多的特点,如基因突变、基因重组、染色体变异、染色体组、单倍体、二倍体、多倍体、易位、倒位……,做好概念的复习,挖掘概念的内涵和外延,比较概念之间的区别和联系。三是注意运用列表总结归纳基因突变、基因重组和染色体变异的本质、原因、应用及意义。
(2)复习生物进化时,应注重两个方面:一是生物进化的实质及新物种产生的机制,二是关于基因频率和基因型频率的计算。
3.遗传规律和伴性遗传
(1)复习遗传规律时,从减数分裂形成配子过程中,体会和认识基因的分离和自由组合,用现代遗传学观点回扣孟德尔对基因分离现象和基因自由组合现象的解释,并比较两大定律的内在联系,熟练掌握基因分离定律和自由组合定律的实质。
(2)总结遗传过程中出现的各种比例关系及相关推理,由此推导出亲代的交配方式及其基因型,并应用到解决问题之中;挖掘两大定律之间的内在联系,运用基因的分离定律解决基因自由组合问题。在此基础上进一步延伸到伴性遗传和人类遗传病的概率计算、亲子代基因型的判断以及系谱图问题上去。
(3)强化基因在染色体位置的判断和基因定位的实验设计分析类题目的训练。
基础保分专题五 基因的本质与表达
NO.1 学前自主测评
[选择题—练明高频考点]
考点一 基因的本质和结构
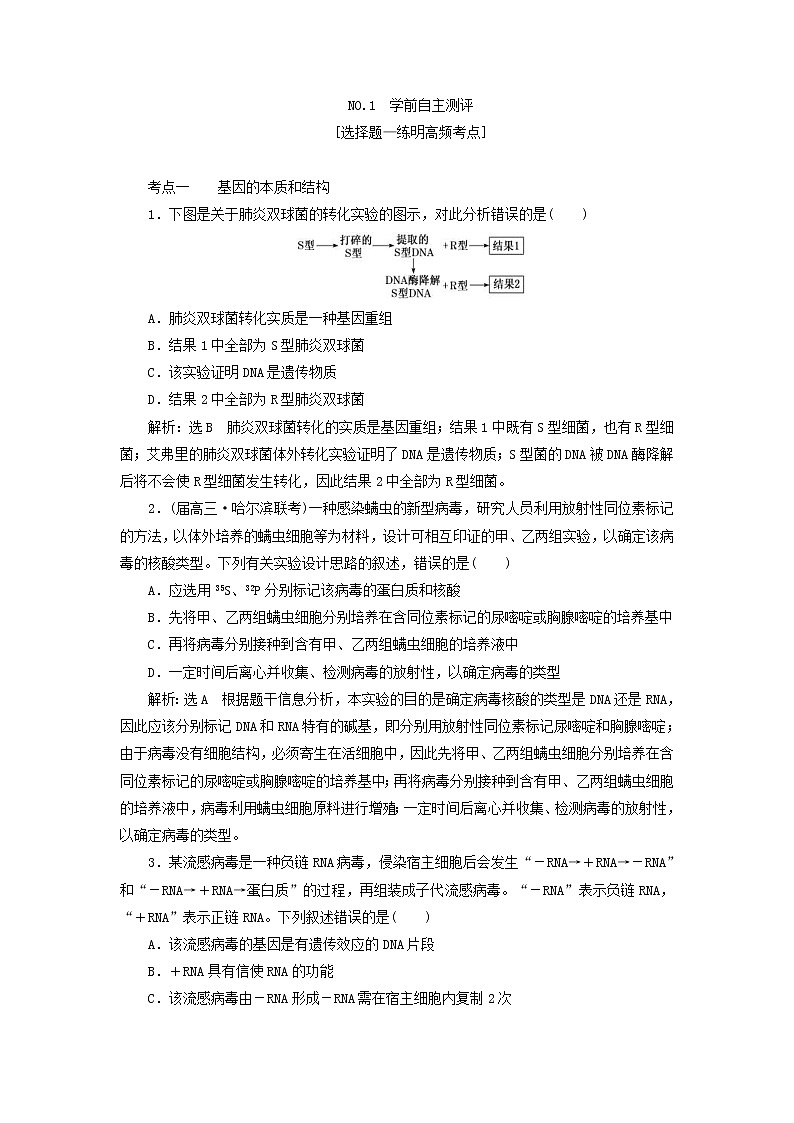
1.下图是关于肺炎双球菌的转化实验的图示,对此分析错误的是( )
A.肺炎双球菌转化实质是一种基因重组
B.结果1中全部为S型肺炎双球菌
C.该实验证明DNA是遗传物质
D.结果2中全部为R型肺炎双球菌
解析:选B 肺炎双球菌转化的实质是基因重组;结果1中既有S型细菌,也有R型细菌;艾弗里的肺炎双球菌体外转化实验证明了DNA是遗传物质;S型菌的DNA被DNA酶降解后将不会使R型细菌发生转化,因此结果2中全部为R型细菌。
2.(届高三·哈尔滨联考)一种感染螨虫的新型病毒,研究人员利用放射性同位素标记的方法,以体外培养的螨虫细胞等为材料,设计可相互印证的甲、乙两组实验,以确定该病毒的核酸类型。下列有关实验设计思路的叙述,错误的是( )
A.应选用35S、32P分别标记该病毒的蛋白质和核酸
B.先将甲、乙两组螨虫细胞分别培养在含同位素标记的尿嘧啶或胸腺嘧啶的培养基中
C.再将病毒分别接种到含有甲、乙两组螨虫细胞的培养液中
D.一定时间后离心并收集、检测病毒的放射性,以确定病毒的类型
解析:选A 根据题干信息分析,本实验的目的是确定病毒核酸的类型是DNA还是RNA,因此应该分别标记DNA和RNA特有的碱基,即分别用放射性同位素标记尿嘧啶和胸腺嘧啶;由于病毒没有细胞结构,必须寄生在活细胞中,因此先将甲、乙两组螨虫细胞分别培养在含同位素标记的尿嘧啶或胸腺嘧啶的培养基中;再将病毒分别接种到含有甲、乙两组螨虫细胞的培养液中,病毒利用螨虫细胞原料进行增殖;一定时间后离心并收集、检测病毒的放射性,以确定病毒的类型。
3.某流感病毒是一种负链RNA病毒,侵染宿主细胞后会发生“-RNA→+RNA→-RNA”和“-RNA→+RNA→蛋白质”的过程,再组装成子代流感病毒。“-RNA”表示负链RNA,“+RNA”表示正链RNA。下列叙述错误的是( )
A.该流感病毒的基因是有遗传效应的DNA片段
B.+RNA具有信使RNA的功能
C.该流感病毒由-RNA形成-RNA需在宿主细胞内复制2次
D.入侵机体的流感病毒被清除后相关浆细胞数量减少
解析:选A 该病毒的遗传物质是-RNA,因此其基因应该是具有遗传效应的RNA片段;在-RNA的复制和控制蛋白质的合成过程中,都先形成了+RNA,说明+RNA具有信使RNA的功能;该流感病毒侵染宿主细胞后,由-RNA形成-RNA的过程为“-RNA→+RNA→-RNA”,说明其发生了2次RNA的复制;入侵机体的流感病毒被清除后,相关浆细胞、抗体的数量都会减少。
4.(南通模拟)某双链DNA分子中,鸟嘌呤与胞嘧啶之和占全部碱基的比率为a,其中一条链上鸟嘌呤占该链全部碱基的比例为b,则( )
A.互补链中含2个游离的磷酸基团
B.互补链中鸟嘌呤与胞嘧啶之和所占比例也为a
C.互补链中鸟嘌呤占该链碱基的比率为(a-b)/2
D.以互补链为模板转录产生的某mRNA中鸟嘌呤与胞嘧啶所占比率为a
解析:选B 链状DNA的每条链含有1个游离的磷酸基团;在双链DNA分子中,鸟嘌呤与胞嘧啶之和占全部碱基的比率与每条链中鸟嘌呤与胞嘧啶之和所占的比率相等;互补链中鸟嘌呤占该链的比率为a-b;转录是以DNA上某基因为模板进行的,所以转录产生的mRNA中鸟嘌呤与胞嘧啶所占比率是不确定的。
考点二 遗传信息的传递和表达
5.许多基因的启动子内富含CG重复序列,若其中的部分胞嘧啶(C)被甲基化成为5甲基胞嘧啶,就会抑制基因的转录。下列与之相关的叙述,正确的是( )
A.在一条单链上相邻的C和G之间通过氢键连接
B.胞嘧啶甲基化导致表达的蛋白质结构改变
C.胞嘧啶甲基化会阻碍RNA聚合酶与启动子结合
D.基因的表达水平与基因的甲基化程度无关
解析:选C 在一条脱氧核苷酸单链上相邻的C和G之间通过“-脱氧核糖-磷酸-脱氧核糖-”连接;胞嘧啶甲基化导致的是表达过程中基因转录被抑制,对已经表达的蛋白质结构没有影响;根据题意可推知,抑制的实质就是阻碍RNA聚合酶与启动子结合;由于基因的表达水平与基因的转录有关,所以基因的表达与甲基化程度有关。
6.从唾液腺细胞中提取全部mRNA,以此为模板合成相应的单链DNA(TcDNA),利用该TcDNA与来自同一个体浆细胞中的全部mRNA(JmRNA)进行分子杂交。下列有关叙述正确的是( )
A.TcDNA分子中嘌呤碱基与嘧啶碱基数目相等
B.唾液腺细胞中的RNA与TcDNA都能进行分子杂交
C.唾液腺细胞不能分泌抗体是因为缺乏与抗体合成相关的基因
D.能与TcDNA互补的JmRNA中含有编码呼吸酶的mRNA
解析:选D TcDNA分子为单链,因此其分子中的嘌呤碱基与嘧啶碱基数目不一定相等;TcDNA是以从唾液腺细胞中提取全部mRNA为模板合成的,而唾液腺细胞中还有rRNA、tRNA,因此唾液腺细胞中的RNA与TcDNA并不能都进行分子杂交;唾液腺细胞不能分泌抗体是因为编码抗体的相关基因没有表达;由于所有活细胞中呼吸酶基因都表达,因此能与TcDNA互补的JmRNA中含有编码呼吸酶的mRNA。
7.B基因在人肝脏细胞中的表达产物是含100个氨基酸的β100蛋白,而在人小肠细胞中的表达产物β48蛋白是由β100蛋白的前48个氨基酸构成的。研究发现,小肠细胞中B基因转录出的mRNA中某一“CAA”密码子上的C被编辑成了U。以下判断正确的是( )
A.肝脏和小肠细胞中B基因的结构有差异
B.组成β100蛋白和β48蛋白的化学元素不同
C.β100蛋白与β48蛋白的空间结构相同
D.小肠细胞中编辑后的mRNA第49位密码子是终止密码UAA
解析:选D 肝脏细胞和小肠细胞都是由同一个受精卵经有丝分裂形成的,含有相同的基因;由于不知道β100蛋白和β48蛋白的氨基酸种类是否相同,也就无法判断二者是否含有相同的化学元素;β100蛋白和β48蛋白由于氨基酸数量不同,空间结构也不同;小肠细胞中B基因转录出的mRNA靠近中间位置某一“CAA”密码子上的C被编辑成了U,导致形成β48蛋白,可见,编辑后的mRNA第49位密码子是终止密码UAA。
8.(连云港模拟)用15N标记含有100个碱基对的DNA分子片段,碱基间的氢键共有260个。该DNA分子在14N的培养基中连续复制多次后共消耗游离的嘌呤类脱氧核苷酸1 500个。下列叙述正确的是( )
A.该DNA片段中共有腺嘌呤60个,复制多次后含有14N的DNA分子占7/8
B.若一条链中(A+G)/(T+C)<1,则其互补链中该比例也小于1
C.若一条链中A∶T∶G∶C=1∶2∶3∶4,则其互补链中该比例为4∶3∶2∶1
D.该DNA经复制后产生了16个DNA分子
解析:选D 据题干信息可推知,该DNA分子中有60个C/G碱基对,40个A/T碱基对,故该DNA片段中,A的个数为40个,经多次复制后,子代DNA全部都含有14N;DNA分子中嘌呤碱基总数等于嘧啶碱基总数,互补链中(A+G)/(T+C)>1;DNA两条单链之间由于碱基互补配对,若一条链中A∶T∶G∶C=1∶2∶3∶4,则其互补链中该比例为2∶1∶4∶3;该DNA片段中嘌呤类碱基共100个,设经n次复制后共消耗游离的嘌呤类碱基1 500个,则100×(2n-1)=1 500,解得n=4(次),即该DNA经多次复制后产生了16个DNA分子。
9.如图为人体内遗传信息传递的部分图解,其中a、b、c、d表示生理过程。下列有关叙述正确的是( )
A.a过程需要某种蛋白质的催化,c过程需要用到某种核酸参与运输
B.b过程应为RNA的加工过程,剪切掉了部分脱氧核苷酸
C.基因表达过程中可同时进行a过程和c过程
D.d过程形成的促甲状腺激素释放激素可同时作用于垂体和甲状腺
解析:选A 图中a过程表示转录,需要RNA聚合酶的催化,而RNA聚合酶的本质是蛋白质。c过程表示翻译,需要用到tRNA参与转运氨基酸;据图可知,b过程应为RNA的加工过程,剪切掉了部分核糖核苷酸,RNA中不含脱氧核苷酸;人体细胞属于真核细胞,a过程(转录)发生在细胞核内,而c过程(翻译)发生在核糖体上,转录形成的mRNA经核孔进入细胞质中与核糖体结合后进行翻译;促甲状腺激素释放激素只能作用于垂体,促进垂体分泌促甲状腺激素,而不能直接作用于甲状腺。
10.下图表示某生物细胞内发生的一系列生理变化,X表示某种酶,请据图分析,下面有关叙述错误的是( )
A.X为RNA聚合酶
B.该图中最多含5种碱基、8种核苷酸
C.过程Ⅰ在细胞核内进行,过程Ⅱ在细胞质内进行
D.b部位发生的碱基配对方式可有T-A、A-U、C-G、G-C
解析:选C 据图可知,过程Ⅰ为转录过程,X为RNA聚合酶;该图中含有DNA分子和RNA分子,因此最多含5种碱基(A、C、G、T、U)和8种核苷酸(4种脱氧核苷酸和4种核糖核苷酸);图中能同时进行转录(过程Ⅰ)和翻译(过程Ⅱ),说明发生在原核细胞中;b部位处于转录过程中,发生的碱基配对方式可有T-A、A-U、C-G、G-C。
考点三 中心法则与基因对性状的控制
11.(届高三·德州调研)有一种RNA病毒在增殖过程中,其遗传物质需要经过某种转变后整合到真核宿主的基因组中。物质W与脱氧核苷酸结构相似,可抑制该病毒的增殖,但不抑制宿主细胞的增殖,那么物质W抑制该病毒增殖的机制是( )
A.抑制该病毒RNA的转录过程
B.抑制该病毒蛋白质的翻译过程
C.抑制该RNA病毒的逆转录过程
D.抑制该病毒RNA的自我复制过程
解析:选C 由题意知,该RNA病毒需要经过某种转变后整合到真核宿主的基因组中,真核细胞的基因是DNA片段,因此RNA这种病毒的转变过程是逆转录过程,又知物质W与脱氧核苷酸结构相似,不抑制宿主细胞的增殖,因此不抑制DNA分子复制,则抑制的过程是逆转录过程。
12.(赣州一模)如图表示DNA及相关的生理活动,下列叙述错误的是( )
A.过程a、b、c均可在胰岛B细胞细胞核中发生
B.f和g过程可能通过反馈调节实现
C.过程a、b、c、d、e与碱基配对有关
D.某基因表达的产物可能影响另一个基因的表达
解析:选A 胰岛B细胞已经高度分化,不再分裂,因此不会发生DNA的复制过程(a);f和g过程可能通过反馈调节实现;过程a、b、c、d、e都遵循碱基互补配对原则;某基因表达的产物可能影响另一个基因的表达。
13.某哺乳动物的毛色由位于常染色体上、独立遗传的3对等位基因控制,其控制过程如下图所示。下列分析正确的是( )
A.发生一对同源染色体之间的交叉互换,一个基因型为ddAaBb的精原细胞可产生4种精子
B.基因型为ddAaBb的雌雄个体相互交配,子代的表现型及比例为黄色∶褐色=13∶3
C.图示说明基因通过控制酶的合成来控制该生物的所有性状
D.图示说明基因与性状之间是一一对应的关系
解析:选A 据题意可知,一个基因型为ddAaBb的精原细胞如果不发生交叉互换可产生dAB、dab(或daB、dAb)两种类型的精子,如果发生一对同源染色体之间的交叉互换,会产生dAB、dAb、daB、dab四种类型的精子;由控制色素合成的图解可知,黄色个体的基因型为D_ _ _ _ _、ddaaB_、ddaabb,褐色个体的基因型为ddA_bb,黑色个体的基因型为ddA_B_。基因型为ddAaBb的雌雄个体相互交配,其后代的基因型及比例为ddA_B_∶ddA_bb∶ddaaB_∶ddaabb=9∶3∶3∶1,子代的表现型及比例为黑色∶褐色∶黄色=9∶3∶4;基因可通过控制蛋白质分子结构直接控制性状或通过控制酶的合成来影响细胞代谢进而间接控制生物的性状,图示为基因通过控制酶的合成来影响细胞代谢直接控制生物体的性状,这一方式不能控制生物的所有性状;基因与性状之间并不是简单的一一对应关系,有些性状是由多个基因共同决定的,有的基因可决定或影响多种性状,图示说明动物的体色由三对等位基因控制。
[非选择题—练通综合交汇]
14.当某些基因转录形成的mRNA分子难与模板链分离时,会形成RNADNA杂交体,这时非模板链、RNADNA杂交体共同构成R环结构。研究表明R环结构会影响DNA复制、转录和基因的稳定性等。下图是原核细胞DNA复制及转录相关过程的示意图。分析回答:
(1)酶C是____________。与酶A相比,酶C除能催化核苷酸之间形成磷酸二酯键外,还能催化____________断裂。
(2)R环结构通常出现在DNA非转录模板链上含较多碱基G的片段,R环中含有碱基G的核苷酸有________________________,富含G的片段容易形成R环的原因是________________________________________________________________________。
对这些基因而言,R环的是否出现可作为____________的判断依据。
(3)研究发现原核细胞DNA复制速率和转录速率相差很大。当DNA复制和基因转录同向而行时,如果转录形成R环,则DNA复制会被迫停止,这是由于______________________。R环的形成会降低DNA的稳定性,如非模板链上胞嘧啶转化为尿嘧啶,经__________次DNA复制后开始产生碱基对C-G替换为________________的突变基因。
解析:(1)酶C是RNA聚合酶。酶C催化氢键断裂的同时,也能催化核苷酸之间形成磷酸二酯键。(2)R环包括DNA链和RNA链,含有碱基G的核苷酸有鸟嘌呤脱氧核苷酸和鸟嘌呤核糖核苷酸,富含G的片段模板链与mRNA之间形成的氢键比例高,mRNA不易脱离模板链,容易形成R环。R环的是否出现可作为基因是否转录(或表达)的判断依据。(3)若转录形成R环,R环会阻碍解旋酶(酶B)的移动,使DNA复制被迫停止。DNA的复制为半保留复制,如果非模板链上胞嘧啶转化为尿嘧啶,经第一次复制该位点碱基对变为U-A,经第二次复制该位点碱基对变为T-A。
答案:(1)RNA聚合酶 氢键 (2)鸟嘌呤脱氧核苷酸和鸟嘌呤核糖核苷酸 模板链与mRNA之间形成的氢键比例高,mRNA不易脱离模板链 基因是否转录(或表达) (3)R环阻碍解旋酶(酶B)的移动 2 T-A
15.(南通模拟)核基因p53是细胞的“基因组卫士”。当人体细胞DNA受损时,p53基因被激活,通过下图所示相关途径最终修复或清除受损DNA,从而保持细胞基因组的完整性。请回答下列问题:
(1)若DNA损伤为DNA双链断裂,则被破坏的化学键是__________________,修复该断裂DNA需要的酶是__________________。
(2)图中过程①发生的场所是____________,完成过程②需要的原料是____________。
(3)p53基因控制合成的p53蛋白通过过程②合成IncRNA,进而影响过程①,这一调节机制属于_________,其意义是__________________________________________________。
(4)当DNA分子受损时,p53蛋白既可启动修复酶基因的表达,也能启动P21基因的表达。启动P21基因表达的意义是____________________________________。
解析:(1)若DNA损伤为DNA双链断裂,则被破坏的化学键是磷酸二酯键,修复断裂的DNA片段(即让DNA片段连接在一起)需要的酶是DNA连接酶。(2)①是基因表达的过程,包括转录与翻译两个阶段,其中转录发生的场所主要是细胞核,翻译的场所是核糖体,过程②是转录,需要的原料是4种游离的核糖核苷酸。(3)p53基因控制合成的p53蛋白通过过程②合成IncRNA,进而影响过程①,这一调节机制属于正反馈调节,其意义是有利于在短时间内合成大量的p53蛋白,以加快损伤DNA的修复并阻止DNA的复制。(4)当DNA分子受损时,p53蛋白既可启动修复酶基因的表达,也能启动P21基因的表达。启动P21基因表达的意义是阻止受损DNA的复制,从而阻断错误遗传信息的传递。
答案:(1)磷酸二酯键 DNA连接酶 (2)细胞核和核糖体 4种核糖核苷酸 (3)正反馈调节 有利于在短时间内合成大量的p53蛋白,以加快损伤DNA的修复,并阻止DNA的复制 (4)阻止受损DNA的复制,从而阻断错误遗传信息的传递
16.FX174噬菌体的遗传物质是单链DNA,感染宿主细胞后,先形成复制型的双链DNA分子(其中母链称为正链DNA,子链称为负链DNA)。转录时以负链DNA作为模板合成mRNA。下图为FX174噬菌体的部分基因序列及其所指导合成的蛋白质部分氨基酸(用图示中Met、Ser等表示)序列(起始密码:AUG;终止密码:UAA、UAG、UGA)。请分析回答下列问题:
(1)与宿主细胞DNA的正常复制过程相比,FX174噬菌体感染宿主细胞后形成复制型双链DNA分子过程的不同之处在于______________。
(2)以负链DNA作为模板合成的mRNA中,鸟嘌呤与尿嘧啶之和占碱基总数的48%,mRNA及其模板链对应区段的碱基中鸟嘌呤分别占33%、23%,则与mRNA对应的复制型的双链DNA分子区段中腺嘌呤所占的碱基比率为________。
(3)基因D序列所含碱基数比基因E序列多________个,基因E指导蛋白质合成过程中,mRNA上的终止密码是________。
(4)由于基因中一个碱基发生替换,基因D表达过程合成的肽链中第8位氨基酸由异亮氨酸(密码子有AUU、AUC、AUA)变成苏氨酸(密码子有ACU、ACC、ACA、ACG),则该基因中碱基替换情况是________。
(5)一个DNA分子上不同基因之间可以相互重叠,这是长期自然选择的结果。除了可以节约碱基、有效地利用DNA遗传信息量外,其主要的遗传学意义还包括______________________。
解析:(1)FX174噬菌体感染宿主细胞后形成复制型双链DNA分子过程不同与正常DNA复制之处在于模板、酶不同。(2)已知mRNA及其模板链对应区段的碱基中鸟嘌呤分别占33%、23%,则对应的DNA区段中鸟嘌呤占(33%+23%)÷2=28%,所以与mRNA对应的复制型的双链DNA分子区段中腺嘌呤所占的碱基比例为50%-28%=22%。(3)根据图中基因起始和终止的位置可知,基因D序列所含碱基数比基因E序列多(152-91)×3=183(个),基因E指导蛋白质合成过程中mRNA上的终止密码是UGA。(4)异亮氨酸对应的密码子与苏氨酸对应的密码子中第2个碱基不同,即由U变为C,则该基因中碱基T被替换成碱基C。(5)一个DNA分子上不同基因之间可以相互重叠,这是长期自然选择的结果,不仅可以节约碱基、有效地利用DNA遗传信息量外,还可以参与对基因表达的调控。
答案:(1)模板、酶不同(或以DNA一条链为模板、不需要解旋酶) (2)22% (3)183 UGA (4)T→C (5)参与对基因表达的调控
NO.2 练后循图忆知
[查清易错小点](判断正误)
盘查(一) 人类对遗传物质的探索历程
1.T2噬菌体可感染肺炎双球菌导致其裂解(×)
(全国卷Ⅱ,T5B)
2.证明DNA是遗传物质的肺炎双球菌转化实验是由美国科学家艾弗里等完成的(全国卷Ⅲ,T1C改编)(√)
3.赫尔希与蔡斯以噬菌体和细菌为研究材料,通过同位素示踪技术区分蛋白质与DNA,证明了DNA是遗传物质(江苏高考,T4C)(√)
4.肺炎双球菌转化实验证明DNA是主要的遗传物质(×)
5.噬菌体侵染细菌实验比肺炎双球菌体外转化实验更具说服力(√)
6.分别用含有放射性同位素35S和放射性同位素32P的培养基培养噬菌体(×)
7.噬菌体能利用宿主菌DNA为模板合成子代噬菌体的核酸(×)
8.用35S标记噬菌体的侵染实验中,沉淀物存在少量放射性可能是搅拌不充分所致(√)
9.细胞核的遗传物质是DNA,细胞质的遗传物质是RNA(×)
10.R型细菌转化为S型细菌的实质是S型细菌的DNA片段整合到了R型细菌的DNA中,从变异类型看属于基因重组(√)
盘查(二) DNA的结构
1.双链DNA分子中一条链上的磷酸和核糖是通过氢键连接的(2014·全国卷Ⅱ,T5B)(×)
2.磷酸与脱氧核糖交替连接构成DNA链的基本骨架(√)
3.沃森和克里克提出在DNA双螺旋结构中嘧啶数不等于嘌呤数(2013·海南高考,T4A)(×)
4.DNA单链上相邻碱基以氢键连接(×)
5.基因是有遗传效应的DNA片段,烟草花叶病毒体内没有基因(×)
6.染色体是基因的主要载体,基因在染色体上呈线性排列(√)
[理清知识主干]
1.掌握两个经典实验设计遵循的对照原则(填图)
(1)肺炎双球菌体外转化实验中的相互对照:
(2)噬菌体侵染细菌实验中的相互对照:
2.明确遗传物质探索历程的“两次标记”和“三个结论”
(1)噬菌体侵染细菌实验中的两次标记的目的不同:
①第一次标记:分别用含35S和32P的培养基培养大肠杆菌,目的是获得带有标记的大肠杆菌。
②第二次标记:分别用含35S和32P的大肠杆菌培养噬菌体,目的是使噬菌体带上放射性标记。
(2)遗传物质发现的三个实验结论:
①格里菲思实验的结论:加热杀死的S型细菌中存在“转化因子”。
②艾弗里实验的结论:DNA才是使R型细菌产生稳定性变化的物质,即DNA是遗传物质。
③噬菌体侵染细菌实验的结论:DNA是遗传物质,但不能证明蛋白质不是遗传物质。
3.巧用“五、四、三、二、一”记清DNA的结构
(1)五种元素:C、H、O、N、P。
(2)四种碱基:A、G、C、T,相应的有4种脱氧核苷酸。
(3)三种物质:磷酸、脱氧核糖、碱基。
(4)两条链:两条反向平行的脱氧核苷酸链。
(5)一种结构:规则的双螺旋结构。
[练通高考能力]
1.(全国卷Ⅱ)在证明DNA是遗传物质的过程中,T2噬菌体侵染大肠杆菌的实验发挥了重要作用。下列与该噬菌体相关的叙述,正确的是( )
A.T2噬菌体也可以在肺炎双球菌中复制和增殖
B.T2噬菌体病毒颗粒内可以合成mRNA和蛋白质
C.培养基中的32P经宿主摄取后可出现在T2噬菌体的核酸中
D.人类免疫缺陷病毒与T2噬菌体的核酸类型和增殖过程相同
解析:选C T2噬菌体的核酸是DNA,DNA的元素组成为C、H、O、N、P,培养基中的32P经宿主(大肠杆菌)摄取后可出现在T2噬菌体的核酸中;T2噬菌体专门寄生在大肠杆菌中,不能寄生在肺炎双球菌中;T2噬菌体的mRNA和蛋白质的合成只能发生在其宿主细胞中,不能发生于病毒颗粒中;人类免疫缺陷病毒(HIV)的核酸是RNA,T2噬菌体的核酸是DNA,且二者的增殖过程不同。
2.(届高三·包头测评)有a、b两类噬菌体,它们均已被32P或35S中的一种标记过。将a、b噬菌体分别侵染甲、乙两管大肠杆菌,经保温、搅拌和离心后,检测离心管内放射性物质的位置,结果如图所示。下列叙述正确的是( )
A.实验结果表明a的蛋白质外壳和b的DNA均有放射性
B.可以确定甲管的放射性来自32P,乙管的放射性来自35S
C.检测结果表明噬菌体的DNA和蛋白质均可侵入大肠杆菌内
D.伴随着噬菌体DNA的复制,乙管内沉淀物的放射性将逐渐增强
解析:选A 根据题干信息和图分析,实验结果表明a的蛋白质外壳具有放射性,而DNA没有放射性,说明其标记的是蛋白质外壳;b的DNA具有放射性,而蛋白质没有放射性,说明其标记的是DNA。甲管的放射性来自35S,乙管的放射性来自32P。检测结果表明噬菌体的DNA可侵入大肠杆菌内,而蛋白质外壳留在了外面。伴随着噬菌体DNA的复制,乙管内沉淀物的放射性总量不变,而DNA所含放射性的比例将逐渐减小。
3.大肠杆菌的拟核内有一个含有470万个碱基对的环状DNA,内含大约4 288个基因。下列有关该DNA分子的叙述,正确的是( )
A.含有470万个脱氧核糖和磷酸基团,其中有2个游离的磷酸基团
B.每条脱氧核苷酸链中相邻碱基均通过脱氧核糖、磷酸、脱氧核糖连接
C.编码蛋白质的基因的两条链均可作为转录的模板
D.每个基因的长度均不超过1 100个碱基对
解析:选B 含470万个碱基对的DNA分子应有470万×2个脱氧核糖和磷酸基团,若是一个链状DNA分子片段中则有2个游离的磷酸基团,但环状DNA分子中没有游离的磷酸基团。由于每个脱氧核苷酸上的碱基都是与脱氧核糖连接的,而两个相邻脱氧核苷酸之间通过脱氧核糖与磷酸相连,这样每条脱氧核苷酸链上的相邻碱基的连接是:碱基—脱氧核糖—磷酸—脱氧核糖—碱基。基因的两条链中只有一条链能够作为转录的模板,而复制时两条链都可以作为模板。每个基因的长度不一样,有的基因长度会超过1 100个碱基对。
4.R环是由一条RNA链与双链DNA中的一条链杂交而组成的三链核酸结构,可以由基因转录所合成的RNA链不能与模板分开而形成。下列有关叙述错误的是( )
A.R环中未配对的DNA单链可以进行转录
B.R环的产生对基因突变可能存在阻碍作用
C.杂合链中A-U/T碱基对的比例影响R环的稳定性
D.RNA链未被快速转运到细胞质中可导致R环形成
解析:选A R环是由一个RNADNA杂交体和一条单链状态的DNA分子共同组成的三链核酸结构。其中,RNADNA杂交体的形成起因于基因转录所合成的RNA分子不能与模板分开。R环中未配对的DNA单链是非模板链,不进行转录;R环的产生影响DNA的复制,因而对基因突变有阻碍作用;杂合链中A-U/T碱基对的比例影响两条链之间氢键的数量,进而影响R环的稳定性;新生RNA分子未被及时加工成熟或未被快速转运到细胞质等因素也会催生R环的生成。
[知识深化拓展]
1.建立模型比较复制、转录和翻译过程(填图)
(1)DNA分子复制:
(2)转录:
(3)翻译:
①模型一:
②模型二:
2.澄清关于转录、翻译、密码子、反密码子的五个易错点
(1)误认为复制、转录只发生在细胞核中。其实DNA存在的部位都可发生复制和转录过程,如细胞核、叶绿体、线粒体、拟核和质粒等。
(2)误认为转录产物只有mRNA。其实转录的产物有mRNA、tRNA和rRNA,但携带遗传信息的只有mRNA。
(3)误认为一个DNA转录只能转录出1条(种)RNA。其实转录的单位是基因,一个DNA上可有许多个基因,不同基因转录出的RNA不同。
(4)误认为所有密码子都能决定氨基酸。64种密码子中,有3种密码子并不决定氨基酸,属于终止密码子。
(5)误认为密码子=反密码子。密码子在mRNA上,反密码子在tRNA上。反密码子有61种,具有特异性。一种密码子只对应一种氨基酸;而一种氨基酸可对应一种或多种密码子。
[常考题点练通]
DNA分子的复制过程、特点和相关计算
1.(青岛模拟)如图所示为某DNA复制过程的部分图解,其中rep蛋白具有解旋的功能。下列相关叙述错误的是( )
A.rep蛋白可破坏A与C、T与G之间形成的氢键
B.DNA结合蛋白可能具有防止DNA单链重新形成双链的作用
C.DNA复制具有边解旋边复制和半保留复制的特点
D.随从链之间的缺口需要DNA连接酶将其补齐
解析:选A rep蛋白具有解旋功能,破坏的是A与T、G与C之间的氢键。从题图中可看出有了DNA结合蛋白后,碱基对之间不能再形成氢键,可以防止DNA单链重新形成双链。DNA连接酶可以将随从链之间的缺口通过磷酸二酯键连接,从而形成完整的单链。
2.(届高三·南通质检)若以1分子含500个碱基对的DNA(不含放射性)为模板,在含15N的环境中进行复制n次,下列相关叙述正确的是( )
A.复制过程中,需要消耗(2n-1)×1 000个核糖核苷酸
B.子代DNA中,两条链均含有15N的DNA分子有(2n-1)个
C.细胞内DNA复制主要发生在细胞核、线粒体和核糖体中
D.DNA复制过程可以在体外完成,但在体外复制时模板DNA不能太大
解析:选D 依题意可知:该DNA分子共含1 000个脱氧核苷酸,在含15N的环境中进行复制n次,共产生2n个子代DNA分子,在此过程中,需要消耗(2n-1)×1 000个脱氧核苷酸;依据DNA分子的半保留复制,在这2n个DNA分子中,有2个DNA分子的1条链含15N、另1条链不含15N,余下的(2n-2)个DNA分子的2条链均含15N;细胞内DNA复制主要发生在细胞核中,核糖体是蛋白质的合成场所,不能进行DNA的复制;DNA复制过程可以在体外完成,但在体外复制时模板DNA不能太大。
关注DNA复制中的“关键字眼”
(1)DNA复制:用15N标记的是“亲代DNA”还是“培养基中原料”。
(2)子代DNA:所求DNA比例是“含15N的”还是“只含15N的”,是“DNA分子数”还是“链数”。
(3)相关计算:已知某亲代DNA中含某碱基m个。
①“复制n次”消耗的该碱基数:m·(2n-1)。
②“第n次复制”消耗的该碱基数:m·2n-1。
遗传信息的转录和翻译过程
3.(全国卷Ⅲ)下列关于真核细胞中转录的叙述,错误的是( )
A.tRNA、rRNA和mRNA都从DNA转录而来
B.同一细胞中两种RNA的合成有可能同时发生
C.细胞中的RNA合成过程不会在细胞核外发生
D.转录出的RNA链与模板链的相应区域碱基互补
解析:选C 真核细胞的各种RNA都是通过DNA的不同片段转录产生的;由于转录产生不同RNA时DNA的片段不同,因此同一细胞中两种RNA的合成有可能同时发生;真核细胞细胞质中叶绿体、线粒体中的DNA可以转录形成RNA;转录的过程遵循碱基互补配对原则,因此产生的RNA链与模板链的相应区域碱基互补配对。
4.某细胞中有关物质合成如下图,①~⑤表示生理过程,Ⅰ、Ⅱ表示结构或物质。据图分析正确的是( )
A.用某药物抑制②过程,该细胞的有氧呼吸可能受影响
B.物质Ⅱ上也具有基因,此处基因的传递遵循孟德尔定律
C.①④为同一生理过程,需要解旋酶和DNA聚合酶
D.③⑤为同一生理过程,所用密码子的种类和数量相同
解析:选A 据图可知,细胞核中DNA上的基因通过转录形成的RNA从核孔到达细胞质的核糖体上,参与蛋白质的合成,通过翻译形成的前体蛋白进入线粒体可能参与细胞有氧呼吸过程,因此用某药物抑制②(转录)过程,该细胞的有氧呼吸可能受影响;物质Ⅱ上的基因属于细胞质基因,细胞质基因的遗传不遵循孟德尔定律;图中①为DNA的复制过程,需要解旋酶与DNA聚合酶,④为转录过程,需要RNA聚合酶,二者不是同一生理过程,需要的酶也不同;③⑤均为翻译过程,由于其翻译的模板mRNA不同,因此所用密码子的种类和数量不一定相同。
妙用“二看法”判断复制、转录和翻译图解
基因异常表达与生物变异
5.(文登模拟)TaySachs病是一种基因病,可能是由于基因突变从而产生异常酶引起的。下列表格为正常酶和异常酶的部分氨基酸序列。根据题干信息,推断异常酶的mRNA不同于正常酶的mRNA的原因是( )
密码子位置
酶种类
4
5
6
7
正常酶
苏氨酸
(ACU)
丝氨酸
(UCU)
缬氨酸
(GUU)
谷氨酰胺
(CAG)
异常酶
苏氨酸
(ACU)
酪氨酸
(UAC)
丝氨酸
(UCU)
缬氨酸
(GUU)
A.第5个密码子前插入UAC
B.第5个密码子中插入碱基A
C.第6个密码子前UCU被删除
D.第7个密码子中的C被G替代
解析:选A 比较正常酶和异常酶的氨基酸发现从5号氨基酸开始发生改变,4号和5号氨基酸之间多了酪氨酸,其后氨基酸顺序不变,所以异常酶的mRNA不同于正常酶的mRNA原因是第5个密码子前插入UAC。
6.研究发现人体细胞内双链DNA具有自我修复功能,双链DNA的一条链发生损伤(碱基错配或碱基丟失)后,能以另一条链为模板并对损伤链进行修复。下列有关叙述错误的是( )
A.DNA分子的修复过程需要DNA聚合酶
B.DNA复制过程中A与C的错配会导致DNA损伤
C.DNA在自我修复前后,分子中的碱基比例保持不变
D.若损伤的DNA不能被正常修复,则可能引发基因突变
解析:选C DNA分子的修复过程是以一条链为模板,修复损伤链的过程,需要DNA聚合酶的催化;双链DNA的一条链发生损伤指的是碱基错配或碱基丟失,因此DNA复制过程中A与C的错配会导致DNA损伤;若DNA损伤是由于碱基丢失和错配导致的,因此自我修复前后碱基比例会发生改变;若损伤的DNA不能被正常修复,会导致碱基对发生改变或缺失,进而引发基因突变。
7.基因x表达出的蛋白质X,是合成亮氨酸的必要蛋白质,利用单倍体酵母菌来研究基因x各种突变的效应,以下是基因x模板链上开始和结束部分的序列。
说明:起始密码:AUG 终止密码:UAA、UAG、UGA
下列叙述正确的是( )
A.基因x在位置26的C→T突变,会转录出较短的mRNA
B.在位置16的A→T突变,细胞在缺少亮氨酸的培养基可能无法生长
C.在位置31的T→A突变,细胞制造出1种不同的蛋白质X*只缺少最前面的10个氨基酸
D.在基因位置33和34之间插入额外的1个G//C碱基对,仍然能制造出有功能的蛋白X
解析:选B 基因x在位置26的C→T突变,碱基数量没有改变,所以转录形成的mRNA的长度不变,但是转录形成的mRNA上的密码子变为UAG,为终止密码,所以会翻译出较短的肽链;在位置16的A→T突变,密码子由UUC变为AUC,决定的氨基酸发生了改变,造成蛋白质X结构改变,不能再合成亮氨酸,所以细胞在缺少亮氨酸的培养基可能无法生长;在位置31的T→A突变,第11位密码子变为UAC,会改变该氨基酸的种类,但不影响前面的氨基酸;在基因位置33和34之间插入额外的1个G//C碱基对,则第11位以后的氨基酸都发生了改变,形成的蛋白质不同于蛋白质X。
[查清易错小点](判断正误)
1.烟草花叶病毒能发生逆转录过程(×)
2.HIV是逆转录病毒,其遗传信息的传递发生在宿主细胞内(√)
3.一个基因只能决定一种性状(×)
4.生物体的一种性状可受多个基因的影响(√)
5.逆转录病毒内含有逆转录酶(√)
6.人轮状病毒是一种双链RNA病毒,病毒RNA在小肠上皮细胞内复制的过程中会有氢键的断裂和形成(√)
[理清知识主干]
1.把握三种类型的生物遗传信息传递方式(填表)
生物类型
信息传递方式
举例
以DNA为遗传物质的生物
绝大多数生物
以RNA为遗传物质的生物
烟草花叶病毒
逆转录病毒
艾滋病病毒
2.利用“三看法”判断中心法则各过程(填表)
“一看”模板
“二看”原料
“三看”产物
判断过程
DNA
脱氧核苷酸
DNA
DNA复制
核糖核苷酸
RNA
转录
RNA
脱氧核苷酸
DNA
逆转录
核糖核苷酸
RNA
RNA复制
氨基酸
蛋白质(或多肽)
翻译
[练通高考能力]
1.在其他条件具备的情况下,在试管中加入物质X和物质Z,可得到相应产物Y。下列叙述正确的是( )
A.若X是DNA,Y是RNA,则Z是逆转录酶
B.若X是DNA,Y是mRNA,则Z是脱氧核苷酸
C.若X是RNA,Y是DNA,则Z是限制性核酸内切酶
D.若X是mRNA,Y是在核糖体上合成的大分子,则Z是氨基酸
解析:选D 若X是DNA,Y是RNA,则Z是转录酶;若X是DNA,Y是mRNA,则Z是核糖核苷酸;若X是RNA,Y是DNA,则Z是逆转录酶;若X是mRNA,Y是在核糖体上合成的大分子,即蛋白质,则Z是氨基酸。
2.环丙沙星能抑制细菌DNA解旋酶的活性并促进DNA螺旋化。若在细菌正常生长的培养液中加入适量的环丙沙星,不可能出现的现象是( )
A.细菌基因突变的频率增加
B.细菌增殖受到抑制
C.细菌DNA复制发生障碍
D.细菌蛋白质合成发生障碍
解析:选A 据题意知,环丙沙星能抑制DNA的解旋,即能抑制DNA的复制及表达过程。基因突变大多发生于DNA的复制过程中,DNA不复制,其基因突变的频率会降低。
一、形成生命观念
1.下列关于基因控制蛋白质合成过程的叙述,正确的是( )
A.RNA聚合酶的结合位点位于DNA上
B.该过程需要有三个高能磷酸键的ATP提供能量
C.基因的两条链分别作模板进行转录可提高合成蛋白质的效率
D.一种密码子只决定一种氨基酸,一种氨基酸只由一种tRNA转运
解析:选A RNA聚合酶结合位点是转录起始位点,是一段位于基因上的DNA序列,称作启动子;基因控制蛋白质合成过程需要ATP供能,ATP中含两个高能磷酸键;转录仅以DNA的一条链作为模板;一种密码子只能决定一种氨基酸,一种氨基酸可能由一种tRNA或多种tRNA转运。
2.(安庆二模)基因在转录形成mRNA时,有时会形成难以分离的RNADNA杂交区段,这种结构会影响DNA复制、转录和基因的稳定性。以下叙述正确的是( )
A.DNA复制和转录的场所在细胞核中
B.RNADNA杂交区段最多存在5种核苷酸
C.正常基因转录时不能形成RNADNA杂交区段
D.mRNA难以从DNA上分离可能跟碱基的种类和比例有关
解析:选D 真核细胞内,DNA复制和转录的场所主要在细胞核中,线粒体和叶绿体中也能发生;RNADNA杂交区段最多存在8种核苷酸,因为DNA中可存在4种脱氧核苷酸,RNA中可存在4种核糖核苷酸;正常基因转录时也会形成RNADNA杂交区段;mRNA难以从DNA上分离可能跟G-C碱基对形成比例较多有关,因为G-C碱基对之间氢键较A-U或T-A的多。
3.SARS病毒是一种单链+RNA病毒。该+RNA既能作为mRNA翻译出蛋白质,又能作为模板合成-RNA,再以-RNA为模板合成子代+RNA。下列有关SARS病毒的叙述正确的是( )
A.遗传物质是+RNA,其中含有遗传信息和密码子
B.复制时会出现双链RNA,该过程需要逆转录酶的催化
C.翻译时的模板及所需的酶均由宿主细胞提供
D.增殖过程中会出现T-A、A-U碱基配对方式
解析:选A 由题意可知,SARS病毒为RNA病毒,其遗传物质是+RNA,所以+RNA中含有遗传信息。+RNA作为mRNA翻译出蛋白质时,+RNA中含有密码子;+RNA复制时先根据碱基互补配对原则合成一条-RNA,再以-RNA为模板合成子代+RNA,可知+RNA复制时会出现双链,该过程不需要逆转录酶的催化;翻译时所需的模板是+RNA,由病毒自身提供;该病毒增殖过程中涉及RNA的复制和翻译,都是在RNA与RNA之间进行碱基互补配对,所以不会出现T-A碱基配对方式。
二、具备社会责任
4.抗生素能抑制细菌生长,它们有的能干扰细菌核糖体的形成,有的能阻止tRNA与mRNA的结合,有的还可以干扰细菌细胞壁的形成。下列相关叙述正确的是( )
A.干扰细菌核糖体的形成可以阻止遗传信息的转录
B.阻止tRNA与mRNA的结合不利于细菌蛋白质的合成
C.干扰细菌细胞壁形成过程是通过影响高尔基体的作用实现的
D.抗生素抑制人体内环境中细菌增殖的过程属于体液免疫
解析:选B 干扰细菌核糖体的形成可以阻止翻译过程;阻止mRNA与tRNA的结合可阻止翻译过程而无法合成蛋白质;细菌属于原核生物,没有高尔基体;抗生素不属于机体免疫系统合成的免疫活性物质,所以其抑制细菌的增殖不属于机体免疫功能的体现。
5.(届高三·贵阳五校联考)研究发现胰腺癌患者血液中含有一种名为HSATⅡ的非编码RNA(即不编码蛋白质的RNA),这一特殊RNA可作为胰腺癌的生物标记,用于胰腺癌的早期诊断。下列有关叙述正确的是( )
A.HSATⅡ非编码RNA与蛋白质可自由通过核孔
B.HSATⅡ非编码RNA彻底水解后可得到5种终产物
C.HSATⅡ非编码RNA与rRNA都是由DNA转录而来的
D.患者血液中检测到HSATⅡ说明癌细胞已经严重扩散
解析:选C 细胞质中合成的蛋白质可通过核孔进入细胞核,HSATⅡ非编码RNA可通过核孔进入细胞质,但是核孔具有选择性,因此HSATⅡ非编码RNA与蛋白质不能自由通过核孔;HSATⅡ非编码RNA彻底水解后可得到磷酸、4种含氮碱基、核糖共6种物质;HSATⅡ非编码RNA与rRNA都是由DNA转录而来的;根据题意分析,这一特殊RNA可作为胰腺癌的生物标记,用于胰腺癌的早期诊断,因此患者血液中检测到HSATⅡ,不能说明癌细胞已经严重扩散。
三、运用科学思维
6.如图为T4噬菌体感染大肠杆菌后,大肠杆菌内放射性RNA与T4噬菌体DNA及大肠杆菌DNA的杂交结果。下列叙述错误的是( )
A.可在培养基中加入3H尿嘧啶用以标记RNA
B.参与分子杂交的放射性RNA为相应DNA的转录产物
C.第0 min时,与DNA杂交的RNA来自T4噬菌体及大肠杆菌的转录
D.随着感染时间增加,噬菌体DNA的转录增加,细菌基因活动受到抑制
解析:选C 尿嘧啶是RNA特有的碱基,因此可以用3H尿嘧啶标记RNA;RNA是以DNA的一条链为模板通过转录合成的,因此参与分子杂交的放射性RNA为相应DNA的转录产物;在第0 min时,大肠杆菌还没有感染T4噬菌体,其体内不存在T4噬菌体的DNA,因此与DNA杂交的RNA不可能来自T4噬菌体;题图显示随着感染时间增加,和T4噬菌体DNA杂交的放射性RNA所占百分比越来越高,而和大肠杆菌DNA杂交的放射性RNA所占百分比越来越低,说明噬菌体DNA的转录增加,细菌基因活动受到抑制。
7.RAS基因是肺癌细胞内位于染色体上的一种癌基因,科学家利用基因工程技术向肺癌细胞内导入let7基因并得以表达,结果发现肺癌细胞的增殖受到抑制,其作用机理如图所示。下列相关叙述错误的是( )
A.RAS基因转录和翻译的场所不同
B.基因中的遗传信息都能以氨基酸序列的方式呈现出来
C.let7基因能抑制RAS基因的翻译
D.RAS mRNA能与tRNA之间发生碱基互补配对
解析:选B 据题意知,RAS基因为真核细胞内的癌基因,其转录和翻译的场所不同,转录的场所是细胞核,翻译的场所是核糖体;真核细胞基因的编码区包括内含子和外显子,其中内含子不编码氨基酸,因此基因中的遗传信息不都能以氨基酸序列的方式呈现出来;let7基因转录形成的RNA可与RAS mRNA形成双链,从而阻止RAS基因的翻译过程;RAS mRNA能与tRNA之间发生碱基互补配对。
四、注重科学探究
8.为了探究某物质(X)的作用,研究者提出了以下实验思路:
(1)实验分组:
甲组:培养液+Y细胞+3HTdr(3H标记的胸腺嘧啶脱氧核苷)+生理盐水;
乙组:培养液+Y细胞+3HTdr+X(用生理盐水配制)。
每组设置若干个重复样品。
(2)分别测定两组的CRD(细胞内的放射性强度),求每组的平均值。
(3)将各样品在适宜条件下培养合适时间后,测定CRD,求每组平均值并进行统计分析。
要求与说明:答题时用X、CRD、3HTdr表示相关名词,Y细胞是能增殖的高等动物体细胞。
请回答:
(1)实验目的:_____________________________________________________________。
(2)预测实验结果及结论:_______________________________。
(3)实验中采用3HTdr的原因________________________________________________。
答案:(1)探究X对Y细胞增殖(DNA的合成)的影响
(2)如果乙组CRD明显高于甲组,说明X对Y细胞增殖有促进作用;如果乙组CRD与甲组基本相同,说明X对Y细胞增殖无影响;如果乙组CRD明显低于甲组,说明X对Y细胞增殖有抑制作用 (3)3HTdr是DNA合成的原料之一,可根据CRD变化判断细胞增殖情况
高考生物二轮复习基础保分专题11《生物技术实践》学案(含详解): 这是一份高考生物二轮复习基础保分专题11《生物技术实践》学案(含详解),共23页。
高考生物二轮复习基础保分专题08《植物的激素调节》学案(含详解): 这是一份高考生物二轮复习基础保分专题08《植物的激素调节》学案(含详解),共20页。
高考生物二轮复习基础保分专题07《遗传规律与伴性遗传》学案(含详解): 这是一份高考生物二轮复习基础保分专题07《遗传规律与伴性遗传》学案(含详解),共73页。

