知识清单01 走近细胞 水 无机盐-2022年高考生物一轮复习必背知识清单
展开知识清单01 走近细胞 水 无机盐
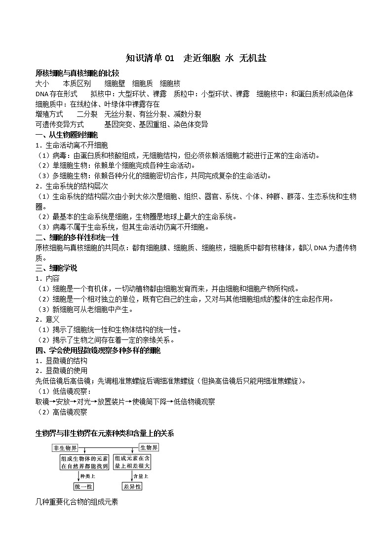
原核细胞与真核细胞的比较
大小 本质区别 细胞壁 细胞质 细胞核
DNA存在形式 拟核中:大型环状、裸露 质粒中:小型环状、裸露 细胞核中:和蛋白质形成染色体
细胞质中:在线粒体、叶绿体中裸露存在
增殖方式 二分裂 无丝分裂、有丝分裂、减数分裂
可遗传变异方式 基因突变、基因重组、染色体变异
一、从生物圈到细胞
1.生命活动离不开细胞
(1)病毒:由蛋白质和核酸组成,无细胞结构,但必须依赖活细胞才能进行正常的生命活动。
(2)单细胞生物:依赖单个细胞完成各种生命活动。
(3)多细胞生物:依赖各种分化的细胞密切合作,共同完成复杂的生命活动。
2.生命系统的结构层次
(1)生命系统的结构层次由小到大依次是细胞、组织、器官、系统、个体、种群、群落、生态系统和生物圈。
(2)最基本的生命系统是细胞,生物圈是地球上最大的生命系统。
(3)病毒不属于生命系统,但其生命活动仍离不开细胞。
二、细胞的多样性和统一性
原核细胞与真核细胞的共同点:都有细胞膜、细胞质、细胞核,细胞质中都有核糖体,都以DNA为遗传物质。
三、细胞学说
1.内容
(1)细胞是一个有机体,一切动植物都由细胞发育而来,并由细胞和细胞产物所构成。
(2)细胞是一个相对独立的单位,既有它自己的生命,又对与其他细胞组成的整体的生命起作用。
(3)新细胞可从老细胞中产生。
2.意义
(1)揭示了细胞统一性和生物体结构的统一性。
(2)揭示了生物之间存在着一定的亲缘关系。
四、学会使用显微镜观察多种多样的细胞
1.显微镜的结构
2.显微镜的使用
先低倍镜后高倍镜;先调粗准焦螺旋后调细准焦螺旋(但换高倍镜后只能用细准焦螺旋)。
(1)低倍镜观察:
取镜→安放→对光→放置装片→使镜筒下降→低倍物镜观察
(2)高倍镜观察
生物界与非生物界在元素种类和含量上的关系
几种重要化合物的组成元素
化合物 | 糖类 | 脂质 | 蛋白质 | 核酸 | ATP | 叶绿素 | 血红 蛋白 | |
脂肪、固醇 | 磷脂 | |||||||
组成元素 | C、H、O | C、H、O | C、H、O、N、P | C、H、O、N(P、S 等) | C、H、O、N、P | C、H 、O、N、 P | C、H、O、N、Mg | C、H、O、N、 Fe |
活细胞内含量最多的元素是O而不是C,组成细胞干重最多的元素是C,活细胞中原子个数最多的元素是H。
细胞中的水
(1)自由水与结合水是可以相互转化的:自由水结合水
(2)自由水与结合水比值与抗逆性的关系:
[来源:Zxxk.Com]
衰老的细胞内水分含量减少,细胞萎缩,体积减小,细胞代谢速率减慢。癌细胞中代谢增强,水分含量增加。
(3)水与细胞代谢的关系:
细胞中无机盐的生理功能
(1)组成某些复杂的化合物:
Mg2+—叶绿素,Fe2+—血红蛋白,I-—甲状腺激素
P(PO)—ATP(ADP)、磷脂、核酸(DNA或RNA)、NADPH。
(2)维持正常的生命活动,如血液中Ca2+含量过低就会出现抽搐。
(3)维持酸碱平衡和渗透压平衡,如血浆中H2CO3/NaHCO3缓冲液。Na+主要维持细胞外液的渗透压,
K+主要维持细胞内液的渗透压。

